Fórum témák

» Több friss téma
Fórum » Központi zár
 
Témaindító: Zolcsi80, idő: Márc 26, 2007
Lapozás: OK   5 / 25
(#) Bali20 hozzászólása Jún 4, 2009 /
 
Sziasztok
én is kicsit bajban vagyok
vettem egy riasztót, noh majd én be is kötöm, ok
az ultrahangosmodul sziréna ütésérzékelő fékkapcsolóra, indexekre kötés ment is
de a kpzárra kötésnél meg a motortíltás bekötésénél elakadtam
Astra g-m van és csak a vezetőoldali motor 5 vezetékes hogyan tudnék rámérni hogy melyik kábel mit csinál ? [csak h ne kelljen mindent megvagdalni ... ]
esetleg valaki aki már járt így kábel színeket ...
köszönöm
(#) muimui hozzászólása Jún 4, 2009 /
 
Sziasztok, nekem egy olyan kérdésem van, hogy van egy Opel Zafira és mindig elfelejti a kp zár kulcsot, hetente minimum egyszer ujra kell neki tanitani. Szerintetek mitől van ez?
(#) Bali20 válasza (Felhasználó 13571) hozzászólására (») Jún 4, 2009 /
 
hmm köszi de ezt a rajzot adták a riasztóhoz
most szedtem szét az ajtót , fel is idegesített egy csöppet mert 7-8 vezeték van , és egyáltalán nem ezekben a színekben
(#) Inhouse válasza Bali20 hozzászólására (») Jún 4, 2009 /
 
Megtalálhattad volna a pörgősebb ezzel foglakozó topicot is...

HE oldalon belül a megoldás

Üdv
Inhouse
(#) Bali20 válasza Inhouse hozzászólására (») Jún 5, 2009 /
 
köszönöm sokat tanultam onnan de egyet mégis csak be írtam :\
(#) atis71 hozzászólása Jún 13, 2009 /
 
Sziasztok!

Valakinek nincs meg az Astra F gyári központizár bekötési rajza?
(#) akos70 válasza atis71 hozzászólására (») Jún 13, 2009 /
 
Tessék:
(#) atis71 válasza akos70 hozzászólására (») Jún 15, 2009 /
 
Köszönöm a képet akos70, ez segít
(#) akos70 válasza atis71 hozzászólására (») Jún 15, 2009 /
 
(#) Sticko hozzászólása Júl 14, 2009 /
 
Sziasztok!

Az lenne a kérdésem, hogy milyen diódára van szükségem?
Távirányítós központi zár vezérlő modult kötök be, ami villogtatja az indexet, ide kéne betenni 2 diódát (az indexhez). Na de milyet? Én sajnos nem tudom és a boltos sem tudta..
(#) Inhouse válasza Sticko hozzászólására (») Júl 14, 2009 /
 
Gondolom arról van szó. hogy 1 érintkeződ van és 2 index oldal, amit nem lehet közösíteni...

A dióda általános 1N400x, (4001...4007) az x a feszültséget jelzi, nem kell 700V-os... 1A-t tud, elvileg kevés, mivel 21W\db az index, de nem szokott vele baj lenni, ezt adják a gyári cuccokhoz is.
A 2 dióda anódját összekötöd, és rá a riasztóra\kp zárra, a másik 2 vég a bal\jobb indexre.
(ha nem tudod melyik az anód, akkor a "nyilak az index izzók felé mutassanak)

Üdv
Inhouse
(#) Rumcájsz hozzászólása Júl 25, 2009 /
 
Sziasztok!

Egy fiat Brava autóba szereltem be egy RC102-es távvezérlőt. Nagy kisérletezés árán megtaláltam a központi zár két vezérlő vezetékét ami az ajtókba megy (kék, fehér). A távvezérlő kimenetén van egy relé amely ki- és bekapcsoláskor egy rövid időre meghúz. Nos ezt szeretném összegyógyítani az irányjelzőkkel. Szeretném megvalósítani hogy ki- és bekapcsoláskor a mindkét oldali irányjelző a relé meghúzása idejére felvillanjon.
Kivettem a vészvillogó kapcsolót a helyéről és mérni kezdtem. Sajnos csak a tápfeszt találtam meg, más konkrét eredményt nem tudtam kimérni.
Na, kb itt el is akadtam !
Tervbe van még egy olyan PIC-ek áramkör amely a központizár lezárásakor az ablakokat felhúzza és figyeli az ajtó(k) nyitását. Csak ehhez (is) jó lenne egy rajz vagy valami instrukció hogy hol, melyik vezeték micsoda.

Kérem ha valaki tud segitsen!


(#) Gettobike válasza Rumcájsz hozzászólására (») Júl 25, 2009 /
 
Hello!
Én ezeket a szervíz dokumentációkat találtam így hirtelen: 1, 2, 3 Ezekbe benne van az egész elektromos rendszer részletesen!
(#) Rumcájsz válasza Gettobike hozzászólására (») Júl 25, 2009 /
 
Köszönöm szépen a linket, teljesen korrekt! Már régóta ezt keresem, de nem leltem... Kösz mégegyszer!
(#) Gettobike válasza Rumcájsz hozzászólására (») Júl 25, 2009 /
 
Nincs mit!
(#) Narancs hozzászólása Aug 20, 2009 /
 
Sziasztok!

Van több központi zár topik, el is olvastam mindet szépen sorjában, de nem találtam ilyesféle dolgot, így nyitok egy újat hogy meglehessen találni. (Aztán majd a jól fejemre koppintanak a modik )

Szóval most vettem központi zárat, és hozzá távirányítós vezérlő szettet. Sok minden tud, és ami a lényeg, úgy oldották meg az induláskori ajtózárást, hogy a fék első lenyomásakor bezárja az ajtókat. Namármost, ezt én km/h függőre szeretném megcsinálni. Gondolom a motorból/sebesség merő órából kellene valahogy venni a sebesség jelet, ami nekem digitális jelként megy már, és ha pl 15km/h-t eléri, akkor adjon + feszt a vezetékre az áramkör. Erre várnék minnél egyszerűbb ötleteket.
(#) vzoole válasza Narancs hozzászólására (») Aug 20, 2009 /
 
A legegyszerűbb ami eszembe jutott...

Pici résopto (például egérből kiszedni)
Felrakni a skálára, hogy a mutató megszakítsa 15 km/h-nál.
Erre még jöhetne egy tranzisztor és kész is a jel.

Petsze én inkább úgy csinálnám, hogy az órában helyeznék el résoptot egy alkalmas helyen, és digitálisan figyelném a sebességet.

De a fordulatszám figyelés se olyan rossz ötlet, pl. 2500-3000-es fordulatnál lezár.
Indulás előtt úgyse ér el ilyen fordulatot normál körülmények között.
(#) Narancs válasza vzoole hozzászólására (») Aug 20, 2009 /
 
Mindenképpen digitális jelet akarok figyelni, barmolás az órában kizárt.

A fordulatszám dolog már használható, de a legjobb valahogy a sebességet figyelő áramkör volna. PIC, AVR, jöhetnek, legalább egyszerűbb lenne.

Szerintem az alapoktól kellene elindulni, pl. a km/h érték hogy keletkezik?
(#) kajozs válasza Narancs hozzászólására (») Aug 20, 2009 /
 
Én az óra jelét venném le egy "Y-kábel" szerűséggel, azt megformázni úgy hogy egy kis mikrokontroller megegye.
Mivel most ismerkedem az AVR-ekkel mindenféleképp egy kis Tiny-vel oldanám meg .
Milyen bemenőjel kell a modulnak?
(#) bbalazs_ válasza Narancs hozzászólására (») Aug 20, 2009 /
 
Ha mar digitalis, akkor szuret:

A sebessegmero kb 12-14V-os jele, 4k7-en at, 4.7-es zenerrel vedve a counter bemenetre.

Egy pici PIC, counter uzemmodban, a bemeneti jel adja az impulzust, kb. masodpercenkent megszakitas utan leolvasod es torlod, ujrainditod a countert. Ha ez meghalad egy erteket, bekapcsol a zar.
Esetleg hasznalhatsz HV PIC-et, en 5V-os stabIC es kapcsoloFET parti vagyok...

Csak viszonyitaskepp: nalam anno 16 jelet adott egy kerekfordulasra.

(#) Narancs válasza kajozs hozzászólására (») Aug 20, 2009 /
 
Énis AVR felé hajlok, mert vérbeli Arduino-sta vagyok.
(#) Narancs válasza bbalazs_ hozzászólására (») Aug 20, 2009 /
 
Most azon vagyok hogy kiszedjem az autó (Suzuki Alto 2005) sebességmérőjéből a jelet, és azt megformázzam.
Amugy szerintem + jelet vár 12V-on a vezérlő. Ehhez is kell majd valami, mert ennyit nem ad ki se PIC, se AVR.
(#) kajozs válasza Narancs hozzászólására (») Aug 20, 2009 /
 
Egy tranzisztort kapcsol a kontroller, azzal meg küldesz neki 12V-ot.
(Gondolom, csak szintet vár, nem kell nagy bemenőáram neki.)
(#) bbalazs_ válasza Narancs hozzászólására (») Aug 20, 2009 /
 
Auto muszerfalat ki, csatlakozora multimetert ra, aztan labankent tologatod elore-hatra egy metert (meg ha 40 kilos is vagy, egy Altot siman eltolsz elore-hatra, kiengedett kezifekkel) es ahol valtozik a voltmero, ott lesz.

A formazas annyi, amit irtam korabban: ellenallas+zener.

A 12V-ra allitasra irtam vagy a HV PIC hasznalatat vagy a kapcsoloFET-et.


De oszinten szolva, ha ezekkel nem vagy tisztaban, szerintem ne allj neki, inkabb kerj meg valakit.
(#) lapose válasza Narancs hozzászólására (») Aug 20, 2009 /
 
Szia!

Minek ide kontroller? Ha kiszeded a sebességmérőből a jelet, és megformálod, csak egy egyszerű komparátor kell, ami bizonyos jelszint felett átkapcsol.
(#) VRubenX válasza lapose hozzászólására (») Aug 20, 2009 /
 
Szia!

Nem értem miért kell sebesség függőnek lennie, de ezt te tudod . Eredetileg ezt a dolgot azért találták ki hogy miután rányomtál a fékre bezárja az ajtókat és ezáltal pl ha meg állsz egy piros lámpánál akkor ne tudjanak kirángatni az autóból estleges rossz szándékú egyének vagy kivenni valamit valamelyik ülésről. Ha meg ezzel az szándékod, hogy a pl: gyereket megvédd vele és mondjuk csak 10km/h kapcsoljon be szerintem 9km/h nál sem kellemes kiesniük egy autóból.
Ha meg azzal van bajod, hogy fék megnyomásra egyből be kapcsol akkor szerintem valami olyasmi is jó lenne hogy mondjuk motor indulása után a fék harmadik megnyomásra kapcsoljon be.

Egyébként ha az autódon van kivezetés a rádiónak hogy sebesség függően tudja állítani a hangerőt azzal is lehetne próbálkozni.

Nem leszólni akartalak ne érts félre! Gondolom bicskakulcs amit beszereztél.
(#) lapose válasza VRubenX hozzászólására (») Aug 20, 2009 /
 
Szia!

Gondolom nem nekem szántad, nem én akarom építeni, de ez több autónál rendelhető, vagy alapfelszereltség, és pont az a célja, hogy mozgó autónál ne lehessen kinyitni az ajtaját.
(#) VRubenX válasza lapose hozzászólására (») Aug 20, 2009 /
 
Ja igen bocs csak te voltál az utolsó valamiért én meg mondom válasz gomb aztán válaszoltam
(#) Narancs válasza VRubenX hozzászólására (») Aug 20, 2009 /
 
Miből gondolod hogy bicskakulcs? Amúgy igen , illetve az lett volna, csak mivel az autó kulcsszára nem fér bele, így sima távirányító lett hozzá, de nem bánom.

Ha minden igaz, kulcsbedugás után 15 másodpercig nem foglalkozik a fékkel, hanem 15mp utáni első fékre zár, ami nem rossz, csak mivel a többi kocsiban pl, ismerős renault thaila-jában így van, elgondolkoztam rajta hogy hogy lehetne megvalósítani.
(#) lapose válasza Narancs hozzászólására (») Aug 20, 2009 /
 
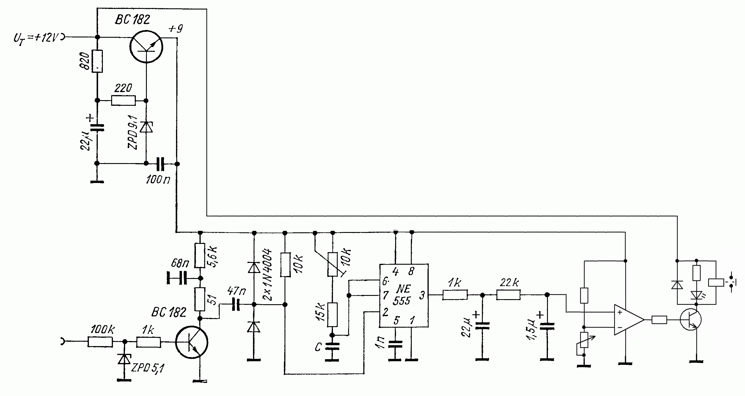
Ha a sebességmérő valami hasonló impulzus sorozatot ad ki mint a fordulatszám-mérő, én valami hasonlóval próbálkoznék.

erzekelo.gif
    
Következő: »»   5 / 25
Bejelentkezés

Belépés

Hirdetés
XDT.hu
Az oldalon sütiket használunk a helyes működéshez. Bővebb információt az adatvédelmi szabályzatban olvashatsz. Megértettem