Fórum témák
» Több friss téma |
Fórum » LM1036 sztereo hangszínszabályzó áramkör
Témaindító: Krajcsooo, idő: Máj 29, 2006
Témakörök:
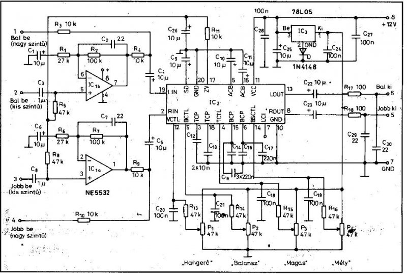
én még nem vagyok kész vele, de egy digitális potmétert fogok alkalmazni, számlálóval, és hétszegmenses kijelzővel. az oldalon valamelyik topicban összeszedtük a kapcsolást, már csináltam is nyákrajzot, de még nem készítettem el. a 1036 sincs még rajta, de azt bárhol megtalálod itt az oldalon, ha gondolod fejleszd tovább, vagy használd fel. csatolom a nyákrajzot. ha valami nem érthető írj
![]() én is a bss ről szedtem a kapcsolásokat, azokat raktuk egybe. az én megoldásom egy sztereo poti, mivel 2 ic dolgozik a kapcsolgatáson külön külön, de egy vezérli mind a kettőt. ![]() ha nem tudtam segíteni bocsi, ha igen akkor szívesen (semmi nincs még kipróbálva, csak elméleti tervezés, és nyák!) üdv: lewi
Üdv!
Az LM1036N-es sztereó hangszínszabályzón a C21 és a C7-es kondinak mit rakjak be(ami a kimenetnél van két kondi)? Mert érték nincs odaírva. Bővebben: Link
Annyira nem értékfüggő az. Szerintem 1µF-os jó lesz.
hello megépítettem az LM1036+NE5532-es előfokot amit kapcsoltam ide az lenne a kérdésem hogy az üres pontokhoz mi megy? légyszi segitsetek
Sziasztok!
Megépítettem az LM1036 előerősítőt és probléma lépett fel. Minden jó kivéve a hangerő potit, 50 K ohmos A poti van benne , a bekötés helyes, és mégis ahogy csavarom kb a 3/4 nél kezdi ráadni a hangot és onnan a végig lehet állítani. Röviden olyan mintha nagy lenne neki az 50 K -os poti. lehet , hogy nekem tűnik úgy , de a hangereje sem tűnik valami nagyon nagynak, szerintem hangosabnak kellene lennie. Mi lehet a probléma ? Ha valaki tud segítsen légyszi. Válaszokat előre is köszönöm . Üdv.: István
Attól függ minő végfokhoz használod és minő jelforrásod van illetve a potméter tuti hogy 50K-s és lineális azaz A jelölésű-e.
TDA7294 hez, a jelforrás volt MP4, telefon, DVD a hangerő persze nőtt ebben a sorrendben, kielégednék a dvds hangerővel. De a potinak akkor sem így kellene működnie. Biztos , hogy 50 k A poti.
Köszönöm a választ.
Szia!
ha visszaolvasod a topikot megtalálod hogy a hangerő potikkal mindenkinek gondja van. És csak felétől kezd szabályozni. Amúgy szerintem túl zajos ez az IC. Én is megépítettem árnyékolt kábelekkel kötöttem rá potikat de még így is rádiót tudtam vele fogni ![]() na mind egy én hanyagoltam és kerestem egy digitális hangszín IC-t nyomógombos szabályozás kiválló hang. MAX5406. egy nehézség van benne hogy TSSOP tokozású. és nehéz neki nyákot gyártani. Én fotózással csináltam... Ajánlom mindenkinek.
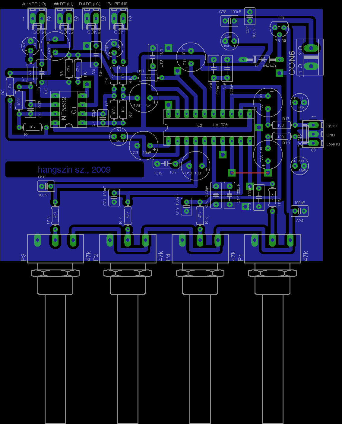
Melyik paneltervet használtad?
Tudsz egy képet mutatni róla?
Sajáát panel terv, elnéztem egy-két dolgot és így nem lett tökéltese, az egyik oldalt nem hazsnálom , de a bekötés az tutira jó. valamint az ICt foglalatba tettem a másik oldalró, mert ezt is elnéztem
. A lényeg még , hogy én nem kaptam 390 nF os kondikat csak 330 nF okoat. De nem az a baj ez tuti, hogy nem gond.ZPKing : Nekem is van ilyen IC- m 2db , de ilyen forrasztást nem merek beválalni , inkább az LM-et próbálnám ki.Köszi a segítséget.
Úgylátom a 7-es 8-as láb a panelterven föl van cserélve funkcióilag jó lenne a 7-est fölkötni a potik ref feszültségű ágára. Igaz az csak a lodudness lenne de ki tudja mit művel ha nincs sehová sem kötve.
Bocsi, hogy eddig nem válaszoltam. Észre vettem én is ezt a hibát, és bekötöttem a 7est a loudnessre, a 8as pedig a kivezetés lennne , mivel ezt csak úgy tudtam volna megoldani, hogy a konid lódjon a levegőben így ezt az oldalt nem használom, jelenleg a másik oldallal működik a cucc, de szerintem ez az oldal is rendesen szólna.
A poti működését szerintem ez nem befolyásolná, vagyis én azt nem értem , ha mindenkinek csak a felétől szabályoz akkor szerintem nagy ide az 50k elég lenne a 22k , nem ? Vagy van akinek ebben a formában működik? a hangerő meg szerintem elég lenne DVD ről végülis, de ez a szabályozás probléma szerintem.
Hello! LM1036 ic-t nem lehet erre felé kapni,mit használhatok helyette?
Hali! Esetleg ezt...
De nem úgy értem, hogy az LM1036-hoz készült nyákba cserének...
De én ezt a kapcsolást szeretném.Az LM1036-ot nem lehet helyettesíteni valamilyen más IC-vel?
Nem tudok róla, hogy van láb kompatibilis helyettesítője...
De a TDA is hasonló funkciót lát el. Vagy neked már kész a NYÁK?
Nincs,de az alkatrészek már megvannak(az ic kivételével)
Sziasztok!
Bocsi, hogy eddig nem írtam. Próbálkoztam , de nem sikerült megoldani a problémát, ha valaki most olvasná elősször a hozzászólásomat, akkor arról van szó, hogy az előerősítőmön csak féltől szabályoz a potenicométer. Illetve ez így nem igaz, mértem egy két dolgot és a következőket tapasztaltam. Az 50K A potival kb 37Kohmnál kezd szabályozni, aztán kipróbáltam 10Kohmos potival és akkor pedig kb 7kohm. Próbáltam ellenállásokkal de semit nem változtatott rajta, nem tudom mi lehet a probléma, valaki tudna segíteni? Előre is köszönöm a segítségeket. Üdv.: István
Mivel feszültségosztó módban van bekötve a poti, ezért teljesen mindegy, hogy mekkora az értéke! Úgy tudsz variálni egy kicsit, hogy a potival sorosan raksz egy fix ellenállást! Fel kellene venned ,hogy milyen karakterisztika kellene neked, és ilyenre kellene átalakítanod a potid!
Üdv!
Hagyd meg az eredeti 50K-s potit, csak a föld felöli oldal és a poti közé sorba kell kötni egy kb. 5Kohm-os ellenállást. Így megoldódik a probléma, de nekem úgy összességébe nem jött be ez az ic, inkább egy műv.erősítős girátorost építettem.
Először is életem 4. általam tervezett panelja
Tehát így kérek kritikát és ha hibát is találtok akkor köszönöm hogy szóltok. Ebben a formátumban lenne rá szükségem a végfokom mellé.
Bocsi, hogy ilyen későn írok megint. Ki próbáltam amit mondtál és nem jött össze, nem tudom, miért nem működik rendesen a hangerőszabályzó. Feladom, beépítem úgy , hogy az előerősítőre érkező jelet állítom a potival így ugyan nem IC vel állítom a hangot, de nekem a magas , mély és a balanc most a lényeg.
Egyébként meg szerintem vagy az IC hibás vagy az adatlap sehol sincs egy hiba a megépítésben és mégsem működik rendesn. Nekem ez a véleményem erről az IC ről, jól szól szerintem nem zajos, de ez a hangerő nem működik rajta . Köszönöm a segítségekt.
megcsináltam a panelt dj szabcsa rajzai alapján az ic-t most hozta meg haverom hozzá és látom h a pötty az nem az 1-es lábánál van hanem a 20-asnál ami fölötte van ugy jön ki a pont ha az ic-t a nyák aljára rakom ahol a réz van úgy kerül a pötty az egyes láb helyére szerinted rátegyem alulról az ic-t a panelra vagy a pötty nem jó helyen van előre is köszi
Mileny nyákrajzot használsz? Ha csak az van rossz helyen akkor azt igazítsdki, de ha atöbbi láb is fordítva van akkor forraszd nyugodtan alulra, én inkább foglalatba tenném alul is . Egyébként amikor én terveztem a panelt ezt én is elnéztem így nekem is alulra került a póba idejére , de innen is működött rendesen.
Nem lehet hogy rosszul vasaltad fel a nyákot? Tükrözésre gondolok...
@Cunici : Szerintem ezt a tevet használta: Bővebben: Link
sztem alulra kell raknom az ic-t mivel a többi is máshogy jön ki az a baj h az ic-t ma kaptam meg hozzá és csak most vettem észre a nyákot filcel rajzoltam ki mivel nincs más teknikám hozzá gondolom ott lett fordítva a rajz még az lenne a kérdésem h a hangkimenetére 10uf-es kondi kell ? mivel én a rajzon nem találtam milyen kéne rá előre is köszi
Lehet, hogy én nézek valamit rosszul, de szerintem ez a nyákrajz hibás. Rögtön kettő hibát látok benne , a 10 es láb nincs leföldelve, a 7-8as pedig összeér, szerintem ez nem a legjobb sőt sokkal jobbak is vannak ettől.
Az is igaz, hogy ezt tükrözni kell, de ezt mégha jól marja is ki akkor sem fog működni. Ha bennem van a hiba elnézést, de én ezt látom. Igen a 10µF az jó lessz.
nálam nem ér össze +néztem a kapcsolást ott nem ért össze ezért én se húztam össze
|
Bejelentkezés
Hirdetés |








. A lényeg még , hogy én nem kaptam 390 nF os kondikat csak 330 nF okoat. De nem az a baj ez tuti, hogy nem gond.





