Fórum témák
» Több friss téma |
Mielőtt kérdezel, a következő két dolgot ellenőrizd!
I. A helyes tápfeszültségek megléte.
II. A kimeneten van-e egyenfeszültség.
Élesztés.
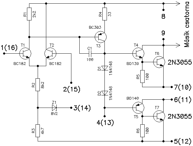
A BC301-est és BC303-ast helyettesítheted, más BC, vagy BD komplementer párral. Itt szó sincs darlington kapcsolásról, mivel ezen két tranzisztor kvázi emitter kapcsolásban van, így fázisfordító szerepük van. Annak idején BC327/BC337 párost használtam, de számos más típus is jó lehet ide.
A TL071 a Neked való IC, az offset lábakat nem kell bekötni.
Szia.
A kapcsolásban valóban nem darlingtont alkot a 2-2 tranyó, ennek ellenére mégis lehet helyetesíteni, mivel pont azonos fázisban marad a jel. Bdx 53 "felül" 54 "alul" kerül, ráadásúl a darlingtonnak jobb is a lineáris tartománya, kevesebbet fog torzítani. Hasonló kapcsolásokat raktam össze nényányat, ebből viszont hiányzik a fesz. erősítő/ elválasztó fokozat, ezt hibának találom.
Szia
A belső felépítést elnézve szerintem hidalható. A legjobb megoldás az egyik oldal bemenete elé kötni egy 1x-es erősítésű invertáló erősítőt, ennek az oldalnak a kimenete megy a hangszóród negatív pólusára.
Szia
Akkor szerinted ki lehet hagyni a két fázisfordító tranyót(bc301-303)?
Szia!
Nem lehet kihagyni! Ha kihagyod, az IC kimenetén csak egy sima emitterkövető lesz, aminek köztudottan a feszültségerősítése ideális esetben is egy. Mivel az OPA tápfeszültsége +-12V a kimeneti feszültség csúcstól-csúcsig tartó értéke sem lehet nagyobb, attól függetlenül, hogy milyen darlington tranzisztort raksz oda! Ha a kapcsolás mondjuk +-25V-ról működik, az csak arra lesz jó, hogy jobban fűtsük a szobát, mert nem tudjuk kivezérelni az erősítőt! A kimeneten lévő tranzisztorpár(BC301-BD250 ill. BC303-BD249) nem egy egyszerű Sziklai darlington, hanem egy ötletesen megvalósított feszültségerősítő is, ami lehetővé teszi, hogy az OPA +-12V-os tápfeszültsége ellenére ki tudjuk vezérelni az erősítőt a tápfeszültségig!
Helló
Köszi a választ. Akkor a tranyók maradnak.(BC 301-303) Az Ic-t lehet akkor helyettesíteni Tl072-vel mert csak ilyen van itthol? A végtranyóknak meg jó lesz BDX 53-54? Nem akarok közel se annyi teljesítményt kivenni mint amit a BD249-250 tudna.
Úgy meg lehet oldani, de az már nem ugyanaz a kapcsolás. Az eredetiben a tranzisztorok részt vesznek a feszültség erősítésében, míg a darlingtonos verzióban csak követik a műveleti erősítő kimenő jelét. Torzítása valóban kisebb lesz, de a teljesítménye is. Az eredeti közel tápfeszültégig kivezérelhető, míg utóbbi csak 10V-ig.
Ha nem hajtod teljesítménnyel akkor nem gond, de inkább nem kellene eröltetni.
Valóban, valamit valamiért...
Ezért elönyösebb, ha van még egy köztes fokozat a darlington elött, viszont cserébe egy NE5534 -vel kiegészítve, elég jó hangzást tud produkálni. Egyébként meg ha már opa-t használok, akkor inkább jobb ha az opa tápáramát egy áramtükörrel viszem át a feszfültség erősítő fokozatra, ez nekem mégjobb hangot eredményezett.
szia sz tem lehet hidalni nem is bonyolult de akkor 12-16 v nál nem érdemes a 4 ohmot terhelni de mivel neked 6v ra kell igy biztos jo lesz ojan lehet mint annak idején csináltuk a tda 2003 hidkapcsolást és hihetetlen energia kijött belőle igaz 12v rol de az tudta szimplán a 2 ohmot erre viszont 4 ohmot irnak sz tem először 8 ohmmal próbáld és szkopold meg a kimenetet és a kimenő áramot is nehogy tulterheld és kimenjen az icce mert nem t om mijen védelmekkel rendelkezik
sok sikert ezek az intelligens nyelvi szerkesztők nem teljesen tökéletesek de hát nem is ide valok erre az oldalra hanem grétsi lászlo oldalára a szem
Sziasztok!
Szerintetek megérte megvennem 5000 ft-ért 2x180W streo erősítőt?Olyan autó erősítő, és 12V 6A. Köszi a válaszotokat!
Szia!
12V*6A=72W!! Ebből szerinted hogy lesz 2*180W(360W)?
Sziasztok lenne egy olyan problémám hogy van egy 80w-os erösitöm azt be szertném épiteni a kocsiba de ugyebár az eröitönek kell egy + meg egy- ezzel nincs is semmi gond de a testet (0)-át hogy olgyam meg?
Szia!
Ha az erősítődnek szimmetrikus táp kell, azt nem rakhatod be egyszerűen a kocsiba. Írd le, hogy pontosan milyen erősítő lenne ez(Kész autós erősítő?).
2x80 vagy 1x100 fetes hifi eröködö de 12v-os táp is elég neki.
Hát ez így semmit sem mond!
Kellene róla valami leírás, vagy fénykép.
Rendben, de ide is felrakhatod, hátha más is kíváncsi rá!
Szia!
Itt a leírása: *Új mini sztereó erősítő otthoni használatra, vagy autóba, hajóba, stb *RCA és jack bemeneten hozzáköthető pl MP3 lejátszó vagy ipod *12V bemenet, szabványos adapterrel hálózatról is működtethető (nem tartozék) Specifikáció: Kimeneti teljesítmény: 180W + 180W Bemeneti áram: 12V 6A DC Bemeneti érzékenység: 200mv Bemeneti ellenállás: 47K Hangszóró ellenállás: 4ohm - 16ohm Frekvenciatartomány: 20Hz - 20KHz RCA bemenet pl MP3 lejátszó csatlakoztatásához LED fény hangerőszabályzáshoz Alumínium ház Súly: 216g Méretek: hossz 143mm, szélesség 65mm, magasság 36mm Akkor ez most hogy van, ez kamu?
Elfelejtetted kikapcsolni a kép átméretezését, így nem nagyon látható.
De shez a kapcsoláshoz szimmetrikus táp kell, +-12-18V-ig. Autóba csak úgy tudod berakni, ha egy kapcsolóüzemű táppal csinálsz neki megfelelő feszültséget!
Üdv!
Szeretném megkérdezni, hogy lehetne az alábbi kapcsokást átalakítani úgy hogy bármilyen erősítőbe jó legyen? Tehát bemenet, kimenet, +- 38v. Ez egy STK 463 klón Bővebben: Link megépitettem egy sony erősítőbe de nagyon torzan szólt( inkább vettem egy eredeti stk 463-at.
Hát...
Nem akarlak elkeseríteni, de szerintem ebben csak valami kis TDA-s végfok van. Ha már nálad van nyisd ki, és nézd meg mi van benne, akkor okosabbak leszünk.
Szia!
Idézet: „Szeretném megkérdezni, hogy lehetne az alábbi kapcsokást átalakítani úgy hogy bármilyen erősítőbe jó legyen? Tehát bemenet, kimenet, +- 38v.” Mire kellene? Sokkal egyszerűbb bele egy TDA7294-es. |
Bejelentkezés
Hirdetés |















