Fórum témák

» Több friss téma
Fórum » Erősítő mindig és mindig
Mielőtt kérdezel, a következő két dolgot ellenőrizd! I. A helyes tápfeszültségek megléte. II. A kimeneten van-e egyenfeszültség. Élesztés.
Lapozás: OK   310 / 2580
(#) gb197 válasza Tomi20 hozzászólására (») Jún 20, 2009 /
 
Szia.
A megoldás nagyon egyszerű és olcsó, mellesleg pontos és torzítás mentes is.
Ha nincs meg a Philips CD tesztlemezed, akkor készítsd el a wav fájt pl. egy programmal (sok progi tud előállítani ilyet), és írd fel cdre a fájt. Egy cd játszó pedig csak akad a lejátszáshoz...
(#) Tomi20 válasza gb197 hozzászólására (») Jún 20, 2009 /
 
Jó ötlet. Szerinted a jelalak nem fog sokat torzulni? Remélem a Discman-em kimeneti amplitúdója nem nagyon frekvencia függő.
(#) gb197 válasza Tomi20 hozzászólására (») Jún 20, 2009 /
 
Mondjuk a discmenre nem esküdnék meg, de talán jó lesz.
Egy komolyabb cd játszó freki menete +- 0,1 - 0,2 dB -n belül mozog, s akár DC ig is lemegy az átvitele.
(#) Tomi20 válasza gb197 hozzászólására (») Jún 20, 2009 /
 
Ez egy elég régi darab, még az első Discman-ek közül való, tele van passzív alkatrészekkel, remélem jó lesz. Egyébként hang(fal)doboz rezonancia frekvenciáját keresném vele, ezért lenne fontos, hogy jó legyen a jelforrás. De majd a szkóp másik bemenetét rákötöm a discman kimenetére, és minden mérés elött ellenőrzöm, hogy nem emel-e ki.
(#) elektro777 hozzászólása Jún 20, 2009 /
 
Sziasztok!
abban szeretnék tőletek segítséget kérni, hogy a hestore-ról megakarom venni ezt a KIT-et, és szerintetek ez megéri az árát? tényleg 2x130W? és ez a 2x130W ez RMS? 2db 200W terhelhetőségű mélynyomót megtud hajtani simán, vagy kell hozzá valamilyen hangszínszebályzó?
válaszotokat előre is köszönöm!
(#) szabi83 válasza elektro777 hozzászólására (») Jún 20, 2009 /
 
Nekem Tip tranyóval van ez megépítve +-45V-ról ment, és nagyobb mélynél kikapcsolt az ic(elhalkult). ezt valamilyen védelem tette, de másnak is van ilyen gondja, nézd meg a tda7250-es topikban!
(#) hapro válasza elektro777 hozzászólására (») Jún 20, 2009 /
 
Ezt te tudod...számold össze az alkatrészek értékét, meg a nyák tervezéssel töltött idődet, meg a nyák elkészítését, és az alkatrészek beszerzésére fordított idődet is. Hí olcsóbb és úgy gondolod neked jobban megéri akkor vedd meg úgy, ha meg nem akkor vedd meg itt.
Ha az adatlapját megnézed, akkor abból kiderül, hogy ezekkel a darlington végtranyókkal 4ohmon 130W-ra lenne képes.
Bővebben: Link
A többi kérdést már a gyártó felé kéne feltegyed.
Attól, hogy hangszínszabályzót beiktatsz egy rendszerbe attól még nem fog nagyobbat szólni egy végfok. Ha bent van ha nincs akkor is 130W lesz a teljesítménye. Max egy hangszínnel színezheted a hangját, mint a nevébe is van és ennyi.

Egy 1W-os végfok is meg tud hajtani egy 200W-os mélynyomót. A maga 1W-jával.
Ha mondjuk aktív mélyben gondolkodsz akkor felejtsd el a 130W-ot, mert a 200W-os hangszóród nagyon-nagyon rövid időn belül bemondja az unalmast. Tehát aktív hangváltóval képzeld el, hogy mind a 130W-ot mély termelésre fordítja a rendszer, az borzasztó nagy!
Feltéve ha a hangszínszabályzó az aktív hangváltót jelenti nálad.
(#) Bati hozzászólása Jún 21, 2009 /
 
Sziasztok!
Vettem egy amp-05 ös végfok kitet amit össze is raktam.
Egyetlen egy problémám van csak vele, hogy nem bírom megszólaltatni. Minden alkatrész helyes polarítással lett feltéve. Philiphs táppal próbáltam letesztelni, ez egy videóban volt 230V/2,5A a felvétele. Egy 24v os kimenő tápra kötöttem. A bemenő jelhez egy keverőpult fejhallgató kimenetét kötöttem az állíthatóság miatt.
Kimértem hogy az ic ig eljut a táp viszont az áramfelvétele teljesen 0. Már 2 napja ******** vele magam, mivel egy kedves ismerősömnek szerettem volna megépíteni monoban a születésnapjára, mert kevesli a sajátját amit egy lemezjátszóból szedtek ki. Ha bárki tud segíteni minden megoldás érdekel. Válaszotokat küldhetitek a *******@gmail.comra is rajzokkal eggütt.
Előre is köszönöm türelmeteket és segítségeteket.

Moderáld magad! Másrészről a fórumszabályzat első pontját érdemes lenne megszívlelned.
szamóca
(#) hapro válasza Bati hozzászólására (») Jún 21, 2009 /
 
Szerintem a mute kapcsoló lesz a ludas. Azt a plusz tápra kösd rá vagy valaki egy ellenálláson keresztül köti rá és máris fog szólni. Így fejből nem tudom melyik láb is az, de talán a 10-es. Mindenképpen nézd meg az adatlapját és az alapján kötögess.

u.i.: ugye TDA7293 IC-ről van szó?
(#) hapro hozzászólása Jún 21, 2009 /
 
Ne nevessetek rajta, de egy érdekes jelenségről kérdezek.
Vajon miért lehet az a jelenség egy FET-es és egy IC-s végfokomnál is, hogy időnként amikor gondolja egy pattanást hallani a hangszórókból?
Nem túl nagy de abszolút hallhatót produkálnak. Az összes többi meg nem csinálja ugyanezt. Tehát ha mondjuk egy teljes napot be vannak kapcsolva, akkor a nap folyamán mondjuk kb 10-szer pattan az IC-s, a FET-es egy kicsit többször.
Egyáltalán mi lehet ez? Valami földelési problélma?
Olyan hang mintha valami kondit rövidre zárnék, vagy egy kapcsolót bekapcsolok és olyan fajta erősítő szó ami allergiás ezekre a kapcsolgatásokra, és pattan egyet tőle.
Lehet ez a két végfokom is ilyen allergiás fajta, és valami mondjuk a hűtő bekapcsol ilyenkor?
Esetleg valami hálózati zavarszűrő oldaná meg ezt a problémát?
(#) CIROKL válasza hapro hozzászólására (») Jún 21, 2009 /
 
Idézet:
„Olyan hang mintha valami kondit rövidre zárnék”
Ezt jól látod a hiba jelenséged az arra utal hogy az erősitődben valamelyik konderzátor rosszalkodik ! Kicseréled az elkókat akkor megfog szünni a fenn ált gond .
(#) hapro válasza CIROKL hozzászólására (») Jún 21, 2009 /
 
A legutóbbi pl. IC-s végfokomban kizárólag új kondik vannak. 4db elko van benne, azok is puffer kondik. A többi 4 meg MKT kis kapacitással, és az is új.
Így is ki kéne cserélnem szerinted?
(#) CIROKL válasza hapro hozzászólására (») Jún 21, 2009 /
 
Az ujj kondi nálam csak egy dolog ? én mindig az előírt feszültség tűrés maximumában szoktam a kondikat alkalmazni . Szóval ha kell egy adott kapcsolásba mondjuk 40 voltos konderzátor akkor igyekszem a panel lehetőségeit maximum kihasználni ? Végülis ha fizikailag belefér a panelbe a 40 voltos helyett az 50 voltos akkor inkább az 50 voltos mint a 40 ! De a fennált problémád az tuti valmelyik konderzátor okozója , próbáld őket cserélni nagyobb fesz értékre !
(#) Tomi20 válasza hapro hozzászólására (») Jún 21, 2009 /
 
És nem elképzelhető, hogy valamelyik másik fogyasztó okozza a pattanó hangot? Ha több végfoknál is jelentkezik a probléma, akkor szerintem nem az erősítőben keresendő a hiba. Lehet, hogy egy izzó felkapcsolása, vagy mosógép, TV, monitor stb okozza a zavart, és a tápon (földelésen) keresztül bejut az erősítőbe. Javasolnám egy EMI szűrő beiktatását a trafó elé, nekem bevált. Az én erősítőm mindig a lámpa felkapcsolására pattant, beraktam egy ilyen szűrőt, és megszűnt a probléma. Számítógép tápokból bontható ilyen szűrő.
(#) Istike88 válasza Tomi20 hozzászólására (») Jún 21, 2009 / 1
 
Érdekes, hogy az én ST151-esemnél is fennáll ez a pattanós dolog, viszont ott van szűrő a trafó előtt.
(#) hapro válasza CIROKL hozzászólására (») Jún 21, 2009 /
 
Rendben. Én ugyan általában nem szoktam kicentizni a dógokat, főleg itt az elektronikában, szeretem, ha abszolút megbízható valami. Itt is jóval nagyobb feszültségű kondikat használok mint kéne.

Ez most jutott eszembe:
egy tesztet elvégzek még:
kihúzom az egyik hangfal vezetékét, és csak egy oldalt hallgatok. Két teljesen külön tápegységem van, a közös csak a trafó és a poti. Ha így csak az egyik oldal csinálja akkor cserélem a kondikat kapásból, ha mindkettő akkor még keresgélek tovább, mert arra kevés esélyt látok, hogy egyszerre legyen rossz ennyi új kondi.
Egyébként az egyik oldal már biztosan csinálja, és időközben egy hálózati zavarszűrőt is beépítettem a teszt kedvéért.
(#) hapro válasza Tomi20 hozzászólására (») Jún 21, 2009 /
 
Hali!

Az EMI filtert én is alkalmazni szoktam a végfokaimnál, ennél a kettőnél pont nincs, de most a teszt kedvéért betettem egyet.
ugyanis egyenlőre én is más fogyasztóra gyanakszom, és valami hasonló jelenségre amit írtál is, hogy a testen keresztül bejut a pattanás a végfokhoz, amit az fölerősít.

De ha így is lesz pattogó hang akkor kondik váró listára kerülnek, és beteszek helyettük másikat, ha azokkal is pattan akkor mennek a jó alkatrészek közé vissza.
(#) hapro válasza hapro hozzászólására (») Jún 21, 2009 /
 
Nos, a helyzet az, hogy az EMI szűrővel is pattog, de kevesebbet.
Alkatrész csere lesz a vége.
(#) CIROKL válasza hapro hozzászólására (») Jún 21, 2009 /
 
A helyedben ahogyan te is mondottad ! oldalanként próbálkoznék a hiba kiszűrésével . Szépen eggyessével cserélgetném a kondikat addig még nem OK . Kicsit talán lassú müvelet de a végeredmény az számit . De kérdezném csak ez a 2 gép ami ilyen hibát produkál semmi más erősitő nem csinál hasonlót ? Mert ha más erősítőnél nem jelentkezik akkor a környezeti befolyás nem jöhet számításba ? Hűtőgép villanybolyler meg STB be és ki kapcsolása.
(#) hapro válasza CIROKL hozzászólására (») Jún 21, 2009 /
 
Bizony csak ez a két gép...
De azért vettem számításba a külső tényezőket, mert a többiben van hálózati zavarszűrő ebben a kettőben meg nincs.
Ez is azért érdekes tény.
(#) lapose válasza hapro hozzászólására (») Jún 21, 2009 /
 
Szia!

Ezek a pattogások engem sztatikus kisülésekre emlékeztetnek.
Nincs véletlenül bennük valami nagyobb fémfelület, ami nincs semmilyen potenciálra lekötve? Pl. hűtőborda, vagy nagyobb alu árnyékolólap.
(#) paradmat hozzászólása Jún 21, 2009 /
 
Hali!
Van egy nemműködő DVD lejácóm amibe belement a villám, és szeretnék erősítőt csinálni belőle. hogyan csináljam??
(#) SKY hozzászólása Jún 21, 2009 /
 
Heló!
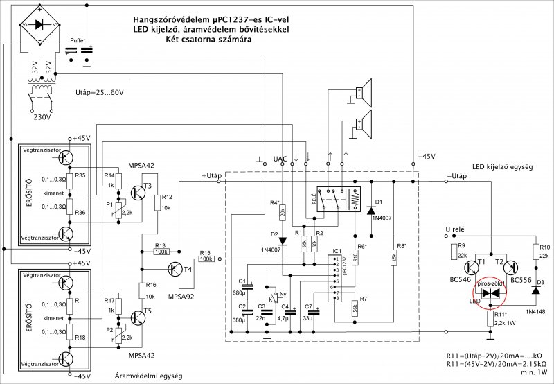
A mellékelt képen lévő védelmet építeném meg a 2X150W-os erősítőhöz és az lenne a kérdésem, ha én max. 2X60 Wattot akarok a kimeneten, akkor be lehet állítani az áramkorlátot, hogy letiltson e fölött? A pirossal bekarikázott alkatrész az két sima dióda? A "K" kapcsoló mi célt szolgál és milyen típusú?
(#) hapro válasza lapose hozzászólására (») Jún 21, 2009 /
 
Az egyikben van nagyobb fémfelület, a másikban meg abszolút kicsi, gyakorlatilag csak a hűtőborda, de mindkét esetben rá van kötve a hálózati földelés a fém részekre. Most vagy nagyon béna vagyok, és többször elkövetem ugyanazt az alapvető hibát, vagy mittudomén.
(#) heroldbalu válasza paradmat hozzászólására (») Jún 21, 2009 /
 
HaliElőször is szedd ki a villámot
(#) hapro válasza paradmat hozzászólására (») Jún 21, 2009 /
 
Szerintem szedj ki belőle mindent, és építs bele egy végfokot.

Vagy másik lehetőség a nagyon sok közül, mérd meg a tápját, ha jó és megfelelő akkor azt hagyd benne, és ahhoz építs egy végfokot aztán azt tedd a kibelezett dobozba.

(#) paradmat válasza hapro hozzászólására (») Jún 21, 2009 /
 
gondolom valami ilyesmit kéne belőle építenem
Kép:Bővebben: Link
(#) hapro válasza paradmat hozzászólására (») Jún 21, 2009 /
 
Igen például.
(#) paradmat válasza hapro hozzászólására (») Jún 21, 2009 /
 
Már csak az a baj h. még nem tok ilyet csinálni de majd megtanulom az oldalról
(#) fancsi44 hozzászólása Jún 21, 2009 /
 
Hali!
stk 42 41-es ic-t keresek,ki tud ebben segíteni?!
köszi!
Következő: »»   310 / 2580
Bejelentkezés

Belépés

Hirdetés
XDT.hu
Az oldalon sütiket használunk a helyes működéshez. Bővebb információt az adatvédelmi szabályzatban olvashatsz. Megértettem