Fórum témák
» Több friss téma |
Fórum » Csöves erősítő készítése
Ne feledd betartani a fórum viselkedési szabályait, és a topik megmaradásának feltételeit. [link]
A téma átmenetileg fagyasztva lett, hozzászólni nem tudsz!
Köbzoli barátom (akit nem mellesleg nagyra tartok) válaszát kiegészíteném. Adott egy rács feszültségünk, mely változik. Ez a katódtól az anódig tovarepülő elektronok áthaladását hol könnyíti, hol nehezíti.Azáltal, hogy ő maga pozitívabb vagy negatívabb, vagy taszajtja, vagy vonzza a negatív töltésű elektront. Az elektroncső fantasztikus tulajdonsága, hogy az elektromos erőtér, mint valami képes dirigálni az anódáramot. Egy ponton túl a elektroncső lezár. Azt jelenti, hiába növelem a negatív feszültséget, nem fog számottevő mértékben számolva kevéssé vezetni. Nyilván lesznek renitens elektronok, amik "csakazértis" átverekszik magukat, de ezeket sosem lehet megszüntetni! Ha a rács feszültségét elkezdjük növelni, és elhagyjuk a 0-t, a cső átmegy tranzisztorba. Azaz elkezd rácsáram folyni, és ott ette meg az egészet, ahol van. Elveszítjük az előnyét: a gyakorlatilag nulla vezérlő teljesítmény igényt. Tehát úgy is lehet mondani: a cső a kevéssé lezárt és a kicsit jobban lezárt állapot között ingadozik.
Hogyan jön létre az erősítés? Nézzük meg a meredekség fogalmát! jele S mértékegysére [mA/V]. Azt mutatja meg, egységnyi rácsfeszültség- változás hány milliamperrel fogja megváltoztatni az anódáramot. Minél nagyobb ez az érték, annál jobb. Azért, mert ugyanakkora anódáram változáshoz kisebb feszültségváltozás elegendő. Azaz nagyobb lesz az erősítés adott vezérlő feszültséget nézve. Az anódkörbe ellenállást kapcsolunk. Ezen az úgynevezett munkaellenálláson keletkezik a felerősített jel, mivel U=R*I azaz: minél nagyobb a munkaellenállás, annál nagyobb lesz a felerősített jel amplitúdója. Az anódköri ellenállás növelésének gárja van: mégpedig: így egyre csökken a csövön a feszültség, míg meg nem szűnik működni. Van természetesen kibúvó: olyan ellenállásjellegű alkatrész kell nekünk, mely egyenfeszt átengedi, de a változásokra vetített úgy nevezett differenciális ellenállása nagy. Ilyen a fojtótekercs és az áramgenerátor. A tömény fogalmazás magyarázata: Hamarosan elkészítek a csövek működéséről egy cikket - nem akartam lelőni az összes poént - , természetesen bőséges nyomattott irodalommal alátámasztva. A napokban voltam levii-nél, és ott fogalmazódott meg bennem a gondolat: kéne egy cikk, ami az alapoktól magyarázza a csövek működését. Már csak a technikatörténeti jelentőség miatt is. Szerk.: Tudom, nem ide való. sajnálatos módon a nem sokkal utánam következő generáció már úgy nőtt fel: instant, "megrágott" információt akar. Ez eléggé sajnálatos tény. Az az információ, amibe energiát fektetsz, és te érted meg, te szintetizálod, sokkal maradandóbb. Tapasztalatból mondom. Ne tessék sajnálni elmenni a könyvtárba ("hazabeszélek"), és akár a 60as évekből származó könyvet kivenni, és olvasni, gondolkodni sokat! Action2k cimbora után szabadon: a net előtt is volt világ, könyvek. Olvasni, tanulni és elsősorban saját káromon megtanulni a dolgokat. Azokat nem felejtem el egykönnyen. Nem vagyok egy maradi vénember: az adatlapomra tekintve látható: igencsak fiatal vagyok. Nem a maradiság beszél belőlem!
Nem jársz rosszabbul, de szerintem az egyik fele is elég. Az sose baj, ha nagyobba csatolókondi.
Akkor van baj, ha a ragyogás átterjed az egész anódra. Akkor menthetetlen, gázos a cső. Íves javítás a megoldás.
Íves javítás?? Matyikém, az szentségtörés! ha nem jó a cső, irány Márk gyűjteménye :yes:
A gázos, használhatatlan csöveimet évekkel ezelőtt kidobtam. Csak foglalták a helyet.
A Tungsram nem VATEA. Azokból a csövekből a rossz is nagy kincs. Sokkal kevesebb készült belőle, mint a Tungsramból, az is a 30as években. Azokból a rossz is kuriózum. Mint tudjuk, minél kevesebb van valamiből, annál értékesebb. A Tungsram csövekből sok készült. Nem éri meg őket őrizgetni, ha rosszak.
Nekem is van hibás 30-as évek beli csövem, Matyikém, nem is egy, és tudom milyen értékes
Ha valaki eljön érte Székesfehérvárra, tudok adni egy nagy doboz régi bontott csövet, különleges mondjuk nincs benne igazán.
Ilyen szemléletes leírással még nem találkoztam!
Matthew: Az "elektromos erőtér"-ben megtaláltam a kulcsszót, így már minden világosabb. Igyekszem ám sokat olvasni, de azért a tanároktól (Tőletek) néha meg kell kérdezni ezt azt.
Üdv szakik.
Mi van olyankor, ha a 6P3C-EB csöveim (PP) halványkéken világítanak, majd ahogy növelem a vezérlő sinust, zizegés jön belőlük és szemmel láthatóan belül apró szikrák szaladgálnak. Gerjedés, túl nagy tápfesz (360V), vagy gázos-eldobandó ? Az adatlapján Uamax 250V áll.
Nem akarok hülyeséget mondani,de ez szerintem a túl magas tápfesztől van,de ebben várjuk meg a ,,szakértők"véleményét is szerintem !
Szerintem is túl magas volt a tápfeszültség, nekem is ilyet csinált a PCL86-osom amikor adtam neki 320VDC-t
Nekem arról ment egy darabig, meg az AZ41-et is 2*240V-ról nyúztam. Most az AZ41-et kicseréltem PY88-ra, azon talán nagyobb fesz esik majd.
A katalógusban a HATÁRadatokat szigorúan tilos túllépni. Azt aláírom, hogy a gyártók fenntartanak némi biztonsági tartalékot, de a határadat az mégis csak határadat. A csövek jobban, a félvezetők kevésbé jobban viselik az effajta virgonckodásokat. burgdávid koma leírta azt a szadista kísérletét, amit egy gázos csővel végzett: ha jól emlékszem, 80 mA-nál egy pcl86 nak már pirult az anódja. A fent említett határadat - mindegy, hogy katódáram vagy maximális anódfeszültség túllépése a cső ideje korán tönkremenetelét okozhatja (gázosság). Persze az impulzus üzem az más. Ott nincs ideje felmelegedni az anódnak (C osztályú működés, például távíró adó: 80 watt fónia üzem: 20 watt azonos csővel azonos anód tápfesz mellett. Az anódtápfeszt akkor sem érdemes túllépni, mert átüt(öget) a cső, amint láttad. Továbbá figyelni kell a disszipációs hiperbolára is.
Köszi mindenkinek a hozzászólást.
Az adatlapok szerint a sima 6P3C 300V fölötti fesszel is tápolható, az EB változat csak 250V-al. Ez valóban így lenne ? Lehet, hogy ezért EB Egyéb adatai kb ugyanazok, sőt teljesítményre kicsit többet hoz. Nade hogy jön ez ki belőle 250V-ról, ha a max.anódárama dettó, mint a simáé ?
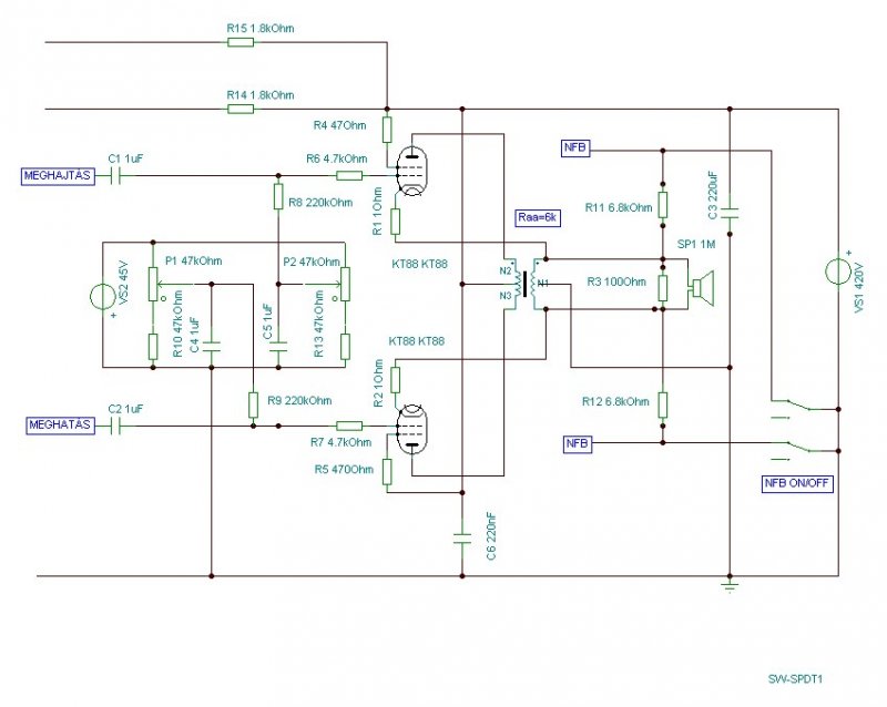
Hozzáfogtam a régen elkezdett PP befejezéséhez .
Meghajtás mögé ezt a végfokot tettem . Egyik oldalt méregettem , visszacsatolás nélkül . Kivehető teljesítmény 1KHz -en mérve 30W , ez már bőven elegendő lesz . MÉRÉS
Nagyon pöpec, tetszenek az oszcillogrammjaid, gondolom a 10 Khz négyszög is jó.
Segédrácsellenállás el van írva (?) az egyik KT-nál.
Észrevettem én is , 0 lemaradt .
A 10KHz is jó csak , jobban lekerekedik és kissé trapézos , a kép nem sikerült , tükröződött , lett pótolom .. Az a gyanúm , hogy átfogó visszacsatolás nélkül is hallgatható lesz , persze ez még nem biztos . Az SM102B vasak mélyben bizonyítanak , mérés szerint . Nem KT-val próbáltam , csak 6CA7 van egyenlőre .. Meghajtása sok féle csövet ki tudna szolgálni , KT88 , GU50 , EL34 , PL sorozatok stb , 30-40W-ig . Jól terhelhető 700mV eff. 2x70V eff. szintet produkál a kimenetén , akár 47k terhelére is .
Elég ritka kapcsolástechnikát dolgoztál ki a végcsöveknek. A kimenő tekercselése nagyban eltér a szokványos primer-szekunder elrendezéstől? Képet az erősítőről nem láthatnánk?
Az Audio Research is hasonló kapcsolástechnikát használ, hogy a végcsövek katódjait rápakolja a középen megcsapolt szek. tekercsre.
Biztos, hogy nagyon jó hangja lesz visszacsatolás nélkül is, az én 2*25 W-os quad PP-mnek közel sem volt ilyen szép mérése hurok visszacsatolás nélkül teljes kivezérlésen (még szerencse, hogy tönkrement az egyik kimenő, legalább tekerhetek majd jobbat hozzá.
), mégis sok embert lenyűgözött. 30 W-on ilyen nyílthurkú oszcillogrammokhoz szerintem elképesztően jó hang tartozik (lehet, hogy a hangsugárzód is elavul).
Amikor kezdtem , már látható volt , de itt van ismét .
Képen 6L6GC -vel látható , de az még nem volt próbálva Szimmetrikus meghajtás és szimmetrikus szekunder egy PP végfoknál áldásos lehet . Akár szimmetrikus bemettel is megépíthető .
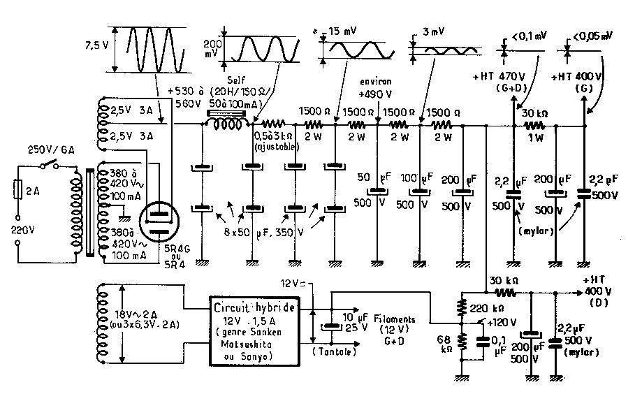
Az 5Z4C kettős triódát használhatom a HIRAGA tápjában?
Szerintem igen, de erősítsetek meg nehogy hülyeséget csináljak. Köszönöm előre is!
Szerintem használhatod, bár az 5Ц3C lenne az igazi választás. Nem gondolom, hogy kevés lenne az 5Ц4C 122 mA-je, de mégiscsak az 5Ц3C-nek megfelelő csővel tervezték, talán mert az közvetlen fűtésű...
Elkészültem végre a Ti segítségetekkel itt a fórumon született első saját készítésű csöves erősítőm teljes bedobozolásával.
Végül a festést és a lakkozást is magam csináltam, aztán majd meglátjuk. Gyorsan készítettem néhány képet, amint éppen "átengedi magán" Ray Manzarek Golden Scarab-ját (Kócos írta valamikor, hogy a tetródáknak ilyen zene való). A fémház diódákkal, kondival és ellenállással a 0 potenciálon (a felső és az alsó lap is) semmi gerjedés és maci. Ezer köszönet a sok segítségért! Mesterséges fényben kicsit nehezen fényképezhető, mert a festék homokszórt felületthez hasonlatos bevonatot képez rajta.
Rettentő kicsi a kapcsolás áramfelvétele, 120mA bőven sok.
Igaz én félvezetős egyenirányítással készítettem el annak idején, de a "szűrőlánc" nálam is nagyon hasonló...
Nekem is bejön az "építményed", ha szabad ennek nevezni ezt a szépséget. Egyetlen egyet máshogy csináltam volna: a (szemből) jobb oldali végcső körüli lyukakat befelé fordítottam volna. Lehet én aprólékoskodok ezen
Elég mutatós darab lett ! Jó hangú a 807?
|
Bejelentkezés
Hirdetés |



), mégis sok embert lenyűgözött. 












