Fórum témák
» Több friss téma |
****. Kicsit tartottam ettől.. Sajnos csak ez a tápom van, bár Ígértek egy 2*17,7 Voltos toroidot is.. Áttekerni meg mégegyszer nincs sok kedvem.
A zénerek előtétjeit hogy számoljam át? Tök amatőr vagyok ebben. Mást nem kell átméretezni? A mellékelt kapcsolást építeném meg, de azon a táp csak 20Volt. Egyébként építenék elé egy passzív lepke hangszínt. Teljesen meg ugyse szeretném kivezérelni.
Úgy látom a Skori féle rajzod van meg. Skori nem tüntette fel a tápfeszt a rajzon (itt van előttem kinyomtatva...).
Meg kell nézned a zener dióda adatlapját (letölthető a netről). Aztán a tápfeszből kivonod a zener feszültséget (12-15V) A kapott fesz alapján lehet számolni az előtét ellenállást a zener és az IC alapján. De a 3,3k/0,5W ellenállás biztosan jó, de ha megépíted azért figyeld! Ha melegszik akkor növeld! Én inkább labortápról próbálnám ki ekkora fesznél, bár tudom hogy neked nincs ilyen. A tápágakba biztosítékot tegyél! 2A! Nem több! A lepke hangszín az jó, de ha nem akarod csutkára kihajtani a végfokot akkor passzív is elég elé. Legalább nem viszel felesleges zajt a végfokba!
Köszi a segítséget. megyek megtervezem a nyákot és számolok..
Azért ha elakadok zavarhatlak a kérdéseimmel?
Nyákot tettem fel ide ami biztosan jó, és már többen is raktak fel paneltervet. Az enyém nem gerjed és működik, bár ha más méretű alkatrészed van akkor át lehet tervezni. Bármikor írhatsz, ha tudok segítek!
Ez az amire gondoltál? Egy picit át kell majd módosítanom, mert én a DB párost vezetékkel kötném be (kivitelezési okokból), az IC pedig NE5534 lenne a TL071 helyett, azt hallottam róla hogy jobban szól egy picit. A hangszínszabályozót tervezzem rá a nyákra, vagy vezetékkel össze lehet kötni egy külön panelon lévőt?
A zenerek előtétje (3,3k) akkor jó lesz a tápfeszhez?
Nem kell áttervezned, mert az NE lábkiosztása ugyan az mint a TL071. Annyi hogy nem 14 lába van csak 8. Viszont ha van nyáktervező programod érdemes néhol nagyobb forrszemeket tenni!
Viheted kábelekkel is a végtranyókat, de azt azért nem szeretem mert könnyebben gerjed a végfok (bár én is úgy vittem). A végtranyóhoz menő kábeleket fond össze mint a copfot, így csökken a gerjedés lehetősége. A hangszín panel lehet külön is, ennek van előnye! Ha mégsem olyan mint amilyet szeretnél akkor ki tudod cserélni. Nekem egy panelon van minden, csak a bemenetválasztó van külön. De nekem kipróbált hangszín van előtte. Az első erősítőm tele volt kábelekkel és mikor a másodikat építettem igyekeztem ezt elkerülni.
Nagyjából összeirtam az alkatrészlistát, viszont elakadtam egy picit. A BD250/249 végtranyót nem lehet valami mással kiváltani? Iszonyat milyen drága...
TIP35/36-al lehet helyettesiteni. Bar sztem ezek a BD tranyok az olcso kategoriaba sorolhatok. A nagy MJL tranyok pl. kb. 4x annyiba kerulnek.
Hát nem tudom a HeStore-n 664Ft a BD250C. Szerintem eléggé húzós. Mintha sokkal olcsóbb lett volna, vagy én öregszem gyorsan?
Nem kell feltetlen mindent a HE storebol beszerezni
A Lomexben is olcsobb, a HQvideonal is olcsobb, az INCOMP-ban is olcsobb es meg van nehany hely ahol lehet olcsobban kapni. Hogy melyik eredeti vagy sem azt nem tudom. 664Ft-ert nem eri meg BD-ket vasarolni, akkor inkabb TIP-ek olcsobban.
bgsf.
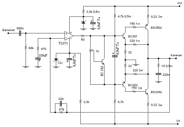
Most lehet az az én szemem jojózik, de úgy látom hogy a nyákrajz nem ugyanaz mint a kapcsolási rajz. (a honlapodról) A nyákon az emitterre van a 220-as ellenállás kötve, a kapcsolási rajzon viszont a kollektorra... Elkezdtem a nyákot átrajzolni és akkor vettem észre. Most én látom rosszul?
Valamit elszúrtam! A kollektorokra megy a 220 Ohmos ellenállás! Ha tudod akkor javítsd ki! A honlapomon is javítom! Ez a rajz ejtve! Végül is könnyen javítható és gratu hogy észrevetted! Látszik hogy gondolkozol a témán! Én kockásra néztem a szemem de nem vettem észre!
Helyesen a végtranyók kollektorára és a meghajtók emiterére van kötve az ellenállás! A BD nem is olyan drága én 20 évvel ezelőtt is ennyiért vettem, csak akkor még egy havi fizu csak 3000 Ft volt!
Akkor jól láttam. Átdolgoztam a nyákot egy kicsit, feltettem. Ha esetleg valaki hibát talál szóljon
Közben kaptam egy jó nagy torodot, úgyhogy ez lesz a táp. Pont jó is, mert 2*17,7 DC-t ad le terheletlenül. Bár még nem számoltam át a zénerek előtétjeit. Ezt még nem vágom annyira.
Szia!
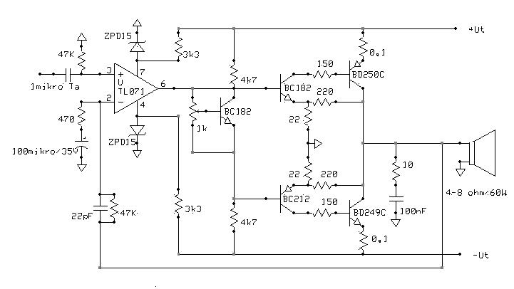
Ha a Skori féle rajzot építed, akkor figyelj, hogy ott 2 ellenállás értéke el van írva. Én megszívtam vele, ezért nem működött elsőre, most már megy a tesztverzió, és készül a végleges is. A bemenet és a föld közötti hatvanvalahány k-s helyére 1 k-sat, a visszacsatolásban levő 47k helyére 27-33 k-t javasoltak itt a többiek, és azzal jó is volt, bár így is már emlékeim szerint kb. 500 mV cs-cs kivezérelte teljesen.
Szia!
Én a rajzon szereplő tranzisztorokkal építettem a tesztverziót, a véglegeset pedig BD139/140-nel (mind a 3 kisjelű tranzisztor ilyen). Az IC mindkét esetben TL071. A tesztverzió kisebb végtranyókkal üzemelt is szépen. De mikor még a Skori rajza szerinti értékek voltak benne, sokkal érzékenyebb volt a kelleténél, már egész kis jelnél elkezdett vágni, de ez a két ellenállás cseréjével meg is szűnt. Üdv: FazksG
Nekem nem a tesztverzió megy, hanem 20 éve élesben!
A Skori féle rajz nem hibás! Az úgy jó ahogy van!Idézet: „A bemenet és a föld közötti hatvanvalahány k-s helyére 1 k-sat” Idézet: „a visszacsatolásban levő 47k helyére 27-33 k-t javasoltak” Nem jó! 1K-sal nem jól működik! Akkor a tiéd gerjed! Az 1K-sal lehúzod a bemenőimpedanciát és lerontod az illesztést az előfok/meghajtó között! Azért szól jobban mert nem gerjed a végfok, mert a bemenet le van ültetve szinte a nullára! Szerinted egy 680nF és egy 1K eredő impedanciája mennyi? Mert szerintem hangfrekisen 1kOhm alatt van! Illesztett erősítő (végfok) bemenő impedanciája 47kOhm! Ezt adja a 680nF/68kOhm! Ha kell levideózom az egész végfokom, lefényképezem.... vagy mittudomén! Csak ne essünk már a JLH hibákba, hogy mindenki átalakít egy működő végfokot, aztán meg azt kérdi hogy miért nem működik? A visszacsatolásban lévő 47kOhm nálam pl:110kOhm(!) azért hogy a hangszínt (passzív) ezzel korrigálom! És nem gerjed! A bemeneten pedig ott csücsül a 68K-s ellenállás!
Most akkor mi mennyi?
Összedobtam a végfokot. 2*25V ról megy TL071-gyel. Annyi változás volt kényszerből, hogy a tantál kondik helyett sima elkók vannak beültetve, és a bemeneten végülis nekem 80valahány K van, a visszacsatolásnál pedig 33K. Kicsit féltem hogy nem fog müködni mert elbénázok valamit, de szerencsére pöccre megy. 2 dolgot szeretnék megkérdezni. Mennyire melegedhet? 10 perc járás után a bordák már eléggé melegek. Még megfogható, de meleg. Nem hajtottam nagyon meg. Valahol gerjed? A potit hogy állítsam be?
Üdv!
A kapcsolásban a 12V-os zener diódák, azok hány Wattosak?
Tantál helyett sima elkók is jók! Az eredeti kapcsolás elkészültekor még nem volt tantál kondi!
Idézet: „A potit hogy állítsam be?” Úgy hogy a bemenetre nagyon kis hangfrekis jelet adsz (pl: CD lejátszó) a potit minimális áramra lehúzod és csak addig tekered fel hogy ne torzítson igen kicsi hangerőnél. Huh! remélem érthetően írtam le! Ilyen beállításnál nem szabad hogy jel nélkül melegedjen a hűtőborda! Ha melegszik akkor növeld meg a 33k visszacsatoló ellenállással párhuzamosan kötött kondit! Ha betartottad azt hogy összefonod a kábeleket, és ennek ellenére is gerjed akkor az emiter és a bázis közé (közvetlenül a végtranyóra) forrassz egy 100p-1nF kondit rövid lábakkal. A hűtőbordát remélem hogy testelted! Ha nem tetted meg, akkor tutira gerjed! Hirtelen ennyi.....Ha van még kérdésed akkor írj!
ZPD12
12V 0,5W sima üvegtokosak, csak az IC tápfeszültségét stabilizálja, semmi egyéb funkciója nincs. Nem kell nagy teljesítményű!
Köszi! Én is ezen a meglátáson voltam, csak azért megkérdezem, hátha tévedek.
12-esek a zénerek. Nem testeltem a hűtőbordát. Csak összedobtam az asztalon. Hűtőbordának egyenlőre egy PC hűtőt használtam. Egy hülyekérdés.. hova is testeljem? Úgy terveztem fa dobozos lesz a végleges verzió, ahol a tápot lemezzel leválasztom.
Még egy info. A végtranyóknál a védő (0,22-es) ellenállást én 0,47-es 5 wattosokra cseréltem mert az volt itthon. Ez baj? Egyébként akárhogy tekergettem a potit semmi változást nem hallottam. annyi hogy igen kis bemenőjelnél is nagyon szól. Ha a dvd kimenetére kötöm széttorzitja magát mert olyan hangos. Köszönöm a segítségeteket. Ha elkészül lefotózom és felteszem. Idézet: „Szerinted egy 680nF és egy 1K eredő impedanciája mennyi? Mert szerintem hangfrekisen 1kOhm alatt van!” No akkor ontsunk tiszta vizet a poharba! Megis milyen kapcsolasban nezzuk a 680nF-os kondit es az 1k-s ellenallast es mekkora frekvencian? Mert ugyebar a kondinak a valtakozo aramu ellenallasa frekvenciafuggo! Ha a konkret erositot nezzuk (Texas), akkor 1k-s ellenallassal es barmekkora(!!!) kondival a bemeneten a teljes hangfrekis savban (es azon kivul is) soha nem lesz 1k alatti a bemeno impedancia hisz ha a bemenetrol nezunk be az erositobe akkor ez a ket alkatresz sorosan kapcsolodik. Namost egy 1k-s ellenallas + egy valamilyen erteku masik alkatresz sorba kapcsolva nem adhat 1k-nal alacsonyabb erteket. Ha tovabb boncolgatjuk a kapcsolast akkor azt is lathatjuk, hogy az 1k-s ellenallassal parhuzamosan kapcsolodik a muv. erosito bemenete aminek szinten van egy adott nagysagu bemeno impedanciaja. Azonban a gyakorlatban ezt a bemeno imp.-at el szoktuk hanyagolni mert nagysagrendekkel nagyobb mint a parhuzamosan kapcsolodo ellenallas igy nem terheli azt. Magyarul az erosito fokozat bemeno impedanciajat az ellenallas hatarozza meg (illetve a vele sorba kapcsolodo kondi). Idézet: „Illesztett erősítő (végfok) bemenő impedanciája 47kOhm!” Megis mihez van illesztve a vegfok? Ha a klasszikus ertelemben nezzuk az illesztest akkor semmihez sem! Ezt a 47k-s bemeno impedanciat en inkabb szokasosnak neveznem (talan regen az egyik DIN szabvanyban lehetett benne) es azert szukseges kb. az n*10k-s bemeno imp. hogy az elofokot ne terhelje tulsagosan. A jelforrasoknak a kimeno impedanciaja igen sokfele lehet, az elo es vegerositok bemeno impedanciaja is eleg sokfele lehet igy illesztesrol egybkent sem beszelhetunk hacsak ezt az allapotot nem nevezzuk illesztesnek ... de ez muszakilag kicsit santit. Abban viszont egyetertek, hogy a 68k helyere nem megfelelo az 1k mert ennyire alacsony bemeno impedanciaju vegerositot nem biztos, hogy minden jelforras/elofok meg tud hajtani! Idézet: „Egy hülye kérdés.. hova is testeljem?” Tehát! A hűtőbordán a tranyókat szigetelten kell szerelni! Aztán a hűtőbordát össze kell kötni az erősítő (de inkább a táp testpontjával! Így nem fog gerjedni! A gerjedés tipikus jele hogy nem tudsz nyugalmi áramot állítani, és melegszik a hűtőborda! Idézet: „Úgy terveztem fa dobozos lesz a végleges verzió” Ezzel semmi gond, csak egy nagyáramú test pontot hozzál létre benne, ahová a test megy a tápból és minden bemenet/kimenet, végfok testje oda fut be. Ez lehet egy kisebb réz sín, de az a lényeg hogy rövid legyen hogy a trafó szórt tere ne tudjon számottevő feszültséget indukálni benne. A trafót nem fontos árnyékolnod, ha nincs túlgerjesztve a vas akkor nem sok vizet zavar. Idézet: „A végtranyóknál a védő (0,22-es) ellenállást én 0,47-es 5 wattosokra cseréltem mert az volt itthon” Ezzel semmi gond, az áramvédelem kicsivel hamarább lép életbe. Ez azt jelenti hogy kisebb lesz a kimenőteljesítményed, mert az ellenálláson ahogy növekszik az áram úgy nő a rajta eső fesz is. Ez azt eredményezi hogy a végtranyó bázisa és emitere azonos potenciálra kerül és lezár.....
Ja.. melegszik és hiába tekergetem a potit semmi változás. -> gerjed.
Tehát ha jól értem kössem a hűtőbordát a táp (és ezzel együtt a végfok) gnd-re? Ha hazaérek kicserélem a hűtőbordát, és visszacsatolásban a kondit is egy nagyobbra, és teszt...
Ha nagyobbra cserélem a visszacsatolásnál a kondit elkezd hallhatóan sipolni valami iszonyat nagy frekvencián.
Annyit észrevettem, ha a nyugalmi beállító potit egyik végállásba tekerem megnő az alapzaj (sziszeg) A másik végállás felé tök alapzaj mentes. Ezen kivül semmi változást (torzitást) nem lehet észrevenni. Sajna ki is nyirtam a végfokom, mert próbából rákötötem a 35 voltos tápra. Szépen szólt egy darabig de amikor eltekertem a nyugalmi áramot pattant egyet és búgás.. Nem vágom ezt a nyugalmi áram beállítást
Örülök neki, hogy Neked ilyen régóta megy, de nekem az a kapcsolás nem működött rendesen, viszont mikor megtettem vele azt, amit javasoltak ITT akkor már tök jó lett. És én húsz év után még arra sem emlékeznék, hogy pontosan milyen kapcsolás alapján építettem meg, nemhogy az ellenállások pontos értékeire (sőt még 2 év után se). Én csak a saját tapasztalataimat írtam le, azt pedig kötve hiszem, hogy gerjedne, mert az áramfelvétele, jelelakjai, mindene rendben van.
Üdv: FazksG Bocs, először rossz hsz-t linkeltem be. Idézet: „És én húsz év után még arra sem emlékeznék, hogy pontosan milyen kapcsolás alapján építettem meg, nemhogy az ellenállások pontos értékeire (sőt még 2 év után se).” Ha majd annyiszor megépíted mint én akkor tutira emlékezni fogsz! Én is csak a tapasztalataimat írtam le, csak én már nem egy példányban építettem meg hanem többen. Tőlem mindenki kísérletezhet, csak arra kérek mindenkit hogy próbálja ki az eredeti kapcsolást, és testelje a hűtőbordát.
Lenne egy "hülye" kérdésem. Vizsgálgattam a skori féle 25w-os, és a 60w-os kapcsolást. Lényegében alapvetően sok különbséget nem látok.
Most mitől 25 és mitől 60 wattosak? A tápfesztől? A zénerek (12 és 15) mit befolyásolnak? |
Bejelentkezés
Hirdetés |





Azért ha elakadok zavarhatlak a kérdéseimmel? 
A Lomexben is olcsobb, a HQvideonal is olcsobb, az INCOMP-ban is olcsobb es meg van nehany hely ahol lehet olcsobban kapni. Hogy melyik eredeti vagy sem azt nem tudom. 664Ft-ert nem eri meg BD-ket vasarolni, akkor inkabb TIP-ek olcsobban. 









