Fórum témák
» Több friss téma |
- Ez a felület kizárólag, az elektronikában kezdők kérdéseinek van fenntartva és nem elfelejtve, hogy hobbielektronika a fórumunk!
- Ami tehát azt jelenti, hogy a nagymama bevásárlását nem itt beszéljük meg, ill. ez nem üzenőfal! - Kerülendő az olyan kérdés, amit egy másik meglévő (több mint 17000 van), témában kellene kitárgyalni! - És végül büntetés terhe mellett kerülendő az MSN és egyéb szleng, a magyar helyesírás mellőzése, beleértve a mondateleji nagybetűket is!
A rajzon azért van " több kimenete" mert rajzolás szempontjából szebb, átláthatóbb, könnyebb a kapcsolás.
Az életben, ha összekötöd, figyelned kell a zöld feliratokat, és az alkatrész Datasheet-e alapján bekötni. üdv: Dávid
Sziasztok!
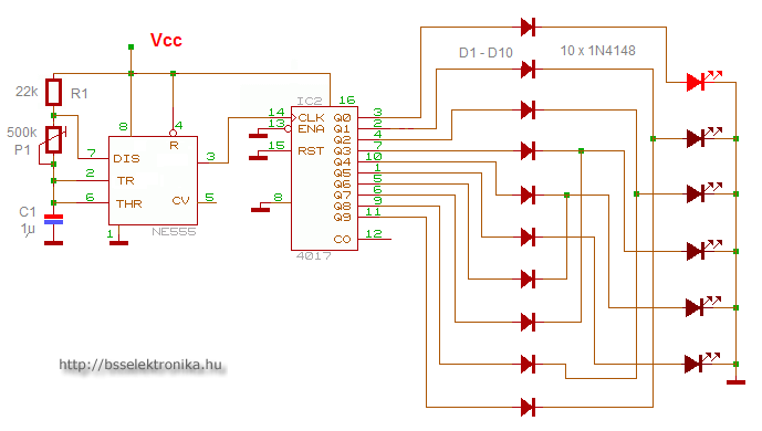
Szeretnék egy pontos 1Hz-et kapni, a mellékelt osztólánccal, és mivel az 1MHz-s kvarc igen-igen drága, arra gondoltam, hogy 10MHz-es kvarccal csinálom meg, És akkor 1Hz-t kapok, amit tovább osztok, megkapom a kívánt eredményt... ez így megvalósítható??
Sziasztok hangváltót szeretnék csinálni a belinkelt rajz alapján.Egy olyan problémám lenne hogy nem tudom hogy kell kiszámolni hogy az 1.0m rézkábelemből mennyit kell feltekerni.
Igen, az adatlap szerint elmegy 10MHz-en.
Akkor légyszíves kérdezz értelmesen!
Üdv Inhouse
Jó-Jó, de nem lenne egyszerűbb pl egy darab 8 lábú PIC12F508-I/P + 2MHz quarcz?
Sziasztok!
A hálózati kis adapteremben elszállt(elfüstölt) egy ellenállás. Egy hozzá értő embertől megszeretném kérdezni, hogy milyen paramérterrel rendelkező ellenállás lehetett(ohm, watt)? Nem szeretném kidobni egy alkatrész miatt. Előre is KÖSZÖNÖM Képeket is mellékeltem hátha segít!
Sziasztok!
Abban szeretnék segítséget kérni, hogy 6 LED kijelzőt szeretnék kapcsolgatni a közös katódon keresztül. Gondolkoztam tranzisztoros megoldáson, de a kérdésem, hogy FET-el lehetséges-e (más alkatrész használata nélkül). A másik kérdés, hogy minden szegmensre szeretnék áramgenerátort kötni, mivel fenn áll annak a veszélye, hogy ha túl sok szegmens világít egyszerre, akkor gyengébben világítana, mint ha csak néhány szegmens gyúlna ki. (Ha esetleg nem lenne érthető a szituációm, mellékeltem egy kapcsolási rajzot). Köszi, sziasztok! U.i.: remélem jó topicba írtam...
Sziasztok!
Nézegettem egy frekvencia mérőt a kapcsolások között.. Meg szeretném építeni EZ LENNE AZ De a Hestoreban nem kapható a BF961 es FET.. :no: Mivel lehetne helyettesíteni ami kapható a Hestoreban? Üdv! Előre is köszönöm!
Sziasztok!
Azt megmondanátok nekem, hogy az a poti, amire az van írva hogy M47, az mit jelent? Az 470K? Köszi előre is!
Igen, 470k.
Köszi a válaszotokat!
Most már nagyjából értem. Még egy kérdésem lenne, van egy metronom, amihez már megvannak az alkatrészek, csak azt nem tudom, hogy a 47K-s potméter, (ami nekem lineális) a kapcs rajzon, hova kössem, a 3. lábát? mert a kapcs rajzon csak a 2 szélső láb van van jelölve nem? Köszi előre is!
A harmadik láb a nyilacskás, s rá van kötve az egyik szélsőre.
Sziasztok !
Megépítettem egy Knightrider KIT-et összeraktam kipróbáltam és ezt (melléklet) csinálja szerintetek miért lehet.? Én arra tippelek hogy a UAA180 felmondta a szolgálatot.
Én arra tippelek hogy nem oszcillál az oszcillátor.
Próbálj meg manuálisan valami feszültséget adni az UAA bemenetére, ha változás van akkor jól működik. A műveleti erősítőket meg ellenőrizd le hogy minden jól van-e bekötve.
OK köszi
Működik!!!
A műveleti erősítő nem kapott elég feszt.
Sziasztok!
Egy ilyen kijelzőt szeretnék beépíteni egy fém dobozba.A helye már meg van,ki is van reszelve,csak nagyon csúnya hogy látszik körülötte a fém,na meg nem is pontosan passzol,így ha erősebben benyomom besüllyed. Kérdés:_Lehet kapni ilyen kijelzőkhöz valami tokot? Ha nem,Ti hogyan oldanátok meg?
Én csak a lábainak a helyét vágtam ki, így nincs besüllyesztve, de cserébe eltakarja a vágást!
Van egy problémám:
adott 8 adatvonal. azokon 4uS-os impulzusok jönnek, csakhogy a következő fokozat nem képes ezeket a rövid jeleket jól feldolgozni. Tudtok ajánlani valami megoldást, amivel lehetne tartani és hosszabbítani a bejövő jelet? Monostabil multivibrátor kellene, de nincs hely 8db 555 bekötésére. (Nézegettem 74121-es ic-t, de az még nagyobb. Valami olyan kéne, amely tokozásban, lábkiosztásban hasonlít egy uln2003-as ic-re )Szerintem két-háromszoros tartási idő elég lenne hozzá. Köszönöm!
De gondolom ehhez progi is kéne.... (ha nem tévedek...)
Amúgy meg ha jó, akkor SMD-vel csinálom...
Ez igaz, de ha már csak ez kellene, akkor ha szépen megkéred, csak akad valaki, aki megírja Neked ezt a pár sort. Ráadásul itt 6 kimeneted van és még csinálhatsz más frekiket is. Pl.: 0,5Hz - kettőspont villogtatása az óránál (gondolom órához kell); 1Hz - alap
; 10Hz - tizedmásodperc; 440Hz - A hang; 1kHz - etalon, ill. ébresztő hang...
Ezt már nem tudom megvalósítani,mert az egész kijelző helye ki van már vágva.
Sziasztok!
Három kérdésem lenne. Szóval van ez a Knight Rider villogó (6 ledes), és most tervezetem meg hozzá a nyákrajzot kézzel(nagyon nehéz volt ) Csak az nem világos hogy az 555-ös ic 5-ös lábát, és a 4017-es ic 12-es lábát hova kössem? Vagy hagyjam szabadon? És még az hogy a + tápfeszt hova vezessem be?És a másik kérdés az 555 ös ic lábkiosztásáról lenne, hogy azon a képen amit mellékeltem, ott a kép teteje, az ic-nek az az oldala ahoz a kis félkör van? Köszi előre is a segítségeteket!
Üdv
Mindkét láb szabadon hagyható, azaz nem kell sehova se kötni. Mint ahogy az általad mellékelt rajzokon van. Az 555 lábkiosztása pedig olyan mint a "555 IC.gif" képen van tehát a "kis félkörtől" balra van az első láb és óramutatóval ellentétes irányban növekszik a számozás.
Heló
Egy 74AC373 valószínűleg megoldhatja a problémádat. A 4us jelek közt mennyi idő telik el? Mert ha túl akarod nyújtani lehet hogy átfedi egymást két jel.
Szoftverből állítható a sűrűsége, ezek step/dir jelek. PC adja. Saccra kb 5%-os a kitöltése jelenleg, így van hely bőven toldani a jelet.
Ez a latch igényel még valami vezérlést/engedélyezést is nem? Vagy simán meghosszabbítja a bekapcsolt időt? Csak mert ezek a jelek összevissza jönnek párokban.
Sziasztok ki tud nekem ebben a kérdésben segíteni :
Mi lehet ez ? : HP2231 honnan lehet valami infót rolla beszerezni ? Válaszokat előreis köszönöm. |
Bejelentkezés
Hirdetés |













)






