Fórum témák
» Több friss téma |
Mielőtt kérdezel, a következő két dolgot ellenőrizd!
I. A helyes tápfeszültségek megléte.
II. A kimeneten van-e egyenfeszültség.
Élesztés.
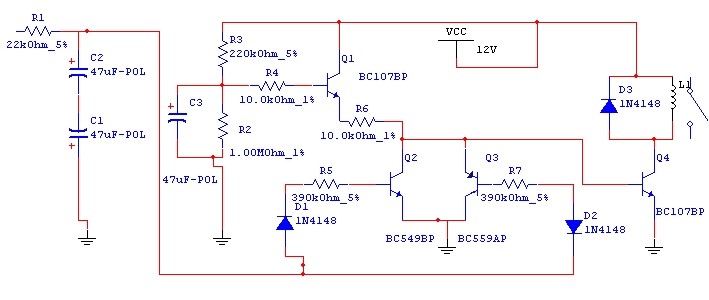
A NET-en rengeteg dolgot lehet találni, ami nem teljesen korrekt.
Megépíteni meglehet, de mindenféleképp rakj a kimenetére egy hangfalvédő kapcsolást.
Úgy kötöttem be, hogy a PNP Emitterét a rajzban írtra, Bázisát a rajzban írtra kötöttem és így tovább, kicsit szét kellett hajtogatni a bázis lábat de működik mert mikrofon előerősítő és erősít is, egy LM386-os erősítőre kötve.
És amikor máshogy volt bekötve nem működött (én is meglepődtem).
Na, hát így a lehető legrosszabb !
Ez a rajz, Sípos Gyula: Hifi erősítők építése c. könyvének 37. oldalán van, HIBÁSAN megrajzolva. A helyes bekötés: A Te rajzodon feltüntetetthez képest, a BC179B tranyó E és K kivezetését meg kell cserélni !!! Azaz, az emitter megy a "+" tápra, a kollektor pedig az 5,6k, 33k, 4,7µF közös pontjára. Egyébként az említett könyv 41. oldalán megtalálod szinte ugyan ezt a rajzot, HELYESEN.
Szia!
Elnéztem.. Egy NPN és egy PNP kell. De a bekötésben igazad van.
Sziasztok!
Az lenne a kérdésem, hogy van-e valami különbség a Quad 405, és ez között? (gitárerősítőnek akarom használni arra jó? Előre is köszi!
Jó, holnap kicserélem gondoltam, hogy a rajz rossz.
Szia!
Szerintem ez is Quad 405.
Nagyon köszönöm a felajánlásod,de miattam ne fáradj.Két éve még Pesten dolgoztam,akkor más lenne a helyzet... Egyébként most egyszerre készítenék egy csöves,egy fetes(ill.két fetes),és egy tranzisztoros gépet,-ez lenne a hiraga.Tehát nem létfontosságú,de nem kerül le napirendről a téma.
Igen,ez is Quad,méghozzá a Giant-os verzió,ha jól tévedek.Annyi előnye mindenképp van,h a biztosítékot is rátették a nyák-lemezre,nem kell külön szerelni.Hogy történetesen gitárhoz mennyire válna be,erre nem tudok konkrét tanácsot...de hifi-re soha jobbat.
Sziasztok!
Van egy Telefunken RR100-as erősítőm... A végfoka ki volt ütve úgy kaptam mostanra már kicseréltem benne.. A végfoka STK463... Annyi a probléma hogy a koppanásgátló nem akar behúzni, a kimeneteken 9mV és 20mV mérhető DC ben.. Amikor bekapcsolom az erősítőt, a koppanásgátló 2X behúz nagyon röviden majd behúz rendesen, mikor adok rá egy kis hangot, elenged ha vissza leveszem visszakapcsol, mi lehet a gond? Én arra gondolok hogy a koppanásgátlónak valami hibája van.. éppen ezért szeretnék bele építeni egy újat, már meg is találtam mi lenne nekem a jó. Van még itt valami: A koppanásgátló előtt megnéztem hogy hogyan szól a végfok, az egyik oldal szép tisztán szól, de a másik torzít, mi lehet a hiba? Talán az IC lenne hibás? Előre is köszönöm! Üdv!
Most megnéztem mégegyszer az adatlapját és végig jól volt bekötve (akkor azért szól rendesen) az emitter ment a + tápra a kollektor pedig a 5,6k, 33k, 4,7µF közös pontjára.
Szamitasaim szerint szinuszban boven adja a 15W-ot 4Ohmon. Peff=(12V/1.41)*(12V/1.41)/4Ohm=15...W! Es meg igy is lesz neki aram tartaleka. Imax=Ube/R= 0.6/0.15=4A! Es ez 15Wnal is boven tobb mint 2.73A!!
Nyugalmi allapotban pedig FETenket P=Ut/2*Ube/(015+015)=24W. Annyit bir a BUZ11 FET. Katalogus adat szerint 90W 25fCnal. (4 db BUZ11 et kimertem igy: Source masszara, a gatet es a draint osszekotottem, majd +2A-t aramgeneratorral raengedtem a drainra es ekkor Ugs=4.8V mind a 4nel.) Tegnap ELKULDTEM a PASSLABS-ba is es varom a valaszukat. Lehet akar 2 aksirol is mukodtetni!! Meg nem raktam ossze. Amit valogatni kell az a BC184C-nel levo (220pF) kondi. A felso aramgenerator ebben a kapcsolasban nem csupan aramgenerator, hanem aktivan valtoztatja az aramat es szerintem JO lesz igy (bisztos)! Nagyon egyszeru es logikus a mukodese. Valami ilyet fogok megepiteni... Jobb mint ha csak egyszeru aramgeneratort hasznalnank. Es szerintem meg annal is jobb megoldas ez mint amit a passdiy.comon talalsz. Ime egy fejlesztes!!
Sziasztok
Van egy Phonic MM1002-es keverő, és az a kérdésem lenne hogy milyen erősítőt ajánlotok hozzá? Én autó erősítőre gondoltam... kép
A kapcsolas nyugalmi arama automatikusan az Io=Ube/(0.15+0.15Ohm)=0.6/0.3=2A-ra all be. A fel tapot kell csak beallitani (a trim potit aztan lehet fix ellenallassal is helyettesiteni).
Szamitasaim szerint szinuszban boven adja a 15W-ot 4Ohmon. Peff=(12V/1.41)*(12V/1.41)/4Ohm=15...W! Es meg igy is lesz neki aram tartaleka. Imax=Ube/R= 0.6/0.15=4A! Es ez 15Wnal is boven tobb mint 2.73A!! Nyugalmi allapotban pedig FETenket P=Ut/2*Ube/(015+015)=24W. Annyit bir a BUZ11 FET. Katalogus adat szerint 90W 25fCnal. (4 db BUZ11 et kimertem igy: Source masszara, a gatet es a draint osszekotottem, majd +2A-t aramgeneratorral raengedtem a drainra es ekkor Ugs=4.8V mind a 4nel.) Tegnap ELKULDTEM a PASSLABS-ba is es varom a valaszukat. Lehet akar 2 aksirol is mukodtetni!! Meg nem raktam ossze. Amit valogatni kell az a BC184C-nel levo (220pF) kondi. A felso aramgenerator ebben a kapcsolasban nem csupan aramgenerator, hanem aktivan valtoztatja az aramat es szerintem JO lesz igy (bisztos)! Nagyon egyszeru es logikus a mukodese. Valami ilyet fogok megepiteni... Jobb mint ha csak egyszeru aramgeneratort hasznalnank. Es szerintem meg annal is jobb megoldas ez mint amit a passdiy.comon talalsz. Ime egy fejlesztes!! Ja, es apropenz!
Sziasztok
Van egy Phonic MM1002-es keverő, és az a kérdésem lenne hogy milyen erősítőt ajánlotok hozzá? Én autó erősítőre gondoltam... kép
Milyen hangfalhoz kell? Ez a kérdés nem a keverő
Most még kettő darab Samsung hangfalhoz kb 50w-ek lehetnek, de később venni akarok hozzá...
Akkor egy 2*30 wattos erősítő kell. Az nem hajtja szét a hangfalakat.
Az autó erősítőt 12voltra tervezték tehát rá lehet kötni.
Rá lehet kötni csak sehogy se fog szólni mert a pc tápot nem arra tervezték. Hatalmas puffer mező kell neki.
Venni kell egy transzformátort egyenirányítót és pufferkondikat. Egyébként hány wattos az autóerősítő?
Inkább úgy kérdezd, mekkora a védőbiztosítéka?
Hello fórumozók!
Olyan problémám lenne ,hogy van egy grundig v8200 mk II típusú eqalaseres erősítőm és kb 3/4 hangerőnél leold benne szerintem valami relé.mihelyt lejjebhúzom a hangrőt visszakapcsol. A hangfalaim is megfelelnek teljesitményre is meg Ω számra is. valaki segítsen , hogy mit tudok vele csinálni,hogy ne kapcsoljon ki... előre is köszönöm! |
Bejelentkezés
Hirdetés |





Amit valogatni kell az a BC184C-nel levo (220pF) kondi. A felso aramgenerator ebben a kapcsolasban nem csupan aramgenerator, hanem aktivan valtoztatja az aramat es szerintem JO lesz igy (bisztos)! Nagyon egyszeru es logikus a mukodese. Valami ilyet fogok megepiteni... Jobb mint ha csak egyszeru aramgeneratort hasznalnank. Es szerintem meg annal is jobb megoldas ez mint amit a passdiy.comon talalsz. Ime egy fejlesztes!!




