Fórum témák
» Több friss téma |
Köszi a gyors választ!
Ha jól értem, akkor ha a bemenete csupa 0, azaz a kijelzőn 0 kell, hogy legyen, és az RBI lábon is L szint van, akkor a kijelzőt kikapcsolja? Mármint akkor nem világít?! A BI/RBO azt impulzusos fényerőszabályozónak és egyben egy visszajelző BIT, ami megmondja, hogy 0 az érték?! (Am, bocsánat, hogy ilyen gyerekes szinten mondom vissza, de ha most felfogom, soha nem feledem) Köszi szépen!
Igen, ahogy írod. :yes: Nekem még eddig nem volt olyan alkalmazásom, ahol használtam volna az RBI-t, RBO-t, de hasznos lehet, mert kikapcsolja az adott kijelzőn lévő szükségtelen nullát. Persze egy pl. digitális kijelzésű mérleg vagy a már említett frekimérő esetében ügyesen kell kapuzni ezeket a lábakat, hogy mindig az aludjék ki, aminek nem kell ott lennie.
Nálam most van építés alatt egy 4 digites számláló és fel is használtam benne ezeket az RBI, BI/RBO lábakat, dugdosós tesztpanelon frankón működik, az egyik számlálókról szoló témában találtam feltöltve egy leírást ami alapján elindultam, csak elöször russzul logikáztam ki hogyanis kell kaszkádolni ezeket a bemeneteket, de sikerült megcsinálni.
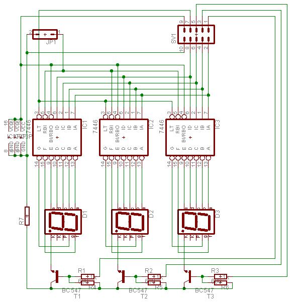
A lényeg, a legnagyobb helyiérték RBI lábát testre húzod, ekkor az BI/RBO láb is alacsony szinzten lesz, a legnagyobb helyiérték BI/RBO lábát összekötöd a következő kisebb helyiérték RBI lábával, és így sorjában. Ha a legalsó helyiérték RBI lábát is bekötöd akkor 0 kijelzése helyett az összes helyiérték sötét marad, ha itt 0-ának látszania kell akkor a legkisebb helyiérték RBI lábát nemkell bekötni. Én úgy oldottam meg hogy a 2 IC közötti átkötésekhez még tettem eg 4,7k-s felhúzó ellenállást is a táp felé a biztonság kedvéért. A legnagyobb helyiérték RBI lábának testre kötése jumperral kapcsolható, és a legkisebb helyiérték 0-a is ki be kapcsolható szintén egy jumperral. A számlálómhoz 74LS247-es kijelző meghajtó IC-ket hasznáok fel, de szerintem a többi kijelző meghajtó IC azonos nevü lábai ugyan így működhetnek. A kapcsolás lassan elkészül még van egy kis dolgom vele, utánna kerül fel róla kép és kis leírás a ki mit épített témába is.
Háát, ha egy mérlegre gondolunk, ott jó, hogy látjuk a 0-kat, hisz a tizedes vesszőtől lévő számokat így kerek egészében lehet látni!
De tegyük fel, egy folyóméter számlálónál, ahol a folyóméter mintavételezése alapján 1000-ig kellene látni! Mennyire korrekt, hogy csak annyit látok, amennyit kell ![]() Vagy épp energiatakarékosságból is akár! Báár annyit még tényleg nem értek, hogy a legnagyobb helyi érték kapcsolás akkor kell, ha a teljes szám előtt csak 1db 0-át akarok látni?! Tehát nem 314-et, hanem mindíg 0314-et látok, illetve ezt az elvet követve? ![]() Végülis mind1, mert nekem most csak erre a kioltásra lesz szükség!! Köszi az Infót!
Szia
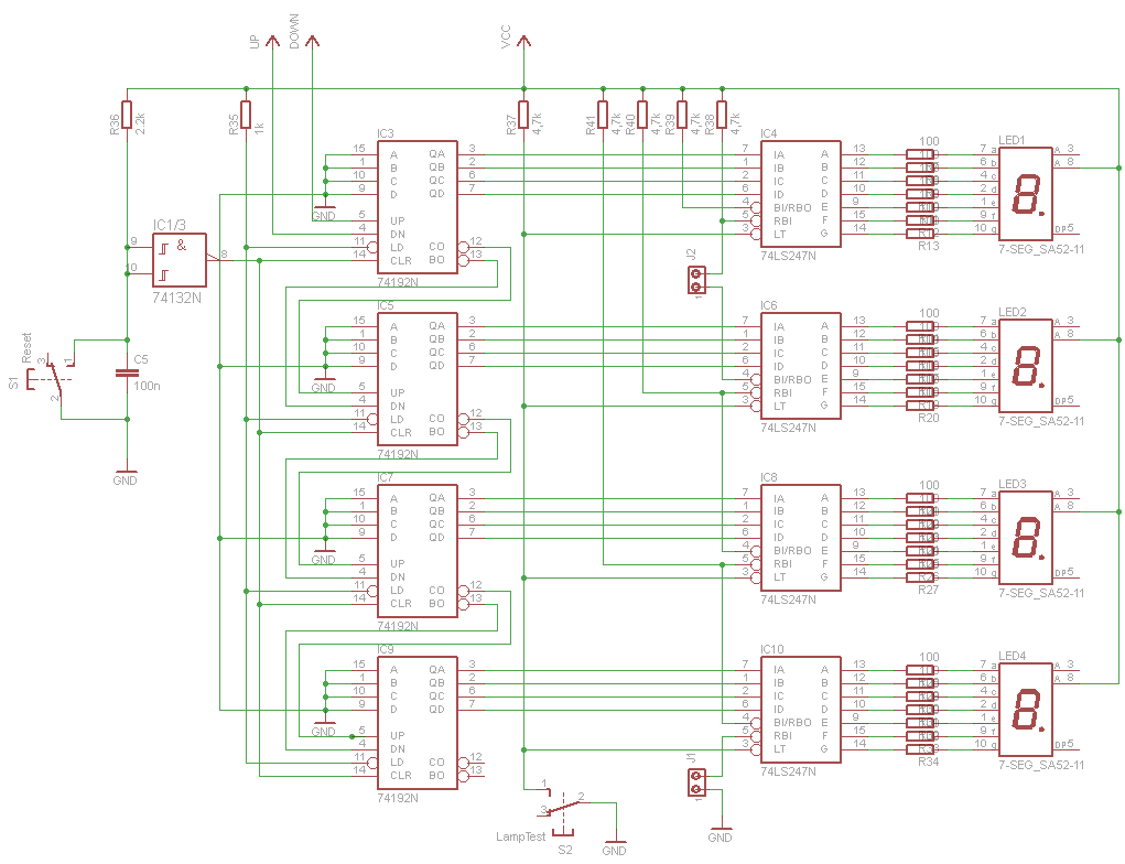
Minden esetben a legnagyobb helyiértékről kell visszafele kaszkádolni, és jól írtad ha a legnagyobb helyiérték RBI lábát testre kötöd és az RBO össze van kötve a következő kisebbe helyiértékkel akkor ha 0 lenne a kijelzőn nem jelenik meg, de csak akkor ha felesleges. PL ha 4 digites a kijelző akkor 23 szám kiirásakor csak a két legkisebb helyiértéken fog a 2 és 3-as világítani a másik 2 ahol 0 lenne nem világít de ha 1000-et íratsz ki a kijlezőre akkor világítanak a nullák. Otthonról töltök fel kapcsolási rajzot is ott jól látható hogyan vannak bekötve ezek a lábak.
Feltöltöttem a kapcsolásról a képet, a J1 jumper ha zárva van kioltódnak a felesleges nullák, a J2 jumpertól függ, hogy a legkisebb helyi értéken látszik e a 0 vagy sem.
Az S2 kapcsoló a meghajtó IC lámpateszt bemenetét húzza le testre ekkor a számbemenetek értékétől függetlenül kigyulladnak az összes szegmensek, érdemes belerakni a kapcsolásba mert akár menet közben is lehet tesztelni a kijelzőket vele. Az S1 kapcsoló a számláló IC-ket reszeteli azaz ezzel lehet nullázni a számlálót menet közben, a C5 kondenzátor a bekapcsoláskori reszetet végzi. A Led1 a legkisebb helyi értéken áll a Led4 a legnagyobbon.
Nagyon jól néz ki a rajzod
![]() Egy dolgot azé én is sajnálok, méghozzá azt a sok ellenállást!! 28db ellenállást berakni, nem igen kapós, éppen ezért, pár fórum bejegyzéssel feljebb, olvastam azt, hogy az BI/RBO láb-ot, ha egy 555-össel szaggatok, máris szükségtelen a sok ellenállás ![]() Persze nem azt akarom mondani, hogy rossz, vagy ilyesmi, hanem, hogy ez is egy jóó megoldás!! Emellett én most modult csinálok, megpróbálom megcsinálni PIC-el ezt a fajta számlálót úgy, hogy ha beállítassz egy értéket, akkor ott áljon meg a "mittomén, folyóméter számláló" Vagyis, ha egyezik az érték, az egyik vezérlő lába H szintű lesz, és így bármit le lehet vele kapcsoltatni... Persze most eltértem a tárgytól, de ha egy 5W-os ellenállást teszek be az egész Segmens kijelző sor GND-jére, akkor az is megteszi a fényerő leszabályozását?! Illetve az még a kérdésem, hogy a 74LS247-es miben másabb, mint a sima 74LS47 ?? Köszi! Hello
Azért én az 555-ös mellett is használnék áramkorlátozó ellenállást, a 74LS247 és a 74LS4-es IC is csak 30mA-es áram tud átengedi magán, hiába van megszaggatva a kijelző árama mivel nincs korlátozás rajta előbb utóbb tönkremennek a kijelző szegmensei. PIC-el is megvalósítható ez a számláló, kevesebb alkatrész, de szerintem ott is illik a ledek elé áramkorlátozó ellenállást tenni. Egy közös áramkorlátozó ellenállást azért nem célszerű használni mert attól függően, hogy hány szegmens világít változni fog fényerő, de erre majd a tapasztaltabban is írnak neked, én csak mostanában kezdtem újra az elektronikával foglalkozni jó 15 év kihagyása után.
A kapcsolásban szereplő meghajtó IC open kollektros így csak közös anódos kijelzőt tud kezelni. Ha jól tudom a két IC között csak annyi a különbség hogy a 47-es nem teljes 6-os és 9-est jelez ki azaz 9-es estén nincs meg a legalsó vízszintes szegmens (d), a 6-osnál meg a legfelső vízszintes szegmens(a), ezeket külön kapuzással lehet hozzárendelni. Ezért használtam én 247-est. A feltöltött kapcsolási rajz csak egy részlet amint az egész megépült ( egy tekercselőgép számlálója lesz optokapukkal ) felrakom majd a ki mit épített topikba. Mivel a PIC-hez még egyelőre nem értek ezért maradtam a logikai kapuknál.
Gondolom a 247-es ugyanolyan lábkiosztással dolgozik, csak beleépítették a kapuzó áramkört is! Remélem, jól gondolom
![]() Most terveztem meg az áramkört, és hát elképzelni sem tudtam volna, hogy hova teszem azt a rengeteg ellenállást!! Itt a rajz, végülis a korlátozó ellenállás sem annyira butaság, báár abban igazad van, hogy amennyi LED világít, annyival lesz halványabb, de szerintem 1 Segmens-nél elenyésző! Viszont ez a rajz, akkor most még nem jó, hisz a központba raktam az R7 ellenállást!
A 2 IC lábkiosztása teljesen megegyezik.
Az ellenállásokból negyed vattosakat kell használni vagy ellenállás létrát azok kevés helyet foglalnak.
Remek, köszi az infókat!
![]() Nagy valószínűséggel lehetséges, hogy azt az IC-t használom, amit te, hisz akkor ez a két szám normálisan fog kinézni! Ha készen vagyok, és kellhet ez a fajta számláló rajz, szívesen odaadom a PIC-es progival együtt ![]() Egyébként meg még a megoldás közé tartozik az is, hogy ez egy 3Segmenses kijelző lesz, és egy adatvonalon 3 "címző" vonallal fogja majd kiirogatni a számokat! Azért vannak ott a Tranzisztorok ![]() Majd írj, Mindent köszi mindenkinek, aki segített! hello
Hello Bari!
Rég beszéltünk a 7Szegmenses dolgokról, újraolvasva, látom számlálót készítessz ![]() Ha gondolod, segíthetek PIC-el megoldani, lehet akár elmenteni az adott értéket, meg sok okosságot sikerült összehoznom az elmúlt 1 hétben!! Nyitottam egy Topic-ot, ami a Hyper Terminal-al és a PIC-el való hangolást teszi lehetővé, nos érdekes módon, egyből működött... És mivel én elhiszem már, és el tudom képzelni, hogy működik a PIC, így a számláló sem lehet nehezebb
Szia
Az 1.0-ás verzió már késszen van, aminek a nyáktervét és a nyákról fényképet feltöltöttem, jól működik, csak még idő hiányában nem tudtam hozzá a tekercselő vázat megépíteni, és közben jött fejlesztési ötlet is, hogy a kezdőérték meghatározható legyen, és kijelezze a negyed fordulatot is, ehhez a kapcsolás készítése folyamatban, a kezdőérték beírást már megoldottam, szimulátorban szépen működik, csak a negyed fordulat kijelzéssel vacakolok, a jelenlegi megoldással visszafelé nem jól számol. Sajnos most egyéb más nem elektronikai melók miatt nem jut rá időm. Köszönöm a felajánlást, de egyelőre nem élnék vele, szeretném majd magam is megtanulni a PIC-es programoztást, de ahhoz még idő hiányában nem tudom mikor fogok nekikezdeni. Bari
Rendben, nekem is van egy ilyen Projectem, csak az annyival bonyolultabb, hogy egy beállított érték után, ha azt megközelíti, kijön az egyik lábán egy jel, amit pl fel lehet használni lassításra, amikor eléri, egy másikon kijön egy másik kivezérlés, akkor meg megállítja az adott tekercselőt!
Viszont, ha megtanultad az alapokat, mondjuk én sem tudom teljesen, akkor segíthetek majd, megértetni Én nem Assemblerben programozok, eléggé nehéz egy ilyen komoly dolgot megvalósítani. ezzel a programmal nagyon egyszerű kezelni, és alig lehet hibát véteni Nah, az ajánlatom továbbra is áll, úgyhogy írj majd, ha lesz időd!! Hello!
Sziasztok.
Olyan 4x7szeg. visszaszámláló kapcsolásra lenne szükségem,ahol perc és másodpercről számol vissza. 2 potival állítanám be a percet meg a másodpercet. Start gomb - Kapcsol a relé és elkezd a számláló lefele pörögni, ha nullázódik leáll és lekapcsolja a relét vagy valami hasonlo kapcsolofokozatot. Stop gombra a relé lekapcsol, a szamlalo meg nullazodik. Meg lehetne egy pause is, csak a relé kapcsol le, a szamlaló marad. A nyáklevilágítóhoz kellene. Meg lehetne oldani pic nélkül.Ahoz naon nem értek, még nem is láttam, soha nem is használtam. Köszönöm
Sziasztok.
Hülyeséget kértem, hogy senki nem ír... 2 potenciométerrel, mikor egyszerüen 2 gomb kell hozzá. Hát ezt még magam is megtudnám oldani, flip-floppok segítségével. Ilyet már tanultunk automatizáció technikán. Ez nem tul szimpatikus nekem, aki tudna egyszerűbb, pontosabb, "szebb" áramkört, az feltétlen írjon.A legjobb lenne, ahogy az előzőben írtam pic, avr nélkül. Köszönöm
Hát, igen... hogy jönne a poti a digit áramkörbe? (Bár potinak kinéző forgatógombos impulzusadó elképzelhető a beállításhoz)
Kell ehhez négy db programozható lefelé számláló, aminek 7szegmensre dekódolt kimenete van. Viszont a másodperceknél gondod lesz, mert 60-ról kell indulni, ez a dekódolt kimeneteről talán nehezebben kapuzható (több alkatrész). Ezenkívül - ha a programozást is léptetésel és nem BCD kapcsolókkal akarod végezni - újabb 4db számláló kell, valamint átkapcsolhatóvá kell tenni a kijelzőt a beállításhoz. Valami időalap is kell, pontossági igénytől függően akár kvarccal. Szóval minimum 10-12 IC-tok, meg egyéb sallangok - magas tervezési és nyák- költség. Ha értenél pl a PIC-hez, ezt egy tokkal megoldod akkora nyákon, amin a kijelző elfér...
Közben már én is elgondolkodtam. Minimum 4db 4510,4511, órajelgenerátor pl.555,meg kapuk alapelemekből.
Hát ha lenne egy kész PICes megoldás, programmal eggyüt, akkor az is jo lenne. Talán ismerek valakit aki a beégetést megtudná oldani.Szóval valakinek van ilyen kész áramköre?
Szerintem meg állj csak neki nyugodtan, lehet belőle tanulni. 4 számláló, 4 dekóder, 1 óragenerátor, 1 kapu IC, meg esetleg pár dióda: nem kell hozzá atomfizikusnak lenni, és el lehet vele játszani. Ha elakadnál, segítünk.
Idézet: „újabb 4db számláló kell, valamint átkapcsolhatóvá kell tenni a kijelzőt a beállításhoz” Nem biztos: ha van két külön bemenet a fel-/le irányhoz (74192), akkor a fel mehet gombokkal, a le meg az órajelről. Ezenkívül betölthető tetszőleges érték párhuzamosan, így a 60-ról indulás sem gond átforduláskor.
Már hozzáláttam, még tegnap elkezdtem.Ma reggelre minden megvilágosodott.
Ahogy mondod. 4db 4510,4db 4511 a 7 szegmensek meghajtásához. Ugy gondoltam két órajelgenerátor, az egyik 1Hz es az idő a másik meg nagyobb frekijű. A start gomb megnyomásakor lekapcsol a nagy frekvenciájú és az egy hz-es kapcsol be. A mikro gombok JK tárolónak fognak jelet adni, ezzel oldanám meg a kapcsolgatást. A pause val lekapcsolom az órajelet. A stoppal resetelem az egészet. ide nem kell a JK. No naggyából igy... egy kapcsolás többet mond.a jegyzet füzetemben van valami már készen. Majd lehet, hogy fel is rakok valamit. Ja a másodperc számláló beállításakor a 10 helyiértékeknél ha hatosra akarna átbillenni, ott kapuáramkörrel fognám a jelet és reseteli azt a számlálót. Legyártani nem fogom de az áramkört megcsinálom eagleben és majd a suliban odaadom a tanárnak, hogy nézze meg.
Hát ez így nagyon csak a körvonal, de indulni jó.
Minek a nagyobb frekijű oszcillátor? Szerintem könnyebb lenne olyan számlálóval, aminek külön van a fel/le órajel bemenete.
Hát azzal lehet hogy egyszerűbb lenne. A kérdés csak az, hogy melyik ic olyan, meg hogy beszerezhető-e, hogyha mégis megakarnám csinálni.
A 74LS192, és 193 ilyen.
Sziasztok!
Írtam volt, hogy az mps-3003-as labortápomból az egyik szegmens kiégett, a feszültség kijelzőből. Valaki ajánlotta hogy szedjem szét, mert írja a kijelző oldalán a típust. Szétszedtem, megnéztem és ezt írta: S394GWG, de én ilyen adatlapot sehol se kaptam a neten. Felteszek pár képet, légyszives mondjátok meg, hogy milyen kijelzővel tudom helyetesíteni (lábkiosztás, közös anód/katód, méret stb.) Köszi előre is.
Esetleg ez jó lehet. A bekötést neked kell kideríteni, mert adatlap a hibásról nekem sincs. Igazából nagyon könnyen kimérhető akár ohmmérővel, akár egy pár V-tal és előtét ellenállással.
Remélem az enyém is ilyen közös anódos, mert ha igen akkor rendelnék 2-3 db különböző típusú zöld, közös anódos kijelzőt. Azt nem tudom hogy az enyém 8*13 vagy 10*14-es. Mindegy az a lényeg hogy reménykedek a közös anódban és a jó lábkiosztásban, és remélem a 2-3-ból egy eltalálja. Köszi. Főleg a lábkiosztás miatt félek, nem szeretném ha olyanokat kapnék minek az alján és tetején vannak a lábak és nem az oldalain. Nagyon remélem, hogy csak a szegmens a baj és nem az elektronika, ami meghajtja.
Ha már döntöttél a kijelző típusa mellett, akkor miért nem nézed meg a konkrét lábkiosztását ( az alján vagy a tetején vagy az oldalán vannak?!) és rossz esetben nem rendeled meg?
Steve
Mert ahonnan rendelem ott nincs típus, és a kép is olyan, hogy pont szemből van. Csak annyit ír hogy: szín, méret, közös anód vagy katód. A másik helyen meg egyik sem felel meg lábkiosztás miatt. Úgy, hogy most marad a remény.
Ezek a kisméretűek majdnem mind a függőleges oldalaikon lábazottak. Mérd ki a panelen, hol az anód (vagy katód) és ennek megfelelő polaritással teszteld. Nem kell kivenni hozzá, ha anódos, akkor oda 100 ohmmal tégy +3V-ot és a lábakra add a negatívot. Így kiderülhet, hogy nem is a kijelző a hibás....
Mi a meghajtó IC típusa? Ez is útmutatást adhat a kijelző polaritására.
Hát most egyelőre megint nem fogom szétkapni, de majd ha megint kedvem s időm lesz hozzá akkor letesztelem egyesével a szegmenseket. A meghajtó IC-t nem néztem, de nem ICL7107, valami sokkal kisebb smd ic, mind a 4 oldalán lábakkal. Emlékezetből mondom, de az egyik képen is látszik. Nagyon remélem egy kijelzőcserével megoldható, még ha nehezen is beszerzhető, és nem vezérlés probléma.
|
Bejelentkezés
Hirdetés |








Köszi előre is. 







