Fórum témák
» Több friss téma |
Mielőtt kérdezel, a következő két dolgot ellenőrizd!
I. A helyes tápfeszültségek megléte.
II. A kimeneten van-e egyenfeszültség.
Élesztés.
Itt van egy-két rajz.
30V DC-m van
azzal csak az utolso muzsikálna ??? További joéjszakát
Valószínű. de nem lesz több a kimenő teljesítmény 4 ohm-ra mint 20W, ha ilyen alacsony a tápfeszed.
Sziasztok.
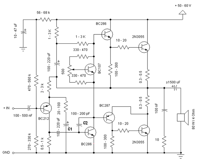
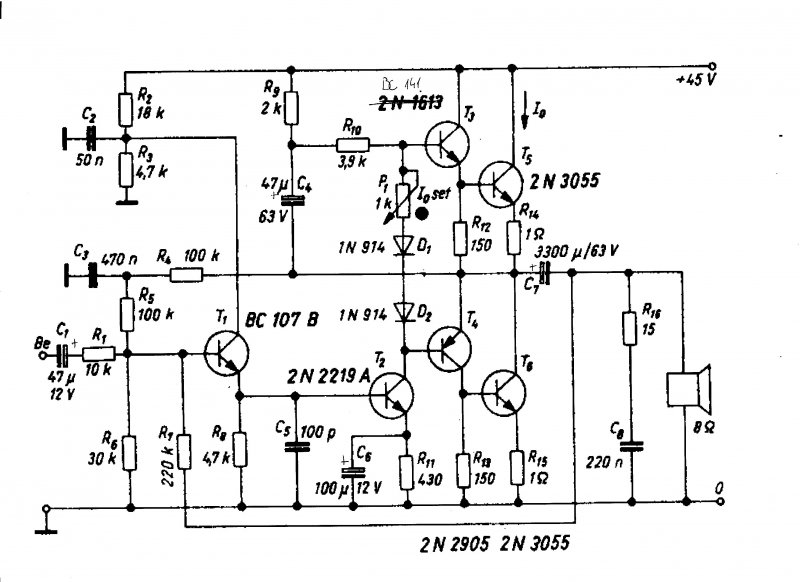
Ma ujra áttanulmányoztam a 400 Wattos FETes erősitőt. Amit mellékeltem tegnap képet, azon nem mindegy ugy van mint az én panelomon. Pontosabban a kapcsolási rajzban a Z1 és Z2 az 33Voltos Zener és a T1-T2-höz kapcsolodik. Nah most a képen ott egy 6.8Voltos van és a 33Voltosak vannak a Z3-Z4 helyén. Ezt nemértem. Én a kapcsolási rajz szerint ültettem be és ugy jonak kéne legyen a végfok, de sajna nem müködik. Bekapcsolástol számitva kb 2perc után nagyon meleg a T3 tranyó és a végFETek is nagyon melegek lesznek. Itt a kapcsi rajz róla ha ez segit.
Hát akkor ugy látom hogy ez a 2n3055 felejtös lesz..
Tudnál esetleg ajánlani valami joféle sztereo erösitöt 2*40W 4 ohm ra??? Aminek elég a 30V DC esetleg és az se lenne hátrány ha megszolalna 12-13 volton elöre is köszönöm és bocsi a tudatlanságért elég kezdö vagyok csak érdekel a téma és nyár végére kéne egy joféle erölköd.
Hali.
Csinálj 2 db VF2-őt abból is a 30Voltos verziot. De itt a topicja, ha érdekel nézd át. Már csináltam belőle néhányat és nekem tetszik a hangja és elég olcson kijössz vele, meg hát nem egy bonyolult erősitő. VF2 topic
Helló
Szerintetek ez a kapcsolás életképes? Mi a véleményetek róla? A shaman-t alakítgattam át egy picit.
Szia!
A TDA8172 nem tranzisztor, hanem integrált áramkör, TV-nek a képeltérítő fokozata, nemigen alkalmas hangerősítőnek.
Szia!
Nem szimmetrikus tápja van, ha jól értelmeztem amit írt.
Szia.
Keresek valamit neked. Mekkora teljesítményű a trafód?
Szia!
Ne haragudj, de ez a rajz annyira zavaros, hogy alig lehet elmenni rajta. Ha felül van a pozitív táp akkor oda kell az NPN tranzisztor, és alulra a PNP. Az alsó tranzisztor emitter és kollektor lábai fel vannak cserélve.
Akkor nem lehet igaz? Mert kb. van belőle 400-db.....
Figyelj oda hogyan írsz! szamóca
Hát...
Én a helyedben itt az aprón, vagy a vaterán meghirdetném, biztos lenne rá vevő. De ha kísérletezni akarsz, van benne egy teljesítmény OPA, lehet vele játszani. A OPA negatív bemenete az 1-es, a pozitív bemenete a 7-es, a kimenete az 5-ös láb. Ha csinálsz hozzá egy hasonló kapcsolást, mint a TDA2030-hoz, talán menni fog. Nagy teljesítményre ne számíts, mert az IC kb. 2A-t tud a kimenetén, és lehet hogy a minőséggel is lesz egy kis gond, mert ezt az IC-t 50-60Hz-re tervezték.
Hogy érted, hogy nem szimetrikus? Mármint az erősitőnek? Mert annak az van.
Robi!
Lapose pontosan tudja hogy a VF2 +- szimmetrikus tápról megy. De iscir-nek szimpla +30V-os a tápja van.
Hep me!
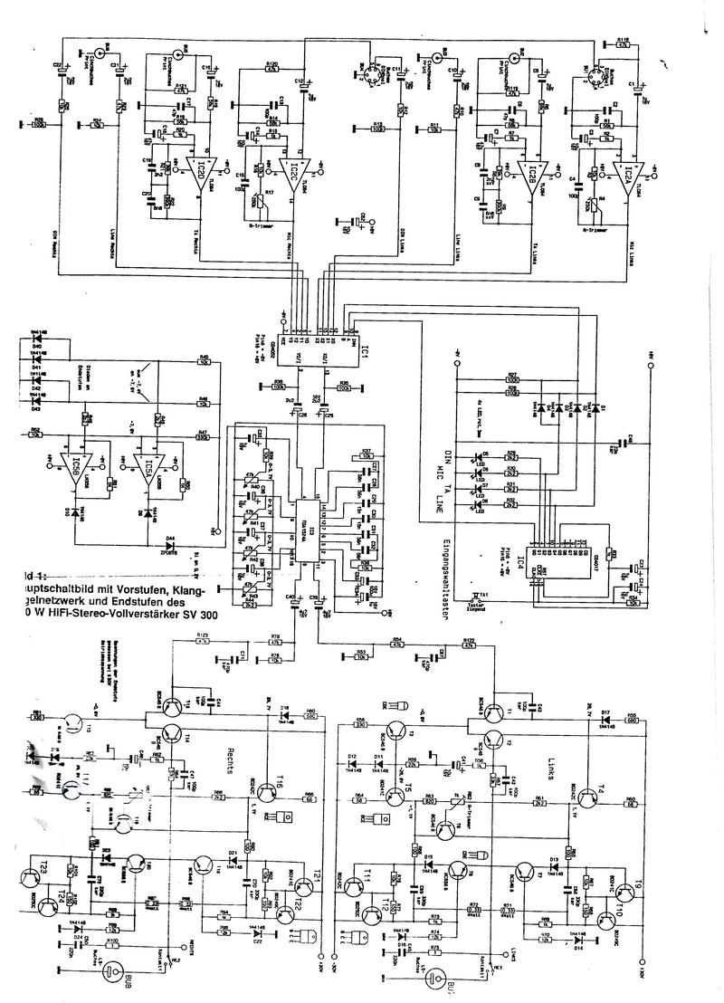
Régen építettek nekem egy sv300 -as tipusú erősítőt. Ebben egy TDA1524A IC is van. Namost a magas hangszín az istennek sem akar működni. 2 IC -vel is próbáltam, de nem valószínű, h. az lehet a rossz, mivel mozgatva a "dobozt" recsegett, majd helyrejött, aztán újra - kontakthiba, NYÁK szakadás??. Tudtok-e nekem egy jó minőségű kapcsolási rajzot feltenni, mert ami nekem van az elég silány fénymásolat. Egy német újságból lett kimásolva. (cikk:300 W HiFi-Stereo-Vollverstarker SV 300). THX! Tudhatnád hogy ezeket itt díjazni szoktuk! szamóca
Ha már megvannak a 2N3055-ök, ezt a tranzisztorost megépítheted, eléd egyszerű.
Vagy erre a feszültségre ideális a TDA2030 egytelepes kapcsolása, a topikjában kapcsolást, panelrajzot is találsz.Bővebben: Link Egy sztereó erősítőt tudsz erre a trafóra építeni, vagy egy monó hidaltat. Sztereó esetében 2*20-25W-od lesz 4 ohm-on, hidalva pedig 1*40-50W 8 ohm-on.
Szia!
Legalább a rossz minőségűt feltehetted volna, hogy tudjuk mit keressünk!
Bocs, igaz, de szerintem a szkennelt változatomból sem fogsz tudni kinézni semmit, azért megpróbálom. Addig is ennyit találtam róla:
Katt ide Meg amit megállapítottam, hogy az ELV Journal 1989/5 -ös számában jelent meg.
A Tda nak nem lesz sok a 30Volt???
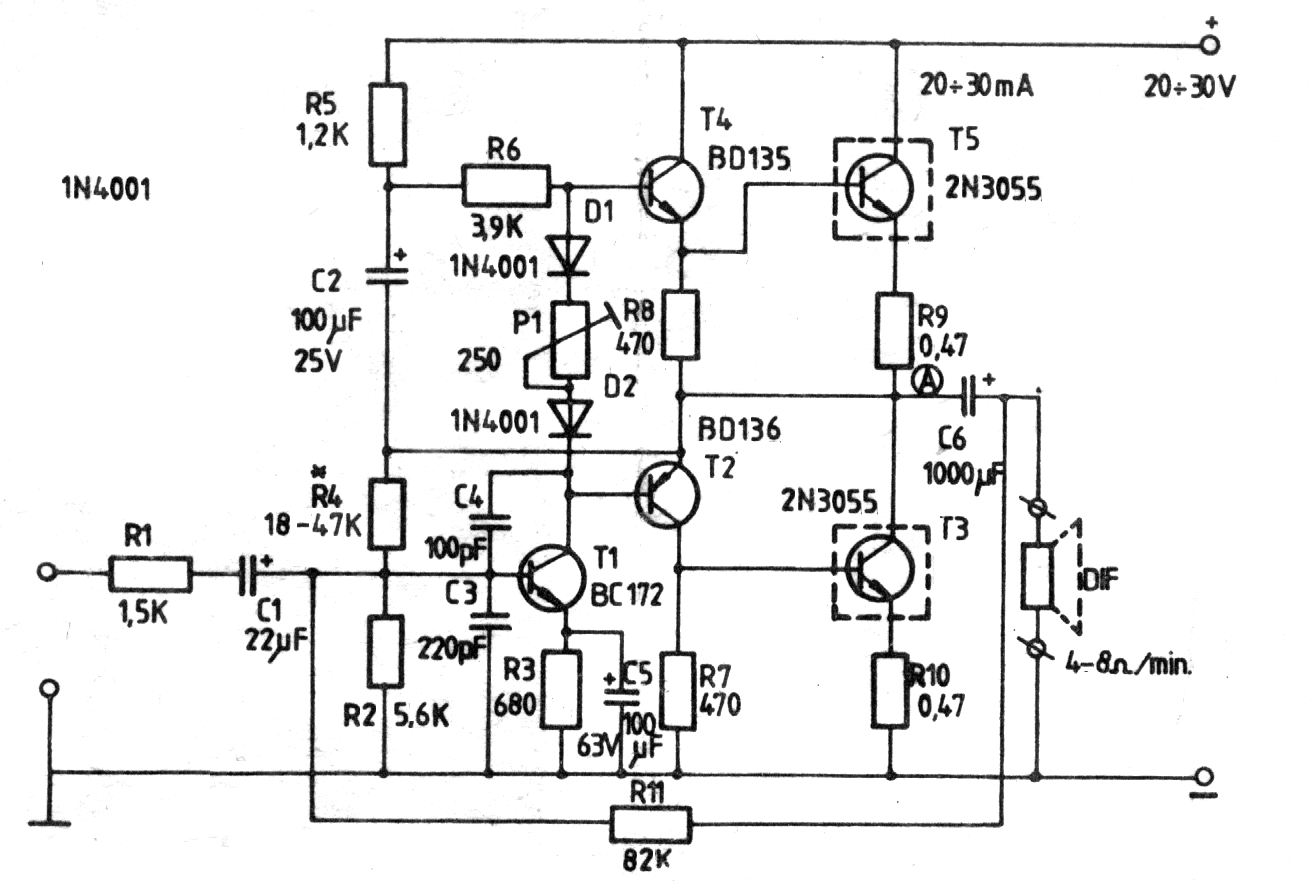
A tranyosba pedig a t1 (bc172) mivel lehet helyetesíteni mert se lomex be se hq ba nem találom.. jah és a tranyosbol egész egyszerüen épitek 2 öt és ugy lehet sztereo ugye???
Huu... Na ezt jol benéztem akkor. Nem néztem, hogy mejik hozzászóálásra válaszolt. Elnézést.
Hi szamóca!
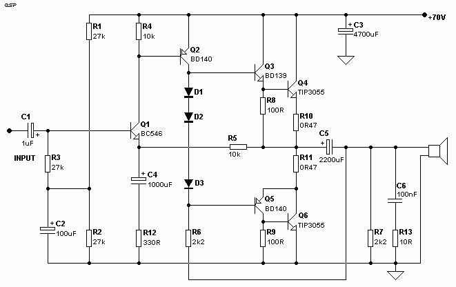
A "25 W-os Texas erősítő" topicban kb. egy hete ismét szóbakerült a szimetrikus tápú erősítők szimpla táplálásának módja. Komolyan mondom, katartikus élmény volt megnézni a QSC erősítők rajzait ! Döbbenet. QSC: Link Talán meg lehetne próbálni a VF-2-vel is: lehet, hogy elmenne szimpla +30V-al is ! Ezzel Lapose hozzászólása is új értelmet nyerne és új fejezet nyílhatna a VF-2 életében...
No igen, így elmegy csökkent teljesítménnyel, ha a zéner előfeszítő ellenállatot is hozzáalakítod. ( bár a 12V-os zéner is avétos már) Ez olyan "há nem vót más trafóm na!" magyarázattal elmegy.
Amit a diódák előfeszítéséről, meg a kimenő teljesítményről írtál, az természetesen nyilvánvaló.
De, hogy egy cég azért csináljon több ezer Wattos erőlködőket ezzel a kapcsolástechnikával, mert "épp olyan trafójuk van"... hát... legalábbis elgondolkodtató.
Szia!
Ha még tudtok rám szánni néhány percet, nézzétek meg a két képet, amit a #467096 hozzászólásom témájához raktam fel. Legyetek szivesek, ha tudtok segítsetek, hátha valakinek ismerős ez a kapcsolás. Igazából a NYÁK -lap lenne az érdekes. Köszönöm!
Ha kontakthiba, akkor átforrasztanám a forrszemeket. Lehet hideg forrasztási hiba. A potmétert is megvizsgálnám.
|
Bejelentkezés
Hirdetés |


















