Fórum témák
» Több friss téma |
Fórum » Csöves erősítő készítése
Ne feledd betartani a fórum viselkedési szabályait, és a topik megmaradásának feltételeit. [link]
A téma átmenetileg fagyasztva lett, hozzászólni nem tudsz!
Sziasztok, régen jártam errefelé.
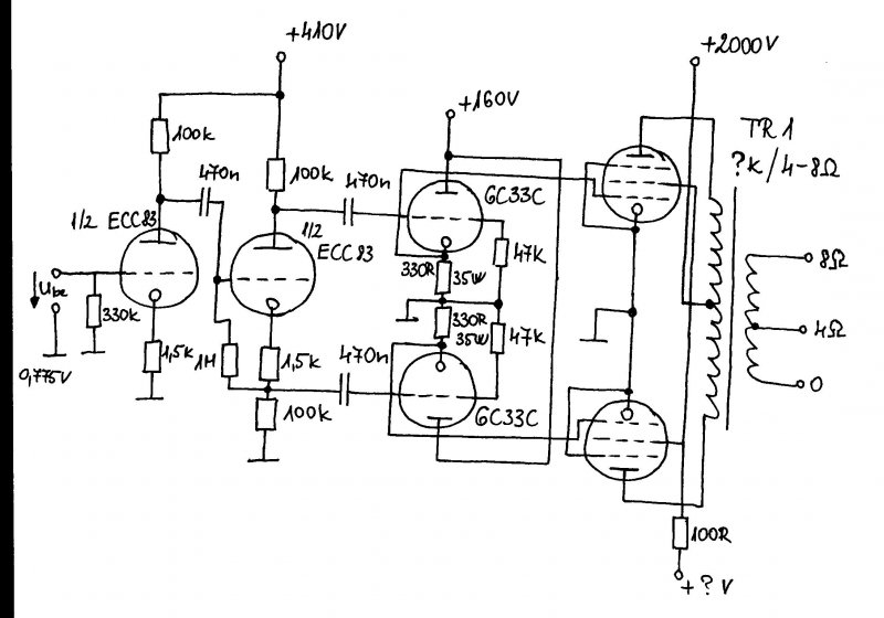
Az lenne a kérdésem, hogy terveztem egy kapcsolást egy GU81M PP erősítőhöz, és az lenne a kérdésem, hogy szerintetek működőképes lenne e? Ha pedig nem, akkor mit változtassak rajta, hogy jó legyen, értem itt a 6C33C katódellenállás kiváltását fix előfesszel, vagy pl mekkora segédrácsfeszt adjak a GU81M-ekre, és mekkora legyen az Ra-a (anódtól anódig) Szóval szeretnék egy működőképes kapcsolást ehhez a PP végfokhoz. Várom a segítő hozzászólásokat. Gábor
Szerintem kommunikálj a http://www.kt66.de alatt található elvetemült emberkével, ő megcsinálta.
Elsőre szerintem nem elég a meghajtás a rajzodon, a fenti ember push-pull kt66-al meg utána katódkövetőként 300B-vel csinálta a meghajtófokozatot. A primer 14-16k anódtól anódig, ha minden igaz. A múltkor nekem is beugrott, hogy kéne csinálni egy ilyen brutál erősítőt.. A trafók elkészítése sem lesz egyszerű, a kimenőt brutál módon szigetelni kell. De ki is lehet venni belőle 1kW szinuszt. Börzén lehet kapni hozzá foglalatot is? Milyen árban mennek most ezek a csövek? Szobadísznek se rossz, vagy hangulatfénynek.
Itt 5000Ft ért árulják a csövet...
Alacsonyabb feszültségen (700-800V) SE-ben nem lehetne hasznát venni?
Az egész jó ár(nak tűnik)
7-800V-ról nem lenne szerintem érdemes ezt használni, oda jó a 807 is, a légrés miatt nem tudom meddig lehet elmenni teljesítményben, de csinált valaki 80W körüli SE-t gu81-el.
Jaja, igazad van, SE-ben nem érdemes használni.
Max 60-70W vehető ki belőle SE-ben. nekem van 4 db és sztereo PP-t építek belőle
Csak eljátszottam a gondolattal, mit lehetne még viszonylag kezelhető feszültséggel és elérhető árú csővel SE-ben kihozni...
De még elöttem áll a 6C33C SE és még az általad beszerzett SM85B-vel is kezdenem kellene valamit
Foglalatod is van, meg sapkád hozzá? Vagy azt barkácsolsz? Ipari áramot beköttetted már?
Azt nekem is kéne, valami push-pull lesz talán belőle, vagy nem.
Foglalat beszerzése folyamatban, ha nem jön össze esztergáltatok hozzá
![]() Anódsapi az van hozzá. 8-10000 Ft körül lehet ezeket kapni, bár én mind a 4-et ingyen kaptam ![]() De lehet kipróbálom a német csávó módszerét, csak én akkor PL509PP-t építek, mert ahhoz megvan minden, és annak a kimenetével fogom a 6C33C katódkövetőt meghajtani, majd annak a kimenetével a GU81M-t ![]()
Idézet: „Max 60-70W vehető ki belőle SE-ben.” Ne viccelj már, kinek kell ennél több SE-ben Csak ugye nem mindegy milyen áron ... (vas és a légrés méret, anódfesz, elfűtött teljesítmény, no és a meghajtás kérdése)
Egy szóval nem mondtam, hogy több kéne 70W nál SE-ben
![]() 2x8W-ot hallgatok itthon, és üvölt mint állat (GU-50SE)csak én a zenéléshez (Dj) építem, meg referenciamunkának 2x1kW végfok
Amúúgy a cső, 3000Ft-ért beszerzhető a börzén, dobozossan.
üdv
nekem is ittvan, ráadásul felfűtve
![]() Szóval várom a megfelelő meghajtással kapcsolatos segítő válaszokat.
Most nálam is a 2x8W-os G807SE zenél, de épülget a 6C33C SE is.
Elméletben érdekelt volna, mi az amit még érdemes "hajszolni" SE-ben és megtetszettek a csöveid
Én ammondó vagyok, hogy SE-ben a 8-10 W a max, amit érdemes építeni. Normál szobai körülmények közé tökéletesen elég, érzékeny hangfalakkal még sok is tud lenni
![]() Meg szerintem SE-ben inkább a minőségre kell menni, meg ugye csak A osztályban tud működni. Ha teljesítmény kell, arra ott az AB osztályú ellenütemű végfok, ott meg csak az alkalmazott tápfeszültség, a végcső típusa és a kapcsolástechnika szab határt a max teljesítménynek.
Ez így 4,4-5,2 W-ot ad le 5 ohmra megengedett torzítástól függően (a berakott 1Khz-es oszcillogramm 4,4 W-on van, a szkópon az érzékenység visszább van véve, hogy befrjen az ernyőre, amúgy valamivel több, mint 13,5 V cs-cs-ig (4,7 V eff.)), 3 ohmra 2,8 W, 8 ohmra 3,5 W.
A kimenőtrafó kb. 8 cm2-es EI, gyári Sába. eredetileg 42:1 áttételű (5,2 K/3 Ohm), de eléggé elcseszett szerkezet. A primerje két részre van osztva, az egyik Rdc-je 500 ohm, a másiké 400 ohm, és van még rajt egy 100 ohm Rdc-jű visszacsatoláshoz használt tekercs is. Én most úgy kötöttem be (csökkentendő a 900 ohm Rdc-t, és növelendő a 3 ohmos illesztést), hogy a két primert párhuzamosan kötöttem, és ezekkel sorba a régi visszacsatolótekercset, ide jön a táp, és találkozási pont az UL leágazás. Az erdeti bekötés szerint amúgy teljesen hibátlan a mélyátvitel még 20 Hz-en is, 20 Khz-en már kicsit esik, nagyon szép hangja van, csak képtelenség 2,5-3 W-nál többet kicsikarni belőle (nem lehet szimmetrikus vágást beállítani a hatalmas Rdc. miatt, fesz utánhúzás kellene a tápon, de nem fér be a dobozba, meg a több plusz csőhöz a trafó is kevés jenne, meg kedven sincs vele vacakolni). Érdekes, hogy fűlre semmivel sem halkabb, sőt talán inkább hangosabb, mint a mostani bekötéssel, be fogok rakni egy kapcsolót a kimenőtrafó tekercsek kapcsolgatására, hogy kinyomozzam végülis melyik bekötés a jobb...
Az ECC 83 így még nagyon csiklamdozni sem tudja a 6C33C- t nemhogy tisztességesen kihajtani. Két cső kell fázisfordítónak, vagy katodinnal három (fázisfordító + 1-1 erősítő). A 6C33C elé izmosabb cső kell az ECC83-nál szerintem.
Merész vállalkozás, főleg a tápegység és különösen a kimenőtrafó miatt. Hatalmas méretű kimenőtrafónak valószínűleg nem jó már a hagyományos szilíciumos vas, amorf vagy nanokristályos vagy ilyesni kell gondolom, mert belefullad a hang, hiába a "kemény" cső.
[off]Gábor, ha kész lesz, "kérhetek zenét"?
Így kéne valahogy csinálni, a 6c33c csak katódkövető lenne, ahogy itt az ecc82, viszont a meghajtáshoz kéne mondjuk 6p3sz vagy a pl509, a GU-nak valami 400V körüli fesz kell 100mA nagyságrendű árammal, ha jól rémlik.
Kapcsolóüzemű tápon is el lehet gondolkodni, vagy csak targoncával lehet mozgatni majd.
Idézet: „csak én akkor PL509PP-t építek, mert ahhoz megvan minden, és annak a kimenetével fogom a 6C33C katódkövetőt meghajtani, majd annak a kimenetével a GU81M-t” Szia Gábor! Szerintem ez teljesen rossz topológia. Egy PL509 PP akár 100W-ot is tudhat (ezt Te tudod a legjobban), ezzel minden további nélkül kihajthatod a végfokot. Egyébként nem hinném, hogy 2 EL84 katódkövetőként ne tudná kihajtani a 33 sz-t.
Én egy ilyen "állat" csövet csatoló (interstage) trafóval hajtanék meg. A fázisfordítás is sokkal elegánsabb.
Ja és ha annyira kell a kakaó a 6C33C -ből csinálnék egy PP-t. Mennyit is lehetne kihozni belőle 90 W-ot ?
(triódákból !!!)Aki nem sportpályát hangosít és nem hallássérült annak elégnek kell lennie.
Még anódból is szerintem, katódkövetős meghajtásnál egy izmosabb kettőstrióda is jó lehet (pl. 6n6p, sőt ECC81-82-85 is talán). 6C33C előtt érdemes lehet elgondolkodni ecl/pcl 86 alkalmazásán is.
:yes: Ha ilyet csinálnék, én is ezt részesíteném előnyben. Sok jó vas, sok jó hang.
Ezt megnézitek?
Megnéztük. Érdekes a 220V cs-cs meghajtójel, ill. a 600 Ohm Ra-a sem túl magas érték.
Azt a 220V cs-cs-t nem is figyeltem.
Ami azt illeti, nekem kifejezetten tetszik, korrekt megoldásnak tűnik.
6BL7 helyett jó lehet szerintem a 6C19P vagy egy-egy 6N6P is (a szükséges munkapont változtatásokkal), 6SL7 helyett pedig a 6N2P.
De itt egy csőnek csak 300ohm jut a kimenőből? Ennyi elég lenne a 6Sz33Sz-nek?
6C33C-nek AB osztályban elég szerintem, SE-t is láttam már 300 ohm Ra-val (amorf kimenővel), pedig az tiszta A osztály, 100 ohm körüli a belső ellenállása a csőnek.
|
Bejelentkezés
Hirdetés |


Gábor 


