Fórum témák
» Több friss téma |
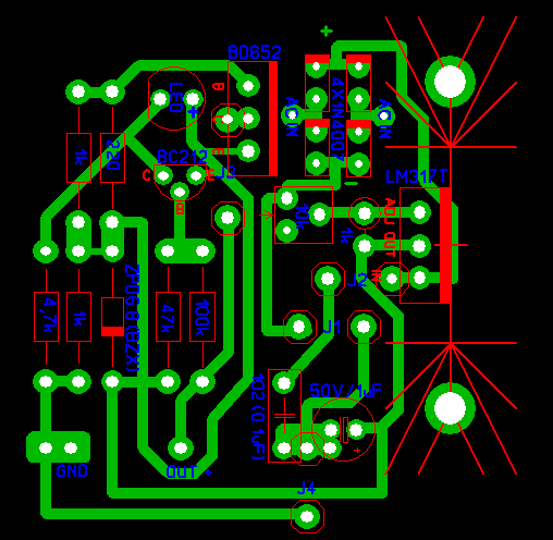
az a 10µF es kondenzator minek kell oda? (bocs de meg amator vagyok
)
Hali
Semmi gond! CSak tanulás kérdése! Nos, hát amikor a zener "kapcsol" (nyit), keletkezik egy kis zaj... Ezt a kondenzátor némelyest, sőt majdnem teljesen kompenzálja! De nyugodtan elhagyhatod, ha nincs éppen kéznél kondi. Akkor érdemes betenni, ha mondjuk előerősítőt akarsz üzemeltetni róla, mert mint már említettem zaj szempontjából fontos a kondi... Ha kérdésed van nyugodtan írj még. Ja és lemérem érthető voltam! ![]() Sok sikert!
koszonom
tehat nekem erre szukségem lessz mivel én egy ado-vevot akarok rolla uzemeltetni megvettem minden alkatreszt de szerintem nekem a bc301 at egy picit tulsulyos van vagy 2g (azert fontos a tomeg mert minilégpárnásban lessz benne) használhatok helyette mondjuk egy bc182 ot?(az egy picit konnyebb )
Ha súlyproblémák vannak, szerintem használj SMD alkatrészeket. Ezáltal a helyproblémák is megoldódnak.
ahhoz meg tul amator vagyok
amugy mukodik csak nem 2V jon ki belole hanem 2.6-2.8 de meg ez is jobb mintha 4V lenne (problgattam ellenalascserevel de nem sokat valtozott max 0.1V ot) de jo ez igy :yes:
HElló
Ha azt a kapcsolást csináltad meg, amit méreteztünk neked, és 2,8 volt jön ki belőle, akkor ott valami nem stimmel!!! Ha 2,7 voltos zenerdiodat raktál bele akkor meg pláne! Esetleg nézd meg a zenerfeszültséget, meg azt hogy a zener 400mW-os-e! További jó munkát!
hm 2,7 es zener van benne azt nemtom hogy 400mW os es de mind1 ez igy nekem tokeletes mukodik igy is es meg nem fustol
A tranzisztor bázisán mekkora a feszültség?
mostmár nem tudom lemérni beépitettem vagyis kiépitettem
de lefedtem ezert nem férek hozzá
Üdv mindenkinek az lenne a kérdésem h ehhez az áramkörhöz szeretnék egy ZENER-es stabilizálást. Szóval az erősítőmbe menne ez a NYÁK az erősítő tápja 33v AC-t ad le és ehhez még jön a puffrer kondi és ez meghaladja a 40 voltot és itt már az LM317es IC nem birja. Kérdés az h a puffer után hogy tudom lecsökkenteni annyira a feszkót h az IC elbirja... (a puffert még nem tettem bele a kapcsrajzba)
Sziasztok! Hogyan lehetne 5V-os stabil.kockával 12 V-ot lehozni 1,5 v-ra
Úgy, hogy csinálsz egy -3,5V-os segédtápot.
Viccet félretéve , ez a kérdés komoly?
Sziasztok! :wave:
Nekem +20V -ot kellene előállítanom! 19,6V a váltó fesz... Ma kaptam a boltba egy stabil TS7818 IC-ét és az eladó adott hozzá egy 2V -os Zener diódát (ZTE 1V5), hogy ezekkel megvalósul a +20V -om! Jelenleg van egy +-15V -os "komplett" előfok tápom, ehhez szeretném rakni. Az lenne a kérdésem, hogy hova kell raknom a Zenert és szükség van-e kondikra? (Bocsi a kép miatt, véletlenül épp a tükörképet rajzoltam, szóval a cucc műxik...) Csupán a dióda helyét nem tudom. Előre is köszönöm!
A 7818 középső vezetékét elvágod, és oda teszed be a zenert úgy, hogy a gyűrű a 7818 felé essen.
OK! Köszi!
Tehát a Zener - lába kerül a GND-re a + pedig a 7818 középső azaz gnd lábára...
A zenernek nincs minusz és plusz lába! Van anódja és katódja. A katód van a gyűrűvel jelölve, és az megy a 7818 középső lábára.
Hello!
Köszönöm... Kipróbáltam: így 18,4V lett. Lehetne-e valamilyen módon emelni a feszültséget a 20V felé? Vegyek bele egy másik Zenert? Ezen "ZTE 1V5 ITT" felirat van. (Bár még nem raktam utána 10µF és 100n kondikat, de szerintem azoktól úgysem fog megnőni a fesz...)
Nem fog megnőni a feszültsét, de legalább biztosan nem fog begerjedni a stabilizátor.
Talán jobb lenne a zener helyett 4drb sorbakapcsolt 1N4148-as diódával emelni meg a feszültséget. A zenerek nem szoktak kis áramoknál jól viselkedni, ezért csak 0,4V-ot emel a használata. A 7818-al való kisérletezés helyett a kereskedő adhatott volna LM317-et és két ellenállást. LM317 adatlapjában találsz kapcsolást és méretezést az ellenállásokra, ezzel bármilyen kimeneti feszültséget elő lehet állítani 1,25 és 37V között.
Húúú!
Hello Witti!
Esetleg a zénered helyett, bele raksz egy zöld (v. sárga) led-et, az is megoldja a problémádat. (kb. +2.2V) Még világítani is fog. Persze itt az anód megy a 7818 középső lába felé. (általában az a hosszabb lábaaz anód, vagy a kabátján van egy "lelapolt rész", az a katód) üdv! proli007
Itt egy méretezési képlet. Remélem hasznos lesz...
Sziasztok! Vettem a kocsiba 2 méregdrága helyzetjelzőt, nah ezekre 3 hónap gari van és álltalában 6 honap utan nyiffannak ki, mert 12 voltra vannak tervezve, és az autoban 12,5 van ha meg beinditon 14,4. Egy egyszerű zéner diodas fesszabályzóra gondoltam. FEszstab ic sztem nemjo mert ha nincs beinditva akkor 12,5 voltrol nemnagyon müködik a 12 voltos stab... Szerintetek ez igy működöképes lenne, a topik elejen talaltam ezt a kapcsolast, van hozza meretezes is!
Ha az a helyzetjelző autóba való, akkor az nem mehet tönkre 14,4V-tól, mivel arra van tervezve, hogy 14,4V-ot fog kapni. Ha nem autóba való, az más, de akkor meg tudnunk kell, hogy mi is ez a "méregdrága" helyzetjelző.
Autoba való, de dc 12 voltra. Ezek tul vannak hajtva és a gari utan be***nak. nah most 9 volltal már olyan fényük van hogy nagyon durva 12 vel meg iszonyat, nincs szükség a 14,4 es tulhajtasra, hogy lerövidüljön az élettartam! Már kb 10 helyzetjelzöt vágtam a kukába, azert mert alul van méretezve az ellenállásuk, ileltve volt mar olyan is , ami vilagitott normalisan, de amikor beindiottam elkezdett viloogni, aztan egy idő utan be***ott
. ( Meg a beszerző cég szerint is 12 voltra vannak tervezve mert hogy amerikaba valahogy mashogy vannak az autokban ezek megoldva, igy már ott is hallottam a péusz ellenallas beépitését, de akkor mar legyen fix 12 voltom ott ! )Az oldalon ne használj vulgáris szavakat! Norberto
Le fogom mérni hány mA-t fogyaszt a kicsike 12,5 volton, és onnan mar ki lehet indulni!
|
Bejelentkezés
Hirdetés |





)




. ( Meg a beszerző cég szerint is 12 voltra vannak tervezve mert hogy amerikaba valahogy mashogy vannak az autokban ezek megoldva, igy már ott is hallottam a péusz ellenallas beépitését, de akkor mar legyen fix 12 voltom ott ! )




