Fórum témák
» Több friss téma |
Mielőtt kérdezel, a következő két dolgot ellenőrizd!
I. A helyes tápfeszültségek megléte.
II. A kimeneten van-e egyenfeszültség.
Élesztés.
Hát igen, értem. Az az MJ tranyókkal csak az a bajom, hogy darabja kb 1 ezres, nekem meg kellene akkor 2X8 darab. Sokkal jobblenne, ha TIP142/147-el megtudnám csinálni, mert annak darabja max 300FT. Sokkal olcsóbb lenne. Nemtudom, hogy a TIP-es fog-e úgy produkálni, mint az MJ, de lehet, hogy nem.. Akkoris olcsóbb, ha elrontom, akkor nemfő annyira a fejem, meg lehet, hogy szebben szól az MJ, de minek ekkora hangerőre? Ilyen hangerőnél szerintem a TIP is megteszi, hiába kicsit csúnyábbis a hangja, nemlehet észrevenni a küldönbséget szerintem. Ha az eredeti kapcsival (nem raknék bele plussz tranyókat) késziteném a kapcsolást akkor jönne ki belőle 2x250W? Bírná a 8ohm-ot hidalva?
Az MJ-kből nem kell csak egyet-egyet rakni.
Azért
az ic 2*60W-t tud, amit figyel is :felkialtas: , ha felette van a teljesítmény korlátoz..(némít) Ettől függetlenül hozzál ki belőle 250W-t.. próbáld meg.. én tudom, mit tud az ic.. három tda és 6 pár tip tranyó ment oda,.. +-45V-on 8 ohm-s hangfal mellet.. Nikon86 gyári erősítőjébe ez a 2*130W-os van és az is ugyan úgy csinált, hiába, ez NEM PA erősítő... próbálkozni persze, mondom, lehet, csak megéri-e ![]()
Szia!
Idézet: „próbálkozni persze, mondom, lehet, csak megéri-e” Gyári adatlap(!) 9. oldal 4 ohm-ra!
Aha, csak nem erről volt szó.. ez amúgy is 30 + 130 azaz 160W lenne, de a két MJ mellet ott a két BD tranyó :yes:
2*130W-is rajzon csak egy pár végtranyó van oldalanként..
Szia!
Idézet: „Aha, csak nem erről volt szó.. ez amúgy is 30 + 130 azaz 160W lenne, de a két MJ mellet ott a két BD tranyó” Ezt nem értem, kifejtenéd mire gondolsz? Idézet: „2*130W-is rajzon csak egy pár végtranyó van oldalanként..” Nem is kell több, mert az MJ-k 30A 200W-osak, ami elég 35-40V-ra.
ÁÁ? már tényleg nemtudom, hogy mitcsináljak :eeknoes:. Esetleg valaki nemtud ajánlani +-43V-os tápfeszemhez egy jólbevált kapcsolást, ami bírja a hidalást, és hidalás után a 8ohm-ot. minimum 200W maximum 300W-ot szeretnék hidaltan! Légyszives segitsetek
Fet-eset nemszeretném.... már párszor megjártam vele :
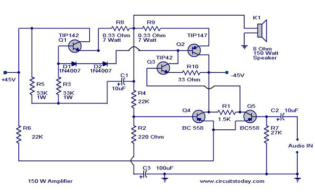
Közben találtam másik kapcsilást +-45V-ra Tip-es tranyókkal, csak van egy kis bibi a beültetési és a kapcsolási rajz között. Eltáér egy picit. A beültetésin a jel bementetén a gnd és a jel közzé párhuzamosan a 27K-s ellenllással van egy 100pF-os kondi, meg a tip 41-es B és C lába között is van 1. Találtam egy másik kapcsolást is, de ott ne Tip 41-est használnak, hanem Tip42-est. Olvazsgattam és láttam, hogy aztmondják, gerjedékeny, meg kihozza nagyon az alapzajokat. Nem azért van benne a két 100pF-os kondi, hogy szűrjék a hangot?
Nektek mi a véleményetek a kapcsiról? Bővebben: Link
Jó tanács! Azt is felejtsd el hogy ezt a rajzot láttad valaha! Ha kérdezik tagadd le.
Szia! Nézd át ezt, már többen próbálták.
Hát köszike, de ez nemlesszjó, mert fet-es. Többet fet-essel nemfoglalkozom!
Olyan kapcsi kellene a mi tranyós, +-45-tól +-65V ig bármilyen, csak lehessen hidalni, és utánna 8ohm-on hajtani. Ha hidaltam, akkor pedig 2X200- tól 2X300W-ig bármilyen teljesitmény jöhet ki belőle! Csak ilyet nemtalálok. Az a baj, hogy félek a nyugalmi áram beállitásától. Jobban szeretem az olyan erősitőket, amiben nemkell álítani Nemtudom, hogy miért XD valószínüleg azért, mert nincs a közelben oszciloszkóp, és még nemvagyok tisztában azzal, hogy pontodan az mire is való.
Nem értelek miért akarsz te hidalni bármi áron? Az általad megadott +-65V-os tápfeszültséggel már 250W /8Ohm-ot hidalás nélkül elérsz. Ráadásul ahogy írod nem vagy járatos az erősítéstechnikában. Nem kellene valami egyszerűbbel kezdeni, nem rögtön nekiugrani egy több száz wattos monstrumnak? A türelmetlenséged akár balesetet is okozhat.
De szerintem minden tranyós,FETes végfokon állitani kell ezt-azt,az Ic et nem kell állítgatni,ilyen teljesítményben az stk otthon van meg még hidalható is,azt meg ,hogy 4vagy8ohm-ot bírjon csak a tápvesz megválasztásán múlik.nézd meg ezeket,egy tranyós és egy stk.
Ez az Elektoros tipikusan kezdőknek való, akiknek sem tapasztalatuk, sem műszerezettségünk nincs. :no:
Már épitettem több végfokot, igaz, hogy csak IC-sek voltak. STK4048; TDA7294 STK4050, de ezektől nemigazán lepődtem meg. Házibuliba meg sokkal jobb egy tranyós, mint egy IC-s :S mert az ic-s biztos megadná magát. Azért, mert nincs oszciloszkópom, még épitehetek végfokot, szerintem
XD Ha tényleg tudsz +-65V-hoz 250W-os hapcsit 8ohm-ra légyszives tedd fel nekem Csak azt nemteljesen értem : "A nyugalmi áramot azért kell beállítani, mert a "B" osztályú ellenütemű erősítőknek van egy úgynevezett keresztezési torzítása, ami abból adódik hogy a tranzisztoroknak van egy kb 0.6Vos nyitófeszültsége, és amikor szinuszjelet visz át az erősítő, a null átmenetnél, mikor az egyik tranzisztor lezár és a másiknak ki kéne nyiti, nem fog azonnal kinyitni, hanem csak 0.6V felett, ezért a kimenő jel torzított lesz. Ezt oldják meg úgy, hogy a végtranzisztorok kapnak egy előfeszítést. Ez az előfesztíés, kb 0.6V környékén van, és azt eredményezi, hogy tranzisztotok már eleve nyitott állapotban lesznek, így amikor vezérlést kapnak, nem vonódik le a vezérlő jelből a nyitófeszültségük. Emiatt az előfeszítés miatt folyik rajtuk egy nyugalmi áram. Ha ez a nyugalmi áram nem elég nagy akkor a jel valamennyire torzított marad, minnél magasabb értékre teszed, annál inkább rákerül a munkapontja a tranzisztornak a lineáris szakaszára a kimeneti karakterisztikának. Ez pedig alacsonyabb torzítást eredményez, de csak egy határig. Nyílván ennek az az "ára" hogy nagyobb lesz a disszipáció. Érdemes ezt a beállítást oszcilloszkóppal elvégezni, mert ott látod igazán hogy milyen lesz a kimenő jel, és azért is fontos ez, mert nagy frekvencián nagyobb nyugalmi áram kell a keresztezési torzítás kiküszöböléséhez, mint alacsonyabb frekvencián, így érdemes ezzel eljátszogatni egy hanggenerátor és egy oszcilloszkóp segítségével. Ez után természetesen nem fog az erősítő tiszta B osztályban üzemelni. Hozzátenném ha már a kérdés felmerült, hogy van olyan megoldás is (itt is vannak olyan erősítők), ahol egyszerőbben oldják meg a dolgot: simán két diódával eltolják a bemenő jelszintet a két tranzisztor között, de a legprofibb megoldás ez, hiszen itt úgy állítod be a nyugalmi áramot, ahogy te a legjobbnak látod, és az alkatrész szórás, és egyéb fent említett tényezők nem rontják le az erősítő tulajdonságait. "
Az csak egy "elrettentés",ha megnézed,én végig az stk-t ajálngattam az ezelőtti hsz-ben,azt meg kell tudnia építeni.200W8ohm hidalás állítgatás nélkül.Amúgy igazad van,ilyennel csak az próbálkozzon akinek már van rutinja a végfok építésben,de én úgy gondoltam,képes eldönteni,hogy a tapasztalata melyik végfokhoz lesz elegendő.Szamóca,legközelebb egyértelműbb leszek.
A Fet-k milyen rosz tapasztalataid vannak?
Nekem az a nagy bajom a fet-ekkel, hogy gerjedékenyek. Rendeltem kit-et, összeraktam, beállítottuk, és mégis nyomta a dc-t a kimenetre :S Na szóval ezvan. Azóta nemszeretem a nyugalmi áram beállítását. Nemlehet, hogy amiatt volt?
Tudjátok, hogy az embernek is tapasztalatot kell szerezni, tanulnia kell, hogy tudjon. Már egy pár ic-s erősitő épitésén tulvagyok, most térnék rá a tranyósra és visszabeszéltek? na nemár, légyszi. A feteset meg nemkomálom!
Egyébként meg nem kell túlbonyolítani a dolgot!
>>>> KATT <<<< Nem tudom mi bajod a fet-es végekkel. Nekem volt egy pár én csináltam és kifogástalanul működött! Nem lehet az pl.: nem a fet-es véggel van hiba hanem a készítővel?? Csak úgy megjegyzésképp! 2*100 Watt elég egy házibuliba! Sőt még 2*70 is csak jó hangfal kell hozzá. Meglepődnél ha hallanád a TDA7294-es végfokomat szólni. Pedig csak +- 30V-rol járatom
Ugyan azvan nekem megépitve +-35V-ról TIP142 és 147 kopmlementerpárral, rávan kötve egy pár reflex! Veri a melkhasomat, ha kijajtom, de nekem többkell! Nagyobb hang!
Ott se a FET-ekkel volt baj szerintem. Vagy a kit volt hibás vagy építési hiba. Elég ha egy kondi nem helyes polaritással van berakva. Ja és vigyázni kell a beültetési rajzzal is mert szeretik hibásan kiadni. Én mindig végigkövetem, hogy egy adott alkatrésznek hova-melyik alkatrész melyik lábához kell csatlakozni. Sok bosszúságtól megóv!
Biztos nem az árambeállítás volt a gond!!Ott bizony vagy hibás konstukció,v rossz összeszerelés,v hibás alkatrész stb...
Értem, akkor nem azvolt a hiba, hogy rosszvolt a nyugalmi áram beállítása? Mert ha nem azvolt a baj akkor egészen más szemszögből tekintek arra a kis 100K-s potira Lehet, hogy még olyat is fogok merni épiteni. Csak a nyugalmi áram terén még szinte semmi tapasztalatom sincs. "Egyszer elkell kezdeni"
Bipolárisba talán van a kapcsolások közt is.
De ha te úgy gondolod hogy vagy olyan szinten, akkor az ajánlott PA 300-as egy kiváló erősítő. Én nem beszéllek le róla. Építsd meg.
Azért gondoltam még hidalásra, mert ahoz kell négy kisebb erősitő, nem olyan nehéz megépiteni, mint egy nagy teljesitményüt. Szerintem a PA300 al még nemboldogulnék
Kellő körültekintés kell ahhoz a végfokhoz, és pöcc-röff megy, szuper jó kis cucc, minden van rajta ami kell egy ekkora erősítőhöz, kell neki egy minimum 600VA-es trafó és a sztereohoz minimum 40.000µF puffer.
Ha az alkatrészeket helyesen ülteted be, alkatrészeket megfelelően szigeteled, és a gyári nyákot használod, akkor hiba nem lehet. Ezt veheted egy voksnak az mellett.
Az IC.s STK....végfokok elég sokat bírnak,de a frekvenciaátvitelük +teljesítmény sávszélességük igencsak korlátozott.Főleg mély+magas átvitel silány nagyobb hangerőnél meg siralmas.Szerintem nincs jobb 1egyszerű kis zajú műv.erősítő +darlington 2+2BD.végtranzisztoros végfoknál +-táppal.Most javítottam Sony F470 végfokot 400W 2X35V trafóval szerelve,+-48Volt-Dc.ről ment.A tápot egekig emelték de minek,a végtranyok SC3856,SA1492,csak 130Wattosak gyári adatlap szerint,és fűlre sem szól 2X70W-nál többet.A hangminőség mélyebb frekvenciákon elég karcsú kevésnek bizonyult,a tartalékokról ne is beszéljünk.Valamikor ez az erősítő csúcsnak számított és 1vagyonba került odakinn.
Annó engem eltérítettek az elektronikától /azt mondták pályaválasztáskor,hogy színtévesztő vagyok/,pedig mindig is ez érdekelt,letettem a faipari technikumot,és a hivatásos jogsit,itt már nem voltam színtévesztő!Eltolták,de nem doptam el magamtól,hobbi lett belőle,az első végfok amit megcsináltam a tda7294 hidalt verzió,azelőtt semmilyen végfokkal nem foglalkoztam,ha megakadtam segítséget kértem,szóval,ha akarsz valamit,ami nem lehetetlen, - ebben a témában biztos nincs - ,az csak hozzáállás kérdése.Ez egy elég részletes leírás,ha végig követed,biztos nem lesz gond!
Mármint gondolom a PA300-ra mondjátok
Igen, szerintem is nagyon jó végfok lenne belőel. Mindig vasalásos technikával dolgozom, de mikor még nemvolt nyomtatóm akkor kézzel rajzoltam a panelt a TDA7294-nek. Már kb 2-3 éve működik, a haveromnál van és semmi baja. Igaz, hogy nemhajtja napi 10 órát, de azért valamikor szokott kapni, amicsak kifér felőle hibátlanul működik neki. Annyi baja van vele, hogy (szerintem mindenkinek akinek tda7294-e van és nem árnyékolta) valamikor ha olyan helyre teszi egy kicsit veszi a rádióadást XD. Szóval vasalós technikával dolgozum és azzal elég pontis lenne a panel Már csak alumínium L idomot kelessz szerezni, ha ezt akarom megépíteni, de még jól áttgondolom, nemszeretnék hibázni. Ha belefogok most egy épitésbe és nemsikerül, akkor soha többe nemfogok épiteni semmit, inkább megveszem a gyárit. (Csak az a baj, hogy nagyon szeretem az elektronikát ) |
Bejelentkezés
Hirdetés |





az ic 2*60W-t tud, amit figyel is :felkialtas: , ha felette van a teljesítmény korlátoz..(némít) 

Fet-eset nemszeretném.... már párszor megjártam vele :
Nektek mi a véleményetek a kapcsiról? 


Jobban szeretem az olyan erősitőket, amiben nemkell álítani
Nemtudom, hogy miért XD valószínüleg azért, mert nincs a közelben oszciloszkóp, és még nemvagyok tisztában azzal, hogy pontodan az mire is való.
XD Ha tényleg tudsz +-65V-hoz 250W-os hapcsit 8ohm-ra légyszives tedd fel nekem




