Fórum témák

» Több friss téma
Fórum » Wand Clock
 
Témaindító: zoly15, idő: Okt 29, 2008
Lapozás: OK   32 / 67
(#) lidi válasza janocsi hozzászólására (») Júl 17, 2009 /
 
Igen, tetszik ez az óra, bár valószínűleg soha nem építem meg. De jó nézni ahogy alakul.
Csak még egy ötlet: ha ugyanabba a tekercsbe két rezgő kart teszel, de az egyiken fordítva áll a mágnes, akkor az ellentétesen mozogna a másikkal ?
(#) janocsi válasza lidi hozzászólására (») Júl 17, 2009 /
 
Szia Lidi!
A rezgésvezérlő á.k. miatt csak az egyik írány a kitüntetett ebben a megoldásban. Ha a mágnes forditva van felszerelve, meg kell hozzá fordítani a soros tekercsek polaritását is, csak ekkor jön létre a rezgés, egyébként le csillapodik azonnal, hiába "pöcköljük".
- Egy fontosabb megfigyelés: a gyári órák miért nem követik el ezt a mechanikus berezgést? Valahogy meg kellene fejteni ezt a kérdést.. Két felvételt feltőltök erröl. Szia.

4.jpg

3.jpg
   
(#) Hp41C válasza janocsi hozzászólására (») Júl 17, 2009 /
 
Sziasztok!

Szerintem a műanyag alkatrészeknek sokkal kisebb a tömegük, mint a házi készítésű alumíniumoké. A beregésbe az a tömeg is részt vesz, ami a kart rögzíti a rugóhoz és a kábel csatlakozójának tömege is. A gyárin ez utóbbi szinte elhanyagolható a hajlékony nyák alacsony tömege miatt.
Janocsi: A régi levezetésnél is volt ez a berezgés? A 10 pólusú Speedy nem növeli a kritikus tömeget?

Sziasztok...
(#) janocsi válasza Hp41C hozzászólására (») Júl 17, 2009 /
 
Szia Hp41C!
Ebben a gyári órában is aluminium rögzitő mechanika van, a mágnese az kifejezetten nagy tömegű, többszöröse lehet a mienknek.
Egy apró megjegytés: csak a rugó és mágnes egy régi mechanikában, (jóval könnyebb szerkezeti elemekkel szerelve mint a gyári), levezetések, kar nélkül is azonnal elidul az asztalon és lerezeg, ha nincs leszorítva. Egy NYÁK rugóval szerelt mágnes, közvetlenül a nyákra ragasztva is azonnal berezgett, és vándorolt az asztalon. Valami elvonja a figyelmet, mert igy már nem biztos hogy a gyári az sokkal könnyebb szerkezetű egység, mint a mostani kialakitott mechanikánk. Szia.
(#) lidi válasza janocsi hozzászólására (») Júl 17, 2009 /
 
Nem akarok innen a "pálya széléről" okoskodni, de hátha: Nem lehet hogy finomabban van vezérelve ? Tehát nem egyből nagy erővel fordul meg vagy indul el, hanem finoman adja rá a tekercsre a kakaót az elektronika ? Arra gondolok, hogy a kar gyorsulása van korlátozva irányváltáskor, így kisebb erők adódnak amik mozgatják az alapot.
(#) janocsi válasza lidi hozzászólására (») Júl 17, 2009 /
 
Szia Lidi!
Ebben bizony van valami igazság, jól látod. Ott csak "egyoptós" vezérlés van, ahol nagy valószínűséggel a saját rezgést csak egy-egy áramipulzussal táplálja az elektronika. (Itt be kell lendíteni a kart). Ebben az esetben itt nincsennek komoly áramírány-váltások, csak impulzus van néhány pillanatra.
- Volt egy "egyoptós", vagy mostmár egy Hall IC-s vezérléssel működő megoldás, itt szinte hasonlóan "szép" volt a rezgés, (kicsi berezgéssel), csak nagyobb frekinél kevés lett az amplitudó. Lehet hogy mégis ide kellene visszatérni, ezt tovább fejleszteni. Meglátjuk, szia.
(#) lidi válasza janocsi hozzászólására (») Júl 17, 2009 /
 
Még az is számíthat, hogy ha jól értem te csak 1 irányba löksz rajta a tekercsekkel. Ha visszafelé is vezérelnéd akkor nem lenne egyenletesebb ?
(#) janocsi válasza lidi hozzászólására (») Júl 17, 2009 /
 
Szia Lidi!
Most egy H-hid hajtja a tekercseket (ez a legjobban műküdő áramkör), áramírány-váltással, egy Hall IC vezérli a rezgést a rezonancia-frekvencián. Nagyon stabil a rezgés, és "magától működő", tehát elindul bekapcsoláskor. Szia.
(#) Thomm hozzászólása Júl 17, 2009 /
 
Sziasztok
Szenzációs az óra amit összehoztatok.
Nem volna kedvetek egy cikk formályában összefoglalni, már csak a topik terjedelméből és a kezdeti nehézségekből kifolyólag?
Mégegyszer gratula!
(#) janocsi válasza lidi hozzászólására (») Júl 18, 2009 /
 
Szia Lidi!
Egy asztali Wand kisérleti példányán sikerült úgy beállitani a mechanikai rezgést, amelyet az alaplapja stabilan, rezgésmentesen, elvisel. (Nem kell leszorítani). Itt az előzőben jelzett H-hidas hajtás működik. Természetesen, ez egy feltételezetten "sima" felületre vonatkozik.
Erről néhány felvétel, szia.
(#) janocsi válasza Thomm hozzászólására (») Júl 18, 2009 /
 
Szia Thomm!
Köszönjük a gratulációd Hp41C és a magam nevében is. Amint elindul és működik a Wand 886 első verziója, a program írója bizonyára egy komolyabb cikkben is megfogalmazza majd ezt a hatalmas és egyedül álló munkáját.
Ezek után hozáférhető lesz az egész technika komplett ismertetése is. Szia.
(#) Thomm válasza janocsi hozzászólására (») Júl 18, 2009 /
 
Elörre is köszönöm!
Alig várom hogy nekiláthassak megépíteni a saját példányomat. Nagyon látványos és egy kis alakitgatásal millió egy dolog kijelzésére is alkalmas lehet.
(#) Hp41C válasza Thomm hozzászólására (») Júl 18, 2009 /
 
Szia!

Egy kis leírást már feltettem ide.

Több dolog még hiányzik:
- A kapcsolás még nem végleges a beindítási probléma miatt.
- DCF77 szinkronizáció még nem működik - tesztelés alatt.
- Nincs nyák terv.

Ha valakinek kedve támad az utánépítésre, felteszem az általam tervezett rész kapcsolási rajzát. (A rezgetőhöz tartozó PWM kimeneten várható változtatás.)

Sziasztok
(#) janocsi válasza Hp41C hozzászólására (») Júl 19, 2009 /
 
Szia Hp41C!
Készülget a W_886/1 a támogatásoddal. Ez tényleg sokkal bonyolultabb kapcsolás lett, mint az előzők voltak, jóval tovább tart bekötözni is, mint gondoltam. Néhány, még hiányos felvétel erről, szia.
(#) dara válasza janocsi hozzászólására (») Júl 19, 2009 /
 
Sziasztok,szia janocsi.
Azt szeretném kérdezni,hogy mennyinek kell lenni a minimum végkitérésnek hogy a kijelzés beleférjen?Mármint a kar felsö pontján.Nekem kb 10-cm.A másik kérdésem hogy a frekvencia 131072 ez a óra pontossága?Egyenlőre nem sikerült ilyet vennem na nem ezt hanem 4.194304-ast.A másik nekem a rugó raklapokat öszekötő 0,6-os acél lemez.Két napja járatom egyenlőre jól müködik.Ha más frekin probálom legfeljebb nem lesz pontos?Az áramfelvétel 150-200-között van.Ja nem mondtam az optos csináltama pic 84-est.Gondoltam kezdésnek jó lesz.A rezgés pöccre indul,minden bekapcsolásnál,Ha nem kapok ilyen kaqarcot,mit tehetek?
Sziasztok Dara
(#) janocsi válasza dara hozzászólására (») Júl 20, 2009 /
 
Szia Dara!
Örülök hogy van egy új építő ebben a táborban!
A 100mm-es kitérés a kar végén bőven megfelel a kijelzéshez. (Nem kritikus a kitérés mértéke, a karaktereket a program megfelelően "méretezi" az amplitudóhoz). Ezzel nem is lesz semmi gond. A frekvencia sem probléma. legfeljebb "villogós" lesz a kijelzés, ha kevesebb mint 16Hz. Az lenne a jó, ha 16-24Hz között lenne a rezgési frekvencia. Nálam ez 18-21Hz között van.
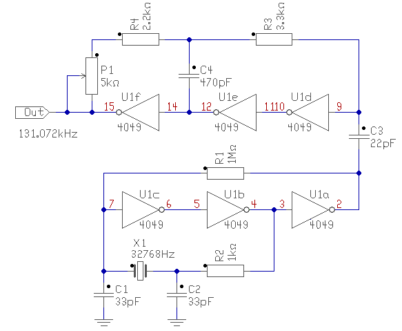
A kvarcot többféle megoldással is lehet helyettesiteni másik kapcsolással. Egy "régi" órából kiveszed a 32768Hz-es kvarcot, és a következő négyszerező kapcsolással 131072Hz-re emeled. (Ezta kapcsolást még Proli007 készitette, és igen jól bevált itt az alkalmazása.) Az oszcillátor itt külső, vagy a 4.194.304 leosztása, vagy ez utóbbi a lehetséges választás. Ha valami kérdésed van, azonnal válaszolok rá, ha tudok. Szia.

32768x4.png
    
(#) dara válasza janocsi hozzászólására (») Júl 20, 2009 /
 
Szia Janocsi.
A rezgési frekit nem is mértem eddig,14-15-között van.Ugy néz ki hogy könnyítenem kell valahol,vagy vékonyabb rugó lemezt kell szereznem.Mit javasolsz?A rajzot köszi rossz óra van böven.Azt hiszem elöbb felkéne gyorsítanom a rezgést,utána foglalkozni a többivel.Ha 16-nál is villog akkor ez nagyon kevés.Megpróbálok lecsiszolni a lemez vastagságából meglátom mi lesz.
Sziasztok
(#) Hp41C válasza janocsi hozzászólására (») Júl 20, 2009 /
 
Sziasztok!

Kicsit játszadoztam az osztási számmal. Az eredetiben egy rezgés ideje 120 részre van osztva. Néhány megjegyzés és tapasztalat:

120 részre osztás (8+2+0): 10 karakter pozícióból csak 8 használható, a széleken tapasztalható torzulás miatt.
144 részre osztás (8+2+2): Még mindig csak 8 pozíció használható, de a karakterek a széleken nincsenek úgy összenyomva.
168 részre osztás (10+0+4): Mind a 10 karakter pozíció használható. A karaktekek soványabbak lettek, de jól olvashatók. Nagyobb rezgési amplitúdónál jól mutat.

Zárójelben levő számok jelentése:
Első szám a használható, a második a torzítás miatt betüközzel feltöltött, a harmadik a letiltott kijelzésű (bufferrel már nem rendelkező) karakterek száma.

Az osztást tovább növelni nem érdemes, a karakterek egyre soványbbak, a széleken már olvashatatlanok.

Sziasztok...
(#) janocsi válasza dara hozzászólására (») Júl 20, 2009 /
 
Szia Dara!
Nemigen kell lecsiszolnod a rugólemezből, csak a rugótartó bakot helyezd közelebb a tekercsekhez úgy, hogy rövidebb rugóhossz legyen. (Kb.:5mm-enkét +1Hz, de ez sok egyéb paramétertől is függ!).
Ezzel elérhető a kivánt rezgési frekvencia értéke, nem kell csak a hosszát változtatni.
(Ha vékonyabb lenne a rugó ugyanolyan hossznál, kisebb lesz a rezgési frekvencia, és ez forditva is igaz. Ha rövidebb, de ugyanolyan vastag a rugólemez, emelkedik a frekvencia is). Szia.
(#) janocsi válasza Hp41C hozzászólására (») Júl 20, 2009 /
 
Szia Hp41C!
Végiggondoltam, a beállítási értékek változtatásával hogyan alakulhat a kijelzés minősége. Nagyon valószínű, hogy az 1 raszterre elhelyezett LED-ek szebben tudják majd kijelezni a "soványabb" karakterméretes (10 karakteres), kijelzést is. Ezt csak kisérleti úton tudjuk eldönteni hogyan lesz tökéletesebb. Szerintem midhárom beállítási értékre kellene ősszehasonlítási teszteket végezni. Ha megleszek a hardver teljes felépítésével, szeretném ezeket letesztelni majd, érdekes lesz nagy amplitudóknál hogyan alakul a kijelzés . Szia.
(#) dara válasza janocsi hozzászólására (») Júl 20, 2009 /
 
Szia Janocsi
Közelebb raktam egy centivel,nött a freki,de csökkent a kijelezhető méret 7-cm-re.Mint irtam 0,6-os rugólemezt raktam bele,aztán mégis lecsiszoltam belőle kb egy tizedet,és jó lett,a kijelzés kb 10-centire nött.Ezt azért eröltettem mert most négy digit a kijelzés de a következő,már hat digit lesz,és jobb most a mechanikát rendesen belőni.Most neki állok a freki osztónak,jelentkezem mihelyt van valami.
Szia.
(#) janocsi válasza Hp41C hozzászólására (») Júl 21, 2009 /
 
Szia Hp41C!
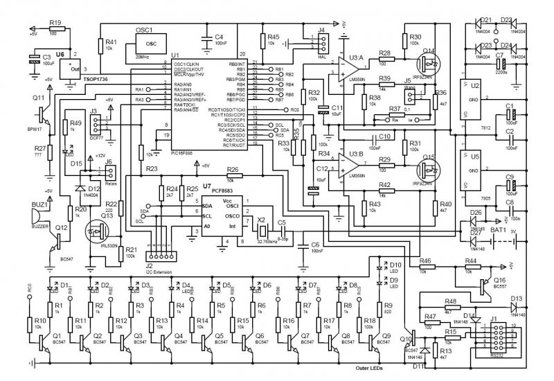
Elkészültem a hardver kiépítésével, de csak bemérni tudtam az áramkört. A program fordításánál jelentek meg problémák, a hibanaplót csatoltam egy levélben Neked. A trimmer egy 2.7K-val sorosan a fotódiódáról megy a GND-re, mert nem tudom mekkora lehet a tervezett ellenállás oda. (68K+a fix). A szokásos néhány felvétel erről, szia.
(#) Hp41C válasza janocsi hozzászólására (») Júl 21, 2009 /
 
Szia Janocsi!

A legnagyobb probléma az, hogy nem 16F886-ra fordítasz.

Fotoellenállás dolgozik nálam 2K-val. Teljes sötét 2 kód alatt, ha a nap rásüt >200. Talán egy kicsit nagyobb ellenállás jobb lehet (4k7 - 10k). Fototranzisztorral még nem próbáltam.

(#) janocsi válasza Hp41C hozzászólására (») Júl 21, 2009 /
 
Szia Hp41C!
A forditási projektem 16f628A-ra volt beállítva, (a régi projektek itt voltak elrakva, csak abban a könyvtárba raktam a 886-os asm progikat is), ahogyan jelezted, már át is írtam f886-ra. Igy már nincs hiba, megcsinálta a javítások után.
- Most a komunikációt próbálom beállítani, de még nem megy. Átnéztem a bekötéseket, és visszaellenőriztem hogyan van a "régi bázispropnál" is bekötve. Minden a helyén, de még nics kapcsolat. A term95-tel nézegetem egyelőre. Ha elindul, akkor azonnal írok, szia.
(#) Hp41C válasza janocsi hozzászólására (») Júl 21, 2009 /
 
Szia!

Több hiba lehet:

- A term95 -ot állítsd át text módba.
- Kösd össze a kábelen a wand felöli oldalon a 2 és 3 kivezetést - amit gépelsz a terminálon vissza kell jöjön a vételi vonalon.
- Mérd meg a 4. kivezetésen a feszültséget az 5.-hez képest : -5 -10V kell legyen.
Ha eddig jó csatlakoztasd a kábelt.
- Vedd ki a pic-et, majd kapcsold be a tápot. Kösd össze a foglalatban a 17 és a 18 lábat. A küldött adatot ismét vissza kell kapnod.
- Vedd ki az összeköttetést. A terminálon adott jelnek a 18. lábra kell megérkeznie.
- RxD - TxD csere - Én is elkövettem.
- A PC kivezetések kétféle képen kötik össze a tüskesort a DB9-cel. A szalagkábelen A: felváltva megy: 1,6,2,7,3,8,4,9,5. B: - Körbejárósan megy 1,2,3,4,5,9,8,7,6.

Az első bekötést alkalmaztam a panelen, a pc kivezetésénél a DB9 burkolatát levéve átforrasztottam a vezetékeket.

Szia..
(#) janocsi válasza Hp41C hozzászólására (») Júl 21, 2009 /
 
Szia Hp41C!
Végigmértem, ha kint van a PIC, a 17-18 összekötve, megy a Term95 vétele is rendesen. Ha PIC-et visszateszem, nem megy. RXD/TXD cserével sem hajlandó menni. A PIC leellenőrizve, program rendben, tápfesz rendben. Az RS232 4-6 lábán a GND-hez -11V feszt mérek. Egyelőre itt tartok, tovább méricskélem az áramkört. (Nem kell még valahol felhúzó elleneállás, abból néha kihagyok egyet).
- Ugyanazzal a kábellel használom, amelyet az új bázisprogramhoz készítettem, ott rendben megy minden. Szia.
(#) Hp41C válasza janocsi hozzászólására (») Júl 22, 2009 /
 
Szia!

Ha a 17 - 18 láb összekötésével működik, akkor az lehet, hogy a szintillesztő vételi vezetéke megy a 17., és az adási a 18. lábra. Közvetlenül a pic lábainál kellene megcserélni. Az R26 felhúzó ellenállás maradjon a 18. lábon. A 18 lábnak kell a Q10 (NPN) kollektorára, a 17. lábnak az R46 -on keresztül a Q16 (PNP) bázisára mennie.

Szia
(#) janocsi válasza Hp41C hozzászólására (») Júl 22, 2009 /
 
Szia Hp41C!
Elindult a komunikáció, egy aprócska hiba javításával. A két 2.7K (PCF8583P) 5.-6. lábán nem a +5V-on, hanem GND-n volt. Nagyon nehéz volt felfedezni, de meglett. A dátum és az idő rendben van a Wand oldalán, (elküldtem és ott is van), de a Time invalid ennek ellenére villog. Átnézem a többi funkciókat is. Egyelőre itt tartok, aminek végre tudok örülni. Minden segítségedet köszönök, szia.

RS232_1.jpg
    
(#) janocsi válasza Hp41C hozzászólására (») Júl 22, 2009 /
 
Szia Hp41C!
Végignéztem a funkciókat, nagyon tetszik a rengeteg lehetőség. Kipróbáltam áramtalanitás után, már nem villog a "Time invalid" , csak első bekapcsolásnál van ezek szerint. Holnap összekapcsolom a mechanikával, aztán meglátjuk, ott mennyi hibát generáltam.
Mégegyszer mindent nagyon köszönök, szia, janocsi.
(#) Hp41C válasza janocsi hozzászólására (») Júl 22, 2009 /
 
Szia!

Nagyon örülök, hogy már életjelet mutat ...

A kikapcsolás után újraindítva megmarad benne az idő ?
Az a Time invalid nekem azt sugalja, hogy még nem sikerült felolvasnia az időt rendesen. Utánna nézek, hogy az RS232 idő állítása törli-e.

Van egy kis meglepetésem is a 3.11 verzióban....

Más és itt off:
A propeller bázisában az idő számítása pomtatla volt.. ld.
ott.
Következő: »»   32 / 67
Bejelentkezés

Belépés

Hirdetés
XDT.hu
Az oldalon sütiket használunk a helyes működéshez. Bővebb információt az adatvédelmi szabályzatban olvashatsz. Megértettem