Fórum témák
» Több friss téma |
Az attól függ, hogy a reléknek és a végálláskapcsolóknak mennyi és milyen érintkezője van.
Ne türelmetlenkedj...
a reléknek 1 nyitó egy záró érinkezője
a végálláskapcsolóknak szintén! Vagy van két másik végállás kapcsolóm amiknek csak záró érintkezője van! nem türelmetlenkedek csak szórít az idő sajnos!
igen láttam hogy leírtad a fentebb említett anyagokból kellene megoldani van 2 db 2 állású relém! ennyi! meg a fent említett cuccok!
Szerény véleményem szerint akit szorít az idő, az elmegy megfelelő alkatrészeket vásárolni; aki meg abból épít, amit talál, az hobbizik, ergo ráér.
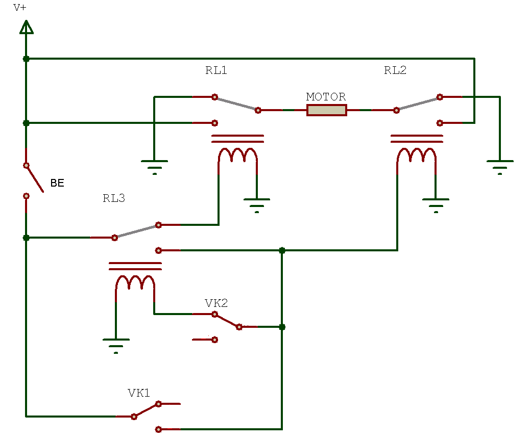
Na mindegy, itt egy rajz, garanciát nem vállalok arra, hogy a te alkatrészeiddel működni fog. Reléken kívül van még benne más is, de nem mondtad, hogy nem lehet A rajzon, mint úgy általában, a nyugalmi helyzet van feltüntetve.Alaphelyzetben mindkét relé elengedett állapotban van, a motor a testen át rövidre zárva, féküzem. BE1, BE2 két nyomógomb (pl. a záróérintkezős végálláskapcsolók), a motor annak megfelelő irányba indul el, amelyiket működtetted. A motorra kapcsolt pozitív ágról töltődik egy kondenzátor, a végálláskapcsolók átbillenésénél ez látja el a "szemközti" relét annyi energiával, hogy az meghúzzon (onnantól már öntartásban marad). Ha a végállásra (VK1, VK2) futásnál nem egyforma ütemben kapcsol a két relé (márpedig egyszerre sosem kapcsolnak), akkor vagy a pozitív, vagy a GND ágon keresztül a motor rövidre záródik (féküzem), és egy határozott rántással egy pillanatra megáll, mielőtt irányt váltana. Ezt csak azért mondom, hogy se a rögzítőcsavarokon, se a védődiódákon (*-gal jelölve) ne spórolj. Leállítani úgy lehet, hogy egyszerre lenyomod a BE1 és BE2 gombokat (elég lenne az egyiket is, de minek azon gondolkodni, hogy éppen melyik relé van meghúzva). Ekkor mindkét relé meghúz, öntartásban is maradnak, kivéve, ha pont egy végálláson áll a szerkezet, ekkor ugyanis a gombokat elengedve mindkét relé elejt, de nem is fog meghúzni, amíg el nem tekered a szerkezetet a végállásról. Ha közöttük állítottad meg, pozitív tápon át fékeződve addig áll, míg valamelyik végálláskapcsolót nem működteted (sajnos, oda kell hozzá menni...), illetve a tápot megszakítva alaphelyzetbe áll minden. Nem egy atomstabil megoldás, és nem is éri meg így megtakarítani pár száz forintot.
Na szóval az alkatrészek adotak nem több nem kevesebb:
3 db 2 állású relé nyitó záró érinkezökkel 2 db végálláskapcsoló nyitó záró érintkezővel 1 db 1 állású kapcsoló(ki-be kapcsoláshoz) ennyi ebből meglehet csinálni? mivel annyira nem értek hozzá ezért valami egyszerű kapcsolás kellene!!!
igen sikerült!
letudod nekem rajzolni igy a kapcsolást?Nem értek annyira hozzá!Előre is köszike!
ezt milyen progival csinálod?
nagyon szépen köszönöm mind a kettőtöknek a válaszokat! Szép munka volt!
naszóval ha jól veszem ki a rajzból akkor az egyik végállást nyitóra kel kötni a másikat pedig záróra ugye?
Egyszer átrajzolom ezt a relét, borzasztó ronda... Az ötlet amúgy a H-hídból jött.
A tiéd is jó, én már nem fáradtam a szimulációval Baldone: egyetlen dologra figyelj, ha simpi mester rajza alapján építesz: mivel a végálláskapcsolókon átfolyik a motoráram is, a kapcsolóknak megfelelő terhelhetőségűeknek kell lenniük, különben hamar beégnek. Nézd meg a motor adatait, és vesd össze azzal, amit a kapcsolókon olvashatsz. Illetve, igazán bonthatnál valamiből védődiódákat legalább a relékhez, még hulladék rádióban is van. Ha egy akkuról hajtod az egészet, maximum a rádióban kattog átváltáskor, de ha valami érzékenyebb tápra akasztod, ajánlatos védekezni az induktív lökések ellen. ez egy picit sok volt! hova kössem a didóákat és milyeneket! konkrét tipusra gondolok a motorok 24 V-as és ha jól emléksem akkor 0.2A-es de nem vagyok benne biztos nemtudom fejből!
Itt már egyszer lerajzoltam, a *-gal jelöltek kellenek neked.
Tessék olvasni az oldalt, ne kapkodj. Ekkora motorárammal biztosan nem lesz gond, gagyibb mikrokapcsolók is 2 A körül teljesítenek. A relék tekercsei is 24 V-osak?
Azóta én is rájöttem, hogy elnéztem a vonalakat
Osztom az észt, és ugyanúgy kapkodok. Bocsánatot kérek, korábbi megjegyzésemet visszavonom. Mindjárt adok egy warn-t is, mérgemben, magamnak
kérlekszépen ez egy infraszauna masszirozó tálcájának lesz a vezérlése!
a korábbi kapcsolás pedig a szauna fedelét mozgatja! Az már kész van! a következő lépés a hőmérséklet szabályozás lesz egy potméterrel! Csak meg kell találnom a megfeleő forumot meg be kell gyűjtenem még némi adatot meg alaktrészt!
Sziasztok nagyon sürgős kérdés!
van ez a kapcsolás! Hogy tudom megoldani hogy a végállás kapcsoló mikor kapcsol áramtalanítsa a motort! Teljes mértékben! olyan szinten hogy hiába marad bekapcsolva a kapcsoló ne tudjon tovább menni abba az irányba a gond a következő a motor áttételes! a végállás kapcsolóm pedig ilyen **** kis lemezes, a motor kereke simán átugrik rajta ha megakasztom akkor meg széttépi a láncot! Finomabban, ha kérhetem, akármilyen sürgős. -- kobold
Az áramtalanítás nem lesz elég, a mechanikus elemek tehetetlensége miatt le kell fékezned a motort. Ezt a legegyszerűbben úgy érheted el, hogy a kapcsait rövidre zárod, az önindukciójánál gyorsabban már csak egy külső (mechanikus) fék tudná megállítani.
tudsz nekem csinálni egy kapcsolási rajzot hozzá?
Mondjuk így, a rajz a nyugalmi állapotot jelzi.
lehet hülye kérdés lesz! Annyira nem vágom még a dolgot! Ebben bent van a forgásirány váltás is ugye?
Benne van, igen. Mondjuk azóta összerakhattad volna legalább a szimulátorban, ha jól látom, az előbbi rajz is abban készült.
A jobb oldali váltókapcsolóhoz a jobb oldali végállás tartozik, balhoz a bal, szerelésnél majd figyelj erre. A megoldás korrektebb volna öntartásra kötött relékkel, ehhez már nézd vissza a korábban kapott rajzokat, és ha máshogy nem megy, kövesd az áram útját úgy, mintha csővezetékben folyó vizet követnél.
azt a rajzot itt kaptam sajna nem tudom hogy milyen progival készült nekem nincs ilyenem
![]() hát még elég kezdő vagyok ebben a témában csak kész kapcsolást tudok megcsinálni nem tudok sem kitalálni sem áttervezni kapcsolást azt még gyakorolnom kell ezer hála hogy ilyen későn tudtál nekem segíteni! Ha nemgond csinálnál nekem egy ilyen öntartásos relés megoldást is csak ha ráérsz addig összerakom ezt a kapcsolást legalábbis megpróbálom!
Tegnap már nem volt időm, most pótolom, hátha még nem késő. Nem öntartós a rajz, de attól még jó lehet. Ha a motor a két végállás között van, a forgókapcsoló határozza meg, merre indítod. Bármelyik végállásra fut rá, vagy ha FK-t középre állítod, testen át fékeződve igyekszik megállni. Ha pedig épp az egyik végálláson áll, csak a másik irányban tudod elindítani.
amit korábban belinkeltél rajzot a relé nélkülit azt megcsináltam! Müködik csak a végállás kapcsoló nem bírta a strapát mivel letépte a motor ütközöje
a második variációt megpróbálom megcsinálni talán sikerül! Azt hogy tudnám megoldani hogy a végállás előtt a motor lelassuljon és a végállás pedig telejssen megállítsa?Ezt lehet valahogy kivitelezni?
Ha van még pluszban két végálláskapcsolód, netalántán relék, és megfelelő értékű teljesítmény-ellenállás, akkor meg lehet oldani a lassítást is...
Milyen motor ez, és mit mozgat egyébként?
ez egy 24 V-os 0.20 A-es áttételes motor és egy üvegszál búrát mozgat előre hátra! Az alkatrész nemgond bármi is kell! Most már idő sem szórit ezt csak önszorgalomból csinálnám meg!
:eek2:
ez elég durván néz ki! na a lényeg hogy teljessen automatikus legyen! Kapcsolom a kapcsot pl balra a búra elindul végállásban megáll de.aztán kapcs jobbra búra elindul vissza felé és a végállásban megáll! Esetleg meg lehetne spékelni egyidő relével is hogy fél óra után automatikussan elinduljon vissza!
Simpi mester nagyon gyors volt :yes: Talán senki nem veszi le a fejem, ha a sok rajzért egy kis jutalmat is kiosztunk.
Itt egy másik variáció, ugyanarra a témára. Egyébként azt én sem értem, mitől mehetett tovább a motor, hacsak tényleg el nem maradt a rövidrezárás. Még áttétel nélkül is úgy szoktak lefékeződni, hogy alig mérhető a lassulás ideje...
lenne egy hatalmas kérésem! Ezt át tudja nekem valaki rajzolni nyák tervenek?
|
Bejelentkezés
Hirdetés |




A rajzon, mint úgy általában, a nyugalmi helyzet van feltüntetve.

ez egy picit sok volt!
a korábbi kapcsolás pedig a szauna fedelét mozgatja! Az már kész van! a következő lépés a hőmérséklet szabályozás lesz egy potméterrel! Csak meg kell találnom a megfeleő forumot meg be kell gyűjtenem még némi adatot meg alaktrészt!



csak ha ráérsz addig összerakom ezt a kapcsolást legalábbis megpróbálom!

a második variációt megpróbálom megcsinálni talán sikerül! Azt hogy tudnám megoldani hogy a végállás előtt a motor lelassuljon és a végállás pedig telejssen megállítsa?Ezt lehet valahogy kivitelezni?
na a lényeg hogy teljessen automatikus legyen! Kapcsolom a kapcsot pl balra a búra elindul végállásban megáll de.aztán kapcs jobbra búra elindul vissza felé és a végállásban megáll! Esetleg meg lehetne spékelni egyidő relével is hogy fél óra után automatikussan elinduljon vissza! 
