Fórum témák
» Több friss téma |
És akkor itt lenne a kérdésem:
Egész végig mindent leír és elmagyaráz, de szerintem az adó részről amikor a tekercsek értékeiről ír kihagyták az L1 és az L5 értékeit. Milyen tekercset rakjak oda szerintetek? Kösz minden választ és (tárhelyet). .
ÜDV!
AZ L1 és L5-öt a szövegben URH fojtótekercsként említik és 10μH induktivitást írnak. Értékük nem kritikus 10-100μH között bármilyen érték megfelel.
A (#10721) hozzászólásban linkelt rajzon, a vevő résznél, csak engem zavar a tápfesz rövidzár, vagy ennek a cuccnak ez direkt követelmény?
Üdv Inhouse
Én nem látok sem az adónál sem a vevőnél rövidzárat, de lehet hogy rosszul nézem. Olyat látok ahol van egy kondi, de azon keresztül egyenfesz komponens nem folyik úgyhogy az nem rövidzár.
Valóban a felső 2db elem rövidre van zárva.
Biztos ezzel fűtik a többit
Valószinü hogy a 2 plussz elemmel a meghajtó motornak akartak 3V-al nagyobb tápfeszt adni hogy jobban hasítson, csak félresikerült.
Köszönöm szépen a válaszodat....
Nem tudom melyik kondira gondolsz... Én a felső elemekre, ahol a párhuzamos záróirányú D3 dióda van. Kövesd végig balra az M1 motor tranzisztorai felé, majd lent a Q12-nél és jobbról vissza a D3-hoz.
Szerintem ez így ebben a formában nem jó...:no: Üdv Inhouse
Helló!
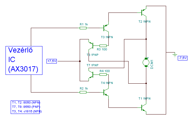
Minap szedetem ki egy távirányítós autóból a vezérlő (vevő) áramkört, mert szeretném felhasználni egyéb célra. A feladata a jövőben annyi lenne, hogy 2 motort tudjon hajtani mindkét irányba, csak ott a bibi, hogy elég nagyok a leendő motorok az autóban lévőkhöz képest. A kérdésem az lenne, milyen tranzisztorokkal helyettesítsem a motor meghajtó tarnyókat (típus: 8050[NPN], 8550[PNP]) Hogy bírják hajtani a motort túlmelegedés ( leégés) nélkül. Motor adatai: 16W 29V én ezt csak 14 voltról szeretném működtetni, ennél a feszültségnél kb 400mA az áramfelvételük terheletlenül, terhelve akár 1,6 A is lehet. (összedobtam egy rajzot a panel alapján visszafejtve egy motor vezérléséhez) üdv
Üdv!
Én egy infra kapcsolót tervezek, aminek csak addig kell kapcsolnia amíg fény éri. (egy ds1669 es poti ic-t akarok nyomogatni vele) Az alábbi kapcsolást szeretném megcsinálni és az Rx helyére a BPW41-es infraérzékelőt szeretném berakni és a leddel sorba egy tranzisztort amit majd vezérelni akarok. Szeretném megkérdezni hogyha x khz-s jelet adik neki 555-tel, akkor a kapcsolás kimenetén is az az x khz-es jel fog megjelenni? ha igen hgy lehetne hogy csak folyamatosan zárja az áramkört amíg amíg imulzussal világítom az érzékelőt? Egyébként én még arra is gondolok, hogy néhány hozzászólással följebb az is lehet a probléma, hogy az infraledeknél és az érzékelőnél is meg van adva pontos hullémhossz érték és annak egyeznie kellene nem?
Még az EM távirárnyító adórészéhez lenne kérdésem:
Mit jelent az hogy: "Úgy tervezzük, hogy a nagyfrekvenciásan 'hideg' pontok lehetőleg vagy egy egyenes mentén, vagy egy pontba kerüljenek"?
De hat benne van a szovegben.
A lenyeg az, hogy magassabb ferkik fele a test fele meno alkatreszek_kondi_ellenallas_tekercs egy kozos pontban talalkozzek. Igy elkerulheto az alkatreszek kozotti vezeto mikroinduktovitasai !! Igazibol nagyon nagy frekvenciaknal erezheto. De mar 25 MHz-tol lehet alkalmazni. Nezz korba a nagyfrekvencias panelek teren e srea josz.
Mostanaban nem figyelek a taviranyitas fele, regebben (1970-89) muveltem de akkor 27MHZ dolgoztunk.
A mai napig is van vagy 10 ado vevom amelyet annak idejen terveztem. Most nincs kepem de szurok be egyszer a keszulekekrol. Repulo es hajo (vitorlas es motoros) alkalmaztuk. Abban az idoben nem voltak elerhetoek a taviranyitashoz szukseges alkatreszek. Igy sajatmagunk keszitettuk el. Meg szervot is gyartottunk_igaz egy kicsit nagyok voltak mert az auto magnetofonokban (gyartottuk) nem alkalmazhato zajos motrokkal keszitettuk. Kozben partvonalon sikerult beszerezni egy par Futaba es nem jut eszembe hirtelen a masik (linearis mozgasu szervo volt es negativ inpulzust kovetelt). A leheto lehetetlen kapcsolast kiprobaltam annak idejen ugy ado mind vevo. Kesobb (1982) ha jol emlekszem SO42P icet alkalmaztam a vevokben_nagyon korulmenyesen jutottam hozza. Egyetlen szakkonyvem volt egy nemet "Drahlose Fernsteuerung" abbol indultam ki. Egy eleg reszletes jo kis konyv. A mai napig is meg van xerox -alt formatumban. Hat azok voltak a szep idok_legalbb is nekem !! Hirtelen korbenesztem a neten de megvaltozott minden. Nem hazugsag de a KF tekercseket is magunk keszitettuk (kaptunk gyari csevet es vasmagot) vagy a Japan radiokbol kiszedett KF trafokat alkalmaztuk. Szoval lehetne meselni. De lehet, hogy holnap hozok egy digitalis kepet es beszurom , hogy lassatok a dolgokat. Ps. 10-15 -25 kobcentis termikus motrokat is gyartottun a modelekhez !! Minden esetre egy versen alkalmaval a Rossi -is pasas meg is nezye es nagyot csodalkozott! Nem hitte el, hogy egy kommunista orszagban ilyen jo motrokat lehet gyartani csak ugy hobbibol. Megjegyzem, hogy a motrokat ket fiatal belevalo srac SZabo&Szabo paros keszitette annak idejen. Ok keszitettek el az onteshez szukseges modeleket fabol, esztergaltak a dugattyut, huruket , hajtokart stb.
Irja a szovegben _ha jo rajzot nezek_10 uH kis feritmagra tekercsel fojto tekercsek !!!
hello
nekiáltam egy repülö és egy holég ballon-nak a keverékét csak az nem tudom hogy csináljak rádió távirányitást meg egy erösitöt a hang recerhez ebe kéne segiteni
hello
Távirányitással még nem nagyon foglalkoztam ezért nem is nagyon értek hozzá ezért segitséget szeretnék kérni hogyan tudnék csinálni. Elősször anyit szeretnék csinálni hogy egy sima egyenáramu motort vezeték nélkül túdjak irányitani egy kapcsoloval. valami linket küldjetek lécci h hogy tudnám megépitteni (böven elég ha a motornak egyenlöre csak 2 funkciója van az egyik irányba forog meg áll)csak minnél egyszerübb megoldás legyen. A legjobb egy kapcsolási rajzos link lenne. (ha esetleg nem a legmegfelelöbb témakörbe irtam a kérdésemet akkor szoljatok)
A következő linken találtam egy nagyon klassz kis ötletet, ami a havazás miatt aktuális is: távirányítású hókotró
http://www.youtube.com/watch?v=tPg1ZMiC9pA Én nem nagyon értek a bütyköléshez, de ha valaki esetleg ihletet kapott és elkezdene egy hasonlót építeni és a szükséges lépéseket infókat azt folyamatában a kezdetektől egy blog szinten megosztaná azt megköszönném
Sziasztok!Segítséget szeretnék kérni a kapunyitó vevőjének építésében, de úgy hogy egy relén keresztül egy szivattyút működtetnék, mert ugyanis messze van a nyomógomb a locsolandó területtől és mire odaér az ember elmegy egy csomó víz, az áramról meg nem is beszélve.Van egy kapunyitóm amit nem használok, valószínű hogy ugrókódos.Előre is köszi a segítséget.
A kapunyitót sajna ismerni kellene hozzá.Minden időzítést ki kell benne kapcsolni ,ha lehet.Ezután esetleg alkalmassá válhat eme nem nemes feladatra.
A kapunyitó vevőegysége nincs meg, csak a távirányító.Valami 433Mhz-es vevő kéne egy bistabil áramkörrel, megnyomom megy, megnyomom még egyszer nem megy, valami ilyesmi egyszerűre gondoltam
Olcsó pénzért lehet venni olyan 230V os konnektor készletet ami távirányítható. keress erre pl vaterán :
DW-05232 Ez erre való amire használni szeretnéd és kész van nem kell szenvedni vele.
Köszi szépen, nem is tudtam hogy van ilyen,ez kell nekem.
Figyelj oda a teljesítményekre, az amit írtam csak 100W ot kapcsol de van olyan is ami 1000W ig jó és az sem drágább.
Amúgy egy mágneskapcsolót kapcsolna mert már ki van építve a rendszer, csak nyomógombal
Üdv!, De relével meg lehetne oldani nem? Tehát hogy van ez a távirányítós kapcsoló abba beledugni egy trafót, ami egy relét működtet (valami nagy teljesítményűt, nem olyat ami 200W-nál elolvad
) és akkor a relé működtetné a nagfeszt/ampert, a kapcsoló meg csak a trafót, ami kapcsolja a relét!És akkor már nem is kell sok pénzt elkölteni!
Sziasztok!
Kérdésem az lenne, hogy van egy szerkezetem (rc ballon), amire kötni szeretnék érzékelőket, mint fény, hőmérséklet, légnyomás, vagy valami ilyesmi. Tehát, ez a ballon, ha tegyük fel, olyan helyen van, ahol se térerő, se semmi más nincs, max. talán GPS, akkor ezeket az adatokat szeretném lekérni, amiket az előbb elmondtam, de ha ez nem lehet, minimum a koordinátáit (GPS vevővel, és ezt tovább valahogy) A segítséget előre is köszönöm. Fontos! |
Bejelentkezés
Hirdetés |




.





) és akkor a relé működtetné a nagfeszt/ampert, a kapcsoló meg csak a trafót, ami kapcsolja a relét!



