Fórum témák

» Több friss téma
Fórum » Csöves erősítő készítése
 
Témaindító: seedz, idő: Márc 31, 2006
Témakörök:
Ne feledd betartani a fórum viselkedési szabályait, és a topik megmaradásának feltételeit. [link]
A téma átmenetileg fagyasztva lett, hozzászólni nem tudsz!
Lapozás: OK   641 / 2208
(#) baggab hozzászólása Júl 25, 2009
Sziasztok!
Van valakinek tapasztalata 6p3sz-el? (6P3C) Ez a 6L6 ruszki megfelelője, sugártetróda. Külsőleg (méretre) hasonlít az EL34-re, ami ugye pentóda. Kérdés hogy vajon a PP sugértetródás erősítőnek milyen hangja lehet? Ez már egy következő projekt lenne, kb 2*30 W AB-ben.
(#) Action2K válasza baggab hozzászólására (») Júl 25, 2009
Szia! Én ismerem, ne tartsd vissza magad, hogy megépítsd.
(#) fleta válasza baggab hozzászólására (») Júl 25, 2009
Nagyon jó csövek én gitárerősítőt építettem vele, nagyon jó lett. Hifinek is biztosan jó.
(#) mayky válasza baggab hozzászólására (») Júl 25, 2009
Köszi.
Alumínium lemez felpolírozva.
PASZTA
KORONG

A kimenőhöz vasat az Eximtrade-től rendeltem MD85B vas. Szemcseorientált, ami úgy gerjeszthető mint egy hipersil.
Egy audiofil erősítőre nem szokás hangszínszabályozót tenni.
Bower DM602 (első kiadás)
(#) mayky válasza baggab hozzászólására (») Júl 25, 2009
Hát nem biztos, hogy a hangmérnök botfülű volt inkább kicsit jobb technikája volt mint nekünk
(#) CHZ válasza mayky hozzászólására (») Júl 25, 2009
Szerintem feleslegesen sok cső van benne , EL84 meghajtásához akár 1db E88CC is megfelelne .
A hangszínt elhagytad , így nagyon érzékeny bemenetet kaphattál .
Régi kapcsolások érzékenyebb bemenettel lettek tervezve , az akkori kornak megfelelő szintű jelforrásokhoz .
Én 1db 6N2P-vel oldottam meg az EL84 meghajtását :
EL84PP
700mV eff. a bemeneti érzékenysége , visszacsatolva .
(#) baggab válasza mayky hozzászólására (») Júl 25, 2009
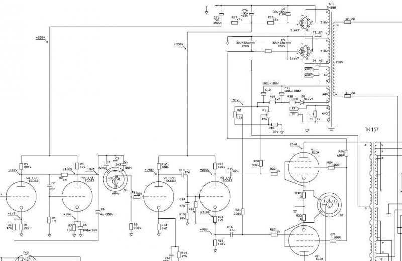
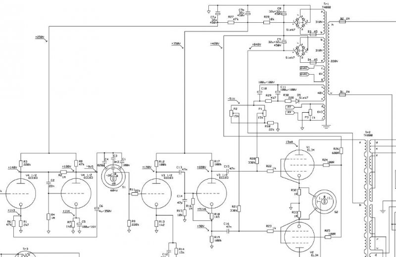
A kimenőt te tekerted? Hány részre van osztva csövenként a primer? Én most egy eredetileg hálózati trafót használok kimenőnek, jó nagy, meglepően jól szól. Igaz az erősítőbe fixen beállítottam néhány dB magas meg mély emelést. Enélkül kicsit közép volt a hangja de nem hiszem hogy a trafó miatt, inkább a hangfalaim tökéletlen volta miatt. Mindenesetre érdekes volt kipróbálni, leírtam az elektroncso.hu -ra.
( http://www.elektroncso.hu/cikkek/bgel84pp.php )

Bár teljesen megvagyok elégedve a hangjával és sokszor becsap egy-egy efekt -amikor is olyan mintha a lakáson kívülről jött volna a hang-, mégis szeretném áttekerni őket rendes kimenőnek. Hol lehet primernek való kb. 0.2 mm -es huzalt kapni? Ja és mennyiért?

Más:
Van egy 6P45C-m, foglalattal, Colorstar TV-ből, újszerű állapotú. Elcserélném EL84-re, 6N2P-re vagy 6P3C-re.
(#) mayky válasza CHZ hozzászólására (») Júl 25, 2009
Való igaz. de a cc83-at lehet cserélni ECC81 vagy ECC82-re (más munkapont beállítással) és már nem is lesz olyan érzékeny. Ja és egy kisebb belső ellenállású meghajtócső is jobb, bár a cc83-al is vannak rendesen magasak.

De ez így néz ki jól hogy tele van csővel. eredetileg még akartam csatornánként 1-1 db EZ80-ast hogy 10 cső legyen rajta

Az amp-od nagyon ott van külsőre
(#) baggab válasza CHZ hozzászólására (») Júl 25, 2009
Valóban akkor kb 700 mV kell neki. Előszőr én is csak 1db 6n2p (trióda + katodin) + EL84PP -ben gondolkodtam, de sajnos nem hajtotta ki teljesen a CD lejátszóm. Kb 60% -on szólt, ha a fülre még jónak, torzításnélkülinek mondható hangzást tekintem 100%-nak. Nagyon szép lett az erősítő, a trafók burkolatának a famintázatát mivel csináltad? Festés vagy csak valami fólia van ráragasztva?
(#) mayky válasza baggab hozzászólására (») Júl 25, 2009
Igen 10 primer között van 4 szekunder.
valahogy ÍGY
(#) CHZ válasza mayky hozzászólására (») Júl 25, 2009
Az ECC83 lecserélése jó ötlet ebben a kapcsolásban .
Szerintem a brumm is könnyebben kezelhető lesz .
Valóban jól néz ki így tele csövekkel.
Ezt a PP-t már két éve fiam nyüstöli , nagy elégedettséggel , 25 m^ szobában 92dB -és hangsugárzókkal , nincs teljesítmény hiánya ..
(#) CHZ válasza baggab hozzászólására (») Júl 25, 2009
Nekem a 700mV minden jelforráshoz megfelelő .
Csöves phono is kivezérli .
Trafók burkolata és a keret is diófa , színezve .
(#) CHZ válasza mayky hozzászólására (») Júl 25, 2009
Kerestem képet a belső kialakításáról is .
SZERELÉS
(#) rhesus23 válasza baggab hozzászólására (») Júl 25, 2009
6P3S-el én építettem már Williamsont. Ez volt az első. Azóta is megy, szerintem érdemes kipróbálni.
(#) mayky válasza CHZ hozzászólására (») Júl 25, 2009
Belesőre is profi munka, de ugye ez Tőled el is várható
(#) CHZ válasza mayky hozzászólására (») Júl 25, 2009
Köszi !
Ebben nincs semmi minőségi alkatrész , csak úgy próba ként lett összedobva . Meghallgatása után döntöttem úgy , hogy kap valami jobb csomagolást .
Szerintem nem csak a kapcsolás határozza meg lényegesen a kapott hang minőségét , nagyobb részben a kimenő minősége a döntő .
Ezzel nem azt akarom mondani , hogy a többi nem számít , de fontos a kimenő minősége (hál. trafó kizárt ).
(#) mayky válasza CHZ hozzászólására (») Júl 25, 2009
Ez így van, a kimenőt kell eltalálni, mert lehet ott előtte varázsolni akármivel, ha a kimenőnek nincs meg a megfelelő átvitele.
(#) cruisher hozzászólása Júl 25, 2009
Üdv!

Akad erre fele valaki aki szedett már szét EAG 080 hálózati trafót? Azt szeretném kideríteni, hogy a 2 anódtekercs azonos átmérőjű huzallal van e megtekerve?
Előre is köszi!
(#) baggab válasza mayky hozzászólására (») Júl 25, 2009
Ebben egyetértek. A frekvenciaátvitel szempontjából a primer induktivitás (alsó határfreki) és a szórt induktivitás (felső határfreki) a legmeghatározóbb. A geometriai meg szimmetria csökkenti a szórt induktivitást és a torzítást.
Bár a "hálózati trafó" kimenőmön nem mértem le a fenti két értéket, de ha azt veszem alapul hogy egy jó, osztott kimenő esetében a primer induktivitásból számított (és mért) alsó határfreki 10 Hz a szórtból számított pedig 60kHz, akkor szerintem a "nem osztott hálozatis kimenőm" is beleesik még 40Hz-20kHz-be.
Ezen osztatlan kivitelű "hálózatis kimenő" esetében csak a katodin kimenete és a hangszóró között mérve az erősítést 100Hz-en ill. 10kHz-en nem tapasztaltam vágást az 1kHz-en mért átvitelhez képest - és itt semmiféle hangszínszabályzó tag nem volt benne. Persze majd ha az időm engedi áttekerem őket.
(#) baggab válasza cruisher hozzászólására (») Júl 25, 2009
A két anódtekercs menetszáma azonos. Az egyik hossza több mint a másiké, mert ugye hogy kintebb van, nagyob az átlagos kerület. Ha tolómérővel leméred a két tekercs középvonalán a kerületek százalékos eltérését, akkor kitudod nagyjából számolni, hogy az egyik tekercs -ha lefejtenéd- hány százalékkal lenne hosszabb mint a másik. Ha ez az arány megegyezik az ohmos ellenállásuk arányával, akkor valószínűleg azonos a huzalátmérőjük.
És szét se kellett szedni a trafót
(#) korgs2 hozzászólása Júl 25, 2009
Nemtudom van-e itt köztetek zenész aki már küszködött orgonával de remélem tudtok segíteni. Azt találtam ki, hogy vannak ugye az orgonán húzóregiszterek( pl a hammondon) és hogy ezt lehetne-e úgy"szimulálni" hogy a szintiből kijövő orgonát átküldeni egy pl 10sávos csöves equalizeren aminek a vágási frekvenciái megegyeznek a sípok rezonanciafrekvenciáival.( remélem érthetőenírtamle ) Vagy ez hatalmas hülyeség a jelenlegi formájában?
(#) Mate78 válasza cruisher hozzászólására (») Júl 25, 2009
Nekem van kettő kibontva, de nem szedtem szét.
Szerintem egyforma a huzalátmérő, mivel a két anódtekercs sorosan dolgozik, így állítva elő a 840V-os anódfeszt.
(#) CIROKL hozzászólása Júl 25, 2009
1400
(#) kocos válasza CIROKL hozzászólására (») Júl 25, 2009
1400 menetes a 080 szekundere?
(#) sturbi válasza baggab hozzászólására (») Júl 25, 2009
Szia Gábor, először is üdvözöllek a topikon. Nagyon jó a cikked, tartalmas, öröm volt elolvasni.
Nem találtam mérésről oszcillogrammokat, ha van rá módod betehetnél ide 100 Hz, 1 kHz, 10 kHz négyszögjeles mérést közepes kivezérléssel, visszacsatolás nélkül és visszacsatoltan is.
A katodin nem bírt volna el 47 K-s munkaellenállásokat (22 K helyett) az első fokozat kispórolása céljából, esetleg tovább lazítva a visszacsatolást, ha kell ?
(#) mark.budai hozzászólása Júl 25, 2009
[OFF]Óóó, mennyi billentyű kopott meg már ebben a témában! Nemrég 1000 oldal volt, most már 1400, ha így haladunk, a Börzén ünnepelhetni lehetne az 1500. oldalra!
(#) cruisher válasza baggab hozzászólására (») Júl 25, 2009
Koszi a valaszt!
Igazabol 057 re szeretnem modositani, csak pici valtoztatassal a tapegyseg reszben. Csatoltam az eredeti 080 rajzot, valamint az altalam elkepzelt rajzot, amilyenre szeretnem az erositot. Szerintetek mukodokepes lenne igy?
Vagy maradjon 1 tekercsen az egesz, mint az eredeti 057nel? Esetleg jobb otlet?
(#) punkkazy hozzászólása Júl 25, 2009
Üdv!
Hát nekiálltam tökéletesíteni a PCL86SE-t. Tudjátok unatkozom így nyáron....
Féltettem a csöveket a túl hamar megérkező anódfesztől, hiába volt bent egy PY88, túl hamar átengedett. Ezért (és azért mert találtam egy hálózati trafót) kidobtam a PY-t és építettem egy késleltetőt, ami valójában egy hangszóróvédő késleltető része. Csak a kisütő ellenállást, a feltöltő ellenállást és a kondi értékét változtattam meg, így kb. egy perc múlik el a fűtés és az anódfesz rákapcsolása között.

Kérdés: a képkimenőket szétkaptam. Van valahol leírás, hogy hogyan kéne megtekerni a trafót? Csináljam úgy ahogy a "kapcsolások" között van? (Bővebben: Link) Ha igen, akkor szerintetek (nyilván tapasztalati kérdés) elég az a drótmennyiség ami a képkimenőkben van?
(#) sturbi válasza cruisher hozzászólására (») Júl 25, 2009
A végfoknál szerintem mindenképpen indokolt a plusz szűrés (a 230 V bemenő miatt a szekunder is megemelkedik kb.14 V-al, amit az új szűrőtag ellenállásán el lehet ejteni, jobb lesz úgy a szűrés, az erősítőnek jobb hangja lesz, hiába oltódik ki PP-nél a brumm, mégis szebben szól, ha eleve nincs), de nem így kellene megcsinálni, hanem egy újabb 100 µF-os kondi behelyezésével, hiszen ha a 2*32 µF-ot osztod ketté, akkor felére csökkented a fokozatot váltóáramúlag lezáró kondi értékét.
(#) kocos válasza punkkazy hozzászólására (») Júl 25, 2009
Az a menetszámadat 4 Ohm esetén olyan 6,4 kOhmra illeszt, Neked 7 kellene, de ez nem vészes. De ki kell próbálnod, hogy hány menet fér el a szecunder tekercsből a felhasznált drótból! ugyanis a tekercseknek ki kell tölteni a teljes sort (primernek is, szekundernek is)
A képkimenőn lévő drót nem használható, mert impregnált trafó! Nem is lehet leszedni szakadás nélkül
Következő: »»   641 / 2208
Bejelentkezés

Belépés

Hirdetés
XDT.hu
Az oldalon sütiket használunk a helyes működéshez. Bővebb információt az adatvédelmi szabályzatban olvashatsz. Megértettem