Fórum témák
» Több friss téma |
Fórum » Csöves erősítő készítése
Ne feledd betartani a fórum viselkedési szabályait, és a topik megmaradásának feltételeit. [link]
A téma átmenetileg fagyasztva lett, hozzászólni nem tudsz!
Én meg véletlenül ECL-t dugam a PCLhelyére... Na annak volt fénye
Remélem nem gajdult meg a cső ...
Az éppenséggel van, csak most kevés a pénzem és nem akarok sokat költeni erre. A katódellenállás mindig ugyanannyi? 140 Ohm-ot ír az Ef184 adatlapjában. Az anódellenállás = anódfesz. / adatlapban leírt anódáram vagy rosszul gondolom?
Van itt még pár kérdés ha valaki ráér megválaszolhatja. ![]() Bővebben: Link
Nekem is kibírta az EM84 a 11,5V-ot.
Nem figyeltem semmit, csak sorbakötöttem egy ECL86-tal, és úgy világított szegény EM84, mint egy izzó !
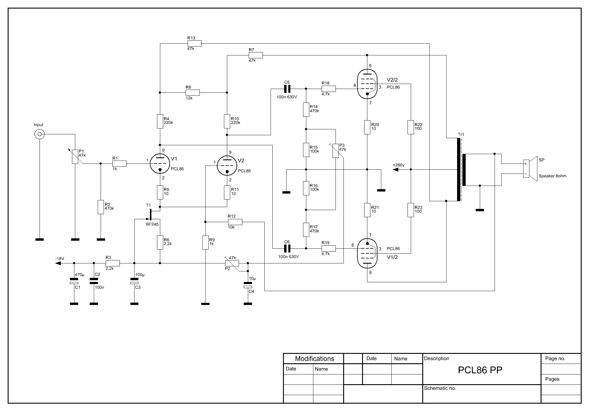
Nos közben látom a Zoli / CHZ / megmutatta hol lelhető az általa bemutatott erősítő ! Igen ez az ő érdeme , és csak köszönni tudom neki akárhányszor beszélünk róla ! ITT látható a kapcsolási rajz is . Nálam meg megtalálható hozzá a kimenő terve is ITT
Te képsorozatod sokat segíthet a megépítésében .
Most láttam , hogy még mindig a hibásan összekötött kimenő rajza van fent (én rajzoltam rosszúl ) , érdemes lenne javítani , nehogy valaki úgy kösse be ..
Szia!
Amit küldtél kapcsolási és nyákrajzot, eltérés van az alkatrészértékek és a kapcsolás között is. Melyik a mérvadó? Üdvözlettel: Pioneer
Mint említettem mérések folyamán kicsit változott a kapcsolás , sajnos a rajzon nem korrigáltam minden módosítást , de a nyákterven a végleges változat van , megfelelő értékekkel .
Mivel csak saját használatra lett összedova , ezért nem foglakoztam a korrekt dokumentációjával . Rajz van 3-4 változat is és egyik sem a végleges . Akkor még nem gondoltam arra , hogy valaki megépítené , már látom , hogy pontosítani kellett volna.
Köszi az észrevételt javítani fogom ! Viszont némi oda figyeléssel ez is használható ? Pioneer : Azért írtam hogy ha van kérdés akkor válaszolok ! Viszont nincs eltérés csak szintén odafigyelés kell ám a beültetéshez meg aztán az elektronikában való játasság ! A kapcsolási rajz és a beültetési rajz alapján a kettőtt eggyeztetve simán belehet ültetni a panelt ! Lásd az ényémet , a képről lelehet figyelni a beültetett alkatrészeket . Megint mondom hogy ha valami nem tiszta akkor jelezz és válaszolunk rá ! Most hirtelen ennyi de ha van konkrét észrevételed máris mondom a helyes választ !
Szia!
Az elektronikában való jártassággal nincs gond. Viszont nem tudtam, hogy melyik lett a végleges verzió, a rajz avagy a nyák. Viszont most már tudom. Köszönöm mindkettőtöknek a válaszokat. Üdvözlettel: Pioneer Idézet: A kimenő terve javítva ! „a hibásan összekötött kimenő rajza van fent”
Szia!
Utólagos engedelmeddel megpróbáltam a nyák alapján elkészíteni a kapcsolási rajzot. A rajzon nem szerepel a tápegység és azok alkatrészei. Ha valamit véletlenül nem jól rajzoltam szóljatok. Üdvözlettel: Pioneer
Na hát át lett gondolva-tervezve a PCF80.
Ra=16.67kohm Ia=12mA Rk=166.67ohm Ug=-2V
Szia : Mellékleten a táppal eggyütt lévő kapcsolási rajz ! Ha minden igaz akkor ezen a rajzon már a menet közbeni módosítás is látható !
Köszönöm , szerintem jól lerajzoltad a nyákról .
Az R5/R11 kis finommításra ad lehetőséget , azért került a panelre . Mivel ha nagy eltérés lenne a meghajtás 2db . triódája között , akkor ezek értékének módosításával belőhető a fázisfordító AC szimmetriája . Méréskor kimenő nélkül a kimenő prim. tekercsei helyén rövidzár és 1KHz szinusszal vizsgálva a C5/C6 kimenetein az amplitúdó nagyságát .. nagy eltérés esetén az ellenállások módosításával korrigálható . Kimenő kiiktatásával a meghajtásra ható NFB(R13/R17) kiiktatódik , így jobban érzékelhető a kimenet aszimmetriája . Az R13/R17 által létrehozott visszacsatolás hatásossá tételével már nem igen lenne mérhető ez a különbség . Az R8 és az R12 ellenállásokkal növelhető a bemebeti érzékenység .
Mivel készítesz ilyen szép rajzot? ( ha nem titok
)
Az R12 vele párhuzamosan ha kell mehet 100-220pf , ez kimenő függő .
Köszi szépen ! Te is demo verziót használsz?
Az szép, hogy huzigatsz vonalakat a karakterisztikában, de az nem ilyen "random" elgondolásokon kell, hogy alapuljon. A vízszintes tengelyen (Ua) a tápfeszültségtől függ, hogy a munkaellenállás egyenese honnan indul. A függőleges (Ia) tengelyt ott éri el, ahol az ellenálláson a tápfeszültség hatására (ez csak elméleti pont, mintha a csövet rövidzárral helyettesítenéd) a legnagyobb áram (Ut/Ra) folyik. A csőnek ehhez az egyeneshez semmi köze nincs, a végpontja tehát a tápfeszültség (ami nálad már a 3. értéket veszi fel), a meredeksége pedig a ellenállás értékétől függ.
A belinkelt rajzon egyébként tényleg 16k-s ellenállás egyenesét látjuk, Az Ia viszont csak 8mA körüli, ezért nem jó ide a 166,67 (!) Ohm -os katódellenállás. R=U/I vagyis 2/8m=250 Ohm . Próbáld átgondolni a cső viselkedését áramkörben.
Na a szerkesztés már jó, az Ua-n a tápfeszt vesszük fel, az Ia-n azt az áramértéket, amit akkor kapnánk, ha a cső anódját és katódját rövidrezárnánk egy darab dróttal, tehát csak a munkaellenállás lenne a tápfesz és a föld közé kötve, esetedben 200 V/16600 ohm=0,0012 A= 12 mA (ez az áramérték általában nem nagyobb mint az adatlapon megadott átlagáram, esetedben 14 mA a triódára).
A katódellenállás kiszámolása nem jó, hiszen 2 V rácselőfesznél (ez a feszültség esik a katódellenálláson) nem 12 mA folyik a csövön, hanem csak 7,6 mA (a -2 V görbe a munkaellenállás egyenesét 7,6 mA-nél metszi). A katódellenállás értéke tehát 2 V/0,0076 A=263 ohm lesz. Ilyenkor a cső anódján 72,5 V van, tehát az anód munkaellenálláson 200 V-72,5 V=127,5 V esik. A 7,6 mA-es nyugalmi áram a 16600 ohmos anód munkaellenálláson 127 V-ot ejt, a 260 ohmos katódellenálláson pedig 2 V-ot.
Oppá, látom Imi már leírta ezt előttem, most már nem törlöm ki, az előző oldalra voltam beállítva, az oldalszámlálót meg észre sem vettem, korán van még.
Múltkor kérdezte valaki, hogy a GMI-6-al lehet- e kezdeni valamit erősítőépítés terén. Tegnap kipróbáltam a GU 29-es erősítőmben, és nagyon szép hangot sikerült elérni vele EL 84-es kimenővel. Oldalanként 50 mA nyugalmi áramot állítottam be, a közös katódellenállás egy 220 µF-al hidegített 68 ohm 5 W-os ellenállás volt, a közös segédrács 10 Kohmos ellenállással volt a tápra kötve és 47 µF 400 V os kondival volt hidegítve. A hidegítések fontosak, hogy ne legyen áthallás az oldalak között, hiszen ezek az elektródák közösek ennél a kettőstetródánál. A tápfeszültség valamivel több, mint 270 V volt.
Teljesítményre ezekkel a tápfeszekkel kb. az EL 84 szintjén áll. Ha valakinek csak egy ilyen csöve van, végülis ki tud vele váltani két EL 84-et, szerintem hasonló minőségben és teljesítményigénnyel. A hálózatról felvett teljesítmény sztereó erősítőnél 52 W volt. Bemenetnek ECC akármi jó, nekem oldalanként egy- egy EC 92 hajtotta. Két ilyen csővel nyilván érdemesebb triódás kötést használni, páruzamosan kötve az anódokat is (a segédrács és a katód eleve közös), vagy PP-nek megépíteni.
Az egyenjogúság állati értelmezése kis családomban. Hypokonderek ne nézzék meg.
Ritkán látott, nyugalmat sugárzó képek.Az én kutyám semmi más négylábut nem tür meg a közelében. Amúgy meg a nyugalom szobra igy 10 évesen
l48 legelső mondatával én is csak egyetérteni tudok. Amúgy helyes lányod van :vigyor5: :whistle:
Ha már így a kutyákra terelődött a szó, a miénk még az ügyetlenebb madarakat, egereket is összeszedi az udvarban.
A macskák viszont csak addig érdeklik, amíg mozognak...
Én Norberto második mondatával tudok határozottan egyetérteni! :yes:
Üdv
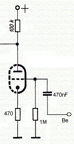
A képen lévő kapcsolást szeretném összedobni. Ef 184 lenne a cső, triódaként bekötve úgy ahogy ebben a cikkben szerepel. A jelforrás egy hangkártya lenne és a kimenetet meg TDA2003-as erősítőmre kötném rá, a hangerőszabályzókat az erősítőn és a gépben letekerve majdnem a minimumra. Kimenőnek egy 220/8-9 voltos trafót használnék légréssel, így talán nem vezérli túl az erősítőt. Anódfeszültség 170 V lesz 420 µF-al pufferelve. Hogy tudnám megmérni a kimeneten a feszültséget? Úgy hallottam hogy a csövek nem bírják ha nincs terhelés a kimenetükön. Ez szerintetek működne?
A katódba, a 470 ohm-os ellenállással párhuzamosan szerintem tegyél egy 47µF/63V-os kondit. Nem biztos, hogy kell 63V-os, de én annyit tennék...
|
Bejelentkezés
Hirdetés |


Remélem nem gajdult meg a cső ...
!


)










