Fórum témák

» Több friss téma
Fórum » Inverteres hegesztőtrafó
 
Témaindító: Gabi, idő: Aug 12, 2005
Lapozás: OK   54 / 565
(#) pimi9 válasza (Felhasználó 3343) hozzászólására (») Júl 22, 2009 /
 
Most rendes ferritre van elkészítve a trafó?
Menetszámok, freki, mag-keresztmetszet mennyi?
Rétegesen van tekercselve, vagy primér-szekunder?
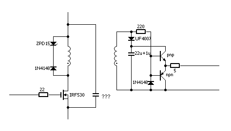
A nyák hogyvan elkészítve (ha nyákon van) Van közvetlen hidegítés a Trafó-FET párosnál? (Melléklet)
Hány voltról megy a meghajtás?
(#) (Felhasználó 3343) válasza pimi9 hozzászólására (») Júl 22, 2009 /
 
A rendes ferritet holnap fogom megtekerni elvileg 3x35 menet a mag 7x7 mm. A tekerés elfér egy sorba 35 menet úgyhogy háromszor egymás után feltekerem és szigetelem soronként, nyákon van, hidegítés nincs, 7812 -ről megy a meghajtás stabil 12V, pufferelve rendesen, a kis trafó is birja. Lehet a nyákkal vannak gondok nem tudom
(#) pimi9 válasza (Felhasználó 3343) hozzászólására (») Júl 22, 2009 /
 
Akkor kerüljön oda, ahova rajzoltam egy 100µF-os elkó, meg valami fólia.
(Közel legyen a nyákon a trafóhoz és a fethez.)

3x35-t hogy tekersz fel négyszer? A primért két részre osztod és párhuzamosan kötöd?

Freki?
(#) (Felhasználó 3343) válasza pimi9 hozzászólására (») Júl 22, 2009 /
 
Elirtam késő van már
Freki az a Gábor féle értékeket használok 27kHz körül mértem. Akkor holnap kipróbálom elkoval is.
(#) (Felhasználó 3343) hozzászólása Júl 23, 2009 /
 
Nos felrakom a paneltervemet a hozzáértő szemek ha esetleg átnéznék mi lehet a gubanc vele, azt megköszönném! Az AV maga az áramváltó tekercs kivezetése, a TLT az a hővédelem és a leragadás védelem kivezetése, ami külön kis panelokon kapott helyett a szegmensekre bontás végett és igy könnyebb a hibakeresés ha akad, amik le is lettek próbálva és tökéletesen müködnek külön-külön. Előre is köszönöm a segitségeteket! üdv
(#) pimi9 válasza (Felhasználó 3343) hozzászólására (») Júl 23, 2009 /
 
Az ic táplábaihoz rakj egy néhány 100n-os fólia kondit, és erre egy diódán (1N4007 pl.) keresztül vidd a tápot.
A Fet source-ja és a zéner anódja közé pedig a legrövidebb úton köss be 100u-t meg párszáz nF fólia kondit. És rendezd úgy át, hogy a FET-Trafó-Kondi hurok területe a lehető legkisebb legyen.

ui: Trafóba ne rakj majd légrést
(#) (Felhasználó 3343) hozzászólása Júl 23, 2009 /
 
Üdv!
Megtekertem a trafót a képet mellékelem igy lett megoldva a cséve 5 - 5 kivezetése a fekete pontok, a piros pedig a tekercs kezdete. Ráforrasztottam közvetlenül a fet source illetve a zener anódja közé 22µF (100µF-ból csak régi és száradtad találtam a fiókban) és 470nF-ot plusz az ic tápjára a 100nF-ot, fetet kicseréltem tudtam még az ic jó lesz. Bekapcs az áramfelvétel 36,4mA 12,2V-ról de ez csak maga a vezérlés részé. A két szekunder tekercsre próbaként raktam 12V/5W izzót mindkettőn szépen világítanak a fet teljesen hideg, bár nem mertem rajta hagyni az izzót hosszabb időre. Akkor azt hiszem a panelt át rajzolom most minden jónak tünik! Köszönöm a segítséget eddig!

trafó.png
    
(#) Tubi56 válasza hátor hozzászólására (») Júl 23, 2009 /
 
Sprint Layout5.0/hu val tudod megnézni! Töltsd le telepíteni nem kell csak helyezd el a progi file-ok közé vagy csak nyisd meg utánna már működni fog!
(#) (Felhasználó 3343) válasza (Felhasználó 3343) hozzászólására (») Júl 23, 2009 /
 
Inkább áttekerem a trafót, hogy könnyebben el lehessen vezetni a tekercseket a panelon mellékelem a képet szerintetek ez így megfelelő lesz?

trafó2.png
    
(#) Tubi56 válasza (Felhasználó 3343) hozzászólására (») Júl 24, 2009 /
 
Vagy inkább így!
Csak egy tipp!

G.trafó.png
    
(#) erdgab hozzászólása Júl 28, 2009 /
 
Kész a doboz!
Az eleje lábaspiros,az oldala véndőkék és bilifehér filccel feliratoztam,bár ez utóbbi nem lett valami szép.
Képek később.
(#) erdgab hozzászólása Júl 29, 2009 /
 
Itt vannak a képek,szabad kritizálni.
(#) Remci válasza erdgab hozzászólására (») Júl 29, 2009 /
 
Részemről nincs kritika, nekem tetszik . Bár már én is itt tartanák(de még sajna el sem kezdtem, csak adatokat gyűjtök)
(#) guliver83 válasza erdgab hozzászólására (») Júl 29, 2009 /
 
Szia!
Nagyon szép munka!

Minden elismerésem a tiéd!
(#) (Felhasználó 3343) válasza erdgab hozzászólására (») Júl 29, 2009 /
 
Gratulálok kedves Gábor! Szép munka
(#) JZoli válasza erdgab hozzászólására (») Júl 30, 2009 /
 
Szerintem ezért csak pozitív kritikát azaz dicséretet lehet adni. Ez nagyon jó lett!!! Egy kérdésem lenne: Mi az a két relé a hálózati kártyán?
(#) erdgab válasza JZoli hozzászólására (») Júl 30, 2009 /
 
Amint írtam,szinte minden alkatrész bontott,kivéve a 60APU diódákat,így a relék is,de sajnos csak 10A áramúak,kettőt párhuzamosítottam mint a Bocs készülékemben.
Köszönöm a véleményeket!
(#) erdgab hozzászólása Júl 30, 2009 /
 
Tisztelt Uraim!
Mindenki segítségét kérném!
Kellene nekem egy olyan áramkör,melynek segítségével a hegesztő inverter gépeimet használhatnám biztonságosan,a gépeim tönkremenetele nélkül,megfelelő teherbírású áramfejlesztő agregátorról. A 230V AC oldali védelemre gondolok,főképp a túlfeszültség tüskékre melyek tönkre tehetik a heg. gépet.Nem lenne gond,ha ez az áramkör nem fér bele a már megépített gépek dobozába,akkor megépíteném mintegy "adapter" formában.A témával kapcsolatban minden építő jellegű hozzászólásnak,ötletnek,gondolatnak,nagyon örülnék és tisztelettel megköszönném a segítséget!
(#) pimi9 válasza erdgab hozzászólására (») Júl 30, 2009 /
 
Tégy pár hatalmas 275V-os varisztort a bemenetre.

ui: Lomexben nézd...
(#) erdgab válasza pimi9 hozzászólására (») Júl 30, 2009 /
 
A varisztorokról szinte semmit sem tudok,gondolom,túlfeszültségre nyitnak és levágják a tüskét mintha egy pillanatnyi "rövidzár" lenne a felesleges tüskére.Ez el is nyeli azt az energiát vagy kell még valami vele sorba?Ez egyszer véd vagy regenerálódik és folyamatosan képes nyelni a túlfeszt.Milyen szempontok alapján kell ezt kiválasztani?Légy szíves kicsit bővebben írj erről az alkatrészről,szívesen tanulnék! Melyik típust javasolnád?A 250V-os nem lenne elég,vagy az nagyon sarkított már ? értem alatta,hogy nagyon közel van a 230V-hez.
(#) Tubi56 válasza erdgab hozzászólására (») Júl 30, 2009 /
 
Ez nem ilyen egyszerű!
Nem csak túl hanem alacsony fesz is gondot okoz!
Ha nem tudja az agregátor azt a teljesítményt, akkor az 50Hz-es freki is változik, ami szintén nem előnyös!
A boltokban külön ki van hangsúlyozva, hogy agregátorról is üzemeltethető a hegesztő berendezés!
Ehez egy komplex áramkör kellene ami nekem nem van!
(#) pimi9 válasza Tubi56 hozzászólására (») Júl 30, 2009 /
 
A varisztor egy fémoxid alapú nemlineáris ellenálás.
Úgy működik nagyjából ahogy leírtad, egy bizonyos feszültség fölött lavinaszerűen letörik, és a tüske energiáját elnyeli.
Addig el tudja látni a feledatát, amíg nem terhelődik túl, ez megvan adva az adatlapján.
pl. a lomexben a 60-00-35 raktári számú, 6500A áramot képes elvezetni 20uS ideig.
Szerintem pár ilyen darab elégséges védelmet tud nyújtani hosszútávon.

Bőven elég 275V-osokat rakni, mert a kisebb tüskéket elnyelik a pufferek, csak nagy áramlökéseket kell megfogniuk.
(#) Freedomocska válasza pimi9 hozzászólására (») Júl 30, 2009 /
 
Ebből egy is elég lenne (280 V és 10000 A )

Kép.jpg
    
(#) mpisti válasza erdgab hozzászólására (») Júl 30, 2009 /
 
Szia Gábor!
Az általad említett gond szinte minden olyan inverternek a problémája, amely nem rendelkezik hálózati feszültség figyeléssel. Ezek pedig az egyszerűbb inverterek,mint például azok amelyek eme fórum tárgyát is képezik.Ez természetesen nem azt jelenti,hogy nem ismerném el a munkátokat- sőt csak elismerésemet fejezhetem ki nektek az általatok épített gépekért. Ezelőtt 15-20 évvel nálatok ezerszer jobban felszerelt gyártók sem csináltak jobb gépeket mint ti. A lényeg: egy komoly, hegesztéstechnológiával foglalkozó cég néhány évvel ezelőtt közzétett tanulmánya szerint az inverteres hegesztő áramforrásokat olyan teljesítményű áramfejlesztőről szabad járatni,amelynek a névleges teljesítménye legalább kétszerese a hegesztőinverter maximális teljesítményfelvételének. Ennek oka egyszerű: az áramfejlesztő aggregátok kb. 90%-a ún. aszinkron generátorral szerelt áramforrás, ahol a generátor által leadott áram minőségéért csak a generátort hajtó motor paraméterei a felelősek, mivel a generátor gerjesztése fixen bekötött kondenzátorok által történik. A feszültség nagysága,frekvenciája mind a hajtómotor fordulatszámától függő tényezők. A klasszikus inverter viszont pont a hálózat felől érkező feszültség változásra a legérzékenyebb, mivel a kapcsolótranzisztorokra jutó jel impulzusszélességét csak a primer körben folyó áram nagysága korlátozza a terhelés függvényében. Az ívfogás pillanatában az inverter hirtelen nagy terhelést jelent az aggregátornak, amit az -a röpsúlyos vagy ventillációs fordulatszám szabályozásnak köszönhetően-plusz gázadással próbál korrigálni. Az aggregátor felpörög, de közben már az inverter árama normalizálódna a terhelőáram figyelésének köszönhetően ,de a túlpörgött motor sokkal nagyobb feszültséget küld az inverterre, mint ami alapesetben volt az aggregátor feszültsége. Jó esetben csak VDR halál, rosszabb esetben komplett végfokcsere a túlfeszültség következménye. A minimum kétszeres terhelhetőségű aggregát lökésszerű terhelését a generátor rendelkezésre álló plusz mágneses teljesítménye fedezi javarészt, a motor csak kismértékben válaszol a terhelésváltozásra. Ezért a feszültségváltozás egy kétszer akkora teljesítményű aggregátornál csak 5-8% értéket ér el. Ennyi pluszt viszont minden inverter könnyedén tolerál.
(#) pimi9 válasza mpisti hozzászólására (») Júl 30, 2009 /
 
Aha, szóval nem túlfeszültség tüskéktől kell védeni az áramkört, hanem tartósabb feszültség növekedéstől.

Idézet:
„de közben már az inverter árama normalizálódna a terhelőáram figyelésének köszönhetően”

Szerintem ez az eset nem áll fenn, ezek a gépek áram-módú vezérlőkre alapulnak, és ezeknek a működési elve miatt van a primér áramnak egy abszolút maximuma (attól függően hogy mi a beállítás) és e fölé semmikép sem tud emelkedni.
Amitől félni kell, az például az ív szakadása. Ilyenkor hirtelen csökken le az aggregátor terhelése, és amiatt túltöltődhetnek a pufferek.

Ez esetben csupán a puffer kondenzátorok és a kapcsolóelemek feszültség tűrését kéne megnövelni, és a trafó méretezését kéne némiképp megváltoztatni.
Így az ívszakadáskor fellépő buszfeszültség növekedést mind a pufferek, mind a kapcsolóeszközök eltűrnék.
(#) mpisti válasza pimi9 hozzászólására (») Júl 31, 2009 /
 
Szia pimi9!
"Szerintem ez az eset nem áll fenn, ezek a gépek áram-módú vezérlőkre alapulnak, és ezeknek a működési elve miatt van a primer áramnak egy abszolút maximuma (attól függően hogy mi a beállítás) és e fölé semmikép sem tud emelkedni."
Nem is az a probléma hogy az áram értéke kezd el az égbe szökni, hanem az hogy egy fázis esetén a fesz. csúcsértéke 320V környékén van, ehhez van méretezve az inverter minden fontosabb paramétere(ez így korrekt). De a hirtelen terhelésváltozásnak köszönhetően,- ahogy korábban írtam,megszalad az áramfejlesztő feszültsége és ez a túlfeszültség okoz gondot a kapcsolási és legerjesztési idők módosulása miatt, magyarán a 320V csúcsérték könnyedén eléri az 500V-ot is, vagy még több is lehet ha a hajtómotornak kicsi a mechanikai tehetetlensége, vagy primitívebb terhelésszabályozással rendelkező áramfejlesztőt használunk. Ennek a jelentős túlfeszültségnek köszönhetően,-amely akár tized másodpercekig fennáll- a vasmag telítésbe megy és már vége is a kapcsoló eszközöknek. Ezt kivédeni, nem egyszerű feladat , komolyabb invertereknél találkoztam szabályozott hálózati egyenirányítóval, ott a szűrőkondenzátorok töltőfeszültsége van szabályozva, így akadályozzák meg a belső kapcsolókörben a túlfeszültség kialakulását. Nemrég egy iparos hozott javításra két invertert, mindkettőt ugyanazon áramfejlesztőről akarták használni. Miután az egyiket kinyírták, a másikkal próbálkoztak, de az sem kerülhette el a sorsát. Az áramfejlesztő 5,5kW-os volt.
A meghibásodásukat azok a feszültséglengések okozták, amelyeket az ívfogás pillanata okoz. Az ívfogás pillanatában a feszültség leesik a hirtelen terhelésnövekedés miatt, az áramfejlesztő rászabályoz, az inverter viszont instabil állapotban van a feszültségesésnek köszönhetően. Erre az instabil állapotra érkezik a hirtelen feszültségugrás, meg közben az ív is megszakad a csökkent tápfeszültség miatt. Na ez már komoly feladat a szabályzó áramkörnek, amivel nem tud megbirkózni a fent vázolt okok miatt.
(#) zombre válasza mpisti hozzászólására (») Júl 31, 2009 /
 
Sziasztok
Úgy gondolom hogy ha nagyobb puffer kondenzátor volna beépítve . Akkor a " lehúzás "idejére abból tudna táplálkozni az áramkör. Így némi időt nyerne az inverter és nem billentené fel a dinamó stabil állapotát .Ez nem kinyilatkoztatás csak
A kapcsolást nem befolyásolná, a nagyobb értékű puffer használata.De ha kisebb akkor minden lehúzásnál borulna a rendszer . Lehet hogy ez az oka hogy az egyik bírja a dinamós üzemet a másik meg nem . Attól függően hogy a gyártó milyen puffert tesz bele . A kisebb értékű az olcsóbb Így sok gyártót csak az vezérli hogy még éppen működjön a szerkezet.
Ezek csak elmélkedés volt .Sajnos egy próba itt újabb IGBT-be kerülhet. Hogy mekkora értékű kondenzátor segítene, azt nem tudom. Ha valakinek volna lehetősége megnézni egy olyan szerkezetet ami bírja a DINAMÓS üzemet az lehet hogy választ adna a kérdésre.
(#) mpisti válasza zombre hozzászólására (») Júl 31, 2009 /
 
Szia zombre!
A piminek írt válaszomban írtam egy példát arra,hogy egyes gyártók milyen megoldással kísérlik meg kiküszöbölni az áramfejlesztős üzem anomáliáit.
Bizonyára több megoldás is létezik,de szerintem a legvégső megoldás lenne a több ezer mikrós pufferolás.
Egyrészt a hely miatt , másrészt a költség miatt. Egy 470mikró 450V-os kondi is drága, hát még ha pld. 20db-ot építenének bele.
Elektronikus megoldásban kell gondolkozni, pld. áramtükrös kapcsolótranzisztor áramfigyelés,vagy a vasmag ciklikus impulzussorozatos gerjesztése (MILLER).
De ezek a megoldások mind költséges és bonyolult elektronikát kívánnak.
(#) Tubi56 válasza mpisti hozzászólására (») Júl 31, 2009 /
 
mpistinek van igaza szerintem! A hozzá szólásaihoz még hozzá tenném, hogy a másik gond az, hogy amit általában vásárolnak agregátort olcsót az nem is bírná el azt a teljesitményt, amire szükség lenne egy inverteres hegesztő gép táp ellátására! A hatása le esett feszültség és freki csökkenés ami a heg.gép halálát okozná! Éppen ezért nem csak túl fesz. védelemre lenne szükség, hanem alacsony fesz. védelemre is!
bocs, hogy szóltam!
Az a sok cullang amiről beszélgettek egy újjabb doboz ami nem is lenne kicsi! Be építve a gépbe meg mégnagyobb kasznit igényelne! A védelem nagyobb lenne mint maga a gép! Mi nem erre törekszünk egy páran szerintem!
(#) mpisti válasza Tubi56 hozzászólására (») Júl 31, 2009 /
 
Szia Tubi56!
Köszönöm a kiegészítést.
Az inverter védelmi elemei valóban bonyolítják a vezérlőáramkört, de megéri foglalkozni a gondolattal. Egy ablakkomparátor megoldja a feszültségcsökkenés és túlfeszültség problémáját, de a gyorsasága nagyon fontos. Kár hogy már nem lehet beszerezni a Siemens által hajdanán gyártott TCA 965-ös IC-t, ez egymaga ellátta volna a feladatot. Az aggregát beszerzéssel kapcsolatban valóban igazad van. Az olcsó áramfejlesztők valóban alkalmatlanok ilyen feladatra, de a nagyobb baj az, hogy még a drága márkás áramfejlesztők sem tudják az inverter számára szükséges minőségű áramot biztosítani, ha a teljesítménye nem éri el azt a szintet amiről korábban írtam. Hát igen a méret- érdekes kérdés, pl.a Fronius inverterek belseje már inkább egy PC videokártyára hasonlít, annyira zsúfolt és még a főtrafó is planár kivitel.
Következő: »»   54 / 565
Bejelentkezés

Belépés

Hirdetés
XDT.hu
Az oldalon sütiket használunk a helyes működéshez. Bővebb információt az adatvédelmi szabályzatban olvashatsz. Megértettem