Fórum témák
» Több friss téma |
Fórum » Akkumulátor töltő
Hello!
Az alkatrészek pozíciószáma nem stimmel, mert ezt csak egy itt felrakott elég satnya kép alapján rajzoltam le. Az alkatrészek, meg takarták a pozíció számot. (De mint ha nem is ez lett volna a végső rajz, vissza kellene keresni.) De több alkatrész értéke is hiányzik. - Ha a Led nem ott van mint a rajzomon, akkor a D8 tényleg mellőzhető, mert Q2 nyitott kollektora pótolja. - Viszont ha a Led ott van ahol írtad, akkor más változásnak is kell lenni, mert így ha a TL431 kinyit, akkor D6-Led-TL431 soron keresztül kinyíródna mindenki. Amúgy az áramkör megvizsgálható, ha nem kapcsolod be, és az aksi helyére tápot raksz. Ha aszt szabályozgatod, akkor a Led-nek működni kellene. D6-D10-nek kellene megakadályozni, hogy fordított táp esetén a Fet bekapcsoljon. Hogy tudnia kellene a dolgot, azt a D1-L2 bekötése bizonyítja, mert pont ezt jelezné. De lehet ezt a kapcsolást úgy kellene üzemeltetni, hogy előbb az aksit rátenni, és ha rendben van a dolog, akkor bekapcsolni. üdv! proli007
Köszi holnap még foglalkozok vele .Sajnos hiába kerestem nem találtam meg a topicot.
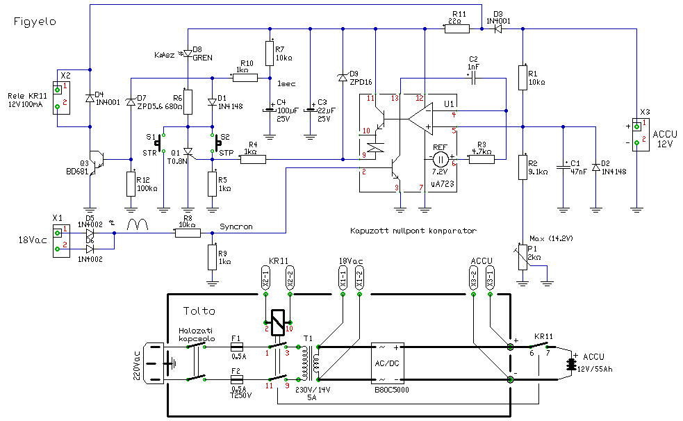
Akkor talán be is linkelhetnéd azt a rajzot...
Itt van fent a topicban, de azért felteszem.
Hello!
Sajnos, ha egy hiba valamibe bekerül, onnan kiirtani, szinte lehetetlen. A KR11-es relé 6/7 érintkezője, a "töltőn belül" van. Tehát nem a kimeneti sorkapocs és az aksi között, hanem az egyenirányító híd és a kimeneti sorkapocs között. Jelentősége, hogy így az aksi feszültségét közvetlen érzékeli az áramkörünk, és ha rendben van, bekapcsolja a töltőt. Mert sajna így az életbe nem működteti. üdv! proli007
Szia!
Ezt nem írtam, de a kapcsoló (relé) át lett helyezve a Greatz + és a X3-1 pont közé! Én is így jártam, hogy elsőre nem működött, de aztán átnéztem sikerült rájönnöm, hogy mi a hiba. Mint alább már írtam is, a figyelő kapcsolásod a legnagyobb megelégedésemre működik! Köszi mégegyszer!
Köszi a rajzot tetszik, lehet,hogy én is megépítem de nekem sokkal 1xűbb funkcionál évek óta.10A-es saját tervezésű bár nem szabályoz le ha eléri a 14,2őt.Az akksi + polusátol kapja a meghajtást tehát ha nincs akksi nem tölt.
Köszi végül is megcsináltam.A trimmer is rossz volt.Tettem bele másikat és a végfeszt 14,2-re állítottam.Ki is gyullad a zöld led.A fordított pol. figyelő valahogy nem jó.Ha fordítva teszem rá a csipeszeket szikrázik még ha a piros led felvillan is.Mindegy tölt az a lényeg visszaadtam a tulajnak aztán b**meg
Sziasztok!
Van egy 12V-os 6.5Ah-s zselés akkumulátorom, melyet egy gyári akkumulátor töltővel töltök, ennek a töltési határa 20-90Ah. Sorba iktattam egy 6 Ohmos és kb 10W-os ellenállást amely csatlakozik az akkumulátorra. Ezt így töltöm kb.: 24 órája. Ez így jó, ill. ha igen meddig hagyjam még rajta? Ha nem, szívesen várom mindenki segítségét. Mothaltem
Szia!
Mérted a töltő áramot? Sajnos ez így nem a legszerencsésebb, mindenesetre, ha az akku feszültsége leéri a 14.4-14.7V-ot vedd le a töltőről!
Nemrég vettem zselés akkumulátort, ennél 13.8V a max töltő fesz...
szvsz-t mothaltem az aksiját kinyírta már..
Szia!
Nem feltétlenül. Csak akkor 13.5-13.8 a max. töltőfesz, ha folyamatosan feszültség alatt van. Ha ciklikusan tölti-kisüti, akkor töltéskor fel lehet menni 14.4-14.7V-ig, csak nem lehet tartósan ezen a feszültségen hagyni.
helló
nekem csak egy nagyon egyszerű kapcsolási rajz kellene: van egy tekercsem 3 kivezetése egy fekete ami a középső és két zöld,zöld fekete közt 15 zöldzöld között 30 v.van egy régebbi egyenirányítóm nem diódás egy brg szalagosból operáltam ki .mik kellenek még hozzá? csak unalomúzésre és a későbbiekben felfejlesztésre kell.
Hello!
Sokkal nem lettem okosabb a hozzászólásod alapján. Mert nem írtad, milyen töltőt szeretnél és mekkora teljesítményű a trafó. De itt egy igazán egyszerű kapcsolás. Az első, két diódával, a második, ha a magnóból szelén lapot mentettél ki. Azon akkor rajta van a két váltó és a +- jel. Természetesen ez nem tesz semmit, csak egyenirányít a töltéshez. A feszültséget - áramot, meg neked kell figyelni, hogy túl ne töltsd. üdv! proli007
Szia.Hogy tudom kiszedni az alfa magnójából a 20-ast?mert benyomta a fiam...benyúkálni nehéz és megrázhat"
nem tudom kiszedni a magnót sem,szerintem bevan építve gyárilag.szép napot.
Helló!
Szemöldök csipesz, hajcsat stb. stb. A 12V nem ráz meg, de még csak nem is csiklandoz. Ha ki tudnád húzni a helyéről (az aljzatából, vagy nem kihúzható?) akkor könnyebb volna kirázogatni a betöltő nyíláson keresztül. Üdv.:VIM te még jól jártál nálam 1 csomag ropi volt a kazetta helyén mikor megvetem az autóm.Azt mondták nem tudják miért nem megy?!Otthon jól szétszedtem aztán jött a döbbenet meg a röhögés
Sziasztok!
Az alább csatolt töltőt szeretném elkészíteni, de olyan problémába ütköztem hogy a 0.01 ohmos sönt ellenállást miből készítsem? Olvastam Alkotó „Labor tápegység feszültségének és áramának mérése” című leírását, de ha az ott közölt 1,5mm-es huzalból készítem el akkor kb. 1fm vezetéket, kellene használnom, ami azért egy kicsit helyigényes! Esetleg ha valami jobb ötletet tudnátok, azt megköszönném!
Szia!
Veszel 0.1 ohm-os 0.6W ellenállást, és 10db.-ot párhuzamosan kapcsolsz.
Hello!
Hát ez nem egészen így van. A kimeneti áram, a 100ohm-on mért referencia feszültség és a shunt ellenállás hányadosa. 9V stabi, és 8,2kohm előtétét ellenállás esetén, a feltekert potin 108mV mérhető. 0,1ohm shunt ellenállással csak 1A lenne. üdv! proli007
Szia proli007!
Segitségedet szeretném kérni. Még régebben segitettél nekem ebbe a Pc-s töltös dologba.De egy kicsit tele lett a putonyom töle és hanyagoltam. De most hogy megvilágosodtam sikerült azt a fránya tápot megvarázsolni hogy több jöjön ki mint 12V.Az lenne a kérdésem, hogy a tápot tudom állitani egy potival+ellenállással.Ha rárakok egy izzot terhelésnek belövöm 16V-ra.Rákötöm ezt a szerkezetett.Mindent ahova kell és lön tök jol müködik. De ugyebár ahogy irtad elöször felmegy a fesz. a P2.vel beállitott értékre pl.:14,2V és itt megáll és elkezd csökkeni az amper.Nekem viszont azt csinálja, hogy felvan tekerve maxra a P2 "5k-ra" fulra fölvan tekerve a P1-es "7-7,5A" a fesz emelkedik világit a LED1 de amikor eléri a 13,7-13,78V-ot akkor elalszik és a Led 2 kezd világitani de halványan.Ha a P2 elkezdem letekerni akkor egy bizonyos ponton elkezd rendesen világitani ez a led de vele együt az aksinál is csökken a fesz.Az akksi saruinál ugy hogy minden maxon volt 14,12V mértem és 1-1,5A volt még a töltö áram.Ilyenkor a tápnál 14,8V mértem.Gondolom ilyenkor a 3 lábra rákotött része szabájozza.Az eredeti leirásnak a 3. oldalán van egy számitás amivel kilehet számolni a P2 feszét.Csak nem annyi a tényleges mint ami ott kijön.Pl. nekem a D1 U:2,37V akkor amikor ezek az események történnek.Igazábol a kérdés az lenne hogy ez normális igy vagy nem.Mert ahogy te irtad ott egy kicsikét máskép kellene müködnie.Elöre is köszönöm neked vagy bárki másnak a segitséget. (#254786)Júl 24, 2008 kép1kép2kép3
Hello!
Már nem igen tudom ki mit ír. (amit én, azt újra elolvastam, de nem tudom, a működésről írtam-e ezeket...) - Azt nem lehet várni, hogy a Led-ek határozottan jelezzenek, mert azok az analóg szabályzókörben vannak. - A 3. pont feszültsége nem mérvadó, mert az a PWM szabályzófeszültsége. Kb. 0..3,5V között mozog, miközben a PWM jel 0..100% kitöltéssel üzemel. (Alapvetően, a TL494 háromszögjelének amplitúdó tartományában) Tehát itt a táp pillanatnyi terhelésének megfelelő feszültség lesz. - Az áram által ejtett feszültség az R1-es ellenálláson jelenik meg. Ezt a feszültséget hasonlítja össze az IO1a műveleti erősítő, az R4/R2+P1 osztó által, a referenciából leosztott feszültséggel. HA a shunt ellenálláson a feszültség nagyob mint a leosztott, akkor leszabályozza a tápot. Ilyenkor a Led világít, de olyan fényerővel, amekkora a leszabályozáshoz szükséges áram értéke. P1 potit maximumra állítva, az osztóban folyó áram, Uref/(R4+R2+P1) azaz 2,5V/(180k+1k+47k)=10,9uA A P1+R2 feszültsége, Us=(47k+1k)*10,9uA=0,526V Ez a feszültség fog esni az R1 shunt ellenálláson, mikor a korlátozás életbe lép. Így az áram It=Us/R1 azaz 0,526V/0,082ohm=6,4A. Tehát helyes ellenállás értékek esetén, az áramkorlátot nem lehet magasabbra állítani. - A feszültségkorlátot hasonló képen számolhatjuk. A 2,5V referencia feszültség az R6-on keresztül, az IO1b erősítőre jut. Ezt a feszültséget összehasonlítja, az R9-en eső feszültséggel. És ha az R9-en mért feszültség magasabb, leszabályozza a tápot. De miközben az áramkorlát szabályoz, és a feszültség eléri a maximumot, D2-ön keresztül a feszültségszabályzó, csökkenti a tápfeszültséget. Ezért az áram nem tudja elérni az áramkorlát értékét, így az áramszabályzó már nem szabályoz, tehát Led1 kialszik. De mivel ez nem kapcsolás szerű, hanem egy lassú folyamat, az áramszabályzó és feszültségszabályzó között, lassan beáll egy egyensúlyi helyzet. Tekintve, hogy a feszültségszabályzó belépésekor az aksi feszültsége nem nő tovább, a Led2-őn, csak akkora áram folyik, amekkora értékre le kell szabályozni a feszültséget. Azaz soha nem fog maximális fényerővel világítani. Tehát az R9-re 2,5V feszültségnek kell jutni. Ezért az R9-en 2,5V/R9 nagyságú azaz 0,25mA áram fog folyni. Ez az áram folyik át, a P2+R8 tagon is. Ha az aksi feszültségét 14,2V-ra akarjuk szabályozni, akkor P2+R8 tagra, 14,2V-2,5V=11,7V feszültség jut. Így annak beállítandó ellenállása, 11,7V/0,25mA=46,8kohm. Látható, hogy ez akkor teljesül, ha a P2+R8 tagon a P2 potit nullára állítjuk. Tehát kb. ez a minimálisan beállítható határfeszültség nagysága. A maximum, ha a P2+R8 ellenálláson 0,25mA folyik. Azaz (4,7k+47k)*0,25mA=12,9V. Ehhez jön még az R9 2,5V feszültsége. Így az Umax=12,9V+2,5V azaz 15,4V. (Kis hibát jelent, hogy a P2-R8-R9 tag, nem közvetlen az aksi feszültségét mutatja, hanem ebből le jön a BUZ11 Drain-Source feszültsége. A figyelt és a valós aksi feszültség, csak akkor lesz egyforma, ha a töltőáram értéke már nulla. Tehát a szabályozás kicsit előbb fog beindulni és lassabban fog leszabályozni. Azaz a szabályozás nem hirtelen megy, hanem kis "könyöke" lesz.) A Led1 és Led2 egy "analóg VAGY kaput" alkot. Tehát a szabályozásnak van közös pontja, így a Led áramok egymást erősítik. Avagy lassan kúsznak át és nem határozottan. Más a helyzet, amikor a potikat tekergeted, mert az sokkal gyorsabb változás, mint ami töltés közben fellép. Tehát ha a feszültségállító potit eltekered, akkor tényleg világít a Led2, mert az aksi feszültsége magasabb, mint a beállított határ. De ha megvárod, míg szép lassan leesik, akkor újra be fog állni az egyensúlyi helyzet, és a Led2 halványan fog égni. Esetleg megpróbálhatsz a feszültségkorlátnál pozitív visszacsatolást létrehozni, akkor az átváltás "hirtelen" fog létrejönni, és a töltés végén a táp lekapcsol. (Kis visszacsatolás esetén, mikor az aksi feszültsége leesik, vissza is kapcsol. Tehát az IC 3-as és 6-os lába közé, tehetsz egy soros dióda-ellenállás tagot (1N4148+330kohm). A dióda anódja nézzen a 6. láb felé, míg az ellenállás a 3-as láb felé. Hát kb. ennyi amit érdemes elmondani a szabályozásról. üdv! proli007
Hát köszönöm a kimeritö választ.
Megprobálom amit irtál. De ha nem lessz semmi nagy változás akkor is jó lessz igy. Végül is müködik.Köszi mégegyszer Szia
Szia!
RT évkönyv 1997 139.-oldal. "Automata töltő 12v-os gépkocsi akkuhoz" címmel
Nincs mit. Ha úgy döntesz hogy megépíted, akkor a tapasztalatokat szívesen venném róla
Sziasztok!
Szükségem lenne nekem egy akku töltő kapcsolási rajzra mégpedig egy 12V 9Ah-as motor aksihoz kellene (savas) Valami nagyon egyszerü kellene mert csak egykét alakalomig kellene a töltő. Még egy kérdés ennek a fent emlitett aksinak feltöltve hány voltot kellene hogy mérjek a sarui között? Előre is köszi PeTi
Hello!
Ha csak hébe-hóba kell, töltsd fel egy akármilyen töltővel (esetleg egy trafó és egyenirányító) egy izzón keresztül, ami közel 1A áramot ad töltéskor. A töltési végfeszültség 14,2..14,5V. üdv! proli007
Szia!
Köszi a tippet. Nekem van egy hálózati trafóm egyenirányitva 15V jön le róla és 1000mA-e ez elég? Egy egyszerü kapcsolási rajzot nem csinálnál nekem? És mennyi ideig kell tölteni vele? Köszi |
Bejelentkezés
Hirdetés |







te még jól jártál nálam 1 csomag ropi volt a kazetta helyén mikor megvetem az autóm.Azt mondták nem tudják miért nem megy?!Otthon jól szétszedtem aztán jött a döbbenet meg a röhögés






