Fórum témák
» Több friss téma |
Én is így értettem. Nem mindegy hogy csak 5kHz fölött fog cincogni, vagy lemehetek vele 1,5-2 kHz-ig.
A gu81-es tekercsem kb. 20-25 centis szikrája már elég mély hangokat ki tud szépen adni (50-100Hz).
Nem tudom, ki és melyik topikban linkelt be egy cikket a közvetett hangsugárzókról. Ez ugye úgy megy, hogy néhány 100kHz-et modulálunk a hangfrekvenciával, és ezt egy piezóval sugározzuk. A demodulálást a levegő páratartalma végzi, tehát kis sugárzóval - és egyetlen darabbal - le lehet sugározni a 20-20.000 Hz-es sávot. Na ezt ki kéne próbálni plazmasugárzóval, szinte erre van kitalálva. Már akinek van, nekem nincs. Egy dolog aggaszt, hogy ennek a működése függ a páratartalomtó, és még gondolom más paraméterektől, elhelyezés stb. is. Egy próbát megér, valakinek van kedve hozzá?
A plazmának mi köze a páratartalomhoz? Semmi. Nem befolyásol rajta semmit.
Üdv.
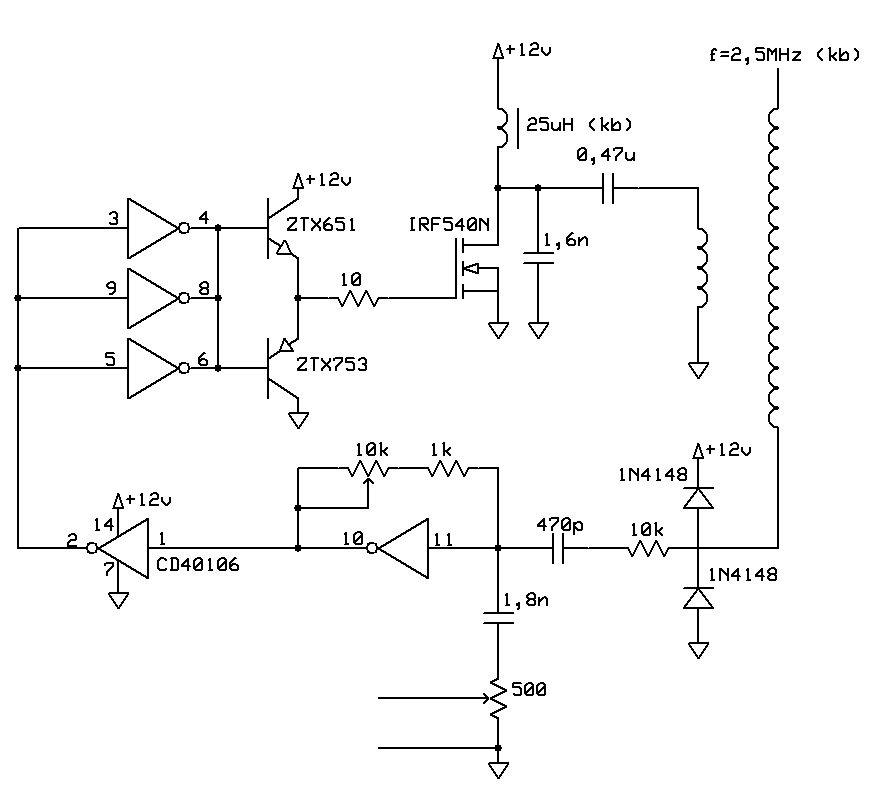
Mellékeltem egy kapcsolást, anno csináltam még. Lényegét tekintve egy minitesláról van szó, azthiszem 2.5cm átmérőjű pvc csőn volt 4-5cm végigtekerve 0.08-as huzalból talán. 2.2MHz-n ment, a meghajtást egy FET végezte E osztályban, amit egy komplementer emitterkövető hajt. Egy schmidt-trigger IC van még benne, ezzel van felépítve egy oszcillátor, és az illesztés az emitterkövetőhöz. Ezenkívül a tekercs alsó kivezetése pár tagon keresztül kapcsolódik az oszcillátorhoz, így némi szinkront hoz létre. A hangmoduláció az oszcillátor frekvenciájának módosításával jön létre. Elég komoly magashangjai voltak. Lehet majd megint összedobom, van még jópár dolog, amit bele lehetne rakni, pl: kihangolni a FET gate-jét, így némi hatásfok javulást el lehetne érni. Valamint átalakítani az oszcillátort, és belerakni még egy opto-s leválasztót.
Helló. Meg szeretném építeni a mellékelt kapcsolást. s
Szeretném megkérdezni, hogy irf630-al működik?Bővebben: Link
Ezt mindenképpen meg akarom építeni. Egyedül a tekercselés az a művelet, amit nem szeretek, de majd meg oldom valahogy.
Azt nem hittem volna, hogy az IRF540N még 2,2MHz-en is működik.
Sziasztok!
Tudnátok mondani egy olyan IC-s kapcsolást 1-1,5MHz-t(nem változtatható csak közötte legyen) AM modulál?
Kicsit bővebben fejsd ki, mert ennek így nincs sok értelme.
A topic első hsz-ében lévő rajz alapján mőködne: lenne egy 1,5MHz körüli alap freki(nem tudom, hogy ide milyen jel a jó) és erre vinné rá ampitud-modulálással a hangot, majd felerősítené és rá a tekercsre. A stabil alapfrekin kívül semmi sem lényeges(pl.: a hangerő szabályozhatóság).
Nem sokkal mondtál többet, ha lenne egy konkrét áramköröd akkor talán tudnék mondani egy-két lehetőséget.
Tisztázd le mit akarsz, mivel megvalósítani, stb... Szerintem az a legjárhatóbb út, ha építesz egy teljesítmény oszcillátort a kívánt frekvenciára, és a tápfeszültségét modulálod a hang fv.-ben, mondjuk egy audio-végfokkal.
Szia! Skorinak vannak félvezetős Tesla tekercsei, azokból lehet ötletet meríteni.
Bővebben: Link
Sziasztok!
Ezt a videót a youtubon találtam http://www.youtube.com/watch?v=Sg-9snu8kf0 Itt a kapcsolás: http://www.volny.cz/jmartis/flyback_singingarc.png Bikásabb változat: http://www.youtube.com/watch?v=vZfLGrRodCY kapcs: http://www.volny.cz/jmartis/singing_arc_fm.png Szerintem nagyon szépen szólnak.
Nem tudok ennél többet mondani, mivel semmi elképzelésem sincs a megvalósítással kapcsolatban. Sajnos nem értek annyire az elektronikához, hogy el tudjam dönteni, mit mivel oldok meg. Ezért is kérnék egy olyan kapcsolást ami szerintetek legjobb erre a célra.
Itt a hobbielektronikán szerintem mindannyian a legjobb megoldást keressük valamilyen problémára. Közben mérlegeljük, hogy mit mennyiért tudunk beszerezni, mennyi időt/pénzt fordítunk rá, valamint hogy mit tudunk egyáltalán megépíteni. Sokszor csak a megérzés segíti a hobbistát a jó, vagy a rossz útra.
TL494-es IC-vel már építettem plazmahangszórót, és működött. Ne várj tőle hifi minőséget, de egy próbálkozásnak tökéletes.
Ha valaki nagyon jó minőséget akar elérni, lehetséges, de szükség van otthoni kísérletezésre, tesztelésre. Csak úgy pedig a TL494-es megoldás az tökéletes, de aztán ráun az ember, és odébb tolja.
Egyeltalán nem célom a jó minőség, mivel csak érdekességnek szeretném megépíteni.
Lehet, hogy nagy hülyeség, de én úgy gondolom, hogy ha egy 1-1,5MHz jelet ampitudját modulálnánk a hanggal akkor azt be lehetne fogni rádióval. <--Ez lehetséges?> Idézet: „semmi elképzelésem sincs” Szóval neked nem egy modulátor kell, hanem egy komplett kapcsolás. Akkor olvasd át a fórumot.
Átolvastam és nem találtam az igényeimnek megfelelő kapcsolást.
Az én verzióm 108 kHz-n működött, de mivel nem volt rajta semmilyen szűrő, így 108 kHz felharmonikusain (többszörösein) 10 méteres körzetben lehetett fogni az adást. Ha antennát is kötöttem volna rá, jelentősen megnőtt volna a hatótáv.
Itt van egy komplett plazmahangszórós hangrendszer blokkvázlata. Persze jobb lenne, ha a mély-közép tartományban is a plazma sugározna, viszont ahhoz méteres plazmaív kellene.
Mit gondoltok?
Ha pl. nem 1 szikraköz lenne, hanem több. Lehetne a létrejövő hang erején, és hangszínén változtatni? Pl. az 1ik elektróda félgömb, vagy gömb lenne, és több hegyes lenne körülötte. Vagy 1 félgömbbe lenne az ív. Olyasmi hatásra gondolok, mint a hangszóró, és hangfal.
Azt ugye tudod, ha valaki ív alakul ki, leesik a feszültség néhány tíz, vagy néhány száz voltra. Ilyen esetben hiába van több szikraköz, egy helyen alakul csak ki mindig ív.
Mindegyikhez külön szekunder kellene, úgy viszont már menne. Az elektróda alakja pedig csak nagyon csekély mértékben befolyásolja közvetlen a hang tulajdonságait. Közvetett módon viszont instabillá válik az ív, így recseg-ropog.
Szia!
A Tesla tekercses verziónak elvileg szebben kellene szólnia, a nagyobb frekvencia mitt. Bár 2,5 MHz-en nem tudom mennyit erősít az IRF540N. Egyébként én is megépíteném, ha kapnék hozzá alkatrészt. A helyi boltos egy Zéner diódával akarta kiszúrni a szemem, amikor ZTX651-est kértem tőle.
A teslás változatnak alapból sokkal több a zaja, mivel a koronából szól a hang.
Egy harmadikat ajánlok, TL494-el van megoldva, és relatíve egyszerű az egész.
Bővebben: Link Itt a rajz: Bővebben: Link A videón a minőségbe beletartozik az is, hogy pincébe rádióról ment. Ja, meg van nálam egy 35W-os lézer, és a táp ciripelését lehetett hallani azon a ponton, ahol elérte a fát, és felgyújtotta. A lángban, és a fadarabon, amit elé raktam tisztán lehetett hallani, szerintem ez is képes lenne rendes zenét játszani. Bár kissé veszélyesebb móka.
Köszi!
Meg tudnád mondani, hogy honnan szerzek ill. hogyan tudok csinálni 2kV-ot bíró kondit?
"Sorry, I made an error, I meant 47µF 250v.
Plasmana" Mielőtt kérdezel, olvasd el ami oda van írva. |
Bejelentkezés
Hirdetés |










