Fórum témák

» Több friss téma
Fórum » Villanypásztor
 
Témaindító: bernardo, idő: Feb 5, 2006
Témakörök:
Lapozás: OK   32 / 303
(#) mex válasza ötfelezős hozzászólására (») Aug 7, 2009 /
 
Kár volt magadra venni, és kár gunyoroskodni is.....
Nade hál' istennek nem vagyunk egyformák.
Üdv
(#) Frodo94 válasza bujdi1 hozzászólására (») Aug 7, 2009 /
 
Aha értem. Ha én adatlapot keresek, az alldatasheet.com-ot szoktam használni. Elég nagy adatbázisa van neki. Ott az általad írt tranzisztort nem találtam.
(#) Frodo94 válasza mex hozzászólására (») Aug 7, 2009 /
 
ok köszi
(#) Sza-bolcs válasza Cavalier hozzászólására (») Aug 8, 2009 /
 
Így igaz, ahogy gondolod. Nem mindig vagyok hálózat közel. De a napelem az egyenlőre terv, mert eléggé húzós lenne egyenlőre.
Néztem eddig a DeLaval-t, Speedrite, Anivet-et. Valakinek még esetleg tanácsa, ötlete, mind a villanypásztor, mind a beszerzés terén ?
(#) bujdi1 hozzászólása Aug 10, 2009 /
 
Sziasztok! Egy kis segítség kellene. Megépítettem a pásztorom de nem akar működni. Csatolom a kapcsolást, beültetési rajzot és a megépített nyákom. A 2N3055 helyett BUV41-et használtam.
(#) bujdi1 válasza bujdi1 hozzászólására (») Aug 10, 2009 /
 
Elég gyenge a minőség ezért így talán könnyebb.

Electric Fince
(#) Dempsey válasza bujdi1 hozzászólására (») Aug 10, 2009 /
 
Szia!

Próbáld a potikkal finoman állitani! Az astabil LED je kb 1 et villanjon másodpercenként! A gyújtótrafón vagy nincs feszültség vagy pedig folyamatosan van ezért nem jó mérd ki hogy melyik fordul elő nálad hátha utána többet tudunk!
(#) bujdi1 hozzászólása Aug 10, 2009 /
 
Még nem raktam rá trafót. Anélkül nem is megy?
(#) uli válasza bujdi1 hozzászólására (») Aug 10, 2009 /
 
Nem néztem át a nyáktervet őszintén megmondom, de ha nem akarrsz sokat keresgélin meg bogarászni elküldhetem amit én terveztem. Abban biztos nincs hiba, mert 3 példányban működik jelenleg.
(#) jym válasza Sza-bolcs hozzászólására (») Aug 10, 2009 /
 
Üdv.

Cont-eco

Imi.
(#) mex válasza bujdi1 hozzászólására (») Aug 10, 2009 /
 
A lednek trafó nélkül is villogni kellene.
(#) Dempsey válasza bujdi1 hozzászólására (») Aug 10, 2009 /
 
A LED nek akkor is villognia kell, ha folyamatosan világít akkor túl nagy a frekvencia vedd lejjebb a potival! A trafót is próbáld ki hogy jó-e mielőtt ráteszed!
(#) bujdi1 hozzászólása Aug 11, 2009 /
 
A bajom az hogy nem is világít egyik led sem. Ha rákötöm a 12V-ot nem történik semmi csak az akku sarujához értetve szikrázik mintha zárlatos vagy nagy feszültséget venne fel.
(#) bujdi1 válasza uli hozzászólására (») Aug 11, 2009 /
 
Azt megköszönöm.
(#) Dempsey válasza bujdi1 hozzászólására (») Aug 11, 2009 /
 
Ahogy nézem a kapcsolást a bekapcsolás visszajelző LED nek világítania kéne mindenképp ha az áramkör valahol hibádzik is! Jól raktad bele az 1N4004 es diódát?
(#) bujdi1 válasza Dempsey hozzászólására (») Aug 11, 2009 /
 
Remélem igen. A diódán levő fehér csík az áram folyásának megegyező irányában áll tehát a fehér csíkozott fele az egyiknél a ledhez van közelebb míg a másiknál az IGN- feléhez.
(#) Dempsey válasza bujdi1 hozzászólására (») Aug 11, 2009 /
 
Igen úgy kell lennie meg ahogy képen csatoltam! Nem tudsz jobb képet a nyákodról felrakni?

képv.JPG
    
(#) bujdi1 válasza Dempsey hozzászólására (») Aug 11, 2009 /
 
Ezeket tudom csak. Ennél jobbat ssajna nem.
(#) bujdi1 hozzászólása Aug 11, 2009 /
 
Még annyi hogy a BUV41-et úgy kötöttem be hogy az L jelzés áll lefele a B jobbra fönt az E pedig balra fönt állnak.
Ez lehet hogy nem volt érthető.
(#) Dempsey válasza bujdi1 hozzászólására (») Aug 11, 2009 /
 
Látom hogy nincs kapcsoló! Alul át van hidalva a kapcsoló helye mert ha nincs akkor nem csoda hogy nem megy a cucc !
(#) bujdi1 válasza Dempsey hozzászólására (») Aug 11, 2009 /
 
Maratás közben össze lett kapcsolva vékonyan (tuti) majd ha kapcsoló megy rá akkor lekaparom a hidacskát.
(#) Dempsey válasza bujdi1 hozzászólására (») Aug 11, 2009 /
 
A tranyónak itt a lábkiosztása nézd meg jól csináltad-e! De attól még mennie kéne a bekapcsolást jelző LED-nek!

BUV41.JPG
    
(#) bujdi1 válasza Dempsey hozzászólására (») Aug 11, 2009 /
 
A bázist úgy néztem meg hogy multiméterrel mértem. Gondolom alap állapotban a case és base van "összekötve".
(#) Dempsey válasza bujdi1 hozzászólására (») Aug 11, 2009 /
 
A házzal majdnem mindig a kollektor van összekötve! A képen is úgy van amit előbb küldtem! Szóval a ház amit le lehet csavarozni az a kollektor!
(#) Frodo94 válasza bujdi1 hozzászólására (») Aug 11, 2009 /
 
Szerintem mérd meg azt is, hogy a 2 555-ösnek megvan e a tápfeszültsége. A legalsó (asszem piros) led világít, ami a tápfeszültség meglétét jelzi?
(#) uli válasza bujdi1 hozzászólására (») Aug 11, 2009 /
 
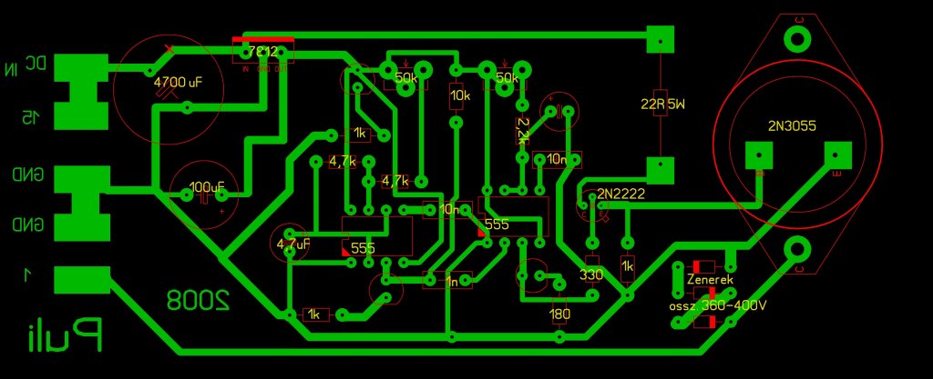
Tessék a nyákrajz Sprint layouttal.
A LEDek összevisszaságát az magyarázza, hogy úgyis vezetékkel kiültettem őket a doboz oldalába.
Azért ilyen hosszúkás a panel, mert a trabi gyújtótrafó mellett tökéletesen elfér állítva.
A Zénerek össz feszültsége 360-400V körül legyen. Nekem 3db 120 Vos van bekötve, 1,3 Wattosak.
Az elején a 4700 µF direkt.

Javaslat: Ha nem akarsz ezzel bajlódni, építsd meg Ezt.
Egyszerűbb mint amivel most küszködsz. És szerintem van olyan jó.
Vagy ha igazán jót, egyszerűt akarsz olcsón: Itt a megoldás
Ehhez is tudok adni komplett nyákrazot ha kell.
Remélem tudtam segíteni: uli
(#) tiva77 válasza uli hozzászólására (») Aug 11, 2009 /
 
hello

A második az nagyon ütős!Én is azt ajánlanám.
(#) szucsistvan hozzászólása Aug 11, 2009 /
 
Sziasztok!
Megépítettem oldman féle pásztort. Első jó is és működik. Aztán csináltam még kettőt, ami nem megy egyik sem.
Először volt 3-4 kisülés, aztán semmi. Ha bedugom a tápon elhalványodik a led, ami arra utal, hogy túl sok áramot vesz fel. Üresjáratban a tápon van 14-15 V ha rádugom lecsökken 4,6 V-ra és nagyon melegszik a BU326A. Ha összeérintem a IC 1-2 lábát akkor ad egy szikrát, minden egyes összezárásnál.
Mi lehet a rossz? Vagy mit mérjek meg?
(#) Bassmester válasza szucsistvan hozzászólására (») Aug 11, 2009 /
 
Szia! Melyik az a kapcsolás? Dobnál egy linket róla?
Következő: »»   32 / 303
Bejelentkezés

Belépés

Hirdetés
XDT.hu
Az oldalon sütiket használunk a helyes működéshez. Bővebb információt az adatvédelmi szabályzatban olvashatsz. Megértettem