Fórum témák

» Több friss téma
Fórum » Csöves erősítő készítése
 
Témaindító: seedz, idő: Márc 31, 2006
Témakörök:
Ne feledd betartani a fórum viselkedési szabályait, és a topik megmaradásának feltételeit. [link]
A téma átmenetileg fagyasztva lett, hozzászólni nem tudsz!
Lapozás: OK   680 / 2208
(#) mayky válasza kocos hozzászólására (») Szept 1, 2009
Egy lehetőség

longt.JPG
    
(#) mark.budai válasza kocos hozzászólására (») Szept 1, 2009
Idézet:
„Ráadásul ezzel a kimenővel sem járható a feszültségnövelés, mert ez egy adott kimenő, egy adott áttétellel. Nagyobb feszültségnél a cső nagyobb illesztőellenállást "kér", amihez nagyobb áttételű kimenőtrafó kell! Szóval mindenféleképp kell új kimenő ...

Ha elolvasnád, hogy mit írtam, ezt nem írtad volna le!
PL504-ről beszélünk, ha jól tudom, az többet bír. A sorvégfokban hány V az anódfesz? Mert nem hiszem, hogy 200V. Mit beszéltem én 4,5kV-ról. szegény PL504-eseknek biztos nem adnék ennyit!
[OFF]De mostmár akkor sem írok semmit, ha utánanéztem, valakinek fontos lenne a válasz, senki nincs egy hétig itt. Mert úgysem jó, amit írok...
(#) CHZ válasza 187BodyGuard hozzászólására (») Szept 1, 2009
Figyelembe kell venni a PL504 disszipációját , hibába növeled a tápfeszt egy szint után , a kivehető teljesítményt nem igazán tudod emelni .
Az adatlapból megtudod , hogy Wa = 16W , ez meghatározza a max. kivehető teljesítményt , SE estén ez kb. 20% , nagyobb torzítással legfeljebb 25% lehet.
Bővebben: Link
(#) kocos válasza mark.budai hozzászólására (») Szept 1, 2009
természetesen a 4,5 kV nem Neked szólt, de ha megnézitek a PL504 adatlapját, akkor látható, hogy amax anódfeszt 550 V-ban szabják meg, amit ugye megközelíteni sem célszerű. Szóval a 700 V sem járható út. De a hozzászólásom nagy része BodyGuardnak szólt,..
(#) CHZ válasza mayky hozzászólására (») Szept 1, 2009
Egy másik ..
(#) kocos válasza CHZ hozzászólására (») Szept 1, 2009
Én is egy ilyesmire gondoltam. R4 helyett itt is lehet áramgenerátort alkalmazni?

EL84 PP meghajtására, és fázisfordítónak mi szerinted a legjobb cső, illetve kapcsolás?
(#) CHZ válasza kocos hozzászólására (») Szept 1, 2009
Lehet félvezetővel , de csövel is , hogy ne "botozzanak" meg .
Ha kevés csövet szeretnél használni , akkor ECC83 , 6N2P , már magában elegendő , az előző vázlat jól használható .
(#) CHZ válasza kocos hozzászólására (») Szept 1, 2009
Áramgenerátorral már ECC88 elegendő magában EL84 meghajtásához . Csatoltam egy megoldási lehetőséget , R6 helyén trimerrel belőhető a csövek munkapontja .
(#) mark.budai válasza kocos hozzászólására (») Szept 1, 2009
Oké, bocs, már megint mellényúltam én is. A 4,5kV tényleg csúcsfeszültsége, nem tudom, hány ms-ig bírja ki.
[OFF]Reggel egy 'kicsit' "harapós" voltam. Bocsi!
(#) 187BodyGuard válasza mark.budai hozzászólására (») Szept 1, 2009
Most egyelőre azon vagyok, hogy a PL504-est úgy állítsam majd be push-pull ba hogy tökéletesen üzemeljen, de gondolkozom rajta, mert mivan ha kifogy a csőkészletem és nem lesz több PL504? az EL34-est meg gyártják, lehet átépítem a végfokot arra, csak az Oktál foglalatra kell átmoddolni az egészet "szinte"
(#) Action2K válasza 187BodyGuard hozzászólására (») Szept 1, 2009
Idézet:
„mivan ha kifogy a csőkészletem és nem lesz több PL504?”

Szeretnék én addig élni, amik ki nem fogy a PL504 (PL500).
(#) djhans válasza 187BodyGuard hozzászólására (») Szept 1, 2009
Eljössz a börzére és 100-150Ft-ért dobálják hozzád a PL500-504 csöveket. EL34 az már drága 2500-3500Ft attól függ milyen gyártmány. És ahhoz már nagyobb áttételű kimenő kell mert annak magasabb az Ra-ja.
(#) AK0S hozzászólása Szept 1, 2009
Valakinek van valami tuti előerősítő kapcsolása ecc83 vagy ez80-al.(de ne az legyen hogy a google ezt meg ezt kidobta elsőre, mert valami bevált dolog kéne ami biztos jó)
előre is közsönöm
(#) 187BodyGuard válasza AK0S hozzászólására (») Szept 1, 2009
Nekem van egy bevált kapcsolás. Ezt raktam az én erősítőmbe is és egész zsír én +185V-al hajtom (de ha kisseb feszel üzemelteted pl 12V tökéletes csöves torzítónak is gitárhoz ) Én ECC85-el építettem meg, de működik ECC83-al is ugyan úgy
(#) mark.budai válasza AK0S hozzászólására (») Szept 1, 2009
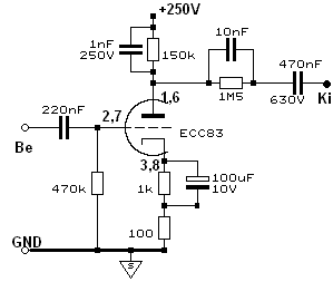
Itt van egy. A tápot remélem tudod. Az EZ80 az egyenirányítócső, ilyenekre nem jó.
Az összetartozó lábak az 1,2,3, és a 6,7,8. Úgy nem fog szólni, ha pl. az 1,2,8-as lábat használod.
(#) AK0S válasza mark.budai hozzászólására (») Szept 1, 2009
Hiányzik innen valami nem?
(#) mark.budai válasza AK0S hozzászólására (») Szept 1, 2009
Húúú, bocsi! Itt a rajz.
(#) AK0S válasza mark.budai hozzászólására (») Szept 1, 2009
Semmi gond köszi.
Ez gitárhoz egy st151-es végfok elé?
(#) besi99 válasza mark.budai hozzászólására (») Szept 1, 2009
nem szivesen pofázok bele más dolgába, de az anódról kicsatoló 1,5 Mohm-ot a következő fokozat
rácslevezetője nagyon leterheli, és a frekimenetet is elrontja. Talán segít, ha a rácslevezetőt 3Mohra választod, de így se az igazi
(#) djhans válasza AK0S hozzászólására (») Szept 1, 2009
Mit szeretnél hajtani róla, mi lesz a jelforrás?
(#) mark.budai válasza besi99 hozzászólására (») Szept 1, 2009
Rácslevezető? Hol látsz Te olyat? Nem lesz következő fokozat, Ákos ST151 elé rakja.
(#) djhans válasza AK0S hozzászólására (») Szept 1, 2009
Egy félvezetős végfok elé semmi értelme csöves előfokot tenni. Attól nem lesz csöves hangzás. Az st151 bemeneti ellenállása 12k ezt csak egy katódkövetővel lehetne maghajtani. A katódkövető elé meg a Márk rajza de pár módosítással.
(#) CIROKL válasza besi99 hozzászólására (») Szept 1, 2009
Üdv Besi mester régen voltál erre ?
(#) Imi65 válasza mark.budai hozzászólására (») Szept 1, 2009
Márk, és egy félvezetősnek szerinted mennyi a bemenő impedanciája?
(#) mark.budai válasza Imi65 hozzászólására (») Szept 1, 2009
Nem tudom mennyi lehet.. De akkor nem kell a 10nF, és az 1,5M. Át kell kötni, oszt' jólvan.
(#) djhans válasza Imi65 hozzászólására (») Szept 1, 2009
A Márk rajzán nagyon hasraütés szerűek az értékek. A katódellenállás két részre osztása, és csak a felső része van hidegítve. Visszacsatolás nélkül értelmetlen. Az anódellenállással párhuzamos kondi meg magascsökkenést idéz elő.
(#) CIROKL válasza djhans hozzászólására (») Szept 1, 2009
Idézet:
„Egy félvezetős végfok elé semmi értelme csöves előfokot tenni”
Nem bizony de én mégis megtettem ! Ami azt illeti csöves hangzás az nem lessz de viszont azért más lessz tőle a hangzás ha egy félvezetős elé csövet rakunk ! Aki ebben kételkedne annak betudom bizonyitani van két egyforma erősítőm az egyik csupa csupa tranzisztoros a másikban van egy árva cső az elején ! Nos ezt a kettőt összevetve van azért némi külömbség , de hozzáteszem nagyon elenyésző ! Csöves előfokkal ez a valami !
(#) mark.budai válasza djhans hozzászólására (») Szept 1, 2009
Ne már... Nem is néztem, milyen rajzból szedtem... Na, akkor ezt is el lehet felejteni.
(#) djhans válasza mark.budai hozzászólására (») Szept 1, 2009
Ebben a formában igen.
(#) djhans válasza CIROKL hozzászólására (») Szept 1, 2009
Igazad lehet ezt nem vitatom.
Következő: »»   680 / 2208
Bejelentkezés

Belépés

Hirdetés
XDT.hu
Az oldalon sütiket használunk a helyes működéshez. Bővebb információt az adatvédelmi szabályzatban olvashatsz. Megértettem