Fórum témák
» Több friss téma |
Fórum » Csöves erősítő készítése
Ne feledd betartani a fórum viselkedési szabályait, és a topik megmaradásának feltételeit. [link]
A téma átmenetileg fagyasztva lett, hozzászólni nem tudsz!
Sajnos én sem hallottam még, csak egy gramofont húztunk fel.
Elképesztő gyűjteménye van, több helyiség tele van a kezdeti detektoros vevőktől kb. a 60-as évekig, sok kifejezetten ritkaság. Ha majd kicsit rendet rak, és elkezd komolyabban renoválni, még alaposabban szétnézek és hallgatózok, talán megengedi, hogy segítsek is neki.
Mi lenne, ha EL34-gyel hajtanád meg?
Idézet: „Mi lenne, ha EL34-gyel hajtanád meg?” drága
Hát valóban elég drágák ezek a szlovák csövek, szlovák terméket meg ugye nem veszünk
Nem arra gondoltam, hogy innen venni is kell.
Hát sajnos EL34-et máshogy elég nehéz szerezni
Hát azért lehet
http://www.etronic-parts.com/ http://www.elektroncso.hu/lista.php meg nekem is van egy 4 db eladó
Jajj most olvatsma vissza , hülyeséget írtam . Márk arra értette, hogy nem innen (HE store ) kell venni, én meg úgy értelmeztem, hogy általában nem venni, kell, hnem esetleg egyébb úton szerezni
Nekem az EL84SE-hez elég volt 5másodperc, hogy megszeressem.
Üdv mindenkinek!
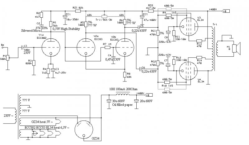
Segítséget szeretnék kérni EL34 PP-vel kapcsolatban, egy ilyen erősítőt szeretnék összerakni! A kapcsolás adott, néhány kérdés merült fel bennem a kivitelezéssel kapcsolatban... Ami a rajzon más betűtípussal van, azt én írtam rá kiegészítésképpen, és a táp is saját elgondolás. A következők lennének azok a bizonyos kérdések: - ha a trimmert kihagyom (mert egyforma csövek lévén ki lehet elvileg), akkor a 100k-s ellenállásoknak mekkora teljesítményűeknek kell lenniük? - ahol nincs teljesítmény feltüntetve, ott jó a negyed wattos ellenállás, vagy inkább fél wattosakat érdemes betenni? - a táppal kapcsolatban a csövek fűtéseit oldalanként lehet egy azon szekunderről hajtani ugye? - a tápról még annyit, hogy egy GZ34 elbír 2 oldalt, vagy tekerjek inkább mégegyet a másik oldalnak? - és végül a nagyfesz résznek mekkora feszre kellene tekerni a szekundereket, hogy a végén ezzel a fojtóval (ami remélem jó, ha nem, javítsatok ki) 400Voltot kapjak? (ha ez is gyök kettő szerese, akkor értelemszerűen annyira) A válaszokat előre is hálásan köszönöm!
Szia Gabi!
Szerintem a GU-nál nem sok keresnivalója van a rácsáramos (+ vezérlőrácsos) beállításnak. Az általam fellelt karakterisztikán a -120V feszültség környékére kéne gondolni, még így is komoly anódáram folyik. DC meghajtást csak akkor tudsz létrehozni, ha lesz - tápfeszültsége is a meghajtónak.
Sziasztok!
Szeretném a segítségeteket kérni, találtam 1 ECC85ös és 1 ECH81es elektroncsövet .Azt tudom, hogy mindkettő alacsony feszültségről működik. Ki tudnátok segíteni kapcsolási rajzzal? Előre is köszi! (B)
Szia !
Teljesen egyforma triódák esetén sem lesz az erősítésűk egyenlő , mivel földeltrácsú kapcsolás erősítése kisebb . Valami szimmetria beállításra szükség lesz , de a rajzodon lévő megoldás nem igazán jó . Ekkora feszültségeken a trimer nem megbízható , más stabilabb megoldás kellene (pl. katódban, vagy a trim. helyett nem azonos nagyságú Ra ) . Tápegység lehet közös , ha a áramigények szerint méretezed .
Sziasztok,
összeépítettem pcl86-tal egy kis kapcsolást és van egy olyan problémám, hogy külön-külön a trióda és a pentóda is beáll megfelelő munkapontba, de amint összecsatolom őket a pentóda elmászik vagyis a vezérlőrácsán a földhöz képest -16V-ot tudok mérni. Próbálkoztam több csatoló kondival, új és használt csövek cserélgetésével, de az eredmény mindig ugyanaz lett. Mit ronthatok el? Mivel tudnék tovább kísérletezgetni?
Mivel a feszültség negatív lesz, nem jöhet szóba a csatolókondi átvezetése. Szerintem inkább nagyjelű oszcillációba kezd, ahol a pentóda rács-katód diódája csúcsegyenirányítóként rátölti a csatolóra. Magyarán gerjedhet, mint a veszedelem, ami nem feltétlenül HF tartományba esik.
Ezek a csöves készülékek URH, és AM fokozataiban voltak. ECH-t nem igazán szokták hangfrekis fokozatokban használni, szerintem - elsősorban - a közös katód okán. A ECC inkább használatos, de magasabb tápfeszültségekről.
Köszi szépen a karakterisztikát, ez sokat segít a megfelelő méretezésben
![]() Olyan -130, -135V körüli mínusz előfeszen lesz 2000V mellett normális mértékű anódáramom. Akkor milyen módon csatoljam a 2 pl 509 kimenetét a 2 GU81 bemenetére szerinted? Egy kis rajzocska is jól jönne, mert ilyet még nem csináltam, hogy egy nagyteljesítményű végfokozat (100W ami ez esetben meghajtó fokozat lesz) kimenetével hajtok meg egy mégnagyobb végfokozatot (közel 1kW) Trafó nélkül szeretném megúszni, mert elég lesz a GU81-esek kimenőjét elkészíteni ![]() Szóval a 2 PL509 és a 2 GU81 közti rész kellene egy pici rajzocskán. A többi résszel tisztában vagyok
Van mit meghajtani 1kW-tal ?
Az adatlapján azt írták hogy autórádiónak lett kifejlesztve, így én erre gondoltam..
Ahh, dehogy. Ez butaság. A mérete miatt is ez kifejezetten asztali vevők tipikus csöve volt a '70-es évek elejéig.
Hangfal akad, nem is kicsi, meg amúgy is egy referencia projekt lesz, kíváncsi vagyok, hogy véghez tudom e vinni
![]() Hajt az építési láz
Hát jó.. Akkor igazából én nemtudom.
Ha valaki tud konkrét kapcsolást amival bármire felhasználhatnám őket, azt köszönöm
Te mire szeretnéd hasznosítani , ez lenne a kérdés .
Autórádiót akarsz építeni , csővel ?
Idézet: Ennek a projektnek mekkora hálózati trafót szándékozol használni , vagy esetleg már 3 fázsúban gondolkozol . Minden esetre ez az elképzelés elég bátor , ez az egéssz az mono vagy esetleg stereoban lenne ? „(közel 1kW)”
nem, nincs adott cél, csak soha nem építettem még semmit csövekkel, és most találtam 2-t és szeretnék kezdeni valamit velük, de nincs konkrét elképzelésem
Pl fejhallgató erősítőt össze lehet hozni az ECC85-ösből. Katódból kicsatolva szerintem lenne elég hangerő, de minél nagyobb ohm-os (kb. 600 ohm) füles lenne a legjobb neki. Vagy kimenőtrafóval jó lehet 32 ohm-os füleshez is.
Hálózati trafónak egy körülbelül 3500W-os 1 fázisú toroid lesz csináltatva.
amúgy sztereo lesz ![]() Majd valamikor ősszel elkészül. Idő van rá, már csak a végleges kapcsolási rajzhoz várok 1-2 infot még, ha kész a rajz, indulhat a móka Egyenirányító már készül, méghozzá egy PWM vezérlésű tirisztoros áramkör, ami a bekapcsolás után kb 30-35 másodperc alatt növeli az anódfeszt a maximális értékig. Ez a megoldás hivatott a lágyindítást kiszolgálni. |
Bejelentkezés
Hirdetés |



