Fórum témák
» Több friss téma |
Mielőtt kérdezel, a következő két dolgot ellenőrizd!
I. A helyes tápfeszültségek megléte.
II. A kimeneten van-e egyenfeszültség.
Élesztés.
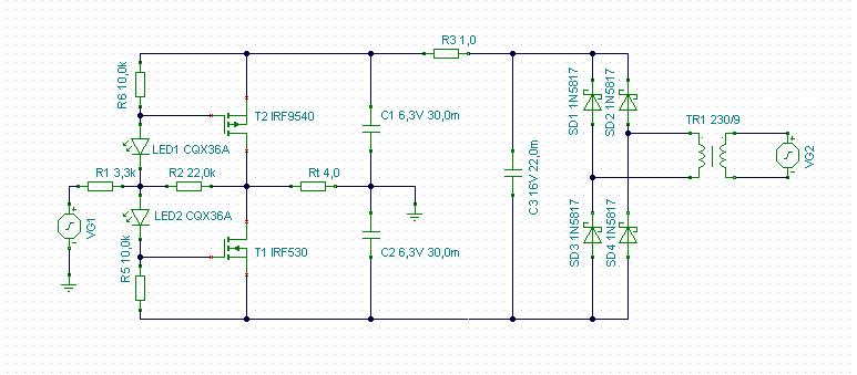
Ezt ismeritek ? Valaki épített már ilyet ? ( opa + fet pár ) milyen lehet ?
http://www.kafka.elektroda.eu/podstrony/dracula.php
Na és van ez: valaki megcsinálhatná a méretezést... a tervezője azt írja, neki ez a világ legjobb erősítője, és nem is tud elképzelni jobbat
![]() http://www.gearslutz.com/board/geekslutz-forum/108808-trident-flexi...2.html
Ez nekem szimpatikus, valószínű a következő projektem lesz.
Igényesen megvalósított, meg is kéne építeni.
Elég jó dolgok vannak ott köszönet a linkért. Az AUDIO-nál az LM3886-al épített 5csatornás végfok is jó ötlet, 20-20000Khz/0,1% THD-vel és 5x68W teljesítményével lepipálja az összes kereskedelemben kapható házimozi csodát.
Sziasztok! Az Urbán féle 300w-os FET-es erősítő cikke kellene nekem.97-es évkönyvbe van úgytudom.Esetleg nincs valakinek tapasztalata ezzel az erősítővel.Nekem 200HZ alatt mélyládához kellene!
Ez így, ebben a formában A osztályra való.
Köszi a válaszod!
most lenne mégegy kérdésem, a TDA 1558 erősítőt akarom megépíteni, 2x 22W-osnak mert ilyen ic-t szereztem, és az lenne a kérdésem, hogy mit csináljak a 4., 15., 9., lábával? És az a kapcsoló mi célt szolgál a kapcsoláson? Köszi előre is!
Szia! Nekem volt olyanom saját kezű építés!
Nem volt vele probléma én is mélyládákhoz használtam mert közép magasra nagyon csúnya hangja van. Jó táp kell neki és akkor elég nagyot tud szólni. :yes:
Ezeket a pafi féle erősítőket meg nem értem. Elvileg ellenütemű a-osztályú cuccok, de hogy hogy van itt a dc bias és hogyan lehet kitalálni hogy mekkora teljesítményre jók... főleg a 4 fetes, híd változat érdekelne. Nincs is +- tápja sem. Nagyon furi...
Találtam neked tranzisztorokat a texasba 4 ohm-hoz.
2SC3898, 2SA1494 ezeknek a betaja 10A-nél a legrosszabb esetben is 80. Ezekkel 200W-ig menni fog.
Szevasztok,van egy SIVA PPA600-as erositom,es atszeretnem alakitani 2x600W-osra,mert az inetrnetrol leszedtem a SIVA PPA600-as,es a PPA1200-as erositok fenykepet,es tokre hasonlit a PPA1200-as erosito az enyem belsejehez,ugyanis a trafo nagysaguk ahogy latom a kepen megegyezik,a hutoborda nagysaga azis megegyezik az enyemel,es ugyananyi tranyot latok mint az enyemben,csak az alimentalasuk mas,az enyemben 2db 27000mikros kondi van 70V-ra,es +-65V-on mukodik,a kepen lathato PPA1200-asnak pedig 4dbkondi latszik,es szerintem ez mar legalab+-90V-rol kell hogy mukodjon,mert 600W-nak kell enyi alimentalas.Az meg az erdekes hogy az en PPA600-asom,es a masik PPA600-as amit az internetrol szedtem le anyiban kulonbozik az enyemtol hogy aban kisseb hutoborda van mint az enyemben,es csak 3-3darab vegtranyoja van nem min az enyembe,akor feleteszem en a kerdest hogy a gyarto miert tet az enyembe nagy hutobordat es ugyananyi vegtranyot es ugyanolyan nagy trafot mint a PPA1200-asban?,es akor miert csak 2x300W-os az enyem enyi vegtranyoval es ilyen nagy trafoval?.Szeretnem ha segitenetek aban hogy kihozak ebol az erositobol 2x600W-ot,es hogy min kel hogy valtoztasak hogy ez letrejojon.En kepzelesem szerint a trafot attekernem 2x65V-osra az egynhidakat megduplaznam 2x40A/400-asokra a kondikat pedig lecserelnem 4darab 30000mikros/100V-osra.Edik okes ,de a vegfokon sajnos mar nem tudom hogy mit kelene valtoztani,mert szerintem az a 300W-oshoz vanak kiszamova az alkatreszek +-65V-hoz.Eszrevedtem hogy a panelen kivan hagyva ket tranyonak a helye,es csak egy athuzas volt a tranyo helyen,en helyetesitetem a tranyokat kivancsisagbol egy tip 35-os,es egy tip36-osal es ugy is mukodot,csak atol felek hogy ha en bealimentalnam +-90V-al valami biztos elfustolne,mert szerintem egy par ellenalast is kell valtoztatni.Szeretnem segitsegeteket kerni aban hogy milyen alkatreszeket csereljek ki hamar valaki foglalkozot ilyen erositovel,vagy a PPA1200-as erositonek a rajzat is nagyon megkoszonem.Teszek fel kepeket az en PPA 600-asomrol es a masik ket PPA600-as,es a PPA1200-es erositokrol ami egy gyartotol lehetnek mivel hogy ezeknek megegyezik az alimentalasuk ahogy latszanak a kepen.Valaszotokat elore is nagyon koszonom.
Es meg ket kep a masik ket erositorol.
A másik PPA600as-ba ugyan az van mint a tiédbe csak másabb elrendezésbe. Nem érdemes egy ilyen erősítőt szétgányolni, inkább add el, tegyél hozzá egy kicsit és vegyél nagyobbat. Nem csak úgy van ez, hogy hát körübelül kép szerint akkora trafó van benne mint az enyémbe és akkor biztos jó lesz... Ha rám hallgatsz nem piszkálod.
Szeva,ha te mondod akor nem piszkalom,da azert jo let volna kihozni belole tobet,jo volna tudni mik az elteresek a ket erosito kozot
.Koszi.
A feszültség az biztos, hogy eltér, meg több a végtranyó vagy fet (nem tudom mi van benne). Nem érdemes belepiszkálni.
Próbálnám tranziens viselkedésre a Tinában modellezni, de nagy teljesítményű tranzisztorokat nem találok még a 8-asban sem.. Egy mezei BD 245, 249 nincs benne. Viszont érdekes, hogy mennyire függ a tranziens átvitel az IC -től. A legjobb eredményeket a FET-es ic-kkel produkálja.
Sziasztok! Nincs egy egyszerű, FET-es erősítős rajzotok, amiben csak N csatornás FET-ek vannak. IRFPF50-es FET-jeim vannak. Olyan 7-10W kellene csak. A trafóm AC 19, és 35V-ot ad, (mind a két szekunder asszimetrikus).
Ja igen, 25db IRFPF50-esem van, úgyhogy 2 db biztosan lehet benn. És még marad is ![]() Szeretném még ma megépíteni. Szerk.: Csak A osztályú ne legyen, arra ott vannak a csövesek.
Én is belekezdtem egy ilyesmibe, de az nem 7-10W-os
![]() Íme:
Ajjaj, azt hiszem, egyszerűt kerestem, és olyat, amit még ma össze tudnék dobni.
Kiszedtem egy autósrádióból a végfok IC-t, hát nem letört két lába... Meg van egy UPC1277H IC-m, de az meg 16V felett kiengedi a füstöt, amivel működik.
Egyszerű, A-osztályú, 1 FEt-tel. Bővebben: Link
Kösz Hapro mester!
Bár biztos, hogy nem A osztályút akarok építeni. Írtam is: Idézet: „Szerk.: Csak A osztályú ne legyen, arra ott vannak a csövesek.” Azért köszi, Bassmester-nek is!
Na..hát akkor megint figyelmetlen voltam. Na mindegy, ilyen kis teljesítményűt nem találtam. 1-200W környéki van legkisebb amit találtam.
Semmi gond. Esetleg, ha találsz, felrakod? Találtam és is 1-2-t, de mindbe kell P csatornás is, olyanom meg nincs.
Szerintetek ehhez a végfokhoz IRFP240-IRFP9140 kombináció használható?
Mert elviekben szerintem jó oda.
Ebben a kapcsolásban olyan fetet használsz, amilyet akarsz. Max a magasátvitelt tudod elrontani.
sziasztok. Jo par oldalt atneztem de sehol sem talaltam meg amit kerestem. Szeretnek egy nagyobb termet ellatni hangositassal de nem talaltam kimeno trafos megoldast. :no:
Lehet hogy csak nem jo helyen keresgeltem . Ha valaki tud valamilyen kimenotrafos erosito rajzot legyszi kuldjetek , eleg regen elakadtam ezzel es mar nagyon meg kellene csinaljam. Barmi amit talaltok johet , ha nem teljesen jo majd javitok rajta csupan arra kerlek hogy a trafo adatait ne felejcsetek ki(azt eleg nehez kidolgozni). elore is koszi
Sziasztok!
Egyik haverom szerelt egy házimozit. Elszállt benne az erősítő IC-je. Hát rendelt egyet, de az adatlapjában megtalálta bekötési kapcsolását. Sőtt később mégegyet és meg is építette. Nagyon frankó hangja van (szerintem és szerinte is). Hát én is megépítettem. Az IC-ről adatlapon kívül szinte semmit nem találtam neten. Az érdekelne, hogy használhatom-e 4ohmos hangszórókkal amikor hídba van kötve 2-2 csatorna. Mellékelem az adatlapot... Előre is köszi!
8.2.2 Headroom
Itt látod, hogy hogy 18V, 5W 4 ohmra, 10W 8 ohmra hídba kötve. Ha hídba kötsz, mindíg kétszeres terhelő impedancia kell. |
Bejelentkezés
Hirdetés |























