Fórum témák
» Több friss téma |
Mielőtt kérdezel, a következő két dolgot ellenőrizd!
I. A helyes tápfeszültségek megléte.
II. A kimeneten van-e egyenfeszültség.
Élesztés.
Sziasztok Egy kérdéssel/Kéréssel fordulok hozzátok...
Az Lenne a Nagy helyzet hogy egy Olyan erősítő kapcsolási rajzát keresem ami KB 1x30w-tól 50w-ig 8 Ohm-on Üzemel Mert egy 70w-os 8 ohm-os Mély hangszórót kell vele meghajtani ami egy Mobil házimozi rendszerhez Lesz és Abba a 12 volt lenne a legideálisabb. Szóval 12 voltos 1x30-tól 50w-ig 8 Ohm a Paraméter. Előre mondom Tudom hogy a Google a barátunk de ötletem sincs hogy milyen Ic lehet ilyen Erősítőbe ha pedig A paraméterek alapján keresek nem találok semmi Érdemlegeset amiből valami ki indulási pontot tudnék állítani. Visszatérve: Biztos gondoljátok hogy nem normális DE nem mondok hülyeséget tényleg Mobil Házimozit akarok csinálni. A Fő hangfal már kész is van Ami surround hangfalként üzemel és ehhez kell még egy mély láda.A Válaszokat előre is Köszönöm És köszönöm a fáradozást! Ami Eddig Kész van a rendszerből azt csatolom képekbe. A Képekről annyit hogy Ami bele van építve: -Orion MP4 lejátszó -TDA1554 2x20w -4.5Ah-s 12v-os akku -És SAL csipogók És MNC Mély hangszórók
De jó ötlet én is összedobok egyet, sokat melózóm szabadban riszrosz rádiót nem halgatok
így megoldódik a zenei aláfestése a melónak. ![]() A filc borítás egy kicsit fura, jó a matt fekete festék + sarokvédők és kész. Meg én csak a helyét hagyom ki az MP4 nek ha kell ki tudom kapni és akár mással is lehet hajtani "iPod" stb. mobil buliláda.
Tetszik hogy Neked is tetszik az ötlet.
Amúgy amit írtál hogy mást is rá lehessen kötni az most is megvalósítható Van rajta 1 Jack Csatlakozó a külső zenehordozók fogadására, csak a Mély ezzel a konstrukcióval elég szegényes és ezért kell mélynyomó hozzá hogy ha elviszem valahova akkor Ott is azt az érzést keltse hogy egy igazi moziba ül az ember vagy esetleg egy diszkóba ment. DE a Gond még mindig fenn áll... Ma is kerestem több órán át de nem találtam semmi érdemleges erősítőt ami jó lenne. Nagyon hálás lennék ha valaki tudna egy olyan kapcsolási rajzot küldeni ami egy 12v-os 8 ohm-os erősítőé Pláne Még 50 w-os is... :worship:
Olyan nem létezik. 12V-ról 2ohmra lehet erősítőt találni, de azt is max. 30W-ig. 8ohmra 12V-ról kb. 7-10w adódik. Maximum...
Sziasztok!
Itt van két rajz ami müködőképes!
Szia
Nem tudom, utána számoltál-e, de ha minden erősítő elkészül, és szólnak is, akkor a 4,5Ah-s akkumulátor körülbelül 1 óránál többet nem igen fog kibírni, lemerül. Nagyobb kapacitásban kellene gondolkodni. Ha szeretnél 50W-ot 8ohmon, akkor ez csak úgy oldható meg, hogy építesz egy invertert az erősítő elé. Ez előállít a 12V-ból +-tápfeszültséget az erősítőnek, ami pl lehet egy TDA7294 (szub erősítőnek tökéletes). Másik módszer, ha nincs meg a kellő szakértelem a tápegység építéshez, hogy veszel egy 100W-os autós erősítőt (vaterán, ilyesmi oldalakon olcsón hozzájutni) és azt építed be. Az ötlet nagyon jó, de Én a helyedben vettem volna szintén licitálós oldalról 7"-os kijelzős DVD lejátszót, és azt építettem volna be, mégis csak nagyobb a kijelzője, mint az MP4-nek.
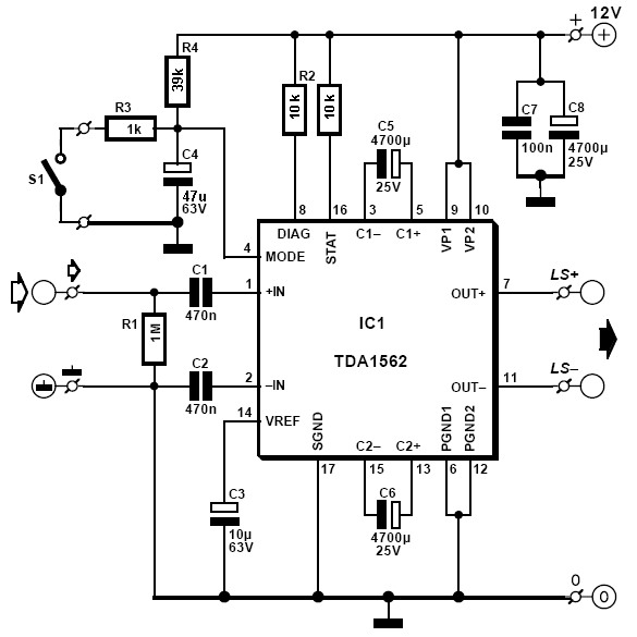
TDA 1562, ez 12V-ról 60W-ot tud ténylegesen.
Szevasz highand,erről a végfokról kérek felvilágosítást.
Szia, mi lenne a kérdés?
Mire szeretnéd használni?
Teljesítménye,szükséges tápfesz,stabilitás,minőség,utánépíthetőség,nyáktervre érzékeny?,stb.
Üdv lenne egy olyan kérdésem hogy van egy teljes gitár fejem, amiben található 3 effekt, egy előerősítő, egy stabkocka pár 12v szimetrikus táphoz, illetve egy végfok, mely 60v asszimetrikus tápról megy papíron, amely helyett eredetileg egy quad volt szimetrikus tápról hajtva. a kérdésem a következő lenne, meg lehet e hajtani a képen csatolt formában? a stab kört egy 12v os trafóról hajtanám ami kis áramú, mert a stab kockán kicsik a hűtők, és nem szeretném túlerőltetni, felesleges áramot elfűteni, a helyzet az hogy az előfok 12v szimetrikus, de a effektek viszont 12v asszimetrikusan vannak meghajtva, viszont a végfokot 60v asszimetrikusról hajtanám 1 amperrel maximum! a kérdésem az hogy a földelés a képen láthatóen meg e lehet oldani? A szimmetrikus tápot, megfelelő trafó hijján a 2 dióda, 2 elkó, szimulált földel oldanám meg, míg A 60v puffer illetve greatz híddal!
Tina-ztam.
Én adnék neki +-50V-ot, Halálra van kompenzálva, szerintem tökmindegy milyen nyákra teszed, csillagföld, az mindig hasznos. Olyan 84Vpp várható belőle 4 ohm ra, ez kb 200W. Ha viszed felfele a tápot a TIP-ket cserélni kell. Én hídban használnám, de akkor 4-4 végtranyó párral, úgy tudhat 600W-ot is. 0,1% alatti lesz a torzítása. Szépen klippel és ez a lényeg. A kompenzálást nem számoltam végig és a Tina ebben megbízhatatlan, reménykedni kell, hogy aki közölte, ki is próbálta.
12W-ról 55-60W
A TDA1562-es IC ugynevezett "Supply lift" áramkört tartalmaz, melynek segítségével a kimeneti feszültségcsúcsoknál a szükséges többletfeszültséget a tokhoz kapcsolt két darab nagykapacitású kondenzátor "C5-C6" biztosítja. Hőmegfutás, rövidzár, koppanás védelmek, a hűtőfelület legyen legalább 1000 cm2 felületű, de minnél nagyobb annál jobb figyeelembe véve hogy sub-hoz kell. És egy egyserű SUB elektronika.
Na a SUB képeinek feltöltésekor lemaradtak a TDA-ról a képek.
R10,11,14,15-ről és a szinteltolótranyó E-C-ában lévő kondiról tudsz valamit mondani? (értéke nincs feltüntetve)
Szia
Szerintem ez az IC 4ohmon adja le az 55W-ot (ez a csúcs, tehát itt már erőteljesen torzíthat) Paatrik-nak pedig 8ohmos hangszóróhoz kellene 50W. Ez az IC körülbelül 20W-ot szólhat 8ohmon torzítás mentesen.
A szint eltolónál található kondi akár el is hagyható egyetlen célja a nagyfrekis szimmetrizálása a meghajtásnak, egy 100n-os tökéletes lesz oda.
A differősírők emitterellenállásai szintén elhagyhatóak, szerepük a torzitás optimalizálása. Ha nincsenek bent, akkor a bemeneti diff erősítő torzítása marad bent, viszont a nagy nyilhurkú erősítés miatt a kimeneti tranyók torzítása eltűnik. Ha mondjuk 1k-ot teszel be ( lehet játszani vele, mert a kapcsolás magától hozzááll az értékhez nagyrészt, csak a nyugalmi áramot kell ellenőrizni), akkor kb 1%-os torzításra számolhatsz, de az csak a kimenet torzítása lesz. Én nem tennék oda ellenállást, mert így vagy úgy, de az adott kimeneti amplitudóhoz, ugyanakkora kollektoráram változás kell a diff erősítőkhöz, tehát jobb ha előtorzítja a bemeneti diff erősítő a jelet a végtranyók számára és ez történik ellenállások nélkül. A hangra gyakorolt hatásáról, pedig teljesen jó lesz, ha majd te beszámolsz.
Hát igen, tényleg Ő 8 ohm-ra kérte. Olyan liftes eszközt nem ismerek ami tudná ezt.
Hello! Sajnos tegnap sikerült kivágnom az erősítőm! Probléma, hogy elkezdett zúgni! Gondolom valamelyik kondi adta meg magát de melyik ?
TDA1557Q Előre is köszönöm
Nem a TDA1562Q MAX. teljesítménye 70W. gyári speckó szerint. 45-55W-nál Class-H 0,5% THD ez teljesen hibátlan 12V-ról SAL hangszorókkal, főleg mélynek de bármihez jó.
Hali!
Hogy sikerült kivágni? Szerintem inkább az IC-vel lesz a gond. Ha az elkót nem fordítva kötötted be, akkor azzal nem lehet baj. Feltételezve, hogy nem 100éves kiszáradt elkóról beszélünk.
Ez nem egyértelmű ennél a végfoknál mindenhol 4-8Ohma irják.
Szia
Gondolkodtam Tudom hogy kevés lesz az akku teljesítménye de a Mélynek Külön aksija lesz Ami KB 7 Ah-s vagy nagyobb És Így már legalább 2 órát bír majd szusszal. Gondolom Olyan kapcsolás létezik ami 4 ohmos erősítőt Alkalmassá teszi a 8 ohm-os hangszórók fogadására Mert ha lenne ilyen az lenne a legtökéletesebb Kösz az eddigi fáradozásaitokat :worship:
Elég ritkán jutok hétköznap internet közelébe szóval ha sokáig nem válaszolok nektek ne haragudjatok rám nem tehetek róla...
De azért törekszek rá hogy minél hamarabb válaszoljak...
Kösz szépen,készítettem már több tipusú erősítőt 20-tól 100 wattig, most sikerült szert tennem egy kb. 600 VA +/- 65 V-os gyűrűmagos trafóra ami egy nagyteljesítményű erősítőért kiált.100 W-nál nagyobbat még nem készítettem,gondoltam megpróbálom,olvastam a topikot és elmentettem a szóba jöhető rajzokat,és erre esett a választásom viszonylagos egyszerűsége miatt.Amatőr vagyok,de azt látom hogy teljesen szimmetrikus felépítésű,nagyfrekisen többször megfogott,rövidzárvédelemmel ellátott,nagy teljesítményű kapcsolás.
Hát úgy sikerült a dolog, hogy ugye bár nekem ez az erősítő kocsiba kell és van előtte egy CD lejátszó abban is volt erősítő
4*23Watt és én azt kötöttem rá és mivel ennek nem erre van tervezve a bemenet kivágta. Tehát most az a kérdés áll fent, hogy hogyan tudom rákötni a lejátszóra ha ott 23Watt jön ki ? Idézet: „Gondolom Olyan kapcsolás létezik ami 4 Ωos erősítőt Alkalmassá teszi a 8 Ω-os hangszórók fogadására Mert ha lenne ilyen az lenne a legtökéletesebb” Sajnos ilyen kapcsolás nem létezik ŰUgyanis a 4 ohm-os erősítőre nyugodtan rá lehet kötni a 8 ohm-os hangszórót! Semmi baja nem lesz sőt kevésbé fog melegedni.
Egy 4*23W-os végfok után minek neked még egy 2*22W-os?
A végerősítőket általában előerősítő után szokás kötni, nem pedig egy másik végfok után. Persze ha ragaszkodsz a dologhoz, akkor a bemenete elé tegyél egy fesz. osztót. Autórádiós topikokban már volt erről szó, hogy miként lehet nagy jelű kimenetet illeszteni vonalszintű bemenettel rendelkező erősítőre.
Értem. Köszönöm és értem, hogy miért kérded de nem tudom mintha nem az igazi lenne az a 23W szerintem nem ad le annyit.
Üdv lenne egy olyan kérdésem hogy van egy teljes gitár fejem, amiben található 3 effekt, egy előerősítő, egy stabkocka pár 12v szimetrikus táphoz, illetve egy végfok, mely 60v asszimetrikus tápról megy papíron, amely helyett eredetileg egy quad volt szimetrikus tápról hajtva. a kérdésem a következő lenne, meg lehet e hajtani a képen csatolt formában? a stab kört egy 12v os trafóról hajtanám ami kis áramú, mert a stab kockán kicsik a hűtők, és nem szeretném túlerőltetni, felesleges áramot elfűteni, a helyzet az hogy az előfok 12v szimetrikus, de a effektek viszont 12v asszimetrikusan vannak meghajtva, viszont a végfokot 60v asszimetrikusról hajtanám 1 amperrel maximum! a kérdésem az hogy a földelés a képen láthatóen meg e lehet oldani? A szimmetrikus tápot, megfelelő trafó hijján a 2 dióda, 2 elkó, szimulált földel oldanám meg, míg A 60v puffer illetve greatz híddal!
|
Bejelentkezés
Hirdetés |




DE nem mondok hülyeséget tényleg Mobil Házimozit akarok csinálni. A Fő hangfal már kész is van Ami surround hangfalként üzemel és ehhez kell még egy mély láda.











ŰUgyanis a 4 ohm-os erősítőre nyugodtan rá lehet kötni a 8 ohm-os hangszórót! Semmi baja nem lesz sőt kevésbé fog melegedni. 






