Fórum témák
» Több friss téma |
Mielőtt kérdezel, a következő két dolgot ellenőrizd!
I. A helyes tápfeszültségek megléte.
II. A kimeneten van-e egyenfeszültség.
Élesztés.
2*10k log. ,én pl. ilyet használok. Általában ez B jelzésű.
Sziasztok
Segítséget szeretnék kérni van 1 rossz erősítőm amiben van 1STK4152 ic erről az icről szeretnék többet meg tudni azt hogy melyk lábán kapja + a tápot + a jelet a tápját már meg mértem az elkó kondikon ott meg vannak csak azt nem tudom hogy el jut az icre. Köszönöm szépen a segítséget
Itt az adatlapja, és az egyszerűbb bekötési kép.
Mérd meg az erősítő kimenetét. Ha egyenfesz van rajta akkor halott az IC. Nekem ez szokott a leggyakoribb hiba lenni...
sziasztok.
itt lenne ez a kiváló kapcsolás már többször megépítettem és a maga nemében egyedülálló hangminőséget biztosít. Eddig 8 Ohmos hangszóróhoz használtam de látom a leírásában, hogy 4 Ohmoshoz mahinálni kell vele valamit. ennyire sikerült lefordítanom az ide vonatkozó passzust: "Ha te a 8 Ohmos verziót építed meg akkor a kapcsolásnak tartalmaznia kell R28 D7és D8-at is, amelyeket a 4Ohmos verzióban nem kell használni." csak az a gond, hogy nekem ez egy hangszererősítőbe kellene amire sokszor különböző nem tudni milyen impedanciájú hangfalakat kötnek. szerintetek kárt tesz benne ha 4Ohm kerül rá és 8Ohmosra van megépítve? mi történne? itt a leírása: http://www.electronics-lab.com/projects/audio/017/ köszi minden segítséget.
Szia!
A 4 Ohm -hoz való módosítással a végfok rövidzárvédelmét nagyobb áramra állítod, ennyi a különbség. Nagyobb áramot enged meg a kimenet felé beavatkozás nélkül a védelem. Ha a 8 Ohm -os változatra 4 Ohm -os hangszóró kerül, annyi fog történni, hogy nagyobb hangerőnél, ami akkora áramot igényel, ami már nagyobb lenne, mint ami a 8 Ohm -os hangszórónál maximumnak be van állítva, a védelem korlátozni fog, vagyis torzítani kezd majd. Szerintem csináld meg a 4 Oh -mos verziót, akkor tuti nem lesz gond. Attól még használhatod nyugodtan 8 Ohm -on is.
Hello Zoltan.ms.
Biztos profi a mellékelt kapcsolás, csak sajnos én nem vagyok profi. Ugyanis nem értem teljesen az erősítő működését. Legalábbis a mellékelt e.k. rajz szerint. Konkrétan azt nem értem, hogy a Q2, tranzisztort hogy vezéreljük. Márpedig ez hajtja meg a végfokot. Mi a Q3 feladata? (a többi tranyó szerepe, funkciója világos). Ugyanis a Q3 bázisa közvetlenül a földre, a Q2 bázisa, és a Q3 emittere pedig közös ellenálláson keresztül van a földre kötve. Hogy lesz ebből vezérlés?
Vannak még a megszokottól eltérő dolgok a Q5 B-E körül is...
Q3 bázisa nem földre megy, hanem -Vcc-re (ami persze a dolgon mit sem változtat). Szóval én biztos nem fognék hozzá, ehhez a többször megépített, tutti kapcsoláshoz...
Hello!
Úgy történt a dolog, hogy aki sch-trajzolta, fogalma sem volt mit rajzol, viszont a nyákterven minden a helyén van. (legalább is első ránézésre) Az hogy egy ilyen rajz megjelenhet a hálón, na az már égő!!üdv! proli007
Hello elektrorudi!
Egyetértek a megjegyzéseddel! Mentségemre legyen mondva, hogy már nagyon késő volt. Az meg tényleg fel se tűnt, hogy a Q5 elég forma bontó módon van alkalmazva. Van ott egy rövidke, függőleges, fölösleges vonal.
Sziasztok!
Egy nagyon egyszerű sztereo erősítőt szeretnék építeni. Van valakinek leírása hozzá, hogy mi kell hozzá és hogyan kell összedobni?
Sziasztok!
Szeretném megépíteni a képen látható erőlködőt. Kérdésem az lenne, AD149 helyett mit használjak? Kiírtam az adatait a kép oldalára. Elég ha csak valami hasonló tulajdonságokkal bíróra cserélem? Valamint a bc161 helyett a kereső 2SB892-t javasol. Elvileg az beszerezhetőbb mint az előbb említett. Jó lehet bele? ÉS még egy, diódáknak 1n4148 simán jó nem? És még egy, más témáról: Miért recseg össze vissza a TDA2030asom, ha kapcsolóüzemű tápról akarom hajtani? Kössz uli
Szia!
A BC141-BC161 helyett jó a BC301-BC303, vagy a BD135-BD136. A 2N3055-AD149 párt valami komplementer párra érdemes cserélni( pl. BD911-BD912). Viszont, ha így hagyod a kapcsolást, nagy lesz a keresztezési torzítás. Érdemes a 2 diódával sorba kötni egy potit, hogy be tudd állítani a nyugalmi áramot.
Szia
Valószínűleg nincs kellőképpen megszűrve a kapcsolóüzemű táp kimenete. Esetleg nézz rá szkóppal. Te építetted a tápot? Vagy egy átalakított PC táp? Kis hangerőn is recseg?
Sziasztok.
Van egy Kenwood KAC-624 es autós erősítőm. Sajnos történt vele egy kis hiba pakolásztam a csomagtartóban és valahogy kicsúszott a +táp kábel a helyéről és sikeresen hozzért az egyik hangszóró kimenethez. csattant valami egy kis szag is jött hozzá. Aztán visszapakoltam a helyére a tápot kipróbáltam és az egyik oldal nem szól. viszont kipróbáltam hídba meg szól. Szétszedtem az erősítőt hogy megnézzem mi füstölt el benne. de semmilyen alkatrész nem volt megégve és kipukkant kondi sem volt. megnéztem a FET-eket azok sincsenek kipukkanva. Szerintetek mi lehet a gond? Köszi
ha szerencséd van talán csak leégetted az egyik hangszórót, ha nincs szerencséd akkor valami baja van annak az oldalnak amelyikhez hozzá ért a + tápfesz.
A hangszóró még él.
amúgy én is ezt a jelenséget vártam. Szerintetek ha a az erősítő fetten nincs külsérelmi nyom attól még el tud szálni. viszont az érdekes az hogy valami büdős volt benne utána. Valakinek esetleg valmi ötlet? Köszi
Mérd meg nem-e ad le valamit az erősítő.
Üdv!
Köszönöm a segítséged! A leírtakkal kapcsolatban még annyit kérdeznék, mekkora potit kössek sorba a diódákkal, és mennyire állítsam majd a nyug. áramot? A másik 10k-s potival mit kell beállítanom? A kimeneten a 0V-ot? Tomi20: A táp ha jól emlékszem valami TVből van. Ha rákötöm egyszerűen recseg az egész, a zenét is elnyomja ha rákapcsolom. Uli
Sziasztok!
Szeretném megcsinálni ezt az alul áteresztő szűrőt, és abban kérnék segítséget, hogy a potik milyenek legyenek? Illetve a +-12V-os trafó az milyen teljesítményű legyen? (Egy 100W-os quad 405 lenne a végfok hozzá, és így hajtanék megy egy mélyládát, ami 150W-os 4 ohm) Köszi előre is!
Akkor biztos nagyon zajos a táp, esetleg be is gerjed a végfok. Próbálj szkóppal ránézni, és mérd meg a táp frekijét, így lehet hozzá csinálni fojtó tekercset. (a számításban nem tudok sajna segíteni, tedd fel a kérdésed a kapcsoló üzemű táp topicban, biztos tud valaki segíteni)
Sziasztok!
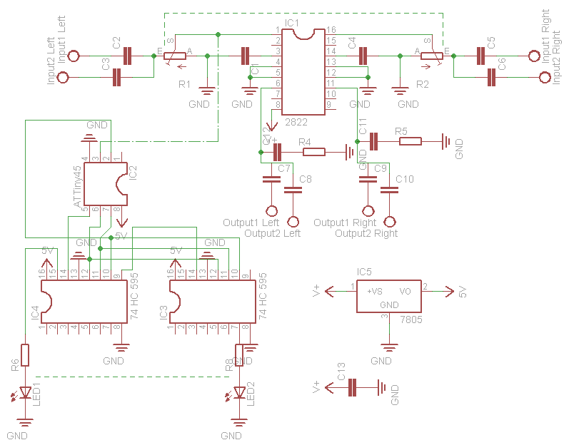
Kezdő vagyok, úgy az erősítők mint az elektronika terén is. Viszont kb. 2 hete tettem le a rádióamatőr vizsgámat és közben megismerkedtem az erősítő kapcsolásokkal és úgy gondoltam a vizsga után építek egy ilyen fülhallgató/előerősítő féleséget. Amit találtam alapnak az olyan 1-2W-os. Remélem nem vagyok túl laikus, de én terveztem egy apró kapcsolást (terv.png). Az erősítő részének az alább mellékelt képet vettem alapul a kivezérlés jelző részét pedig innen "puskáztam". Az AVR proci előtt a szaggatott-pontozott vonal az erősítő helye csak nem akartam még azt is rázsúfolni a rajzra. Valamint bátorkodtam dupla ki- és bemenetet tenni a rajzra amiket kever az erősítő, csak hogy több eszköz is egyszerre tudjon rajta működni, mert kollégista vagyok és tudom, hogy úgyis mindenki egyszerre akar a hangfalhoz/füleshez jutni így mindig ki-be kapkodják a kábeleket, hogy az ő zenéjük szóljon. ![]() Szóval a kérdéseim: 1. Tettem a ki- és bemenetekre is leválasztó kondikat a biztonság kedvéért, ezeket hogyan kéne méreteznem? 2. Tudom-e ezt az egészet SMD alkatrészekből csinálni (kivéve a 2822-es IC-t mert az úgyláttam nincs olyan kivitelben valamint a potikat) vagy az sok lesz nekik? 3. Valamint természetesen életképes-e ez a kapcsolás vagy Lomtár? ![]() Előre is köszönöm a válaszokat...
Szia!
Bocsi a rajz lemeradt Szóval ez az ami itt a hobbielektronikán is megtalálható, de azt mondták hogy jobb hogyha a beültetési rajz alapján csinálom meg. szóval akkor 2W-os trafó elég és még az hogy a stereo jelet vezetek bele, és akkor kijön mono jel?És még azt hogy milyen mélyládát érdemes hozzá venni, mert még nincs 30 cm-es 150W/4 ohm-os hangszóróval megfelel?Köszi hogy segítesz!
Jé, ezt egyszer én csináltam, mármint, hogy én készítettem ezt a beültetési rajzot. :crazya:
Idézet: „És még azt hogy milyen mélyládát érdemes hozzá venni, mert még nincs 30 cm-es 150W/4 Ω-os hangszóróval megfelel?” Ha SAL vagy MNC lesz, akkor a 100Wattos quadtól hamar szét fog esni, ha sokat hallgatod hangosan...
Akkor már TDA8563.
Olcsóbb, egyszerűbb, jobb, nagyobb a teljesítménye és 2Ohm-ig terhelhető.
Szia!
Köszi, és akkor milyet vagyek, melyik a jó hangszóró márka? Illetve ehez a szűrőhöz a potméterek tipusait(tehát A vagy B, lin vagy log) azt megtudjátok mondani? Köszi előre is!
Szerintem a jó hangszóró a Monacor, Tesla, Alpine, Sony.
A potik lineárisak legyenek. |
Bejelentkezés
Hirdetés |










Az hogy egy ilyen rajz megjelenhet a hálón, na az már égő!!


és még az hogy a stereo jelet vezetek bele, és akkor kijön mono jel?


