Fórum témák
» Több friss téma |
Mielőtt kérdezel, a következő két dolgot ellenőrizd!
I. A helyes tápfeszültségek megléte.
II. A kimeneten van-e egyenfeszültség.
Élesztés.
20 év múlva már egy vagyont fog érni?Mostmeg 1500-ért vettem, akkor inkább felteszem a polcra.
Nekem ez még magas csak 13éves vagyok.Amúgy nem kettő tda7294-est raknék bele hanem egyet azt se a dobozába hanem csinálnék egy mélyládát.
Szia!
Nekünk is van egy ilyen erősítőnk itthon. Én gyári hangfalakkal használom (DC2050 E) és nagyon szépen és jól szól. Hozza a mélyeket, hangerő is van rendesen. (Ez az ÉN véleményem) Szerintem nem érdemes szétbarmolni, ha jól működik.
A power gombot azt biztos meg kell csinálni mert nem a legjobb nekem.Utána meg költök hangfalra egy kis pénzt.
Ha egy végfok végtranyói +-60v-ról járnak és a meghajtó fokozat +-120v-ról jár, akkor a végfok körübelül hány wattot tud 4 ohm -on?
Szia!
Kb. 350-400W. Attól függ mennyire esik le a +-60V. A meghajtó fokozatot felesleges ilyen magas feszültségről járatni, elég ha 5-15V-al magasabb a végfokok feszültségénél.
Jó, mert ez egy 2x1200w-os végfok adatai voltak elvileg... Tudtam, hogy nem ad le ennyit, de hogy ennyivel többet ráírnak már nevetséges...
Amúgy kínai cucc.
Nem lehet, hogy a végfok kapcsolható tápfeszről jár?
Legalábbis a magas meghajtófeszültség arra utal..
Hmm... nem tudom. Viszont a 2x440-es verzinónál is meg van ez a +-120v meg +-40v külön. Milyen ez a kapcsolható tápfeszültség?
Sziasztok!
Van egy MNC hurricane 400-as erősítőm. 4 végfok szénné égett egymás mellett, meg pár elleneállás. Valaki tud hozzá kapcsolási rajzot, hogy milyen végfokot vegyek bele? Biztosítékot kivágta, lehet más baja is a végfokokon meg pár ellenálláson kívül? Sipolós műszerrel hogyan tudom kimérni a többi végfokot?
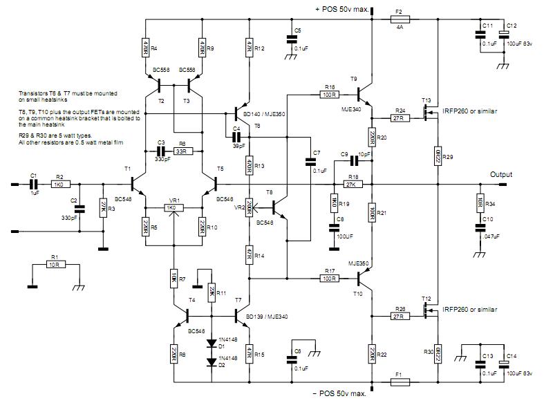
Sziasztok nekem csak annyi kérdésem lenne hogy konkrétan ebben a kapcsolásban ha és végfetek helyett sima PNP (BD250) tranzisztort teszek be akkor az úgy jó lesz-e, természetesen nem fogom még +/-40V ról se járatni.
Gondolom ez egy autós végfok. Ha igen, akkor a tápnak vége. Ha szerencséd van, csak a tápfetek mentek szét.Azért arra kyváncsi lennék, hogy egy ekkora dobozba te hova épitenél végfokot.
Nézd meg szakadásvizsgálóval, hogy nem zárlatosak-e a tápfetek.
A tranyók nem nyitnának rendesen, viszont a nyugalmi áran nagyon nagy lenne. Nem lehet feteket tranyóra cserélni. Főleg nem N fetet PNP trayóra.
Hello troby!
Én mindenképen NPN tranyóval helyettesítenék. Gondolom a FET-nek egyik előnye a kis bemenő áram. Ez nem jellemző a bipoláris teljesítmény tranzisztorokra. Ha jól értelmezem a BD 250 adatlapját, akkor Ic= 1,5 A-nél 25, Ic= 15 A-nél pedig 15-ös a β-t garantál a cég. Ez 60 mA-es ill. 1 A-es bázisáramot jelent. Vagyis az R24/R28-at ki kellene hagyni, módosítani a végfokot meghajtó áramkört, stb. Szóval egy kicsit át kéne tervezni. Úgy hogy direktbe, mondhatni „vakon” csak a FET-ket helyettesíteni? Hát én nem vállalnám! Azt észrevetted ugye, hogy a 4A-es biztosítékok nem végtranzisztorokat védik, hanem ami előtte van. Legalább is az e.k. rajz szerint. Ezért a FET-ek a hangszóród nyugodtan leéghet, te nyugodt lehetsz mert a biztosítékok meg lesznek kímélve. Egyébként szimpatikus a kapcsolás. Milyen paraméterei vannak? Idézet: „Azt észrevetted ugye, hogy a 4A-es biztosítékok nem végtranzisztorokat védik, hanem ami előtte van. Legalább is az e.k. rajz szerint.” Nézd csak meg még egyszer azt a rajzot. A táp bemenet nem a kondiknál van.
Hello Milan90!
Ezer bocs és egy anyamedve! Igazad van! A megszokás sajnos néha bambává teszi az embert.
Ezt inkább fórumba
[/quote]Helló akkor ezt a kapcsolást nem tudom megoldani tranyóval, akkor sem ha a meghajtóhoz nagyobb teljesitményűt teszek? Vagy akkor PNP-t? Köszi a segitséget. [quote] A meghajtó bétáját kéne növelni. Ezzel az A osztályú meghajtóból sosem fogsz elegendő áramot kivenni. Meg kéne bróbálni darlington tranyókkal, de lehet hogy gerjedne.
Szia köszi a hozzászólást.
A paramétereiről nem tudok csak annyit ami a weblapon van: hogy azzal az IRFP 260 al tud 200W ot. De van egy másik kapcsolás ami ugyan ez teljesen csak a végfet abban IRFP450. Én azt is meg csináltam de csak 4db 2-2 végfettel majd most lesz bemérve. Egyszer megcsináltam ezt is csak elszállt mert véletlenül feltekertem a nyugalmi áramot nagyon.
Köszi akkor nem szenvedek vele csak van itthon 10 pár BD és gondoltam felhasználom. Üdv
[/OFF]Először én is csodálkoztam, minek oda bizti.[OFF]
Sziaszok!
Vásároltam egy HITACHI HA 3700 tipusú erősítőt aminek az eladó szerint hibás az egyik végfoka,miután hazamentem redre lebontottam a burkolatát és lám nem csak hibás hanem hinyzik mind a két végtranziszor hütővel együtt plussz a másik oldalt is elég csúnyán mondhatni mekk mester modjára kókányolták össze.Tehát ha valaki rendelkezne e kb 25 éves erősítőhoz valamilyen dokumentációval kapcsolási rajzal vagy bármivel nagyon megköszönném.
Igen, az. A fetek tuti, hogy kukák, mert szénné égtek.
Hogyan tudom megnézni? Melyik lábakat hogyan nézzem? Bocsi a láma kérdésért, de nam vagyok nagy szakértő a témában.
Nagyon köszönöm! Ez több mint amit remélhettem teljes kapcsolás és minden az erősítőről,így legalább rendbe tudom rakni mind a két oldalt úgy ahogy azt annak idején megálmodták.
Szia!
Idézet: „Milyen ez a kapcsolható tápfeszültség?” A kivezérlés függvényében változik a végfokok tápfeszültsége.
Köszi a gyors választ de sajnos nem.Csak hasonlít rájuk.A két két kimenő ellenállás szállt el meg a végtranyók.Abból gondolom,hogy a kimenő ellenállások körül fekete a panel.Ha megmérem a másik oldali ellenállásukat gondolom kiderül az értékük,csak hogy hány wattosak lehetnek.Szerinted érdemes a 2n6488-at kicserélni BD911-re a párjaikkal együtt?Mekkora nyugalmi áramot állítsak be nekik?Azért lett volna jó a kapcsi rajz,mert néhány ellenállás már igen csak megkopott,,igy marad a méricskélés.
Ha esetleg gyanúsak a tranzisztorok, mindenképp érdemes őket cserélni. A nyugalmi áram szerintem 50mA körül jó lesz.
|
Bejelentkezés
Hirdetés |




Amúgy kínai cucc. 




