Fórum témák
» Több friss téma |
Hello!
A linket betehetted volna, mert már nem igazán emlékszem miről volt szó és mi a szándékod vele. Hogyan lehet a fotóellenállást nyomógombbal helyettesíteni... A gond, a legtöbbször ott van, hogy a feladatot körültekintően kell megfogalmazni. Tehát nem elég a fő problémára keresni a megoldást, figyelembe kell venni a kívánatos alaphelyzetet, és hogy mi történjen a feladat befejezésekor. Pontosan ismerni kell a ki-bemeneti körülményeket és a hazárdokat. (Értem ez alatt, hogy pld. egy nyomógomb plelleg amikor megnyomjuk, vagy hogy a jelek nem biztos, hogy egy időben érnek be egy kapuáramkörbe.) Akkor egy impulzus keletkezik menet közben, amit egy Led-en ugyan nem látunk, de egy számláló esetleg továbblép rá. Ha a feladatot logikusan fel tudjuk építeni amiben nincsenek ellentmondások, akkor valószínűleg meg lehet valósítani. Idézet: „Tehát egy nyomógomb megnyomása (nyomvatartása) után 10-15 s-el szólaljon meg a piezó, és a gomb kiengedéséig szóljon (de ez nem lényeges).” - A nyomógomb megnyomása, vagy nyomva tartása nem mindegy, mert az első esetben a megnyomást tárolni kell, hogy elengedve az infó, hogy nyomva volt megmaradjon. - Az hogy ez után 10-15s múlva megszólaljon egy piezó az oké, de mi lesz, utána? Folyamatosan szólni fog? Vagy hogy indul az áramkör? Bekapcsoljuk? Tehát mindig tisztázni kell az alapállapotot, valamint azt, hogy a feladat végeztével milyen állapot álljon fen. - Aztán ellentmondás van abban, hogy megnyomás után szólaljon meg, de a gomb elengedéséig szóljon. Ha megnyomod egy pillanatra, akkor erre elindulhat az időzítés, de mivel el is engedted, már teljesült is, hogy kapcsoljon ki az elengedésre. Tehát úgy nem lehet fogalmazni, hogy ez "nem lényeges", mert akkor nem azt fogja tenni amit szeretnél. - Ezeket és az időzítéseket át kell gondolni. Legjobb, ha az ember egy idődiagrammon ábrázolja, akkor láthatja a hibákat. Az is jó, ha józan paraszti ésszel leírja az ember, mikor mi történjen és átgondolja, lehetséges-e az a változat. Nem csak a működéseket kell átgondolni, hanem a helytelen működtetésből adódó működéseket is. (tehát mi van ha elengedem, mi van, ha időzítés közben megnyomom... pontosabban mi legyen) És meg kell határozni, hogy hol van egy működési ciklus eleje és vége, tehát ahonnan a művelet újra kezdődhet. - Az időzítés egy feladat, egy másik a nyomógomb megnyomásának tárolása. Két feladatot egy 555 áramkör, általában nem tudja egyidejűleg lekezelni, csak ha a feltételek szerencsésen esnek egybe. (pld. ha a nyomógomb mondjuk egy kapcsoló, mert az maga már egy információ tároló) Szóval, így nehéz ajánlani valamit, mert biztos nem lesz megfelelő. Nem lehet a kívánt működésben ellentmondás, és logikusnak kell lenni a feladatnak. üdv! proli007
Szia!
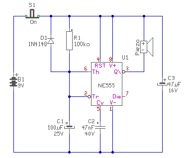
Akkor megpróbálom pontosan leírni Szóval ott a kapcsolás, és ezt szeretném 1db 555 el, és egy nyitó nyomógombal, tehát egy doboz ajtaja nyomná be folyamatosan a nyomógombot, így nyitva lenne az áramkör, de amikor kinyitnám az ajtót, akkor zárná az áramkört, és így elindulna az időzítés. Ez így megoldható? Vagy esetleg ha ez így nem jó, akkor egy 6-18K-s fotoellenállással, amikor kinyitnám az ajtót fényt kapna, és elindulna az időzítés. 12 mp után a piezó addig szólna, amígy a fotoellenállás nem kapna fényt, tehát becsuknám az ajtót, vagy a nyomógomb nyitná az áramkört. Hogy tudnám megvalósítani? Köszi előre is!
A nyomógombos áramkör, fogyasztás szempontjából előnyösebb lenne az elemes táplálásnál.
Lásd mellékelt kapcsolásban... ( S pontos infóból gyorsan meg van a kapcsolás is. )
... A belinkelt kapcsolásodhoz biztosan tartozik egy leírás is. Át kell olvasni és meg kell építeni a deszkamodellt. Ha tetszik, el lehet készíteni a PCB-t.
...
Hello!
Valóban célszerűbb nyomógombot alkalmazni, és azzal a tápfeszt kapcsolni. Ha tényleg csak arra van szükség, hogy a doboz kinyitása után 10 másodperc múlva visítson, és aktív a Piezó akkor egy 555 is elég a feladatra. üdv! proli007
Nagyon köszi a segítséget mindkettőtöknek, és tényleg milyen hülye vagyok hogy arra nemgondoltam, hogy a gomb a tápfeszt kapcsolja
proli007 a kapcsolást amit készítettél nekem, azt nagyon köszönöm, hogy vetted a fáradtságot. És az akkor ugye kb. 10 mp elteltével működteti a piezót?Köszönöm nektek mégegyszer!
Hello!
Igen, kb. 10 sec az idő. Egy kis hibalehetőség van benne, ha a piezo már kis feszültségről is esetleg nyikorog, mert az 555-nek amikor a kimenete magas, elég sok a maradék feszültsége. De ha gond lesz, megoldjuk. üdv! proli007
Hello!
Ezt a kapcsolásod építettem meg, szkóppal nemnagyon tudom ellenőrizni, de szerintem nem jó így, mert a tl494-nek csak az egyik kimenetéről megy a jel és úgy látom a flop a szinkronizációs jelet kapcsolgatja a pwm ütemében, ezt összevetve a 4001 igazságtáblájával az egyik kapu kimenetén még modulálva lesz a jel, de a másik folyamatosan fogja adni a jelet. Vagy rosszul gondolom?
Úgy látszik rosszul gondoltam, de még egy probléma: a feteket 4050-el hajtottam meg, nem a felfutással, hanem a lefutási éllel van probléma, 3Kohmos terheléssel kitölti a negatív szakaszt, de ha 15ohmot teszek rá, akkor teljesen meredeknek néz ki, mitől van ez, hogyan befolyásolhatja a terhelés a meghajtó kört? Ha összekötöm a két fetnek a drain-ét, akkor miért nincs jel?
Szia proli007!
Nagyon köszi hogy segítetteél, megépítettem a kapcsolást és tökéletesen működik! Nincs semmi nyekergés, a nyomógomb kiengedése után kb 12. mp-el megszólal, és ez tökéletes!Mégegyszer köszi hogy segítettél!
Hello!
Sajnos nem elég világos amiket írsz számomra. - A Fet-ek bemenő kapacitása terheli a meghajtó fokozatot. Ennek feltöltésén és kisütésén múlik a vezérlés gyorsasága. Ez természetesen látszik a Drain futásában is. - Most a Gate, vagy a Drain lefutási élével van gond? És a 3k/15ohm terhelés a Drain-re vonatkozik? És csak ez terheli a Draint, vagy más is van az áramkörben? Mert a kimenő kör kapacitásait is ki kell sütni, sőt a reverz (parazita) diódában felhalmozott töltését is el kell hogy távolítsa a Fet. - Természetesen kisebb terhelő Drain ellenállás nagyobb meredekségű jelet eredményezhet, hiszen a futásidő, R*C szorzata. Csak a terhelés parazita kapacitásait, és a Fet belső kapacitásait is figyelembe kell venni. - Ha a két Draint összekötöd maximális kitöltés mellett, akkor Fet-ek DT kikapcsolási idejére lesz csak magas szintű jel. Ha ez az idő kisebb, mint a Fet kikapcsolási ideje, akkor valóban nem lesz kimenő jel. Ellenkező esetben kell hogy legyen. Szkóp nélkül szinte reménytelen ezen dolgok megértése. Adott esetben a szkóp bemenő kapacitása, (vagy mérőkábel) is problémát jelenthet. Tehát minden képen 1:10-es fejjel, vagy pótlólagos feszültségosztóval kell mérni. A probléma, gyors jeleknél egyébként sem olyan egyszerű, mint amilyennek elsőre látszik. (Ez látható, a gyári kapcsolások, néha megmagyarázhatatlan kiegészítő R-L-C tagjain is.) üdv! proli007
Sziasztok.
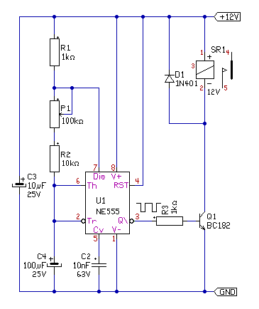
Tudnátok e segiteni egy olyan időzitő megépitésében ami ha 12V kap (az áram folyamatos marad továbbra is)5-20mp után kapcsol be egy relét.Jó lenne ha egy trimmerel lehetne állitani ezt az időt.Előre is köszönök minden segitséget.
Talán ez megfelel ,kis teljesítményű relét közvetlenül is meghajt de inkább tegyél utána egy kapcsoló tranzisztort. A téma képeinél több példát is találsz a bekötésre.Bővebben: Link
Hello!
Példa a mellékelt ábrán, ha jól értem a feladatot itt egy meghúzás késleltetésről van szó. Poros! Amit feltettél, az nem időzítő, hanem ütemadó (astabil). Lévén, hogy a Discharge kisüti a kondit, és elölről kezdődik a folyamat. üdv! proli007
Újra átolvasva a kérést neked van igazad félreértettem .
Üdv!
Nekem egy olyan feladatre kellene egy kapcsolás, amiben kb 5 másodpercre meghúz egy relé, majd ugyanyannyi idő múlva elenged, aztán megint meghúz stb stb. Ha az idő állítható lenne mégjobb lenne. Van valakinek ötlete a témával kapcsolatban? Előre is köszönöm!
Hello!
Az 555-öt astabil kapcsolásban kell alkalmazni. üdv! proli007
Szia proli007!
Azt a kapcsolást amit csináltál nekem, abban minek a változtatásával tudom elérne hogy az áramkör zárása után ne 10 hanem 18 s-múlva szólaljon meg a piezo? Köszi előre is!
Nagyobb időzitőkondi kell, vagy a 100kohm helyett ~180 kohm érték. Kondi nem árt, ha tantál.
Már bocs, hogy beleszóltam, de hátha sürgős...
Köszi a segítséget, meló után össze is rakom remélem jó lesz.
Mégegyszer köszi!
Üdv proli007
Lenne egy kérdésem.Az időt hogyan tudnám kiszélesiteni?A trimmer határozza meg?Vagy másik alkatrész a felelős?
P1; R1; C1, értékei határozzák meg az időzítés értékét.
Ha növeled PL a P1 értékét ( 1M ohm-ra ) akkor a késleltetés is jóval nagyobb lesz....
Hello!
Az időt ahogy Jani is írja, kb. a T=C1*(R1+P1) alapján lehet kiszámolni. Viszont sokkal jobban 1 perc fölé nem illik emelni, mert a kondi szivárgási árama levonódik a töltőáramból (amit az ellenállás értéke határoz meg) és egy adott ellenállás érték felett a szivárgás már nagyon befolyásolja az idő. Ha meg nagyobb kondit használsz, akkor annak szivárgása is nagyobb lesz. 1..2 perc felett már nem működik kielégítően, esetleg le is áll. Esetleg drága és jó minőségű tantál kondival, jobb eredmény érhető el. Viszont nagyobb feszültségű elkónak várhatóan kisebb a szivárgási árama. (Van aki itt örömködött, hogy nem tölti, hanem kisüti a kondit, és így jobb eredményt ér el. De csak látszólag, mert becsapja magát. A szivárgási áram úgy is hat, csak nem levonódik a töltőáramból, hanem hozzá adódik a kisütő áramhoz. De ugyan úgy befolyásolja a kapcsolás működését.) üdv! proli007
Helló.Végre sikerült megépiteni.Tökéletesen működik majd még ha lesz időm be kell szerelnem ahová szántam.Mindenkinek megköszönöm a segitséget.Hálás köszönet.
Üdv!
230V-os 30W elszívóventihez kellene egy késleltetőkapcsolás. A szokásos felhasználás: a helyiséget elhagyva még menjen pár percig, csaqk utána álljon le. A gyáriban is 555 ic van, mindenféle trafó nélkül. A kapcsolást egy tranyó végzi. Van erre valakinek bevált kapcsolása?
Sziasztok!
Szükségem lenne egy ugyanilyen kapcsolásra mint az a piezós amit proli007 szerkesztett nekem csak az lenne a különbség, hogy egy 12V-os ledet működtetne, az áramkör zárása után pontosan 2 percel, és addig világítana a led, amíg nem nyissuk az áramkört. NE555-el megoldható? Vagy ha nem hogyan lehet másképp? Köszi előre is!
Szia!
Ha pontosan 2 perc kell, akkor kvarcoszcillátort és számlálót érdemes használni, az 555-ös kapcsolások időzítésének elég nagy hibája van, több %. Ha elég a nagyjából 2 perces időzítés is, akkor a piezo helyére mehet a LED, R1 helyére 495 kOhm-os ellenállás kell, a C1 kondi helyére 220 uF. Az ellenállást meg lehet oldani 470 kOhm és 25 kOhm soros kapcsolásával, a pontos időzítéshez lehetőleg minél kisebb értéktoleranciájú alkatrészek kellenek. Lehet kísérletezni trimmerpotenciométerrel is az R1 ellenállás helyén, így pontosabban be lehet lőni az időt. Ha 12 V-ra van előtétellenállásod a LEDben, akkor nem fog teljes fényerővel világítani, de nem is mehet tönkre a dióda. |
Bejelentkezés
Hirdetés |





) 

proli007 a kapcsolást amit készítettél nekem, azt nagyon köszönöm, hogy vetted a fáradtságot. És az akkor ugye kb. 10 mp elteltével működteti a piezót?









