Fórum témák
» Több friss téma |
Mielőtt kérdezel, a következő két dolgot ellenőrizd!
I. A helyes tápfeszültségek megléte.
II. A kimeneten van-e egyenfeszültség.
Élesztés.
A Guglin megtaláltam a PCA céget (Kalifornia). Késleltető művonalakat is gyártanak, aktív/passzív stb.. Ez a típus nem szerepelt a gyártmánylistán, úgy hogy érdeklődő e-mail, melléklet a fotó. Reméljük válaszolnak.
Ha nem akarsz egy tucat végfokot összekötni akkor csak simán kösd össze a XLR aljzat lábait vagy tegyél közélyük egy 1µF -os bipoláris kondenzátrot!
Végül is két erősítőről lenne szó.Akkor összekötöm őket.
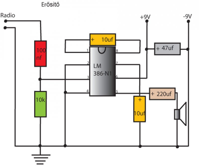
Tiszteletem, kérdésem van: Egy kis mp3-as kütyüt szeretnék rákötni 8 ohmos hangszóróra, a mellékelt ábra szerinti erősítő segítségével. A dolog nem működik, söt, az erősítő időnként begerjed, tehát hangosan sípol. Lehet valahogy segíteni a hibán?
Próbáld meg kivenni az 1 és 8 lábakat összekötő kondit. A hangszóró elé pedig inkább 1000µF kondit tégy és sokkal szebben fog szólni. A bemenetre is nagyobb kell, pl. 10uF.
Szia! sziasztok.
Előbb írtam, de töröltem, most mégis írom , Előbbinek a lényege az volt hogy szerintem is vegyed ki a 1-es 8-as láb közötti kondit. Az mp3 kimenete több 10 mW-t ez bőven kihajtja a LM386-ot, ami emlékeim szerint max 1W-to tud. Felesleges a 200-szoros erősítés ide. De a gerjedésgátlót tedd bele, illetve az alábbi javaslatokat próbáld ki. Vááá, most látom, hogy köbzoli úrnak megy válaszként, bocsánat érte. (elrontottam)
Az előttem szólóknak jó tanácsaik vannak. érdemes mindegyiket megfontolni és cselekedni. Az én javaslatom is a bemeneti csatoló kondenzátor növelése 1 - 5 µF-ra csillám vagy non polár elektrolit kondenzátorra. A 10 Kohmos ellenállást 47K-100Kohm értékűre növelném a bemeneti jobb mélyhang átvitel miatt. Ide potit is lehetne kötni, de végülis elég az MP3 saját hangeró szabályozója. A kimenetre kötött gerjedésgátló is hasznos lehet. Nekem fejhallgatóerősítőként ez nem kellett. 1 - 8 láb közti 10 µF maximális erősítést biztosít az IC-nek, ez sok. A csatlakozást megszakítva betenni 1 - 100 Kohm-s ellenállást, de az erősítésszabályozás 10 µF-ja ki is iktatható ha elég az erősítés. A tápfeszültség szűrő 47 µF kevés: megnövelni 500 µF-ra és párhuzamosan kötni vele 100 nF-t. Tápfeszültségnek 2db laposelem. 9V-s elem nem birja a lüktető terhelést.
Dokidoki és szamóca válaszát nem láttam. Elnézést kérek ha az én válaszom a több segítő közt okoskodásnak tünik! A 9 V 300-500 mA/h-s akku már megfelel táplálásnak(kipróbálásnál égős biztosítás, mert a zárlat veszélyes lehet!)
Készítettem fiamnak egy erósítőt STK 4182 II IC-vel: 2x45 W (VA). A 80-s 90-s években nagyon jónak számított, de most be kell látnom ez a mai kor mércéje szerint csak közepes és nem audiophil. (A TDA2030A- nál azért szebben szól) Még két dolgot megnézek: bemeneti elkokat MKT vagy csillám kondikra kicserélem, esetleg a tápon variálok egy kicsit.
Egyetlen nagyon pozitív tulajdonsága van az erölködönek, hogy némitás nélkül zéro bem. jel esetén sincs zaj. Gyári leírás szerinti nyákot alkalmaztam. Lehet, hogy jobb a TEXAS, Motorola, Canopus, Piret féle Canopus, VF2. Ha bepipulok az is lehet, hogy csinálok egy JLH asztali elektromos kályhát. Füles erősítőként már csináltam egy JLH-t (végre valami ami tökéletes)
Nem felel meg, ne vedd meg.
A teljesítmény függ a tápfeszültségtől is.
Szia!
Köszi! A tápfesz 16V és 6,7A-es a trorid. És ez? Ez elég erős hangfalnak látszik. Tehát akkor mennyi a teljesítmény tulajdonképpen az erősítőmen?
igen, ha 1800 Ft-s licit áron megveszed és a potit nem hajtod teljesen fel, vagy korlátozó ellenállást kötsz elébe. Hidas erősítő túlzott kivezérlés esetén legyilkolhatja a hangfalat. Felbomolhat a hid egyensúlya és egyenáram kerülhet a hangszóróba. Nem mindegy, hogy 1800 FT vagy 30000 Ft vesz kárba.
Az adatlap szerint 14,4V 10% -os torzítási szint esetén, hidalva leadja a 22W-ot 4Ohmos terhelésre.
A Szovjet kis bassreflex ezt állapotától függően kibírja, de mivel 20-25éves típus, biztosat itt sem lehet mondani.
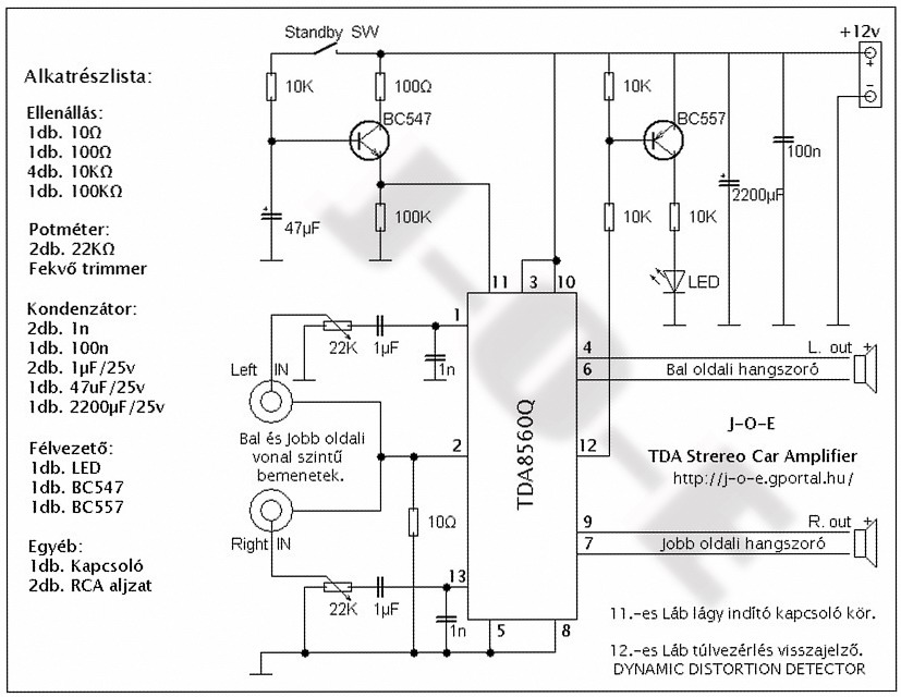
Hasonló TDA-s gondom van kisérleti stádiumban van egy 2X40W 14,4V-ról de nem ismerem az IC.-t gyanusan olcsó mellékelem a terveimet pár napot már bele öltem de, mielött alkatrészre költök. Aki ismeri mondhatna véleményt egyántalán életképes-e a dolog. Engem is érdekel milyen hangszorót érdemes hozzá alkalmazni, nem akarok sok ezerért tippelni.
A 2db 22k trimmer miért van benne?
Nem lesz külön hangerőszabályzó poti a bemeneten?
Ez egy nagyobb erősítőbe lesz, 2.-3db. sztereo TDA IC-vel külön minden hangszorónak vagy átkapcsolva 5.1.-nek, és így kell a bemeneti szint szabályzó de fontos a mobilitás "12v" is, MP3-MP4 lejátszóval meghajtani, így ez látszott a legjobb megoldásnak "ár/teljesítmény" mielőtt teljes gőzzel bevásárolok kellene hozzáértő vélemény.
Szerintem Hapronak inkább a bekötés módja az, ami nem tetszik. Én a közepéről vinném a jelet. Letekert helyzetben rövidre zárja a bemenetet. Persze, a NYÁK-terven már jól van.
Igazad van a rajzon javítottam. Valaki nem próbálta ezt az IC.-t?
Ezzel a TDA-val nem sűrűn építettek az itt hozzászólók erősítőt. Nem egy preferált típus. Az adatlap alapján semmi figyelemre méltó különlegessége nincs. Legfeljebb az alacsony terhelésre való használhatósága.
Ha a hangminőség fontos tényező én mást keresnék, de úgy veszem ki a hozzászólásodból, hogy inkább a tápfesz, illetve a védelmi funkciók a döntőek számodra.
Persze ez egy inkább univerzális mint csúcsmínőségű erösítő. Ez a kialakítás a hordozhatóságra megy de egy két kapcsoló beépítésével tud annyit a lakásban mint a manapság házimozi néven emlegetett 12E forint körüli komplett rendszerek. Kapcsoló üzemű tápról megy majd, könnyű kisméretű lesz. Én úgy sejtem ki kell próbálnom az IC-t "700-800.-Ft" nem hiszem hogy 20-25W felett érdemes hajtani, odáig remélem jól szól. 6x25W hangszorónként elég lesz bőven, ráadásul aktív hangváltóval talán a torzítás is elfogadható határ alatt lesz.
Szia!
Ez a bekötés sem jó. Ha letekered a potit, a jelforrásod kimenetét rövidre zárod. A poti csúszkájának kell a kondira mennie, az egyik vége a testre, a másik a bemenetre.
Sziasztok.
Van nekem egy Apogee végfok ICvel szerelt digitális végfokom. Az a baj hogy hiába adok neki tápot nemakar megszolalni sehogy sem. Házimozibol lett bontva. Van még egy Apogee IC rajta DDX-8000 Audio Processor. Ez valami 8 csatornás IC. Gondolom ez küldte tovább 5.1ben az audio jelet a végfokoknak. Ha valaki tudna segiteni megköszönném. Kapcsi rajzot mellékeltem. DDX-8000
Üdv!
Megosztanám veletek egy tapasztalatomat. Több erősítőt is építettem már, ic-st, tranyóst, A, AB osztályút. Beállítások, és bemérés után jön a meghallgatás amit a kimenetre kötött szkóppal szemre is figyelek. Szóval egy dologra lettem figyelmes, néha vannak levágások a jelben, pedig még közelébe sincs a túlvezérlésnek! Az én meglátásom az, minnél kevesebb az ilyen "belsö vágás" annál szebben szól az erösitö! Két kép egy AB osztályú 100W-os 4ohm os erősítőről, kb. 10W-on. További érdekesség hogy ugyan ezzel a tranyokkal(BDY73) egy DoZ 20W A osztály, nem csinál ilyeneket. ![]() Valamilyen technikai jellegü magyarázata van valakinek erre?
Ez szerintem valami berezgés, gerjedés.
Bővebben: Link Itt beszéltem arról, hogy Sipos mit is tapasztalt a többjeles mérések alatt.
|
Bejelentkezés
Hirdetés |





, Előbbinek a lényege az volt hogy szerintem is vegyed ki a 1-es 8-as láb közötti kondit. Az mp3 kimenete több 10 











