Fórum témák
» Több friss téma |
Mielőtt kérdezel, a következő két dolgot ellenőrizd!
I. A helyes tápfeszültségek megléte.
II. A kimeneten van-e egyenfeszültség.
Élesztés.
Nos a hangsugárzók megadott terhelési teljesítményadattal terhelhetőek. (tekintsünk el a jelenkor gagyesz, promóciós céllal ráírt 10cm-es 100W-os "duplánhangmanipulátoraitól", és a szélsőséges hangszínszabályozástól.) De az őket meghajtó erősítők kimeneti teljesítményük maximuma felé közeledve, a különféle torzítások, jelalakváltozások hirtelen megugrása miatt, könnyen jobb létre szenderíthetik a hangszórókat.
Ezért nem tanácsos pl. egy 25w-os hangdobozt, 22w max teljesítményű erősítővel fullon hajtani.
Szerintem a másfélszeres teljesítmény sem túlzás egy hangfal hosszú élete érdekében.
Igen , a nagyobb terhelhetőség ad biztonsági tartalékot, de egy 10% thd-jű "négyszögjelesítővel," +10dB kiemeléssel zizzenthető az is.
Szamóca, erre szoktam mondani, hogy hülyeség ellen nincs orvosság.
Így van. Csak azért írtam ezekről, mert láthatóan a határadatokat veszik figyelembe, pedig van más oldala is a készülékválasztásnak.
[OFF]Tudod, hogy van ez a fiataloknál. Nem a minőség számít, hanem a mennyiség.
Meg, hogy mennyi rá a keret a zsebpénzből..
[OFF]A zsebpénz általában igen szűkös szokott lenni. És itt a folyamat tovább erősödik. Ha rosszul szól, legalább hangosan tegye.
Egyetértek a szakmai hozzászolásokkal amit Szamócával tettetek. üdvözlettel
Hello!
A segítségeteket szeretném kérni. A minap hozzám került egy Tesla NZC420-as erősítő. A kérdésem az lenne hogy mi okozhat a kimeneten 3VDC-t? Ha valakinek van tippje kérem írja meg.
Szia!
Mert pl. nincs rá kötve terhelés! Tegyél rá hangszórót, vagy egy 4 ohm-os nagyobb teljesítményű ellenállást, és el fog tűnni az egyenfesz. Vigyázz, mert a rajz hibás!
Először is: mindkét csatorna rajza hibás.
Honnét van ez a rajz? Valami Csabai Dániel műből? A kimenet alatt mit értesz, és hogyan mérted? - A hangszóró helyén mérve, hangszóró nélkül, Digitális multiméterrel? Mert akkor az normális dolog. Az eltérést a régi kondenzátorok szivárgó árama okozza. Nem tragikus. - A hangszóró helyén mérve, hangszóróval? Ez gáz. A kimenő 500µF-os kondenzátoroknak túl nagy a szivágó áramuk --> csere. - Ha az R66-R67 közös pontján méred ezt, - de egyébként az erősítő működik- hagyd úgy. - Ha az R66-R67 közös pontján méred ezt, de precíz akarsz lenni, akkor az R43; R44 ellenállás csere (esetleg más értékre). - Ha az erősítő mellesleg nem működik, akkor írj! :yes:
Szia!
Ennél a fajta kapcsolásnál, ha nem szivárog a kimeneti kondi akkor is van a kimeneten egyenfeszültség! Ezzel a lépéssel megspóroltak kb. egy ellenállást és egy kisértékű pufferkondenzátort. Vagyis itt még az ellenállást sem, mert a fejhallgató feszültségosztója miatt be kellet rakni. Az egyik oldali rajz (az alsó) majdnem jó, csak két ellenállás értékéről a tizedes pont lemaradt.
lapose: terhelés nélkül mértem
elektrorudi: hangszóró nélkül mértem multiméterrel. A kondikat ki fogom cserélni ahogy javasoltad. Ha hangszóróval terhelem akkor eléggé zúg, olyan mintha 50Hz lenne. Lehet hogy a pufferek is ki vannak száradva? Mindketten írtátok, hogy hibás a rajz. Mi a gond vele?
Bejelöltem pirossal a hibás részt, a mások oldalon jó a rajz, arról tudod ellenőrizni.
Továbbá a KD602 kimenetén lévő R66-R67 ellenállás értéke is biztos rossz, 36 ohm helyett inkább 0.36 ohm.
Üdv!
Nem is tudom hogyan fogalmazzam meg a kérdésem, van egy tervem amihez kellene egy kis segítség. Szóval egy olyan erősítő kellene nekem aminek fix a kimeneti DC feszültsége, viszont a kimeneti áram a bemenő hangfrekvenciás jel hatására változik. Lehet itt van az orrom előtt csak most nem jut eszembe.
Ja, bocs, igazad van. De annyira kiakadtam a sz@r rajz miatt, hogy több figyelmet nem is fordítottam rá.
És a két tizedesponton kívül, mit szólsz a T8; T9 emitteréhez? (alsó rajz)
Ehhez arra lenne szükség, hogy terhelő impedancia értéke változzon a vezérlés hatására. Tehát neked nem egy spéci erősítő kellene, hanem egy spéci vezérelhető hangszóró.
Jogos lapose észrevétele:
hangszóró nélkül tényleg lehet rajta feszültség (3V?) A pufferkondik biztos, hogy ki vannak száradva. Nálam is van egy ugyan ilyen lemezjátszó a szekrény tetején, ugyan ezzel a hibával. A kimenő kondenzátorok is ki vannak száradva, ez biztos. De az előzőek szerint nem ez okozza a kimenetei feszültség jelenlétét. Viszont ez okozza a jelentős mélyhang veszteséget. A 4x500µF helyett, nyugodtan tegyél be 1x2200µF vagy nagyobb kondit.
Nem említettem hangszórót. De akkor már rá is jöttem, egy fet tökéletesen beleillik a képbe.
. Remélem, az egy változtatható ellenállásnak is felfogható.
Üdv !
tudtok olyan 400-500w os erősítőről kapcsolási rajzot küldeni amit már megépítettetek és jól működik meg leadja nagyából ezt a teljesítményt? Segítségeteket köszönöm !
Szia!
Ilyen ramaty rajzon egy-két pötty fel sem tűnik..
Ehez a belinkelt végfokhoz lenne panelrajz meg leírás esetleg képek az elkészült darabokról? Vélemény? Mennyire jó a hangja? Mennyire melegszik?
Van-e valaki, aki tud esetleg érdemlegeset a Bodor audio erősítőkről?
Üdv mindenkinek!
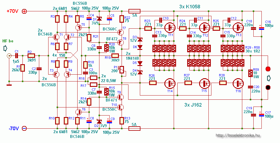
Találtam neten egy 350w -os FETes erőlködő kapcsrajzát és ha jól értelmezem akkor ez csak az egyik oldal szal ebből kettőt kell építenem hogy sztereó legyen? Meg szerintetek lehet ebből 4 hangszórósat csinálni ? Szerintetek otthonra meg néha házibulikra megfelelő a fet es erőlködő vagy ic-sel próbálkozzak? Segítségeteket előre is köszönöm!
Ok, kicserélgetem a kondenzátorokat, aztán mejd megírom hogy mi történik...
Nem akarok belekotyogni de ha feteset csinálsz, akkor ne ezt. A hangja sem jó és védelem sincs benne. Fetesben a Vf2 az egyetlen amit érdemes utánépíteni. Azt is meg lehet csinálni 3-400W-ra.
Mi nem tetszik a hangjában?Milyen védelmet hiányolsz belőle?
Igen ez csak egy mono oldal. Ebből kettő kell, hogy sztereó legyen. 4 hangszórósat többféleképpen lehet csinálni... Vagy építesz négy panelt, vagy sorbakötsz 2-2 4ohmos hangszórót és az megfelel két 8ohmosnak.
|
Bejelentkezés
Hirdetés |





