Fórum témák

» Több friss téma
Fórum » Inverteres hegesztőtrafó
 
Témaindító: Gabi, idő: Aug 12, 2005
Lapozás: OK   65 / 565
(#) erdgab válasza Belfegorr hozzászólására (») Okt 10, 2009 /
 
Nem tudom ezekre a megoldásokra gondoltál e,én ezeket találtam,gondoltam,azért felteszem ide.

rajz 001.jpg
    
(#) erdgab válasza erdgab hozzászólására (») Okt 10, 2009 /
 
Látom nem az igazi,olvashatatlan,megpróbálom máshogy.

rajz 001.rar
    
(#) guliver83 hozzászólása Okt 10, 2009 /
 
Sziasztok!
Abban kérnék segitséget, hogy elinditottam a hegesztőmet és valami nem tüködik rendesen a vezérléssel.
A zénereken mért áram 5,30V és 5,45 ez alá nem tudom menni.
A trafó mérete EE25 magból lett csinálva
először kivettem a légrést mert azt ajánlották
akkor a mért áram 5,6V aztán visszatettem egy
0,5mm légrést és igy lett 5,3V és 5,45V
De ami a legrosszabb belegszik a 2X100ohm 2w-os ellenálás kb 5perc alatt 70fokra is.
A poti értéke 2K az alsó ellenálás 520ohm a felső 1,8K.
Mi lehet a baja?
(#) Tubi56 válasza guliver83 hozzászólására (») Okt 10, 2009 /
 
Vedd ki a légrést az az 5.6V az nagyon jó!
Ellenőrizd a segéd tápodat aminek 12 voltnak kell lennie!
Ezt egy UA7812 stab.kockával megtudod csinálni! A 2x100 OHm az párhuzamosan van kötve vagy sorba?
Minden esetre melegszik, de ez természetes! Sorba kell kötni vagy egy db 200 OHm kell oldalanként és 2Watt
(#) Tubi56 válasza guliver83 hozzászólására (») Okt 10, 2009 /
 
Az 520 OHm-ot meg cseréld 820 ra! Ez állítja be a max kimenő áramot, majd később beállíthatod, de 130 A- nál ne akarj többet egyenlőre!
(#) guliver83 válasza Tubi56 hozzászólására (») Okt 10, 2009 /
 
Oké köszi a segitséget!
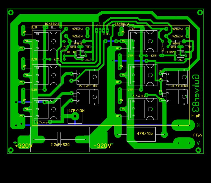
(#) guliver83 válasza guliver83 hozzászólására (») Okt 10, 2009 /
 
Sorosan van a 2db 100ohm os ellenálás.
Itt a nyákrajza amit mecsináltam.
(#) Tubi56 válasza guliver83 hozzászólására (») Okt 10, 2009 /
 
Jól néz ki! Mivel tervezted? Milyen IGBT-et alkalmazol, mert látom 6db van a rajzon
(#) erdgab válasza Tubi56 hozzászólására (») Okt 10, 2009 /
 
Mivel tervezted?[/quote]
Medvével !

003A.JPG
    
(#) guliver83 válasza Tubi56 hozzászólására (») Okt 10, 2009 /
 
Sprint-Layut5.0
IRG4PC50UD
Kicseréltem az ellenálást 800ohm-ra ,mert nem volt 820as.
De még mindig melegszik a 100ohm 2W-os ellenálás
5 perc alatt 70 fokra.
Mi lehet vele?
(#) erdgab válasza guliver83 hozzászólására (») Okt 10, 2009 /
 
Nem a poti és az ott lévő ellenállásoktól melegszik a 2x100 ohm.A poti és környéke a kitöltési tényezőt határozza meg,most csak annyi a lényeg,hogy semmilyen poti állásnál ne álljon le a vezérlés,a zénereken mérve állandó feszt mutasson a műszer.Én is mértem anno 5,6V értéket a zénereken és az ellenállások is fűtöttek,pedig mindkét 100 ohm ellenállás 2W -os volt.Próbáld emelni a frekvenciát,tegyél be 2,7nF kondit.Én a trafóban is növeltem a légrést 0,5-ről 1mm -re,igaz, az EI mag volt.
(#) guliver83 válasza erdgab hozzászólására (») Okt 10, 2009 /
 
EE25-ös trafóm van
(#) Tubi56 válasza erdgab hozzászólására (») Okt 10, 2009 /
 
Jaaaaaaaaaa ez a te rajzod? Jól van na!
(#) (Felhasználó 5823) válasza guliver83 hozzászólására (») Okt 10, 2009 /
 
Szia!

A nyákterveket esetleg elküldenéd! lay. formátumban!
Segítséged előre is köszönöm!

Lhanzi
(#) guliver83 válasza (Felhasználó 5823) hozzászólására (») Okt 10, 2009 /
 
Szia!
Miért ne!
Ezek lennének azok!
(#) guliver83 válasza guliver83 hozzászólására (») Okt 10, 2009 /
 
Igy néz ki mikor össze lett rakva a vezérlő panel és a főpanel.
(#) vakondmeister hozzászólása Okt 13, 2009 /
 
Sziasztok.
Lenne egy problámám melyben segitséget kérnék. Egy haverom akar venni TIG hegesztőt, sajnos még nem láttam igy nem tudom ki a gyárto, de kb 150A/220V-os egyenáramu. Szeretné ha birna vele váltoáramon is hegeszteni. Lehetséges-e a diodák elött megcsapolni? Esetleg ha valaki csinált ilyet és a felépő problámákrol irna pár sort azt megköszönném
(#) mpisti válasza vakondmeister hozzászólására (») Okt 13, 2009 /
 
Szia!
Inverteres vagy hagyományos trafós a vásárolni kívánt masina?
Ha inverteres akkor nem lehet a diódák elől áramot "szippantani", ha trafós akkor csak abban az esetben, ha az áramszabályozás a primer oldalon van.
(#) jati válasza guliver83 hozzászólására (») Okt 14, 2009 /
 
Bocs előre is az OFF-ért de a vezérlőpanel és a Főpanel terve kisértetiesem hasonlít ahoz amit és terveztem, és a többi fórumtag segítségével kijavítottam a hibáimat.
Ja és a többiek figyelmeztettek, hogy sok a hurok a terven
(#) vakondmeister válasza mpisti hozzászólására (») Okt 14, 2009 /
 
Hello.
Mint irtam még nem láttam a masinát de azt mondta h inverteres. Sajnos még inverteres hegesztővel nem volt szerencsém dolgozni, ezért megkérdezem h miért nem lehet az inverterest "megcsapolni"
Amenyibben trafos a primeren van az áramszabályozás és megcsapolom akkor kell még valamit közbeiktani?
(#) guliver83 válasza jati hozzászólására (») Okt 14, 2009 /
 
Szia!
Lehet hogy hasonlit, de majdnem mind igy néz ki amit láttam
Van másik tervem is csak azt még nem teszem fel mig ez nem mőködik rendesen.
De ma sor kerül arra hogy teljesen ki legyen próbálva.
Azzal a panelall az van, hogy átkell rajzolni a kivezetéseket a trafóra, mert láthattad, hogy nekem a
főpanelon van rajta a vezérjó panel, hogy ne keljen hoszű vezetékkel átkötni.
Csak akkor jöttem rá a dolgokra mikor raktam össze
hogy máskép kellett volna csinálni és nem foglallna sok helett.
(#) mpisti válasza vakondmeister hozzászólására (») Okt 14, 2009 /
 
Szia! Először is, vigyázz a helyesírásodra,mert a moderátor lejegel.
A kérdésedre a válasz: az inverteres gép trafójáról azért nem lehet kivinni váltóáramú jelet, mert viszonylag magas a frekvenciája 20kHz-től akár 150kHz-ig terjedhet, és tudtommal a váltóáramú AWI hegesztés frekvenciája nem szokott több lenni 200Hz-nél, a jellemző az 50Hz.
De van más oka is,ezt most nem kellene itt hosszasan tárgyalni. Létezik olyan inverter amelynek van váltóáramú üzemmódja is, olyant kell venni.
A hagyományos trafós primer szabályozással: Akkor van lehetőség rá,ha a szekunder nem sima kétutas hanem graetz egyenirányítású. A sima kétutasnál a szekunder két tekercsből áll, ez ilyen célra nem alkalmas. Csak olyan szekundert lehet ilyen célra felhasználni, amely hegesztés céljára egyetlen tekercscsel rendelkezik. De itt is szükséges a kimeneti fojtó.
(#) JZoli válasza guliver83 hozzászólására (») Okt 14, 2009 /
 
A főtrafós és a tápos panelrajz nekem nem akar jó lenni, nem tennéd fel újra? Kipróbáltad már, működik rendesen?
(#) guliver83 válasza JZoli hozzászólására (») Okt 14, 2009 /
 
Szia!
És miért nem?
Hegeszteni még nem hegestettem,
de a tápot, vezérlőt, főpanel, már elinditottam és müködik.
De csak annyi volt vele, hogy melegedik a 4db 100ohm 2w-os ellenállás.
Más semmi.
De a paneljeimet átnézettem másokkal is,
nem tettem csak ugy fell, hogy jó vagy nem,
de lehet tévedni ez benne van!
Ird le hogy mi nem jó rajta.
(#) JZoli válasza guliver83 hozzászólására (») Okt 14, 2009 /
 
Valamit biztos rosszul írtam, nem a rajzaid rosszak, hanem ha rákattintok a lay fájlra, nem jön be semmi, csak egy üres nyák a sprint-lajoutban. Lehet nemezzel készült.
(#) erdgab válasza jati hozzászólására (») Okt 14, 2009 /
 
Üdv jati!
Rég hallottam rólad,géped??
(#) (Felhasználó 5823) válasza JZoli hozzászólására (») Okt 14, 2009 /
 
5.0-al tökéletes!
(#) erdgab válasza jati hozzászólására (») Okt 14, 2009 /
 
Idézet:
„Bocs előre is az OFF-ért de a vezérlőpanel és a Főpanel terve kisértetiesem hasonlít ahoz amit és terveztem”


A főpanelt előzőleg én terveztem (van jobb is) a vezérlőt meg Tubival együtt "loptuk" a tesóktól Ti pedig átrajzoltátok némiképp. :violent:
(#) (Felhasználó 5823) válasza erdgab hozzászólására (») Okt 14, 2009 /
 
Üdvözöllek!
Ezt már én is szerettem volna megemlíteni, de így tőled még jobb!
(#) guliver83 válasza erdgab hozzászólására (») Okt 14, 2009 /
 
Szia!
Szerintem is a tiédre hasonlit
Következő: »»   65 / 565
Bejelentkezés

Belépés

Hirdetés
XDT.hu
Az oldalon sütiket használunk a helyes működéshez. Bővebb információt az adatvédelmi szabályzatban olvashatsz. Megértettem