Fórum témák
» Több friss téma |
Mielőtt kérdezel, a következő két dolgot ellenőrizd!
I. A helyes tápfeszültségek megléte.
II. A kimeneten van-e egyenfeszültség.
Élesztés.
Mindennel egyetértek amit írtatok, de --
- itt van pl. az ominózus TDA 2030, a hibajavítós kapcsolásban. A hang gyökeresen megváltozik, amikor a hangszórónak azt sarkát, ami a hibajel erősítő kimenetén van átkötöd a földre, holott a jelszint egyetlen millivoltot sem változik. Lenne egy kézenfekvő magyarázat, de valahogyan nem akarjátok meghallani, vagy nem vagyok én szimpatikus, mindegy is. A hangszóró visszahat és nagyokat belehúz a visszacsatolásba. A hibajavítós esetén ez nem okoz kombinációkat. Az ember azt hinné, ha megbízhatóan rekonstruálható lehetetlenséget hoz létre, akkor a legokosabb emberek ezzel foglalkozni fognak, hiszen rekonstruálható, tehát a föld két ellentétes végében is létrehozható ugyanúgy a jelenség, azaz lehet róla érdemben vitázni, érvelni. Ne értsétek félre, nem kikövetelni akarom a véleményeket, csak érthetetlen számomra, hogy abban a témában, ami mindenki számára izgató, tudnilllik, hogy miért szólnak különbözőképpen az erősítők, valaki letesz egy ilyen rekonstruálható kísérletet az asztalra és senki sem foglakozik vele. Nem értem.
Sajnos jelenleg nem olyan a szitum, hogy erősítőket tudnék építeni, és azokat műszakilag leellenőrizni. Elismerem , én is átcsúsztam a kényelmes elmélkedés síkjára. Engem a szubjektív hangminőség és a konkrét műszaki paraméterek közti kapcsolat izgat. Csak van valami oksági kapcsolat. A konkrét analizálás céljából, ha nem probléma, azért azt a TDA 2030-as kapcsolást csatolhatnád.
Hello!
Idézet: „Minden embernek hallásvizsgálat, freki-érzékenység skála, és tervezőhöz ezzel menni, hogy készítsen neki személyre szabott hangláncot.” Miért is kellene? Hiszen a "valós élet Hi-Fi-t" is ezen csámpás füleivel hallja, tehát a viszonyítási alapja az eredeti hallásgörbéje. Csak akkor lenne igaz, ha nagyothalló készüléket építenél.. üdv! proli007
Sorry, de megint csak elméleti síkon maradva. Ha a hibajavító erősítő kimenete helyett a földre kötöd a hangfal egyik végét, akkor a kimenő jelből nem vonódik ki a hibajel.
Műszaki síkon maradva, a szubjektumot zárjuk ki. Milyen paramétert, és milyen mértékben javított a hibajavító erősítő? Hajdanában én is építettem olyan erősítőt, ahol a hibajavító jelet a visszacsatolás összegző pontjáról nyertem ki, ezt erősítve vontam ki a kimenő jelből, úgy hogy a hangszóró egyik ágát nem a földre, hanem a korrekciós erősítő kimenetére kötöttem. Ezzel durva hibákat lehetett korrigálni. Pl. túlvezérlés miatt vágott szinusz, legalább is szkópon, szemre, visszanyerte eredeti alakját. U.ez a módszer, elv. és illusztráció már volt itt tárgyalva, bemutatva valamelyik erősítős főrumon. Na de mi van a többi paraméterrel? Az már egy elfogadott dolog, ez a topik is tárgyalta, hogy önmagába a neg.v.cs.-vel egy bizonyos szint fölé már nem lehet menni.
Szia!
Ha teheted olvasd el (ha még nem tetted) a teljes Sípos cikket. Mindenféleképp érdekes, bár szerintem néha kissé elfogult.
Szia!
A hallásjavító már durva példa, de láttam pár kis felbontású hallásvizsgálati görbét, és már ott is jelentkeznek eltérések, amik nem csak a kornak tudhatóak be. Ugye az általános hallásgörbét is úgy vették fel, hogy megvizsgáltak x embert, és ebből vontak le következtetéseket. De nem mindegy a kor, milyen adottságú, és nem utolsó sorban milyen halláscsökkentő hatások érték az illetőt az idők folyamán. Szerintem igencsak van eltérés a különböző emberek hallása között. Ezért ugyanazt a hangláncot minden egyén másnak hallja. Ráadásul nagyon szubjektív hogy az emberek hogyan hallják, illetve szeretnék hallani a zenét. Gondoljunk csak a fekete üveges autóra amiben megy a bumm-bumm, meg a tic-tic.n És gondoljunk ennek a hosszútávú hatásaira. No itt már valóban kell majd a frekifüggő nagyothalló készülék.
Hi lapose! Olvastam a Sipos cikket, legalább is azt amit Imi65 mellékelt. A teljes cikk alatt a Rádiotech. Évkönyv-ben megjelentre gondolsz?
Szia!
Dehogynem, csak ugye többen vagyunk itt akiknek viszonylag kevés az idejük, nem nagyon tudunk építgetni mostanában, és itt a HE-n a high-end-nek viszonylag kicsi a tábora. A rajzodat én is a kipróbálásra előirányzottak közt tartom, annál is inkább mert TDA-m, és LM1875-öm is van, érdemes őket összehasonlítani. Vannak akik nem fogják kipróbálni, mert nem sokra tartják a TDA2030-at, pedig szerintem jobb hangja van(szubjektív vélemény ), mint a szimpla 12V-ra készült IC-nek.
Igen, sokkal nagyobb terjedelmű a cikk, és sok plusz információ is van benne.
Valami biztos változik, hiszen nagyon megváltozik a hang. Pont ezért kell foglalkozni vele, mert ami kimérhető, az jelentéktelen kellene legyen.
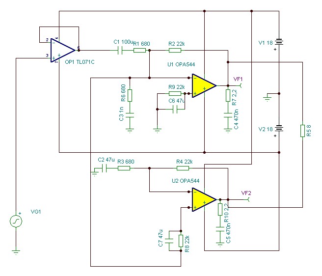
Holnap összerajzolom és felteszem ide. Azért nem ma, mert ohm pontossággal azt akarom feltenni, ami meg van építve.
Itt egy másik Sipos cikk a termikus torzításról ez már teljes.
Érdekes cikk, de semmi új nincsen benne, hacsak az nem, hogy Sípos igen elegánsan úgy csinál, mintha a termikus torzítás okozta hibákra nem hatna a visszacsatolás.
Sípos ugyanilyen lelkesen egyszer már beszámolt a tranziens intermodulációs torzításokról, akkor is úgy lehetett érezni, hogy most megfogta a lényeget, hát nem így volt. Szerintem nem kell hangzatos történeteket kiagyalni, elő kell állítani a műsorjellel párhuzamosan a hibajelet, amikor hangszóró a terhelés és profánul mérni kell a szintjét, abban benne lesz minden moslék. Mondjuk a cikk zárószava ki is mondja, hogy "nagyon leegyszerűsítették a problémát". Én ezt fordítva érzem, de legyen ez az én agybajom.
Ez is egy érdekes idézet Sipostól (A Hifi erősítők építése c. műből). Ezért nem értem, hogy lehet a visszacsatoló hurkot nélkülözni. Az idézet szerint a lokális visszacsatolás csak a jelcsökkenés mértékében csökkenti a torzítást.
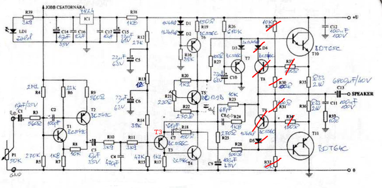
Tanácsot kérek a szakiktól egy végfok élesztésében. Sztereo végfokról szó lévén az egyik oldal tökéletes, a másik nem akar működni. Csatolom a kapcsolási rajzot., és jelmagyarázatot adok hozzá.
A pirossal áthúzott alkatrészeket kihagytam belőle saját felelősségre (védelem). Az előfok rész teljesen jó, a T3-mal jelölt tranzisztor bázisáig a szinusz jel tökéletes, a kollektorán már a csatolt képen lévő módosulás látható. Ha egész kicsi jelet adok neki, akkor még elfogadható a szinusz jel, de ez nem boldogít engem ugyanis ez így nem jó. A következő képen az emitter ellenállások közös pontján mértem szkóppal, és a következő jelalakot kaptam. Mindenhol a szinusz tetejét vágja le. Már több napja tornázok ezzel, a nyákot átkapargattam egy lehetséges fólia rövidzár miatt, nyákfúróval megmartam a rövidzárra esélyes helyeken, hátha alapon. Ez már egyszer működött, de akkor csak kb 2 percig szólt, és onnantól tornázok vele. Mérés alapján az egyik végtranzisztor szállt akkor el, azt kicseréltem, és hogy biztos ami biztos alapon kicseréltem mindjárt egyszerre mindkettőt. Első körben gerjedés volt a végfokban amit az okozott, hogy az előfok be és kicsatoló kondija low esr volt, amint azt kicseréltem normálra megszünt a gerjedés. Érdekes de így volt. Amiket még cseréltem: az előfokon kívül lévő össze tranzisztor, a végfokhoz tartozó elkokat a kicsatoló kondik kivételével. Az egyik 68pF-os ker kondit is kicseréltem, de már meg nem mondom melyiket a kettő közül. Cseréltem a BD139-et is, ki tudja alapon. és a 3db 1n4148-at is. Utolsó körben cseréltem az összes félvezetőt egyszerre a végfokban, és a működő oldal végtranzisztoraival próbáltam beindítani, hátha időközben a problémás oldaléi meghibásodtak, de így is ugyanaz az eredmény. Nyugalmi áramot nem tudok beállítani, nem szól, a trimmer potit (ja egyébként azt is cseréltem) bárhova tekerem az emitter ellenálláson a 10mV helyett 15-20V-ot tudok mérni, eközben az áramfelvétel kb 20mA. Gyakorlatilag az ellenállások kivételével minden új a végfokban, a tranzisztorok teljesen jók (szerintem, hiszen újak) áramkorlátos táppal indítok kb 2-300mA áramkorláttal, így szerintem az alkatrészek sem hibásodhattak meg. Mi lehet a probléma?
Zolikám, a végfok emitter ellenállásain méred a 15-20V-ot? mert akkor azok szakadtak....
Igen azon. Ezek szerint már megérte ide beírnom ezt a regényt. Az utolsó gondolatom az ellenállások egyenkénti lemérése lett volna a problémás területen, de így most valószínű megspóroltam 1órát. Holnap veszek bele, és kipróbálom az újjal. Azt nem tudom mitől szakadhatott el (esetleg kínai és gyártáshiba..?), mert amikor tönkre ment a 2 perc hallgatás után, akkor nem volt meleg az ellenállás. Csupán a két végtranyó. Sőt nem várok holnapig, hanem most kiforrasztom a jó oldal emitter ellenállásait és ide bepróbálom.
A következőket tudom javasolni:
- ha az egyik oldal megy, akkor hasonlítsd össze az azonos pontokat DC-re, egy multimérrel (ehhez még nem kell se szkóp, se színusz jel). - Tudnod kellene, hogy hol mit is kéne' mérni. Ehhez vagy ki kell számolni az adott pontokon a munkaponti feszültségeket (DC). Vagy ha nincs kedved ehhez, akkor egy szimulátorba be kellene rajzolni (fél óra) és egy DC analízist lefuttatva, máris látod hol a hiba. Jó lett volna tudni, mekkor a tápfeszültség, mert akkor már most tudnánk mondani értékeket... Például 30V-os tápfeszültséget feltételezve, a T3 bázisán kb. 11,5V-nak KELL lenni. A T3 emitterén kb. 12,1V-nak stb... Az R19 ellenálláson kb. 0,6V-nak kell esni (T6 emitterén: Ut-0,6V). T5 B-E között szintén 0,6V-nak kell lennie. Egy ilyen erősítő gyakorlatilag bemérhető egy multiméterrel (hacsak nem gerjed, mert ahhoz már valóban szkóp kell...)
Imi! Egy sörrel jövök neked legközelebb ha találkozunk.
Több napos "munkámat" egy mondattal áthúzod és megoldottad. Köszi.
Szia Zoli ! Mekkora volt az emiter ellenálásod ? Mert oda legalább 2 Wattos nem ártana!
2W, de most a Te verziódhoz 5W vettem, és azt megtaláltam itthon, aztán az került most a 2W helyére.
Hi Imi65 és highand!
Nekem azért mondott újat a cikk. Újszülöttnek ugye minden vicc új. Azt eddig is sejtettem, hogy a tranzisztort -melegedési fronton- hiba lenne összetéveszteni a kabátjával, ill. a tokjával. Ezeket a problémákat, szerintem a neg.v.cs. korrigálja is, mint minden más problémát, egy bizonyos fokig. Ugyan is az egész erősítő lánc késleltetése miatt sose azt a jelet korrigálja, ami a kimeneti feszültséget létrehozta, hanem azt ami utána jön. Talán érdemes lenne arra is gondolni. hogy a neg.v.cs. csak terheletlen esetben viszi közvetlenül vissza az erősítő jelét. Terhelve, ez a jel leosztódik Rt/Rt+Rki arányban. Én ezzel magyarázom azt az általánosan elterjedt megállapítást, hogy a hangszóró „visszabeszél az erősítőnek” Ha a terhelés komplex, -lásd hangfal- akkor a fenti osztás miatt, a visszacsatolásba még fázistolás, stb. is jelentkezik. Lassan rádiófrekis erősítőt kéne építeni, ahhoz hogy az egész lánc néhányszor 10 ns-ot, v. még kevesebbet késve, a neg.v.cs.-nek ideje legyen minden prücköt a megfelelő szinten korrigálni.
Kirajzoltam, ezzel lehet az effektet reprodukálni.
Természetesen OPA helyett TDA gainclonokkal megépítve.
Szerintem a Technics pont ennek kiküszöbölésére alkalmaz 30-50MHz-es végtranzisztorokat, míg a meghajtást komolyan "meghúzza" a tápok felé, hogy a tranyók még gyorsabban tudjanak zárni.
Nem csak a tranzisztoroknak, hanem a csöveknek is görbe a karakterisztikája. Csak a tranzisztoroké exponenciális, a csöveké meg hatvány függvény szerinti. Ezt szokták a tranyók szemére hányni. Ugyanis, -ha nem tűnik túlzott tudományoskodásnak, akkor megemlíteném, hogy- az exponenciális görbe a leg görbébb görbe, mert ott minden deriváltba, hivatalból benne marad a független változó.
Vannak vitatható észrevételek a cikkben. Például a bemeneti differősítő termikus torzításával kapcsolatos megállapítások.
Adva van mondjuk egy 1mA-es munkaáramú diff erősítő. Legyen a hurokerősítés 40 dB a vizsgált frekvencián. Ebből jó közelítéssel a teljes kivezérléshez a végfokon elég kell legyen 10uA áramváltozás. Hát ha ez a változás 0,2 mW hallható torzitást okoz, mert hangfrekvenciásan megmelegítette az egyébként ennek 100x-os áramával azaz 10000x-es teljesíténnyel fűtött tranzisztort - az nagy baj lenne.
Akkor úgy látszik, hogy jó irányba tapogatódzok. Egyébként olyan véleményt is hallottam már, hogy az volna az ideális, ha az egész erősítő láncba, a végtranzisztorok lennének a leggyorsabbak. Jelenleg ez sajnos pont fordítva van.
Ha lesz időm, kipróbálom. Kíváncsi vagyok, milyen irányban változtat a hangzáson.
Ebben neked teljesen igazad van.
Tegyük fel másképpen a kérdést: Mi rontja kevésbé az aszu bor ízét? - 10% víz, vagy - 0,001% formaldehid-plutoniumid? |
Bejelentkezés
Hirdetés |




), mint a szimpla 12V-ra készült IC-nek. 









