Fórum témák
» Több friss téma |
Hali én kompresszornak dod280 ast használok! Optós, de nekem bejött nagyon!Bővebben: Link Itt fenn is van (www.tonepad.com)
Helló.Rugós zengetőt szeretnék épiteni.Az elektronika meg van.A mechanika fejbe meg van.Mielött neki látnék épiteni jó lenne látni rajzon vagy fényképen.Ha tud valaki segiteni megköszönném.Longa
Bocsi.A visszhangnál megtaláltam.
Nagyon tetszik!
Kicsit áttervezem, mert a FET-es led villantó nem kell bele, mert nálam nem az effekt aktivitást mutatják a LED-ek, hanem a bekapcsolt állapotot... Még jó, hogy van fotoellenállásom, meg egy rakat infraLED-em, csinálok is egy fotoopto bigyót, meg tudok felelni az elvárásoknak, letöltöttem az adatlapját. Fogom, és fekete csőben összeapplikálom a fotoellenállást az infraleddel, majd kiöntöm ragacspisztollyal kockába... Csak, hogy mókoljunk egy kicsit. Ja! Köszi szépen! Majd mondom, hogy milyen lett!
Ugyan nincs mit, érdekel is hogy oldod meg infrás optobigyót, én vettem bele "gyárit" hát sajnos az volt a legdrágább alkatrész, a maga 3000 forintjával, de megérte (vtl51c). Sok sikert hozzá!
Nem gerjed hanem torzít, alatta nincs semmi recsegő, fortyogó hang, csak éppen annyi, amit egy torzított csatornán amúgy is lehet hallani...Nagyon minimális....Az a bajom hogy CSAK torzított csatornája van ennek az előerősítőnek, és nincs tiszta csatornája.Ma nézem át a kapcsolást mm-ről mm-re hátha megtalálom a problémát.
Eddig működött egy 3,5W os trafóval...most rákötöttem a 400W os trafóm 2x40V os ágára.Itt elkezdett eszeveszetten melegedni a 2 db 220µF os kondi, meg az előtte lévő 680Ohm os ellenáállás, és amúgy meg sem mukkant az egész. Ráméregettem, kiderült hogy +/-55V folyt rajtuk, kicsit számolgattam... vettem nagyobb ellenállásokat (2K2/2W)Ez remélem jó lesz...Ja és azért nem mukkant meg szerintem mert 16V ra stabilizáltak a zenerek, és az IC nek 15V felel meg datasheet szerint. Vettem trimer potikat is, amiket ajánlottál, kísérletezek is egyet A végerősítőben szerepel néhány helyen a egy számomra fura dolog...Így kéne beültessem a két tranyót, ahogy a mellékelt képen van?
Bocs, én 35 éve nem nőttem ki belőle, nem kell ahhoz Marshall se
![]()
Kép nem lesz, mert nincs digit fényképezőm. Egy tekercs. Nem elemről megy, egy 15W-os csatorna van bele visszakötve, ennyi.
Ez így van, a régi (és újabb) Marshall-ok egyik jellegzetességét, az asszimmetrikus torzításait lehet ugyan utánozni, modellezni, satöbbizni, de az már művi dolog, ami meg is hallatszik. Aktív piköpöt a pontosabb, tisztább, zajtalanabb, ha úgytetszik "modern" hangvisszaadáshoz ajánlott használni, viszont az igazán jó gitárokba, ahol a hangszernek csakis "jóindulatú" önrezonanciái vannak (kevés ilyen van) vétek aktív pu-t, EQ-t, stb-t használni és itt már az is jobb, ha van a pu-nek egy kis mikrofóniája.
Sziasztok!
Építeni szeretnék egy cry baby efektet, de elakadtam benne. Nem tudok rájönni, hogy a pedál nyomásával hogy tekerődhet a poti. Van valakinek valami ötlete?
A Cry Baby-ben egy fogasléc tekeri a potit, amin van egy fogaskerék. De láttam már damilos megoldást is...
![]() A wah pedálban a mechanika a legnehezebb kérdés, maga az elektronika rendkívül primitív. Ahhoz képest a hozzávaló kurrens alkatrészeket aranyárban mérik. Szerintem keríts egy hangerő pedált, azokat már újonnan is lehet venni 5-8-10e pénzért. A mechanika legalább adott lesz, az elektronika nem okozhat problémát. Aztán ha mindent összeszámolsz, használtan már vehetsz egy wah pedált...
Azt nézem, hogy mindenki a tekerős potira kényszeríti rá az egyenes mozgásból forgó mozgást, amikor már rég feltalálták a tolópotit is, többféle méretben, olyan minőségben akár, mint a DJ keverőkön a FADER poti, amit akár önkielégítési sebességgel is verhet a DJ! No és a poti természetesen kibírja! Mit ne mondjak, vannak potik, amikre 10000 tologatást is rá mernek írni élettartamnak...
Ha így lenne a vah pedál megoldva, a mechanika pofonegyszerű lenne! Talán egyszer kipróbálom /valahol van Wartburg pedálom, majd azt rászerelem egy dobozra... /.
Most dúrtam szét egy Boss FW-3 mat, abban tolópoti van, de gagyi. szét is kopott
Anno, mikor a cry baby született, a tolópotik még nagyon drágák lehettek, mármint ami mopndjuk studio keverőkben volt, egyébként meg nem volt "divat", viszont a körpályás potméterek meg sokkal jobb minőségűek voltak maiknál ( lásd pl Allen bradley )
Na átnéztem a kapcsolást teljesen, minden rendben volt.... kicsit változtattam rajta,(újraforrasztgattam,szépítgettem) és mostmár igazi szép hangja van.... nem torzít, tiszta hangú....Beraktam azt a trimmerpotit, a biztis kedvéért, amit karpi@ ajánlott,ha állítani szeretnék a hangzásán(még 1x köszi)
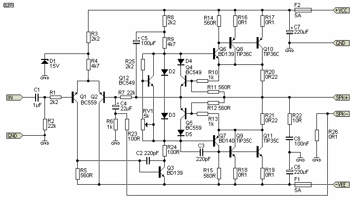
A végfokkal kapcsolatban segítene valaki? mondjuk.. hasznos tudnivalókról valamit? Mikre ügyeljek az építésnél, és hasonlók.
Hat ez egy kicsit sok lessz. 110 V => 4 Ohm-os hangszoron 378W vagy 189 W ha 8 ohm-os hangszoroval hasznalnad.
A kapcsolas OK lenne ha.Tuntesd fel hogy malyik laba a tranzisztornak minek a kivezetese.Elorol vagy hatulrol van e nezve .Milyen tipusu tranzisztor 1A -esek egyfajta labkiosztasuak , a nagyobb erejuek mas labkiosztasuak lehetnek. Google -datasheetcatalog -ban megtalalhatod az alkatresz tipust es az adatait. Milyen hangszorod van? Milyen nagyot szeretnel mint meret ( cipelni is kell ) .Az en 200W-os erositom (sajnos)csak egyszer volt szinpadon az iden .A csoves 100W-os meg nem volt mar 6 eve , csak a terembe hasznaltam mikor a masikat a basszsushoz tettem hogy rendessen szoljon a pinceben ahol a dob volt a leghangozabb direktbe. Lehet hogy a jovo honapba cipele az en cucomat egy klub concertre de ha lessz erosito meg meggondolom. Most meg egy combo-t akarok epiteni mert az aktualis egy eve csinalt combo-m nagy lett .Igy egy 12"-os Eminence-el akarok egy minnel kisebb erositot epiteni hogy klonyebb legyen ide oda vinni ahol nem kell nagy ero.Szinpdikon altalaban van egy Marshall igy minek cipeljem az enyemet.Most szombaton is lessz egy fesztival ( a hidegbe..brrr) es ott lessz a Marshall . Igy ni.Szoval a hangszorohoz epited az erositot .Most ha nincs hangszoro akkor gondold meg a fentebb irottak szerint hogy mi kene. Nagy szinpadon is lehet egy 30-50W-al jatszani de a fuled melett kell legyen a hangszorod es nem mehetsz el tolle mert 2 meterrol mar nem nagyon hallod ha egy komoly PA duborog. Problema az rengeteg van erre egy kulon forum kellene.
Ez az erosito le van irva nagyon aprolekossan az eredeti cikkben. Google--> "100w guitar amplifier" es rogton megtalalod az ESP oldalain . kepekkel, kapcs rajzok,magyarazatok , hangfal epitesi tanacsok stb.Bővebben: Link
Wáó! Gondoltam hogy több lesz a teljesítmény, de hogy ennyivel...
(sajnos nem tudom hogyan számoljátok ki)+/-55V akkor sok... hogy csináljak 3/-35V ot ebből? Hangszóróm még nincsen, de nézegettem a "www.alkatresz-futar.hu" oldalon...Ez volt az első kinézett példányDe ha azt mondod nem jó akkor:Van nagyobb is Ezekből rendeltem volna 2db - ot (16 Ohm az rossz lenne az erősítőhöz?)Melyiket ajánlanád, vagy egyáltalán tudok innen rendelni, azon gyanakszok hogy nem is létezik már ez a szolgálat... A gond hogy már megvannak az alkatrészek a végfokhoz
köszi szépen, előrébb már belinkeltem az oldal első felét, ahol az én kapcsolásom van, én is onnan szereztem...lefordítottam az egész szöveget, nézegettem a képeket amiket a kész erősítőröl készítettek, és a hangfalat is megterveztem már hozzá...ha érdekel leírhatom egy hozzászólásban
Ennek a kapcsolásnak a NYÁK tervét valaki nem rakná fel?
köszönöm előre is
Azt tervezgetem hogy ha meglesz az erősítőm mindenestől, akkor az eddig megépített effektjeimet, némi bővítéssel elhelyezném benne, és valami lábkapcsolóval váltogathatnék köztük.
Ez bonyolult lenne, és inkább rakjak egy egy kapcsolót a panelre efektenként? Vagy meg lehete oldani, ezt az egészet? Ajánlatokat köszönöm előre is
1 Euro =265 Forint akkor ez kb 20 Euro a 12"-os .Enyi itt Temesvaron egy SAL bagyis ez egy plcso es kishatasfoku hangszoro..
Na most inneninnen kene nezegetni . Ezek a speci gitarhangszorok SPL-je 100dB korul van ,a te altalad emlitett peldany az egy "gyanus" 93dB. 100-93 =7dB ami azt jelenti hogy 1 Eminence olyan hangossan szol ( mondjuk 10W-oa erositon) mint 3 darab a masikbol harom darab 10W-os erositovel .Ez egy hozzavetoleges szimpla szamitas ,mind igaz csak hogy mas dolgok is szamitasba jonnek . Vagyis cipelsz 3 darab 93dB SPL-es hangszorot ami mefhajtva mindegyik peldakent vett 10W-al ugyanolyan hangossan szol mint egyetlen egy darab 100 dB SPL-es hangszoro egyetlenegy 1-W-osw erositovel. Kb ugyanazt a hatasfokot el lehet erni 10W-on 4 darab 93dB-es hangszoroval is . Leszamitva a job melyhang visszadast a 4 hangszoros ladaval, kenyelmesebb egy hangszorot szalitani kisebb ladaba ami kozep /magas reszen ugyanolyan hangos . De szerintem az a 93dB jo ha 90 igy az Eminence ketszer olyan hangossan szolna mert 100dB-90dB =10dB ami tizszeres erot jelent !.Es dupla hangossagot. vagyis teoretikussan ha aaz adatok igazak az Eminence 10W-on ugyanolyan hangos mint a "masik" 100W-on. Es ekkor jon az hogy 4 darab 100dB SPL-es hangszoro egy ladaba az mar igencsak a csucs.Ennel mar csak a ket darab 4 hangszoros lada a szuperebb. De minden a szallitasi problemaktol fugg. Ezert egy 100W-os erosito egy nagytreljesitmenyu hangfal kielegitoen szol egy szinpadon. Kisebb szinpadokon /klubbokban meg egy jo "combo" 50W koruli teljesitmennyel es egy 100-115 dB SPL-es hangszoro remekul megteszi. Igy lathatod hogy a 4 olcso hangszoro "dragabb" mint a egy darab jominosegu.Plusz a szallitasnal a "kenyelem" melett a kiadas is kisebb ,belefer akarmilyen szemelygepkocsiba meg a csomagtartojaba is konyeden. Nekem mindeg remalmaim vannak mikor az egesz cuccomat akarom vinni , az odaszallitas nem olyan nagy problema de ejel a hazaszallitas az mar legtobszor igen. A kb elerheto kimeneti teljesitmeny : P= teljesitmeny [W] U= tapfeszultseg [V] Z= a terheles impedanciaja [Ohm] P=U^2/( 8*Z) Egy satabilizatorral lehetne megvalositani a +/- 35V tapfeszultseget de "tobbe kerul a leves mint a hus". Kellene egy 2 x 24V szekunder tekercses halozati trafo. Ami van neked azt kar elrontani , de ha talalsz egy kb 150W-os halozati trafot annak a szekunder reszet ujra lehet tekercselni ha nincs 2 x 25V ugy 0,8-1mm -es zomancozott rezhuzallal ami kb 3 Ampert enyhe melegedessel vissz huzamossan.
Ez egy kicsit száraz volt nekem, de a lényeget értettem belőle, köszi mindent.Szétnézek az oldalon amit ajánlottál, te is innen rendelted a hangszóróidat?
Tökre megindítottad a fantáziámat Reflektorfény, gitár ááhhh nagyon jó
Akkor megvehettem ezt a 400W os trafót... Na nembaj, akkor megépítem neki a guad 405 ös erősítőt teljesen, annak van tervezve amúgy is...
Nem tudom... hol van az ára a hangszóróknak?Vagy ez csak egy tájékoztató hogy ez-meg ez ilyen paraméterekkel rendelkezik, és nekem utánna kell néznem hol mennyiért lehet beszerezni?Te honnan rendelted a tieidet?
Bocsi csak... alig várom hogy hallhassam a végeredményt
Úgy nem tudnám lejjebb vinni a kimeneti teljesítményt, ha a bemenetre rakok egy feszosztót?
Szerintem a Boss pedálokról lenne érdemes lekoppintani a kéttranzisztoros flip-flopot, ami relét, vagy ahogy eredetileg is áteresztő J-feteket kapcsolgatna.
Itt találsz Celestion hsz-kat Itt pedig Jensen-eket. Ezek Eminence hangszórók. Egyéb névtelen gyártótól ne vegyél gitárhangszórót! Egyszer kell jót csinálni :yes:
Ezek hasznos oldalak, már régebben nézegettem, de nem tudtam mi az oldalak neve, így feledésbe merültek... köszi a felelevenítést, és a segítséget.
A pedál nem is nagyon nehéz... sajnos eddig 2 állásút találtam....(ezt egy sima kapcsolóval is megoldhatnám) ,de amint lesz időm keresgélek még .Kezd összeállni az erősítőm.
Sziasztok!
Tegnap este 19:10-kor megszületett a DOD 280-am. Saját gyártmányú analóg optocsatolóval. Először egy infra LED-et zsugorcsöveztem össze fotoellenállással, de az nem volt elég érzékeny, aztán mobil alatt összehasonlítottam az infra LEDeket,és a normál fényű LEDeket, melyik milyen erős, és 1-2mA-nél a PIROS LED-nek nagyobb volt az INFRA tartalma, mint az INFRA LED-nek. Ezért végül egy PIROS LED lett összezsugorcsövezve a fotoellenállással. És így nagyon jól működik. Végül a jfet-es ledkapcsolgatót is beletettem, bár a kapcsrajzon feltüntetett fet típus Pcsatornás, pedig Ncsatornással működik. A feliratozás, most nagyon "tré" lett, de a transzfer fóliám is 15 éves, így van mire fogni... |
Bejelentkezés
Hirdetés |




Csak, hogy mókoljunk egy kicsit.

/.

(sajnos nem tudom hogyan számoljátok ki)



