Fórum témák
» Több friss téma |
Fórum » Propeller Clock
Szia!
Az egy másik project... Szerintem ilyet talál a :google:. A bázisnak nincs kijelzője. Kijelzés a propelleren van, de az forog. Az USB-t átvinni a forgó részre nem kis feladat. Szia
Hát ehhez az órához mit építek felesleges a sok mérés mert hát maga a rotor is méri
Szerintem a jövőben lenne ennek a bázisnak jelentősége ha át lehetne küldeni infrán a rotorba az adatokat így akkor azon nem foglalna helyet a sok szenzor! Szerintem egyelőre jó lesz a már meglévő bázis! Igaz akkor a következőben a rotort kell a bázishoz tervezni! De milyen egyszerű lenne ha csak táp egy hall egy műveleti erősítő és egy fet kellene bele a többi adat jönne át Meg hát ugye a DCF sem nem hülyeség! Ha küldesz rajzot megtervezem!
Üdv mindenkinek!
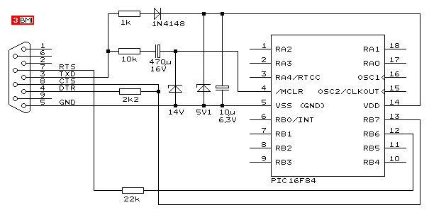
Egy kis segítségre lenne szükségem.Megépítettem vicsys által közölt kapcsolást, de már az elején elakadtam. Nem tudom beégetni a programot a propellerbe és a távirányítóba. Tudna valaki segíteni?
Szia
Milyen égetőt használsz? üdv
helló!
a program icprog az égetőt meg csatoltam
Szia
Ezek szerint te JDM égetőt használsz. Én még ilyet nem csináltam, de nem is túl sok jót hallottam róla, mivel problémás konstrukció. Watt oldalán le van írva miért Nem írtad, hogy tudtál-e vele már PIC-et programozni, vagy csak a 16F628-at nem viszi? üdv
a bázis áramkört elméletileg igen de nem próbáltam, hogy működik. Amikor viszont beégetem a végén nem ír ki hiba üzenetet míg a másik két panelnál igen.
Bizonyosodj meg 100%-osan, hogy égeti vagy nem!
Ha kell építs egy egyszerű villogót dugaszolós panelon a 628-al. Példa, és égesd bele ezt a kódot, ha nem működik akkor nem viszi az égetőd, és építened kell (vagy venni) egy pickit II-t. Ezt csak azért mondom, mert én is ugyanígy jártam, nem is oly régen. "Amikor viszont beégetem a végén nem ír ki hiba üzenetet míg a másik két panelnál igen. " Ha nem ír ki hibaüzenetet az még sajnos semmit nem jelent!
kipróbáltam a bázis működik.
Lehet probléma, hogy smd a pic és már beépítettem?
"Lehet probléma, hogy smd a pic és már beépítettem?
" Akkor ezek szerint ICSP csatin keresztül programozod, ez így rendbe is van, de erre az időre leválasztod az RB6, RB4, és RB7-et ? (pl egy jumperrel) Mivel ezek a vonalak használva vannak.
igen már lekötöttem
Ha le van választva, és úgy se viszi akkor valami hiba van az áramkörbe, forrasztások rendbe vannak?
Nem ér össze sehol az IC lábaknál? Miről biztosítod az 5 V-ot? Ugye nem hőlégfúvóval tetted föl a PIC-et (túlhevülhet!)
áramkört építettem már egy párat abban van rutinom de a programozás részéhez nem értek.
minden rendben van nincs zárlat. Attól nem mehetett tönkre a pic, hogy először úgy próbáltam égetni hogy a lábak nem voltak felszabadítva?
"Attól nem mehetett tönkre a pic, hogy először úgy próbáltam égetni hogy a lábak nem voltak felszabadítva? "
Attól bizti, hogy nem nyiffan ki. Égetéskor milyen hibát ír ki? Visszaolvasáskor mit olvas vissza? Próbáld ki WinPic-el, hogy felismeri egyáltalán a PIC-et.
pontosan nem tudom mit olvas vissza de szerintem azt amit beírtam.
Verify failed at adress 0000h Keresek WinPick-et és kipróbálom
Sziasztok Mrbini!
Az a 0000h az EEprom tartományban lehet. (FF-ek vannak mindenhol? Nem tudja törölni). Ha JDM-el írsz, előforduhat gyakran ez a hiba. Elvileg működne a propeller program, csak nem tudná olvasni az EEprom tartalmát. Költöztesd át egy "régi" Win98" (!) gépre az íródat, ott is ki kell próbálni, talán azzal meg lehet még írni rendesen a PIC-et. Sziasztok
ááá nem jó a winpic sem
de nem is értem igazán most mennem kell majd este
Sziasztok!
- Ha a pic MLCR lábára a TSOPxx36 kimenete megy, akkor azt mindenképen le kell választani a programozáskor. A kimenetén levő védelem megakadályozza, hogy a programozó feszültség kialakuljon a MCLR lábon. Ha már programoztátok úgy, hogy a TSOPxx36 kimenete rajta volt, már a TSOPxx36 tönkre is mehetett. - ICSP programozáshoz a propeller túl sokat terhel a PGD, PGC lábakon. A szint a PGM lábon mozoghat, megakadályozza a sikeres programozást. - Végül a 5V-ról is nagy a propeller áramfelvétele. Sziasztok...
valószínűleg igazad lehet mert két programmal is próbáltam már írni és nem megy.Hiba mind a 2-nél. megpróbálom még átcserélni őket talán úgy
Szia! Elkészítettem a nyákot most marattam ki! Nagyon szuper lett pedíg vasaltam! Egy kérdésem lenne! A ledek zöldek lesznek és akkor most mekkora ellenállást tegyek be
470 vagy 100 ohmot mint a vicsys félében
Szia!
A beépítendő led fényerejétől függ, ki kellene próbálni... Egy kör 120 részre van osztva, a fényerő próbához egy 555 kapcsolás kellene 1/120 kitöltési tényezőjű négszöglellel. Az áramkörlátozó ellenállást evvel az áramkörrel lehetne kiválasztani. Szia
Szia Patexati!
Talán úgy is ki tudnád próbálni a beépítendő LED-et, hogy egy meglévő propellerbe ideiglenesen beforrasztod. Aztán cseréled a munkaellenállását olyanra, amilyet jónak találsz fényerőben. (Az lesz a maximum). Szia.
Szia! A zöldek a 100 Ohm-os ellenállásal voltak jók most ugynolyat rendeletem mert nekem jobban tetszik a zöld! Szerintem megcsinálom a 100Ohm-al amúgy is fényerőszabályzós és a maxon az lesz jó mint a vicsis féle első órámban a külső ledekkel kell variálni majd piros,orange, amúgy hogy is van a külső ledeknek mennyinek kell külön színben lenni mert ezt nem is igen nézegettem
Egykét kép a nyákról most fúrtam,vágtam,ónoztam holnap jön a cucc rakom össze! Sajna nem látszik mennyire jó lett (vetekszik a fotózott nyákokkal) mert csak telóval tudtam lekapni de csináltam egy közelit is!
Szia!
Nálam az ldr7-hez hasonló van a Wand órában. Az osztó fix tagjának értékét úgy állítsd be, hogy sötétben tized volt alatt legyen, világosban minél magasabb. Az általam alkalmazott fotoellenállás 2K0 fix taggal sötétben majdnem 0V, 60W izzótól kb.25 cm -re kb 3V. Nézz bele a levelesládádba... hex-et nem tudok adni, mert sok olyan paraméter van, ami egyedi - parancskódok, forgás irány beállítás -, de a forrás ott van már régóta. Szia
Szia!
Nagyon spéci lett az a NYÁK! Csak egyszer sikerülne már hasonlót legyártani. Ha megleszel az 5mm-es verzióval egyszer, megépítem és is videó-fejmotorral. A küső LED, és az íves másodperc színét majd kitalálod, azok legfeljebb csak egy-egy LED cseréjéből állnak. Szia.
Sziasztok:
Nálam a külső (Outer) LED piros, a másodperc (Sec) LED és az óraosztásé (Tick) sárga, a többi kék... Sziasztok
Szia! Az R47=12k0, R48=3k6 ez így jó? A fethez 470K jó lesz a 510 helyett mert csak az van
Működik az rtc nélkül és a műveleti erősítő nélkül mert külön külön szeretném az élesztést végezni! A cuccok egy része megjött csak a kontrollereket várom még a futárral az smd nagy része is kész a fet elég durung lett Először fotodióda vezérl utánna térek majd át a hall szenzorra! |
Bejelentkezés
Hirdetés |




Szerintem a jövőben lenne ennek a bázisnak jelentősége ha át lehetne küldeni infrán a rotorba az adatokat így akkor azon nem foglalna helyet a sok szenzor! Szerintem egyelőre jó lesz a már meglévő bázis! Igaz akkor a következőben a rotort kell a bázishoz tervezni! De milyen egyszerű lenne ha csak táp egy hall egy műveleti erősítő és egy fet kellene bele a többi adat jönne át
Meg hát ugye a DCF sem nem hülyeség! Ha küldesz rajzot megtervezem! 
Sajna nem látszik mennyire jó lett (vetekszik a fotózott nyákokkal) mert csak telóval tudtam lekapni de csináltam egy közelit is! 

Köszi!
Először fotodióda vezérl utánna térek majd át a hall szenzorra! 




