Fórum témák

» Több friss téma
Fórum » RIAA korrektor
 
Témaindító: Ghost Rider, idő: Aug 25, 2006
Témakörök:
Lapozás: OK   32 / 151
(#) bgsf válasza CIROKL hozzászólására (») Okt 25, 2009 /
 
Szia!
Itt a teljes SM!
http://data.hu/get/1817637/marantz_sr4320_ET.pdf.html" target="_blank" rel="nofollow" >Bővebben: Link
A teljesség kedvéért4
(#) bgsf válasza bgsf hozzászólására (») Okt 25, 2009 /
 
(#) highand válasza scooby_ hozzászólására (») Okt 25, 2009 /
 
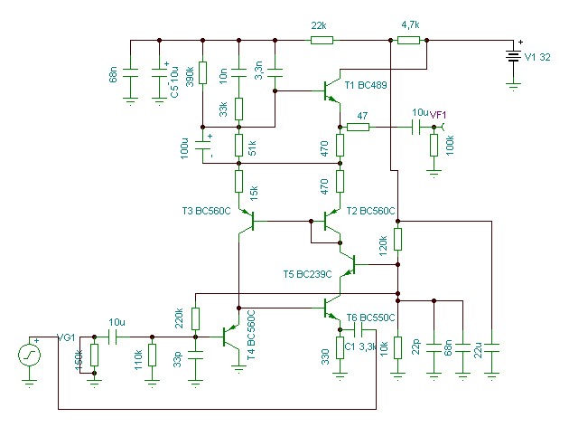
HFM1-et azért érdemes építeni, mert aki megépíti annak egyben azonnal lesz egy hibátlan MC RIAA-ja is.

Egyszerűen a bemenetet zárjuk rövidre és a második tranzisztor emitterére kell becsatolni egy 3300 mikrós kondival és már szól is MC pick-up ról, nagyjából 12 ohm lesz a lezáró impedancia.

Ha zajosnak találjuk a kapcsolást, akkor ebbe a pozícióba forrasszunk be egy BD tranzisztort és a zaj eltűnik...

HFM1 mc.JPG
    
(#) scooby_ válasza bgsf hozzászólására (») Okt 26, 2009 /
 
Nem rossz!
Kíváncsi leszek a szimulációra.
(#) scooby_ válasza highand hozzászólására (») Okt 26, 2009 /
 
Szia
Az enyém Pioneer 5MC típusú a hangszedőm.
Állítólag 2,2mV a kijövő feszültség.
Lehet,csak piszkos a pick-up,azért van "monós" hangja.
Majd ha lesz porpisztoly kifújkálom.
Bár szerintem lehet jobb lenne egy új hangszedő ami MM,azokat jobban kedvelem,sokkal dinamikusabb a hangja és nem adódik össze a két csatorna monová azaz jobb teret ad mint ez az MC.
(#) highand válasza scooby_ hozzászólására (») Okt 26, 2009 /
 
A legtökéletesebb tűtisztító a nyelved. Emeld meg a hangkart és nyald meg egyszerűen a tűt alulról.
(#) elektrorudi válasza scooby_ hozzászólására (») Okt 26, 2009 /
 
Ha "mono-s" a hangja, ott valami gáz lehet...
Mindegyiknél 20dB körül van csatorna elválasztás.
Meggyőződésem, hogy 2-3 dB -es csatorna szétválasztás különbséget észre sem veszel. Sokkal inkább elfedik ezt a hibát az egyéb (torzítás, zaj, stb.) paraméter különbségek.
Nem lehet, hogy mono hangszedőd van ?
Tényleg: vajon ki, és mi célból vásárol manapság mono hangszedőt, 2-3 db MC hangszedő áráért ?
(#) elektrorudi válasza highand hozzászólására (») Okt 26, 2009 /
 
Honnét ismered ennyire scooby nyelvét ?
(#) scooby_ válasza highand hozzászólására (») Okt 26, 2009 /
 
Ejjha!
kicsit gusztustalan! De ha így kell,megsteszem
(#) scooby_ válasza elektrorudi hozzászólására (») Okt 26, 2009 /
 
Biztos hogy nem mono a hangszedőm,mert 4 láb jön le róla,tehát sztereó.
Lehet hogy a riaa-nak van nagy zaja,úgyhogy majd megépítem az LT1028-ast.
(#) highand válasza elektrorudi hozzászólására (») Okt 26, 2009 /
 
hehe, kis csintalan.
(#) elektrorudi válasza scooby_ hozzászólására (») Okt 26, 2009 /
 
Én sem gondoltam komolyan, amint a beszúrt smile-ből is jól látható.

Sok féle lemezem van. Most például egy orosz nyomású "disco" lemezt hallgatok. Az első sercenés után felugrottam, hogy ellenőrizzem a hangszínszabályzók állását. Talán a macska eltekerte...
De nem. Ez ilyen. -10 – -15dB hiányzik.

Amikor egy eredeti nyomású Yello vagy Bob Marley lemezt hallgatok, akkor ugyan ilyen érzésem van ...csak ellenkező előjellel.

Úgy látom, Te komolyan veszed a bekelites Hi-Fi -t.
Talán érdemes lenne beszerezni egy mérőlemezt !
Ha összekutyulom a próbálgatásokkal a rendszert, és arra jutok, hogy valamit elkötöttem a nagy igyekezetben, akkor felteszem a mérőlemezt, és mindjárt tisztázódnak az alapvető kérdések :
– nem cseréltem-e meg a hangszóró vagy a pick up polaritását?
– tűerő, antiskating OK?
– áthallás nem romlott-e?
– a frekvencia menet változott-e ?



Az előző hozzászólásom utolsó mondatát / kérdését komolyan gondoltam. A legolcsóbb is 130 ezer forintnál kezdődik. De minek?
(#) scooby_ válasza elektrorudi hozzászólására (») Okt 26, 2009 /
 
Összekötöttem a korrektort az "erősítőmmel",kicsit lehet túlzásba vittem ezt a mélytelenséget. Most alig van mély.
Szerintem hagyom a fenébe ezt a korrektort,mert nem jutok vele előre. Megépítem az LT1028-at,hátha avval még van remény.
(#) scooby_ válasza scooby_ hozzászólására (») Okt 26, 2009 /
 
TINA-ban is van oszcilloszkóp,meg is mértem,semmi érdekeset nem láttam.
(#) bgsf hozzászólása Okt 28, 2009 /
 
Találtam még két korrektor rajzot. A Technics ezt az IC-t használta a korektoraiban.
Csemegézni jó lesz.... Még nem teszteltem a korrekciós hálózatot, de az IC adatlapján találtam ezeket az RIAA rajzokat. Ha valakit érdekel akkor ide felrakom az IC adatlapját.
(#) Pioneer hozzászólása Okt 28, 2009 /
 
Új tű került a lemezjátszómba és bátorkodtam készíteni egy felvételt a HFM-1-el.
(#) scooby_ válasza Pioneer hozzászólására (») Okt 28, 2009 /
 
Szia!
Ez nagyon jó! Iszonyatosan jó hangja van!!
(#) scooby_ válasza bgsf hozzászólására (») Okt 28, 2009 /
 
Nem rossz!
Még nem néztem az adatlapját az IC-nek,de mingyárt megnézem.
Én megtaláltam a Belcanto riaa nyákját,le is másoltam.
Kapcsolom a nyákot és a hozzá tartozó kapcsolást.
(#) scooby_ válasza scooby_ hozzászólására (») Okt 28, 2009 /
 
A görbe nem mindig mond igazat,szinte SOHA!
(#) scooby_ válasza bgsf hozzászólására (») Okt 28, 2009 /
 
Annyira nagy dolgot a te korrektorod sem produkált!
Kapcsoltam a dolgait!
(#) Bessel Attila válasza highand hozzászólására (») Okt 29, 2009 /
 
Én még sohasem hallottam a HFM1 MC átalakításáról. Te ezeket honnan veszed?
(#) Moszkvai válasza Pioneer hozzászólására (») Okt 29, 2009 /
 
Nekem bejön a hangja!
Így új tűvel még szebb.
(#) Pioneer válasza Moszkvai hozzászólására (») Okt 29, 2009 /
 
Köszi!
Hát igen a régi már megjárta a hadak útját. Valamikor még a kilencvenes évek elején vehettem.
(#) Moszkvai hozzászólása Okt 29, 2009 /
 
Összeállítottam a HIRAGA-t egy meghallgatás erejéig.Igaz még csak fél táppal működik mert nincs 470Volt-om csak 300, de így is hallgatható igaz az árnyékolás hiánya hallatszik egy kicsit.Csináltam hangmintát a mostani állapotáról.Meg képet a tesztüzemről.Eddig szépen működik.A hangja is barátságos a füleimnek.Most valamiért a Shure nem szólt olyan szépen inkább valahogy a Technics-et hallottam jobbnak.
(#) CIROKL válasza Moszkvai hozzászólására (») Okt 29, 2009 /
 
Idézet:
„Összeállítottam a HIRAGA-t egy meghallgatás erejéig”
Ez mind a Korrektor ? Hoppá én meg azt hittem hogy amit építettem az nagyon nagy ! Most már látom hogy ilyen korrektort biztosan nem fogok építeni . Csövesből 1 - is elég . Jó sokat melóztál vele gondolom , jöhet a dobozolás !
(#) Moszkvai válasza CIROKL hozzászólására (») Okt 29, 2009 /
 
Ekkorára sikerült. Inkább a táp a nagy, ki akartam próbálni az eredetit ezért lett ekkora.Így dobozolás nélkül ráadásként jön valami angol rádió is. A dobozolás még egy nagy kérdés
(#) CIROKL válasza Moszkvai hozzászólására (») Okt 29, 2009 /
 
Az english rábigót majd kiűzöd ?
Idézet:
„A dobozolás még egy nagy kérdés”
Ez meg semmi egy - két órai meló !
(#) Moszkvai válasza CIROKL hozzászólására (») Okt 29, 2009 /
 
"Ez meg semmi egy - két órai meló"
Hát nálam jó ha kész lesz karácsonyra
(#) l48 válasza Moszkvai hozzászólására (») Okt 29, 2009 /
 
Komoly elhivatottság a hiraga projekt. Gratulálok. Sajnos én vegyes félelemmel nézem, ennyi energiám sohasem lesz. A lemezjátszó fotó meg óriási
(#) Moszkvai válasza l48 hozzászólására (») Okt 29, 2009 /
 
Köszi!Ha dobozolva lesz nálad is meghallgathatjuk.
Következő: »»   32 / 151
Bejelentkezés

Belépés

Hirdetés
XDT.hu
Az oldalon sütiket használunk a helyes működéshez. Bővebb információt az adatvédelmi szabályzatban olvashatsz. Megértettem