Fórum témák
» Több friss téma |
Fórum » RIAA korrektor
Témaindító: Ghost Rider, idő: Aug 25, 2006
Én is kíváncsi leszek!
Mondjuk kicsit tompának tűnt a zene,nem tudom miért. Kevés a magas. Én legalább is ezt hallom! Az MC hangszedővel vetted fel?
Nem, MM hanszedőm van.Kicsit kopott is lehet.
Akkor lehet azért. Vagy lehet a lemez kicsit öreg már...
HI! Barátaim! Moszkvainak,de másoknak is segitségére lesz egy régi Rádiótechnikában megjelent-Plachtovics György irása alapján-egy átkapcsolható karakterisztikájú lemezjátszó előerősitő.Ami négy korrekciós lejátszást tesz lehetővé,ezek a következők,NAB-FFRR DECCA-NEW ORTHOPHONIC-IEC. Annak idején én is megépitettem van vagy 30 éve, azótais megvan, apró ráncfelvarráson párszor átesett már, de néhanapján azért előveszem,ha valakit érdekel szivesen a dolog szivesen megosztom Veletek! üdv Sityu !
Szia!
Látom ez volt az 1. hozzászólásod! Lássuk,hátha lesz jobb mint a jól ismert HFM-1! Én is találtam egyet,sajnos nem tudtam TINA file-ban feltenni,mert nincs crackelve a TINA. Be kell élni a képpel. Ez a kapcsolás NE5534-hez készült,de bele lehet tenni LT1028-at is. Adok LINKET is,ahol a visszacsatolásnak az értékei alul a zöldes téglalapban vannak megadva. Én most a Pioneer visszacsatolását tettem bele,mert Pioneer a lemezjátszóm,és 63dB-t adja.
Szia!
Ha van rajzod, azt megköszönöm. Vagy, ha meg tudod mondani melyik rádiótechnikában volt, akkor megkeresem. Már én is hallottam, hogy régebben divatos volt ilyen korrektort építeni. Idézet: „Már én is hallottam, hogy régebben divatos volt ilyen korrektort építeni.” Nem divatos volt hanem szükségszerű. Mivel még egy csomó lemeznél nem ugyan az a szabvány volt. Emiatt kellett az átkapcsolható korrektor. De ez is csak akkor ér valamit ha nem kapcsolgatod össze-vissza, hanem csak a lemeznek megfelelő korrekciót állítod be. Általában ez a lemezeken nincs feltüntetve..... ![]() Serintem a manapság fellelhető lemezek 99%-a RIAA vágású. Persze a gramofon lemezeket nem sorolom most ide! ![]() Amúgy leszimuláltam és egy sima lepke hangszínszabályozóval is be lehet állítani a RIAA lejátszási görbét........ A WindowsMediaPlayer ekvalízerét is be lehet huzogatni hogy jól játsza le a bakelit lemezeket. Apropó! Nincs valakinek kölcsön egy forrasztója? Az enyém a melóhelyen maradt és a fülesem meg kéne forrasztani! Csak 10 perc!
Ha nem laknál olyan messze,adnék neked akár örökbe is!
Azért kipróbálnám.Legalább lesz egy univerzális korrektorom.
Forrasztani meg úgy is lehet:Lángal megmelegítesz egy vastagabb rézdrótot és azzal olvasztod a ónt.
Szia! Ez a kapcsolás az 1976 júniusi számban jelent meg. Az eredeti sajnos nincs meg csak a másolatát kaptam meg, mivel akkor még nem gyűjtögettem a lapot, csak 78-tól vannak meg az évfolyamok! Az alkatrészek az akkori szinvonalnak megfelelőek -lásd IC vagy a kapcsoló sor. Az enyémben Japán van nem Isostat. Nem volt egyszerű a beszerezhetősége! Szerencsénkre azóta sokat javult a helyzet. A mai hobbisták dolga egyszerűbb. Ebből a kapcsolásból is többet lehet kihozni mint, ahogy első látásra tűnik. Elnézést a másolat minőségéért, de mint fent emlitettem nem mai darab. Sikeres épitést kivánok! Üdv. Sityu.
Nincs felcserélve a ki és bemenet a rajzon?
Bővebben: Link
Nincs.
Mindegyiken a neminvertáló a bemenet,ha a műszerre gondolsz,ott sincsen. A műszeren az OUT a kimenet,tehát onnan küld egy erősítendő jelet a korrektornak,az IN pedig a bemenet,oda kapja a már erősített jelet.
Szia bgsf! Igazad van, de a korrektorokat az egyszerű felhasználóknak találták ki, hogy a hangkép olyan legyen amilyennek a szabvány előirja és ne kelljen tekergetni a potikat, bár ezt sokan mégis megtették- nem beszélve egy sok sávos hangszinszabályzóval! Aztán meg jött a döbbenet, hogy ez a HI-FI torony sem szól szebben-élthűen, mint a Szokol rádió hokedlira állitva. Ezt a kapcsolást is csak technikatörténeti érdekességként ástam elő az épitgető fórumtársaknak, vagy talán nosztalgiából- magam sem tudom! Ja a páka!!! Ha felugrasz Pestre adok egyet szivesen! na csao, üdv. Sityu.
Nehogy most majd félreértsd, szuper dolog, hogy előástad ezt a cikket, csak nekem ettől eszembe ötlött egy régi dilemmám:
Már megkérdeztem valamelyik topicban egyszer, de most újra érdeklődnék, hátha tud valaki más magyarázatot a dologra mint én: Szóval mitől van az, hogy ennyire illetlen dolog valamiféle hangot hangszínszabályozóval equvalizálni, de amennyiben ugyanezt az equvalizációt a gyártó hangdobozon belül, vagy a lemezjátszó korrektorban csinálta, akkor az nagyon szakmai és nagyon szakszerű dolognak számított? Érti ezt valaki?
Köszönöm a rajzokat!
Meg is fogom csinálni.
Szia highand! Még véletlenül sem értem félre a felvetődött kérdésed, én sem okoskodásból irtam a hangszinszabályozással kapcsolatos rövid véleményem, én egyébként rá szavazok! Ezt a problémát én a felhasználó oldaláról közeliteném meg és nem a szakmai oldalról. Mint tudjuk születtek csapni való dolgok gyárilag is, sajnos! Mint tudjuk a hangzás megitélése nagyon szubjektiv valami, véleményem szerint ez igy is marad- ahány fül annyi hallás. A gyártó igy tette egyszerübbé a kezelhetőségét a végterméknek. Aztán a felhasználó odatekergeti a hangszinszab. pörgettyüt ahova akarja. Végsősoron egy szabványositott dologba nem tud belenyúlni. Röviden ez a véleményem, de hosszasan lehetne még boncolgatni ezt a témát. Üdv Sityu. Ui. ezért nem tudom félre érteni a felvetett kérdésed!
Ne ijedjetek meg,első mérésem lett Oszciloszkoppal!
A kép mellett látni a jelgenerátort,1Khz-en futtattam -26dB-en és színuszt választottam mérőjelnek. A jelet a riaa korrektoromon futtattam keresztül. Nos,a színusz nem így néz ki. Lehet én csesztem el valamit?
Szerintem ez négyszögjel, ami kicsit mélyhiányos, kicsit meg túllövéses, de ez természetes. Szóval keresd meg a generátoron sinus jelet és állítsd be 1000Hz-re.
Ha megnézed Sinus jel van beállítva és 1000Hz-en! :yes:
Egyértelműen torzít a korrektorod! Melyik kapcsolás ez? Akkor már lehetne saccolni a hibát. Lehet túl nagy erősítést állítottál be. DC szintet néztél a kimeneten? Lemezzel is torzan szól, vagy esetleg túlvezérled a PC bemenetét és már az torzít! Vedd lejjebb a bemenő szintet -40dB-re és onnét emeld fokozatosan... Akkor meglátod hogy mekkora jelszintnél kezd négyszögesedni a jel. Előny ha a benenő és a kimenőjelet egyszerre nézed a szkópon! Van rá lehetőség.
Szia!
Oké,meglesz! Viszont a lemezekről jól szól,és kicsit csökkentettem a mélyeken mert,mert alig volt magas és tiszta tompa volt. Az alapvető probléma az,hogy NAGYON keveset erősít az én hangszedőmhöz,ezért hallom úgy,hogy összefolyik a két csatorna. A 390Ohmos ellenállást csökkentettem 220Ohmra,mint ahogy a Te általad készített korrektor kapcsoláson látható.
Ja! Valamint a 47u-s kondenzátort ami a 390Ohmos ellenállás után következett azt kicseréltem 1000u-ra,mert így lett RIAA görbe.
Nekem ugye MC hangszedő van a lemezjátszómban,amihez elég nehéz jó korrektort szerezni. Nekem valami olyan kéne,amit át lehet kapcsolni MM/MC-re. Mozgó tekercses rendszernél ha a talppontot csökkentjük,akkor nagyobbat erősít a korrektorunk,viszont igen zajos lesz. Ezt viszont az LT1028-al meg lehetne csinálni,mert annak "ultra alacsony" a zajszintje.
Találtam MC cartridge előerősítőt!
A trimmerek a bemeneten lévő feszültség beállítására szolgálnak. A bemeneten lévő feszültségnek 0V-nak kell lennie,NAGYON ÓVATOSAN KELL BEÁLLÍTANI,ÉS IMÁDKOZNI HOGY ÚGYMARADJON!Ha nem marad úgy,akkor elégetheti a hangszedőben lévő hajszálnál is vékonyabb tekercset. Bővebben: Link
Ha jól tudom , akkor Neked PIONEER PU van a lemezjátszódban , nem valódi MC , nem lesz jó MC előerősítővel .
Nem MC szintet ad le , MM PU-val megegyező illesztést és erősítést igényel .
Érrtem,de akkor miért szól ilyen gánya hangon?
A két csatorna tisztára össze van folyva. Ezz már biztos hogy nem a korrektor baja,mert 2 korrekcióval próbáltam,és mind2-vel ugyan azt produkálja
Hopp igazad van, nem figyeltem, de akkor én sem értem, ekkora túlvezérlés le?
Szia! Lehet!
De gépre még nem kötöttem,magnón keresztül meg jól szól. Kár hogy MC hangszedő van ebben a lejátszóban! Elég nehéz hozzá értelmes korrektort találni... ![]() A dinamikus MM hangszedő jobban állna benne.
MC -ből is kétféle van. Van a szokvány kb 3-10ohm belső ellenállással és 0,1 mV körüli feszültséggel és van a nagyjelű, amit ugyanúgy kell használni, mint az MM-et.
Szia scooby!
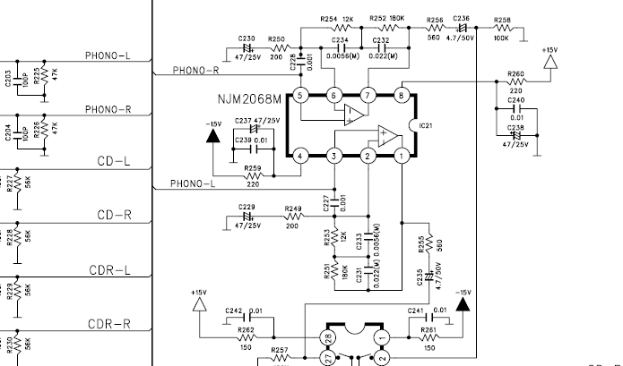
Meg van a Marantz korrektora! Kivágtam a nagy rajzból, de szerintem érthető! Még nem szimuláltam le de már hallottad hogyan szól! Csatolom a rajzot!
Nos minden esetre ez a kapcsolás is megér egy próbát ! A hozzá tervezett íc sem olyan vészesen drága NJM2068M . Szerintem kifogom próbálni ?
|
Bejelentkezés
Hirdetés |

















