Fórum témák
» Több friss téma |
Mielőtt kérdezel, a következő két dolgot ellenőrizd!
I. A helyes tápfeszültségek megléte.
II. A kimeneten van-e egyenfeszültség.
Élesztés.
Nem nehéz az összerakás,inkább könnyü.De mégis akadnak akiknek nem megfelelöen sikerül.A teljesitmény függ a tranyók tipusátol és a tápforrástol is.+-45 voltnál nem a legjobb nagyobb fesszel próbálkozni.Szerintem 4 ohmon Tip142 és 147 párossal leadja a 2x150wattot persze egy legalább 400wattos trafó és 2 darab 15000mikrofarrados kondi kell hozzá,8 ohmnál is szerintem meglessz a 2x100w zenei teljesitmény,és szépencsengö magas hangokat produkál a méllyek is elég szépen megvannak.Ahozképest hogy ic vezérelt végfokról van szó.Nemlehet oj rossz az ic sem mint vezérlö,hisz a Technics majdnem mindegyik erösitöiben használja,bár az nem TDA hanem AN de akkor is ic.Ha érdekel valakit nekem van egy jó kapcsolásom amiben van hövédelem is,mejjet lehet hütöbordára szerelni és a muten keresztül tudja kapcsolni a vezérlö ic t ha túlforrósodott a hütöborda.
A hővédelem rész érdekelne. Felraknád kérlek? Az igazi védelem az lenne, ha először egy sárga LED kezdene el világítani, majd egy piros, és egyben némít is
Hátha könnyen átalakítható! Köszi, Üdv!
Jó hangfrekis IC az stk, én is bele voltam pistulva addig amíg meg nem hallgattam egy VF-et mellette. No azóta már más a véleményem.
Dehogy 100w az ellenlás a kimenetnél ez szűrő illesztő-ként van, az ellenálás 5-8W kőporc de ebben semmi szokatlan nincs. És le adja 8 ohm on a 120W-ot a megfelelő tápról a megfelelő hűtőbordával.
Köszi szépen. Holnap jön meg az stk. Mostmár nyugodt szívvel kezdem el építeni
Amúgy ott van az a 3 uH tekercs a kimenetnél. Azt boltban hogy kérjem? Azt tudom hogy valami induktivitás toroid vagy mi, nem?Csak a pontos nevét nemtudom
Sziasztok !
Szeretnék tőletek tanácsot kérni ! Van egy Yamaha erősítőm ( 2 x 100 W ) , 90-es évek elején gyártották , érdemes lenne e a táp részében, és az erősítő részében a kondenzátorokat kicserélni elképzelhető hogy hallani lehetne a különbséget ? bár lenyűgöző, dinamikus hangú egy cucc főleg ha gitár zenét hallgatok vele. Hogy venni észre ha gondok lennének a kondikkal , mikor száradnak ki ezek ? köszi a válaszokat , üdv : vwboy
Hát azt tekerned kell, nem toroid egyszerű huzaltekercs, én az STK végfokomhoz 1,2mm Cu huzalból 6mm légmagra 9menetre emlékszem "gyerek koromból" mikor építettem, kérj meg szépen egy ismerős szakembert csináljon kettőt ha nincs műszered hozzá. Vagy valaki lenne kedves pontos adatokat megadni, huzal átmérő, menetszám stb.
Akkor ez megoldható. Gyakszin rengeteg anyag van, azt hiszem toroid is, majd megcsináljuk. És még a trafóra lenni kíváncsi. Mekkora feszültségűre tekertessem meg? Az ic max. +-77V.
2x40V AC egyen irányítva kondik után ideális a +/- 54V.
Amivel én építettem 350W-os toroid 2x56V-ot adott le egyen irányítva kondik után.
Légyszíves magyarázd el hogyan kell azt megmérni!
Köszi! Ilyet még nem mértem sose
Na építettem egy újabb erősítőt, csak egy kicsi gond van vele. Nem lehet annyira kivezérelni mint gondoltam, kb. 2W felett már betorzít. Azt hittem ez így tud majd vagy 10w-ot. Miért lehet ez ? Arra gondoltam az opamp kimenő árama nem elég, de nagyobb áramú opamppal is (4558) ugyanez a helyzet.
Amúgy kisebb hangerőn eddíg ez a legjobb erősítőm, kristálytiszta, finom és nagyon nagy felbontású hangja van. Zaj sincs, síri csendes, se brumm se semmi alapzaj maxon sem. Tök jó azért is mert nincs kondi a jelútban. Idézet: „Hogy venni észre ha gondok lennének a kondikkal” ESR mérővel.
Ne haragudj de ha ezt el kell magyaráznom, akkor inkább javíttasd meg valakivel mielőtt nagyobb kárt tennél benne. Miért kellett egyáltalán azokat a tranyókat cserélni? Nem lehet hogy az újat rosszul raktad be?
Így néz ki:
A lényege az, hogy amikor azokat kiszedtem a multival mérve az egyik semmit se mutatott a másik meg valamit az egyik irányba. Ebből gondoltam, hogy rosszak lehetne. Ezután mondták nem biztos, hogy multival ki lehet mérni.
Egyik nap még szólt másnap már bekapcsoláskor amikor a relé kattant rögtön ki is kapcsolt overload felirattal. Gondoltam arra, hogy a végfok hibája lehet mert pukkantak a hangfalak amikor a relé behúzott. Az eredeti tranyóban valószínűleg vannak ellenállások is. Helyette beraktam bc107c-t de lehet, hogy nem lesz oda jó. Ezt javaslatra tettem. Nem tudom mi lehet bonyolult elmagyarázni azon, hogy kell megmérni a nyitást. Én nem tanultam elektronikát benne van az adatlapomban. Nem hiszem, hogy túl bonyolult lenne.
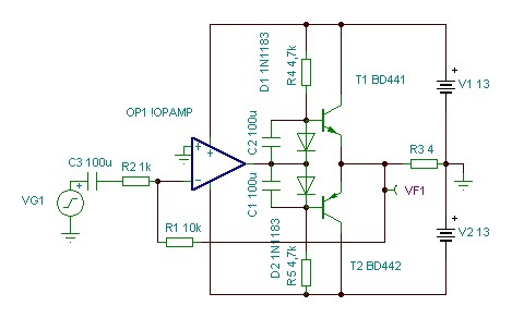
A diódákkal köss párhuzamosan egy-egy 100µF-os kondit és jó lesz. Ilyenkor hiába növeled az IC kimenőáramát , mert a tranyókat a 4,7k-os átfolyó árama nyitja csak és az ennyire elég csak. A kondikon keresztül viszont már átfolyik az IC nagy kimenő árama és meg lesz a teljesítmény.
Az a tápellátás elég halovány még egy ekkora végfoknak is. A végtranyókat a lehető legközelebb kell tenni az IC-hez nem pedig 1 kilométerre. Csoda hogy erősít és nem oszcillál.
Szépen fejlődik a godolkodásod az erősítőkről. Amit felrajzoltál az a minimum AB koncepció, csak egy ellenállás hiányzik még róla, de arra nehéz rájönni, hogy hová és miért szükséges.
Most így néz ki a kapcsolásod:
Köszi, holnap kipróbálom a plusz 2 kondival. A visszacsatolást direkt nem a végfok kimenetéről vettem, mert állítólag így jobb a hangzás, szabadabban hagyja lengeni a hangszórót. Vagy mi. ( altmann szerint pl., és az obelisk erősítő is ezért különleges állítólag...) Emitterellenállást sem tettem, hogy egyszerű maradjon. Nem számít sokat ilyen kis erősítőnél szerintem.
Multival ki lehet mérni egy tranyót, a nagyfrekis az más tészta de azt most hagyjuk.
Tényleg nem akarlak megbántani de ha nincsenek alapvető elektrotechnikai ismereteid, nem ismered a félvezetők működését akkor hiába írom le hogy mérj ki egy tranyót, nem leszel vele előrébb. Egy vakbélműtét sem bonyolult, de nem biztos hogy gyógyulva távozna a beteg ha én műteném meg. Egyébként ebben az esetben a tranyó bázisa és emittere között kb:0,5-0,6V-nál kevesebb feszültség kell hogy legyen, és a kollektor emitter között pedig közel "végtelen" ellenállás (multival mérve), ellenkező esetben nyitva van vagy halott.
Kíváncsi vagyok, hogy mi a véleményed, hogyan szól jobban, ha a visszacsatolást az IC végéről viszed, vagy akkor, ha a hangszóró kimenetről.
OK és akkor, ha kipróbáltad, akkor 3 db alkatrésszel csinálunk belőle QUAD 405 féle hidas csodakütyüt és azt is meghallgatod.
Helló
Engem érdekelne ez a kis kapcsolás,... Azt szeretném kérdezni hogy +- 16 Voltról elmenne? És tl071 ic van itthon azt is bele lehet variálni valahogy? Köszönöm a segítséget ! helló
Mayan már elment. A TL-el jó lesz, de a kondikat tedd bele a diódákkal párhuzamosan.
Miert nem a Texas erositod epited meg? Kiforrottabb kapcsolas minden szempontbol ...
Persze ha tanulni akarsz es vegigjarni az erosito keszites/tervezes utjat akkor ez is jo. De valahogy az az erzesem, hogy nem ez a celod ... persze ezt en nem tudom.
Szóval a tranyó jónak tűnik a mérések alapján! De arra rájöttem, hogy a némításnál a bc107c tranzisztort fordítva raktam be. Úgyhogy szedhetem ki megint.
Eddig ennyi az eredmény. Lehet, hogy ezért nem ad ki jelet.
Helló
Beteszem a kondikat is,... Hát az az igazság, hogy csak hobbysta vagyok, és a texas nyáktervezésénél elég rendesen megakadtam,... Ahhoz a hangszóróhoz nem akarok sokat vesződni az erősítőjével, mert csak azért csinálom hogy legyen,... Csupán gyakorlás kedvéért,... És ez az egyszerű kapcsolás bőven elég hozzá szerintem,... Amúgy már sikeresen megcsináltam a 130Wattos mosfetes panelokat, meg már szólt is csak nincs még hangszóró, meg hangdoboz hozzájuk, az a projekt is pihen,...:S Majd egyszer minden elkészül,... Köszönöm a segítségeket Helló
A shamant próbáltad már ? Egy régebbi szörnyszülöttem... Még sokkal egyszerűbb. Kattints a nevemre és ott a képre. Amúgy most hogy összehasonlítottam ezt a kettőt, nem sok különbséget hallok. Furcsa. A shaman is elég jó...
|
Bejelentkezés
Hirdetés |




Hátha könnyen átalakítható! Köszi, Üdv!











