Fórum témák
» Több friss téma |
Fórum » LED asztal készítése
Témaindító: kavicszsolt, idő: Jan 21, 2008
Témakörök:
Nos a megoldás meg van szerintem, de a gyakorlatban nincs még tesztelve, és ezért nem akartam "a levegőbe beszélni".
Tehát a fotótranyóval kell egy osztó. Az "osztópontból" egy kondezátorral lehet kicsatolni a jelet. Így amikor változik a fényviszony, akkor tranziens keletkezik. Egy megy egy egyszerű integrátorra, így a változással arányos nagyságú jelet kapunk. Az integrátor kimenete mehet az 1D összegzőbe, ami aztán indítja az oszcillátort.
Köszi, mostmár csak működjön is, mert különben nagyon beégek
Én még mindíg az alap videóból indulok ki! És a megrendelhető KItben csak egy lm324van, aki meg eredetileg kitalálta egy lf351et de ez nem biztos, én azért ragaszkodom fafejüen az 1 IC hez
![]() Infra led + foto tranyó = optokapu a kapcsolást a kezed hozza létre ahogy elhúzod a kezed felette, ez ha csak egy pillanatra zárodik és rajta a kimeneten a kondi ellenállás akkor az megnyújtja annyira amennyire neked kell, nálam 1uF, 10M asszem és így kb 3-4 másodperc alatt alszik ki.
Hell ismét . bocsi a pár hónapos kiesésért sok dolgog szakadt a nyakamba nem volt idöm foglalkozni a cuccal DE...
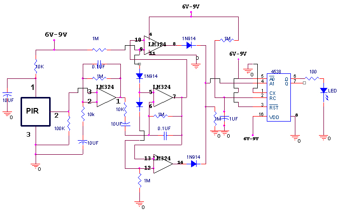
... amire eddig felfigyeltem a 4 müv er.-böl 1 re bontva a dolgot: a tokban az egyik m.e.-t az ir lled vezérli ez az inditás (amit egy másik ák ad a 4 böl) 1 az oscillátor 2 pedig a 2 sor led fel és lefutási impulzusait biztositja 3szög jellel valahol lepapitoztam egyéni vázlatnak az ir müködését azem van itt egy rajz is a gépen amiböl ki lehet indulni pill és ide lököm. a led vezérlő 2 müveleti erősitő valahogy ellenütemben dolgozik szimpla 2 utas tápja van a panelnak csak a képen az alkatrészek számolásakor nem tudtam rájönni hogy minek az a sok még plussz is marad az egyik képen az ir led és az lm324 esek kapcsolata a nyákon, a többi pedig az ir re megoldás a lényeg hogy a vezérlő jeladó az ir vevő mellett van igy elég szép kört zár be a 4 á.k. a többi panelra ha jol emlékszem csak a tápfesz megy de ez még nem biztos egyenlöre enyi amit tudok remélem hasznát veszitek egy darabig megint offline leszek de ha lehet fel fel nézek. bye
Üdv.!
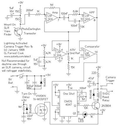
Eszembe jutott ez a projekt és a weboldalamra feltettem a kapcsolási rajzát annak amire én gondolok, illetve írtam a működéséről is: Bővebben: Link Nekem jelenleg nem sok időm van ezzel foglalkozni, de ha valakit érdekel a dolog akkor a rajz alapján megépítheti és kísérletezhet vele. Én még nem építettem meg és nem tudom hogy a gyakorlatban működne-e, de az elv szerintem működőképes. Üdv.: Attila
Helló! Az lenne a kérdésem, hogy a rajzon a T1 az milyen, és hogy hány Volttal működik az egész.
Köszi
Üdv.!
T1-re nem tudok pontos típust mondani, valamilyen fototranzisztor kell oda amilyet épp kapsz a boltban. A tápfeszültség nincs nagyon meghatározva, én 5-9V-al próbálkoznék első körben. Hangsúlyozom, hogy az áramkört én semmilyen formában nem építettem meg, ezért nem tudok garanciát vállalni a hibátlan (vagy egyáltalán bármilyen) működésre!
Sziasztok! Továbbra is fenntartom a dolgot, hogy 2db ra való cuccot megvásárolok, ha valaki épít nekem egy ilyet! Ha valakit érdekel, szóljon és megegyezünk!
Szevasztok! Találtam egy oldalt talán segíthet.Bővebben: Link
Sziasztok,
Engem is nagyon érdekel a téma, és egy kicsit bosszant is, hogy az EvilMadScientists-nek ez az egyetlen projektje, ami nem open-source...Ez van, amennyire olvasgattam a fórumjaikat, többször is ígéretet tettek a kapcsolási rajz publikálására, ez azonban mindezidáig nem következett be. Amikor erről az asztalról beszélek, én arra gondolok, amit Interactive Coffee Table-ként reklámoznak, és nem pedig a színes ledes ebédlőasztalról. Én is ez előbbi megépítésére pályázok. A pic-es megoldást kezdem elvetni, talán ez pont az a téma, amit analóg lenne a legszebb megoldani. Az analóg megoldásnak pedig már egy kicsit nehezebben állok neki, ha lehet, ragaszkodnék az eredeti látványhoz. Ami eddig a másolás reményéhez legközelebb juttatott, az a következő összeszerelési utasítás az asztalhoz: Bővebben: Link Ebben a BOM-on től beültetési rajz és instrukciók is találhatóak, természetesen layout és kapcsolási rajz nélkül. De kiindulásnak nem rossz. Jó lenne életben tartani ezt a topikot...Rajta!
Hali,
Ez egy másik fajta, mint említettem a színes ebédlőasztal kapcsolási rajza, amit Te is belinkeltél, rendelkezésre áll. Én a másikra gyúrok, amiről az én linkem is szól...Azért köszi!
Miért az amit edgaar mutatott az mit csinál?
Az a verzió - Interactive Dining table - egy másik projekt, ott a ledcsoportok a beavatkozás hatására stabil állapotokat vesznek fel, pl ha az egyik fényérzékelő fölé teszed a kezed, akkor véletlenszerűnek tűnő csoportok kezdenek világítani, mások kialudni. Tehát köze nincs ahhoz a periodikusan elhalványuló effekthez, amit a led coffe table csinál. Előbbit meg is építettem (a dining table-t próbapanelon), és tényleg csak ennyit csinál, semmi oszcilláció. Egyébként nagy különbség még a kettő között, hogy míg a dining table fototranziszorokkal érzékeli a megvilágítást, illetve annak megváltozását, addig a hőn áhított led coffe table mindezt reflexiós infrakapukkal végzi, következésképpen sötétben is működik.
aha értem, majd azért én is összedobom próbapanelon megnézni, de akkor már ketten várjuk a másikfajta kapcsolási rajzát
Srácok, mi van ha valami olyant próbálnánk ki, hogy néhány LED mindig ég, elszórva az asztalon, és ezek a LED-ek maguk a fényérzékelők ? OK, ehhez tuti MCU kell, ez triviális, de talán van benne fantázia..
Arról beszélek, akik számára nem lenne világos, hogy a LED fényérzékeny, láttam pár megoldást már rá, ami úgy möködött nagyjából, hogy jó magas frekin villog a LED, a szemednek úgy tűnik mintha égne folyamat, de közbe egy-egy időpillanatra bemenet a prociba a LED lába, és rámérsz, hogy mekkora fesz jön ki belőle. "LED touch sensor" a guglis varázsszó, ha valakit érdelel.
És ezt láttátok már?
Bővebben: Link erről sem tud senki semmi infót mi? pedig nekem ez is nagyon bejön...
Szerintem IR reflexiós fénysorompóval érzékel.
Bár a videó felvételen ez nem látszik. :no: Viszont az egymásbaolvadó foltok, elég látványosak. )
Abban a videóban pont az a szép, hogy egyáltalán nem "látni" az érzékelés módszerét.
De mint látható az üveg és porcelán tárgyak érzékelése sem okoz gondot. Alaposan szemügyre véve, KB 1-1,5cm lehet az érzékelési távolság.
Nincs valakinek esetleg valami olyan kapcsolása amivel az érzékelést meglehet oldani? tehát olyan ami fölé rakok valamit és érzékel(természetesen sötétben is), onnantról már csak a megfelelő ledcsoportnak kéne világítani....
ilyen infrás kapcsolásra ezt találtam:Bővebben: Link, de ugye itt van egy vevő is, amit jelen esetben akkor pl a plafonra kéne rakni az meg nem az igazi, ezt meg nem tudom h működik, valaki el tudja magyarázni?Bővebben: Link
Ha jól értem, az előbb említett kapcsolásba ha a vevő és az adó egymás mellett van, akkor pl a kezem az ami visszaveri az infrát, innentről kezdve egy tranyón keresztül már világíthat is a a megfelelő ledcsoport és akkor már meg is van az asztalunk... egy pic-cel még egy két jó effektet is belegyúrhatunk
úgy halottam h azért van rajta az 555 h megszaggassuk a infra jelét, és így távolabbról is érzékel, mennyit jelenthet kb az a távolabb?
Még valami...
Van egy letölthető pdf a fórumban, ami az eredeti Interactive Led Coffee Table összeszerelési útmutatóját tartalmazza. Rengeteg képpel stb... Nagyon jól kivehetők a dolgok róla. Regisztráltam és gyorsan le is kaptam onnan, Itt megtalálható a pdf ----> Bővebben: Led Panel Instrux
Sziasztok!
Engem is ez utóbbi érdekelne inkább, semmi villogás, csak ahol tárgy van, ott világít. Nem értek hozzá, de az az elképzelésem, hogy egy fototranzisztort odarakok, egy infra leddel, és ha megtörik a fénye, átengedi az áramot és a rákötött pár led(4-6) világítani kezd(Mindenképp kell ehhez IC?). Erről kérnék valami véleményt, elképzelést, mert én alapvetően nem értek hozzá.
Egy változat el is készült.
A LED-panel méreteit a vezérlő panel méretéhez igazítottam. Így a LED-panelt távtartók segítségével a vezérlő áramkör fölé lehet szerelni. ( Az áramkört nem építettem meg és nincs tesztelve! ) Sok sikert hozzá. |
Bejelentkezés
Hirdetés |










Bár a videó felvételen ez nem látszik. :no:
)





