Fórum témák
» Több friss téma |
Fórum » Tranzisztorok helyettesítése
A vezérlő típusát nem tudod, esetleg milyen autó, milyen évjárat és mi a a motorkód (?), mert akkor ha akad a kézbe meg lehet nézni mi lehet benne.
Szia.De tudok mindent. A vezérlő tipusa BOSCH MOTRONIC , az autó: ALFA 164 3.0 V6 , 1990-es évjárat , a motorkód: AR64301000110 Köszi a választ!!!!!!!!!Szia
Ha motronic akkor nincs külön gyújtómodul, hanem a motorvezérlőbe van integrálva a gyújtás. Rákérdezek néhány emberkénél
Szia.Igen a motorvezérlőbe van ez a tranzisztor,arról olvastam le azokat a számokat.Köszönöm a segítséget!!!
Végignyaltam néhány motronic rajzot, de a tied nem találtam meg. Viszont mindegyikben egyetlen kapcsolótranzisztor van, aminek az emmitere testen van a collector meg a gyújtótrafóra megy.
Egy 4-6A - es 200V-os NPN kapcsolótranzisztor tökéletes lesz. Milyen tokozása van a réginek?
Szia.Ennyire nem értek a tranzisztorokhoz,de olyan mint a bd249.Lenéztem a netről SOT93-as tokozásu.Én mértem egy ár trafót,de azok legalább 10-12A vettek fel.Nem lesz kevés a 4-6A?Köszönöm a választ!!!
Impulzusüzemben, ami itt van szerintem nem kell olyan nagy áramú. Amikor méred, Te kivárod az állandósult állapotot, amikor már csak a benne lévő drót ellenállása korlátozza az áramot. Üzem közben ez nem áll elő.
pl. a BU908F még nagyon túl is teljesíti ami szerintem kell. Nyugodtan kipróbálhatod http://www.hqvideo.hu/info/hu/bu908f.html Brutto 500 HUF
Szia.Megróbálom,remélem ez a gondja.Menet közben megállt,se befecs. se gyújtás.A felsőholtont jeladó müködik,a kábelek jók.Talán csak ez lehet.Mondták hogy lehet az immo. is,de szerintem menetközben attol nem áll le!Köszönöm széen a segítséget,holnap meg is próbálom.Köszönöm!!!!!!!!Írok,hogy mi történt.Köszi!!!!!!!
Hopp várjunk csak!!! Nincs kimérve??
A helyzet az, hogy egy szkóppal meg kellene nézni a bázisát, ha rajta van a vezérlőjel, akkor a tranzisztor rossz, de ez korántsem biztos. Hibakódot olvastatok? Nézd meg a képek alapján a vezérlést, valamint valóban lehet az IMMO, de hibakódolvasás nélkül nem megy.
Még az jutott eszembe, hogy ha cseréled a tranzisztort nézd meg, hogy van-e egy dióda a collector és az emitter között, ha nincs akkor a régi ranyóban benne volt, akkor tegyél oda egy suppressor diódát az induktív rúgások miatt.
Szia.Az a gond hogy nekem nincs szkópom és nem tudom megmérni.Van egy srác aki ki tudná olvasni de még nem ért ide hozzám.Egy másik gyerekkel is beszéltem de ő meg nem tudja ezeket a régebbi autókat olvasni,de azt mondta hogy tranzisztor szokott lenni.Különben befecskendezők se mennek,ahogy ledes próbalámpával néztem.A vezérlőegység mellett találtam egy csatit elméletileg az a diagnosztikai csatlakozója és elméletileg leddel ki lehet villogtatni a hibakódot de nekem nem sikerült.A könyvben bennt volt melyik lábak közé kell a led meg melyikek közé egy kapcsoló.De csak folyamatosan világít a led,nem villog!Tudnál nekem abban segíteni hogy hogy lehetne kivillogtatni vagy hol találnám meg a neten,vagy könyvbe???Köszönöm a választ!!!!!!!!!!
Sziasztok!
Szeretnék két általános tranzisztort helyettesíteni smd-vel. tudtok esetleg benne segíteni? BC184C BF224 Előre is köszi. (Csak az okulás kedvéért. Nem írna valaki arról is pár sort, hogy az ilyen általános elnevezésűeket BC,BD,BF hogyan kell SMD párjával helyettesíteni?)
Szia!
Az oldalamon van egy SMD kódkatalógus, abban bennevannak: [link=http://elektron.uw.hu/]http://elektron.uw.hu/[/link] Katalógusok menű alatt BC184C~BC547C SMD kódja: 1G BF224-nek kellene valami megfelelőjét keresni, így nem találtam rá Üdv
Mivel lehet helyettesíteni a tip 121 nevezetű tranyát?
Köszi: Müszi
Ez egy darlington a következő paraméterekkel:
SI-N DARL+D 80V 5A Tehát bármely ilyen paraméterű vagy jobb, amiben van supressor dióda vagy ha olyat találsz, amiben nincs tedd be utólag a CE-közé. Itt megveheted a helyettesítőt: http://www.hqvideo.hu/info/hu/tip122.html
Sziasztok! Tudna valaki segíteni? :TiP 120 - as Kapcsoló tranzisztort mivel lehetne helyettesíteni? Vagy hól találhatok tábláyatot?
Szia Resident, és mindenki!
Megkérhetnélek Resident hogy ha megvan ennek az erőlködőnek a kapcsolási rajza akkor felteszed ide? Mert apám most kapott egy u. ilyet megcsinálásra, csak kiégett egy pár ellenállás meg ilyen apróbb alkatrészek, és annyira odakozmált mind, hogy nem lehet a színkódját se leolvasni, meg egyáltalán az alkatrészek típusait, tehát NAGYON MEGKÖSZÖNNÉM HA FELRAKNÁ V.KI! u.i.: BOLDOG ÚJÉVET MINDENKINEK
üdv!
ami ebben a kapcsolásban van HEP251 helyett nem tudnátok mondani nekem vmi másikat, mert én nem találtam magyarországi üzletben. és azt a HEP 801 -est is ki kéne cserélni ha lehet, mert úgyszint azt sem találtam Lécci segítsetek!!
nem! erősítőbe, használj olyat ami ott van, ha nincs olyan akkor:
tranyó katalógus -> keres helyetesítőt. üdv
Koszi.
De ha katalogusom lenne nem kerdeznek ilyet...
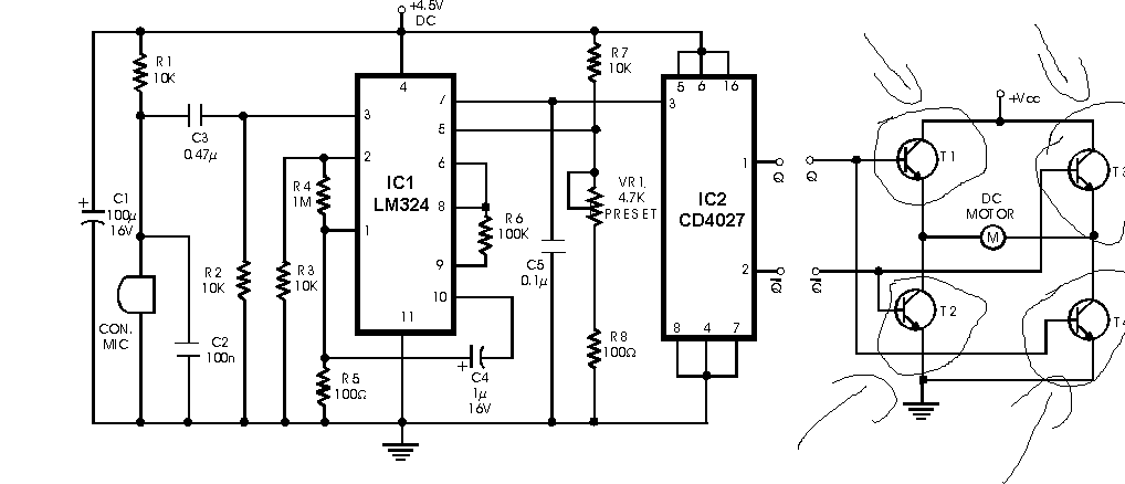
Sziasztok lenne itt egy kapcsolási rajzom amiben van négy tranzisztor csak a nevüket nem tudom az a nagy baj. A kapcsolási rajz egy fény be vezérelne a motorokat ütemre az agyik irányba forog a másikra meg irányt vált. Azért írok erre az oldalra mert innen való a kapcsolási rajzom és hátha tudtok segíteni nekem. Mert nagyon fontos lenne mivel meg van minden és csak ez a négy tranzisztor hiányzik az egészből. A kapcsolási rajzot a szöveg mellé csatolom kérlek benneteket hogy segítsetek köszönöm előre is.
Bye Dj Peat voltam. |
Bejelentkezés
Hirdetés |











