Fórum témák
» Több friss téma |
Fórum » LED-es lámpa, meghajtó áramkör
Szervusztok!
A kínai piacon tonnaszámra kaphatók LED-es lámpák. Engem olyan lámpa belseje érdekel, ami 2db ceruza akksival megy. Magyarán 2,4 V-tal hajt meg nagy fényerejű ledeket! Hogyan csinálják? Mit valósít meg a lámpában lévő áramkör? Adatok : Telep: 2db ceruza akksi. Fényforrás 5 db nagy fényerejű fehér led, párhuzamosan kapcsolva. Áramkörről fénykép mellékelve. Áramköri elemek : 2 db SMD tranzisztor ( j3y és M6 felirattal); 2 db SMD ellenállás (102 és 103 felirattal); 1 db SMD kondi ; valamint 1 db furcsa alkatrész ami tekercsnek néz ki(2lábavan és drótcséve benne) Jó nyomozást! A hozzászólás módosítva: Máj 27, 2014
Szia!
A belsőben általában astabil multivibrátor van , az egyik oldalon tekercsel . Ennek az indukált feszültsége adódik hozzá az akkuéhoz, ezért tud "begyujtani" a LEED sor. tehát a 2,4V-ból lessz 4,2--4,5V volt terhelve.. lehetne 10V-is más frekvencián. Az OBI , Praktiker. Tesco- ban 1 akkus -1 Leedes szokott lenni. Itt forumban rajzok is vannak rola- de most éppen nem találom.
Köszönöm Atis57-nek a gyors választ!
Szeretnék hasonló áramkört építeni. Makrófotózáshoz az objektív köré LED-es lámpának. Szeretnék bele több ledet kb.7-8 db-ot. Illetve másfajta led-ek kellenek bele(90° nál nagyobb fénykúppal) Jó lenne azokra méretezni az áramkört. (feszültség megfelel, de nyilván több led nagyobb áramot vesz fel.) Ha valaki tud kapcsolási rajzot, ötletet, várom szeretettel!
javaslom hogy fényképezéshez ne kapcsolózem szerű ledes lámpát csinálj hanem olyan áramgenerátort ahol konstans fesz / áram lesz.
Ugyanis a vibráló fény okozhat zavart rözid záridejű képeknél. Pl ha makrózol kis mélység élességgel nagy a optikai rész és kicsi a záridő és ha pont akkor exponál amikor nem világít a led sötét lesz a kép.
Köszönöm NeoCorteX-nek is a gyors választ!
Nem is vettem észre, hogy vibrál a led .Nyilván a szememnek túl nagy frekin. A link ajánlását is köszönöm. Holnap megnézem!
nem tudom, hogy van, nekem vagy egy boltban kapható usb-s hattyúnyakű lámpám, a lámpa "testben" nincsen elektronika, az usb bugó borítását meg nem vettem le, de mivel ilyen az összes usb dugó, elképzelhető, hogy nincs is. a lámpában egy db, ne kérdezd milyen led van. de belefér egy ilyen borításba egy kisebb henger, négyzet, bármi, amit az elektronikai szakik használnak. elképzelhető, h mégis csak van benne vmi.
Üdv megint!
Az USB tudtommal 5 V-ot ad. A nagy féyerejű led (típustól függ) 2,5 -3,6 V-on igényel. Az USB-s lámpában ezért elég egy darab ellenállás. Ha nem jól tudom, kérlek javítsatok ki!
Átnéztem a linken találató anyagot!
Nagyon tanulságos volt. Azonban a cikkben bemutatott max ic-ket nem találtam egy boltban sem.(lehet, hogy keveset néztem meg). Ha tudjátok, hol lehet beszerezni, kérlek írjátok meg!
Hello,
ezek a LEDek mekkora fényerőt képviselnek? 5000mCd? Tudnál típust mondani? Én otthon szeretném megcsinálni szinte az egész lakást ledesre.
Hello!
Vannak speciálisan erre a célra kifejlesztett IC-k, pl a National által gyártott LM2704.Bővebben: Link
Heló mindneki!
Én szeretnék egy olyan hőmérőt építeni ami 90-120°C fok között íja ki az értéket egy ledes kijelzőre tud nekem valaki segíteni nagyon megköszönném
Gratulálok!
Megfelelő topikba írtad a kérésedet, ráadásul nyelvtanilag is helyesen! Az a szerencséd hogy ez az első hozzászólásod, mint frissen regisztráltnak. Ezért kapsz csupán egy kis segéd tranyókát, hogy a szabályzatunkat kellőképpen értelmezve átolvashasd.
Sziasztok! Segítségre volna szükségem! 4db ledet és egy 555-öt (min 5V) kellene meghajtanom 1db 1.2 AAA Akksiról. Szóval tudnátok ajánlani valami hazánkban is elérhető Step-up ic-t ami nem kerül 1000huf-ba?
Előre is köszönöm!
Szia! Szerintem egy ilyen kapcsolás kell neked!
Bár nem tudom, hogy 4 LED-et meg tud-e hajtani, de egyet biztos, hogy megtud! IC sima NE555 is lehet!
Sziasztok!
A segítségeteket szeretném kérni Adott egy 56 db LED-es fejlámpa, ami 3 db AAA elemel működik. abban szeretném a segítségeteket kérni, hogy ezt a fej lámpát 24V-rol szeretném működtetni. Mi kel hozzá? Az áram forrás 2 db 12 voltos 75 Aph aksi sorba kötve. A segítséget előre is köszönöm!
Tripod a sima NE555 nem kog egy elemről menni mert minimum 4,5 V kell neki minden esetre megpróbálom egy cmos 555-el.
Sanyek ha tennél fel képet a lámpád belsejéről az sokat segítene. Pepe pontosan milyen áramkört csináltál?
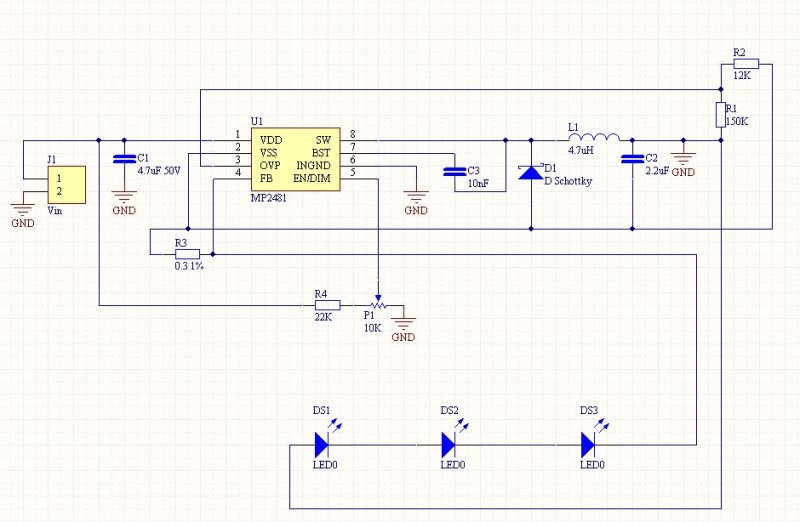
3 cree ledet akarta meghajtani 4.8 voltról.
Elvileg az IC tudja emelni a feszkót és szabályozni az áramot. Csatolom a rajzot amit megépítettem , egyébként az adatlapban is benne van BUCK BOOST néven.
ShadeW, neked tényleg igazad van!
A NE555-nek most néztem az adatlapját, és tényleg min. 4.5V kell neki.
Egy LED-es ,vilagitos oldal .
Mar van legalabb ket topic a LED-ekkel kapcsolatba . A linkben talalhato sok megoldas valamint adatbazisok eretelmezeset magyarazao tablazat stb... (Reading a table of technical data for LEDs ) . Az emlitett mar letezo topic-okban van meg link mas oldalakhoz is. Azonkivul ...GOOGLE...>" LED circuits","LED lamp schematics", LED circuits&schematics vagy a masik koleganak , "LED display thermometer schematics", Ilyen kulcsszavakkal lehet sok idevalo oldalt talalni a neten. Esetleg a kulcsszo melle odatenni hogy " DIY "
Szia ShadeW!
Sajnos csak az 56 LED-es lámpa helyett csak 19 LED-est kaptam. De talán ennek is lesz elég fény. A képeket mellékelem.
Sziasztok!
Szeretném ismét kérni a segítségeteket a problémám megoldásában. Szóval, adott egy 19 LED-es lámpa ami 4,5 volt-rol üzemel gyárilag, de én ezt a 19 LED-es lámpát 24 volt-rol szeretném üzemeltetni. Próbáltam L7805-ös fesz stabilizátort, de az kimúlt kb 3 perc után. Ha esetleg kettőt párhuzamosan kötnék az bírná szerintetek. HELP PLEASE
Rakd jó nagy hűtőbordára a stab. IC-t, vgy köss elé egy 7812-t, és így a 7805 csak 12V-ot kap. Kevesebb áramot kell így eldisszipálnia, és nem melegszik túl.
Sziasztok!
Segítségre lenne szükségem két led meghajtó áramkör működésével kapcsolatban. Amit én szeretnék meghajtani, az egy darab infra power led, mely 1,5voltot és ~1Ampert igényel. Első áramkör: kimeneti áram állítható0,04A-tő 2,8A.ig. Max bemeneti fesz: 24V DC, minimális bemenő fesz: 5-7V Második áramkör: 1A-es fix kimeneti áram, bemenő max. fesz: 30V, minimum bemenő kb 7V. Ha jól értem ezek a meghajtó áramkörök a kimeneti feszültséget önmaguknak beállítják a rákötött led alapján. Szóval ha 8-9voltot kötök rá, és a kimenő áramot pontosan beállítom 1Amperre, akkor a led(ek) feszültség igénye automatikusan kialakul, nem kell félnem attól, hogy nagy (1,7V amit még elbír a led) feszültséget enged rá az áramkör, s tökrevágja egy pillanat alatt. Szerintetek melyik áramkörrel járok jobban? A fixen belőtt 1Amperes, vagy az állítható fajta a jobb? Másik, hogy jól értettem a dolgot? Ezek valóban belövik az optimális feszt, ha a kimenő áramerősség adva van? Köszönöm előre is.
Sziasztok
Az lenne a kérdésem, hogy van egy elemes LED lámpám ami 3 db 1.5 V AA elemmel müködik, át lehet ezt valahogy alakitani, hogy hálozatból menjen? És ha igen hogyan? Köszi
Egy adapter vagy egy trafó kell hozzá (utóbbi esetében graetz tápszűrő kondi stb)! egy előtét ellenállás, amit a LED-ek adataiból kiszámolsz. Vagy ha 230V-ra szeretnéd, akkor szerintem jobb, ha ide jösz át==>klikk nekem a kereső egyből kidobta
Sziasztok! Nem tudom, hogy megfelelô topicba írok vagy nem, de sok keresgélés után azt hiszem ide teszem fel a kérdésem.
Egyik barátom ideadott egy ledes lámpát, hogy javítsam meg neki, ugyanis egy ütés következtében eltörött a nyák, amin az elektrónika van. Végigmértem rajta mindent, kijavítottam a vezetéseket, amik meg voltak szakadva, de sajnos a lámpa nem indul el. Azt szeretném kérdezni, hogy tulajdonképpen mi a szerepe az elektrónikának, gondolom az hajtja meg a ledeket és talán a töltést is vezérli. Egy 7,4 voltos aksiról üzemel a lámpa, azt is lemértem, fel van töltve. Esetleg arra gondoltam, hogy kikötném az elektrónikát, de nem tudom, hogy akkor müködne még a töltés. Szívesen fogadok bármilyen segítséget vagy ötletet. Tettem fel képeket is. Üdv. |
Bejelentkezés
Hirdetés |






.















