Fórum témák
» Több friss téma |
Fórum » Kapcsolási rajzot keresek
Témaindító: Kallai Csaba, idő: Márc 11, 2006
Témakörök:
Szia!
Én ezzel tennék egy próbát, bár a terhelhetősége még kérdéses. Olyan 50-100mA-rel terhelhető. Pisti
Az áramerősség érték bőven megfelelő. Kérdés, hogy az 555 -ön, mivel tudom szbályozni a feszültséget.
Szia!
Az 555 tápfeszültségének változtatásával a kimenő feszültség is változik.
Elekromos kerékpár töltőjének a kapcsolási rajzát keresem, tipusa HP1205B!
Értem. Köszi szépen.
Hello!
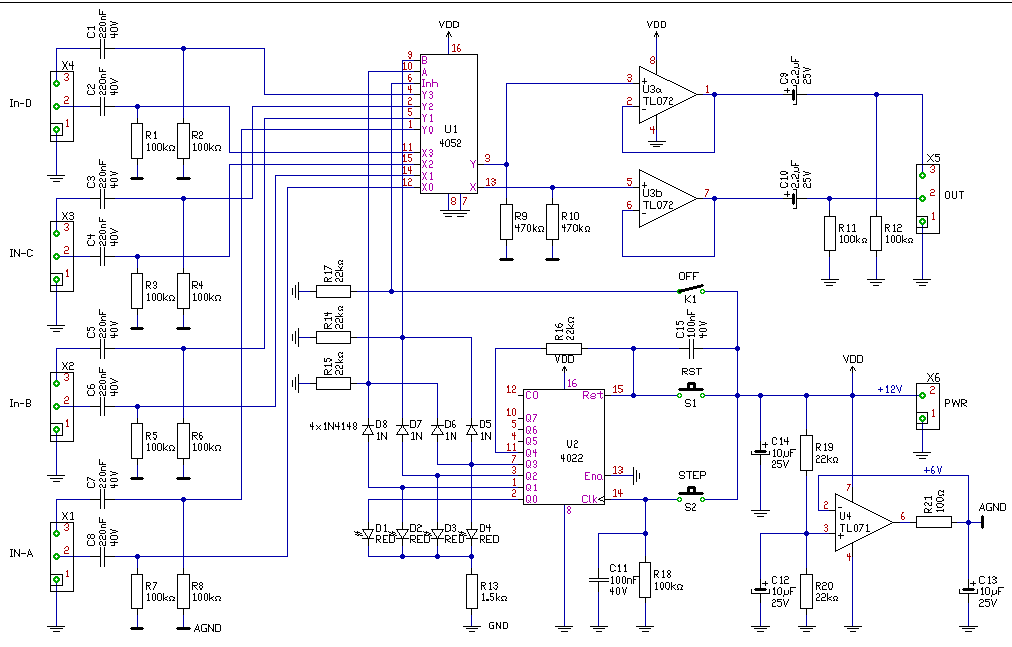
Természetesen nem lehet aszimmetrikus tápot használni, mert a CMOS kapcsoló ki és bemenetének feszültsége nem érheti el a tápfeszültséget. Meghaladni, pedig semmi esetre sem haladhatja meg. (Sőt arra is figyelemmel kell lenni adott esetben, hogy a a CMOS bemenet terheli a jelforrását, ha nincs az IC-nek tápfeszültsége.) Viszont egyszerű megoldás lehet, ha a bemeneteket féltápfeszültségre kapcsoljuk. (pld. egy műveleti erősítővel készített virtuális táppal) Tehát a bemeneti 100kohm-ok és a kimeneti 470kohm-ok alját, nem a GND-re, hanem a leosztott tápra kapcsolnánk. A zénerek elemaradnak, és a VEE és VSS lábakat a GND-re kötnénk. (Ha esetleg nem elég érthető, átrajzolom..) Ebben az esetben, a kimeneten is megjelenik a féltápfeszültség, de ott már van leválasztó kondi, ami a bemeneten is szükséges ebben az átalakított esetben. Természetesen a 4022 is működhetne közvetlenül a 12V-ról. (Én, kapcsolóüzemű cuccot, nem tennék, kis jelű analóg elektronikához) üdv! proli007
Üdv. Proli007
Köszönöm szépen, természetesen ha még áll az ajánlatod, meg köszönném, ha átrajloználd a kapcsolást, mert az elvet értem - így ahogy most leírtad - csak azt a gyakorlatba ha átviszem, nehogy egy (számomra) drága füstgépet kreáljak. Kapcsolóüzemű tápegységre még csak véletlenül sem szeretném kötni, mert a digitális zajt nem nagyon szereti a hallásom. Persze a számítógép is rá lessz kötve, és elsősorban kimenet választóként használnám, hogy az asztali hangszórók és a rendes erősítő között tudjak választani, ill. füllhallgató erősítő között. Késöbbiekben, bementválasztót is építek majd, de a munkanélküliség miatt, örülök ha ezt is összetudom hozni. Ennek is azért áltam neki, mert a cuccok között találtam az áramkör megépítéséhez szükséges alkatrészeket. Mégeygszer köszönöm. Üdv. Amper.
Hello!
Ám legyen. - Kissé megváltoztattam a rajzot, és betettem egy impedancia illesztő fokozatot, mert a kimenet terhelésétől függően kellene a bemenő kondit választani, azt meg nem tudom mekkora lenne. (Hiszen a kimenet terhelése az analóg kapcsolón keresztül visszahat a bemenetre.) - A két GND jel nem köthető össze, mert a fordított T betű, a virtuális fáltápot jelenti! - A digitális részt is megváltoztattam, mert találtam benne néhány felesleges dolgot és hibát. Megpróbáltam kiküszöbölni. (pld. bekapcsoláskor, most az első csatornáról indul) üdv! proli007
Gratulálok, bár csak én értenék ennyire az elektronikához.
Mégegyszer köszönöm, akkor majd így fogom megépíteni, majd valamikor, mert TL072 -őm egy darab nincsen. Negatív feszültség előállításához is egy pénztárgépből szedtem ki az 555 -ös ic-t. ![]() ÁÁ, mégis találtam TL072 -őt, de csak egy darabaot...
Hello!
Az U4 helyére bármi jó, ami a fiókban van, csak műveleti erősítő legyen.. üdv! proli007
Köszi mégegyszer.
Üdv
Nekem egy egyszerű kapcsolásra lenne szükségem. Kocsiba kilincsvilágítás, amihez mindenkép szükség van egy zöld ledre, és 1K ellenállásra. Mivel ha leveszem a gyújtást, kialudna a led, de én azt szeretném, hogy ha megszűnik az áram, akkor még 60 másodpercig világítsn a led, amihez egy megfelelő méretű kondi kellene. Próbáltam szímulálni kapacsolást, de nemnagyon síkerűlt, pls valaki segítsen.
Szia!
Egysoros dióda, utána egy nagyobb puffer kondenzátor, rá az ellenállás a LED-el.
Hello!
20mA Ledáram esetén, kb. 0,1Farádos. üdv! proli007
Szia!
Szerintem 2-3 10000µF 16V-os pufferrel próbáld meg. Ha kevés az idő, növelni kell a pufferek méretét, vagy bonyolítani kell az áramkört(egy időzítőt kell építeni).
Akkor kondival nemvalami jó
Esetleg ilyen időzítős kapcsolást tudsz?
Nem így kell megoldani. Puffer kondiról hülyeség.
Kell egy kis időzítő áramkör, az pedig kapcsoljon egy tranzisztort és kész.Belül el lehet rejteni az áramkört,és csak a led-nek kivezetni a vezetéket.
És erről tudnál nekem egy kapcsolást?
az a gond, h nics stabil tápom, csak addig amedigg a gyújtás rajta van...
akk csak +elemmel lehetséges?
Hatalmas pufferek helyett van egy kisebb megoldás is.
Bővebben: Link
SZIASZTOK VALAKI TUGYA HOL TUDNÁK RAJZOT SZEREZNI EGY ORION DVD5000HC HEZ MERT ELDURANT A TRANZISZTOR MEG MIEGYMÁS A TÁP PANELON ÉS NEM TUDOM IGY JAVITANI ELÖRE IS EZER THX MINDENKINEK CIMEM :*******@*****.**
Na, vajon miért van kicsillagozva?! Frankye
szia molnar g te nem tudod véletlen kérdésemre a választ . köszi
SZIApivi1 te tudod hol lehet ehez a döghöz rajzot szerezni?? köszi
Itt van csak fejezd már be, mert ha mindenkitől megkérded nem tud e segíteni, hamar kellene egy új szerver. Egyébként böngészd át a fórum szabályzatot, nem árt.
Sziasztok.
5.5V-on lehet segíteni.
Ez a zdp5v6 dióda pontosan mit tud? A diódákban annyira nemvagyok otthon...
A 100Ohmos ellenálás nemkicsi egy kicsit, utáána még bőven több mint 5,5 V van... |
Bejelentkezés
Hirdetés |














