Fórum témák
» Több friss téma |
Fórum » Csöves erősítő készítése
Ne feledd betartani a fórum viselkedési szabályait, és a topik megmaradásának feltételeit. [link]
A téma átmenetileg fagyasztva lett, hozzászólni nem tudsz!
ennyi pénzből már inkább 300b-t vennék
Aztán azzal olyan egyszerű erősítőt lehet építeni, mint a satu
Szerintem növekvő árammal kifelé, ha érted hogy gondolom. Így jobban tudnának hűlni a fűtőtekercsek.
A csöves rész alatt pedig a hidrogéntüzelésű tápegység kukucs-luka található. Valaminek fedeznie kell az energiaszükségletet!
De lehet, hogy kapcsolóüzemű tápot raktak alá.
igen értem, én is úgy gondoltam, hogy a végfok fűtés lesz legkívül, az biztos melegedni fog valamennyire (2x 1,2 mm-es derót ) de ott van az a nem elhanyagolható tény is, hogy az e.i csövek főtőtekercse + 300 V-os potenciálon van !
Valaki ki tud segíteni kis mennyiségű ( majd kiszámolom a tömegét ) 0,25 ös zománchuallal, de valami jobb minőségűvel ? Tudok cserébe adni 0,3-mas MKM huzalt, tegnap bontottam fel a gurigát. Szőrért szőrt gondolnám a dolgot ! Köszönöm !
Ha kombinálták volna gáztűzhellyel egy CD meghallgatása közben meglenne a grillcsirke is.
Ez kicsit olyan mintha star warsból otthon összeeszkábálnád a Halálcsillagot. Kétszer.
....igazad lehet....de előtte sem vitatkoztam veled.....csak elnéztem
Hát, ha sok pénzem lesz...
De ha itt lenne deszkában előttem, biztos, hogy átalakítanám PP-re.
Van itt egy neked való bass erősitő, hátha ez megtetszik neked, meg még egy.
Bocsi csak hogy így bepofátlankodva, nincs valakinek valami "okosabb" 20w körüli szólógitár erősítő kapcsolási rajza? gondolok it okosságban 3 utas hangszín szabályozás, ic mentesen, beszerezhető csövekkel, 12ax7(ecc83) el34 stb?
Ha jól számolom, ez még az én GU81 -esemet is veri energiaszükségletben
![]() Csak a csőfűtés 20x3,5A=70A a nagy csöveknél, és még ottvan az a pár kicsi is, tehát olyan 75A az össz csőfűtés=75x12,6V=945W főtőteljesítmény ![]() Nemrossz
Sziasztok!
Tegnap este csináltam egy csöves végfokot PCL86-os csővel. Szólni szól,de rajta van a brumm. Tettem a tápba 2x47µF és 1x120µF puffert,+ egy kéznél levő fojtótekercset,valamennyit csökkent is a brumm,de még hallható. Ha kihúzom a jelkábelt a discman-ből,eltűnik a brumm. Lehet hogy a bemenet ilyen érzékeny? A bemeneten nincs semmi,simán megy a jel az 1-es lábra.
A hallgatása közben még akár klimára is szükség lehet,nyáron tuti,az még plussz pár KW. Nem egy környezetbarát készülék.
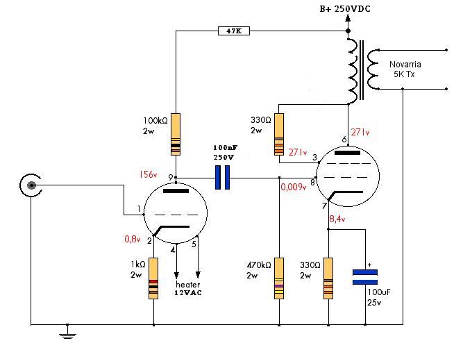
Ezt a kapcsolást építettem meg.
A fűtés vezetékeit összesodortad?
Meg tettél az 1-es láb (trióda rács) felől 300K-560K ohm-ot? Mondtam, hogy tegyél.
Nem tettem. De akkor fogok keresni bele valamit.
Gondolod,hogy attól brummos? Elég furcsa,hogy kihúzom a jelkábelt és elhallgat. A brumm már viszont kisebb lett a fojtótekercsel,és a +2 pufferrel. Még keresek majd otthon 1-2 ilyen fojtótekercset,és azt is belerakom,biztos ami biztos! Egyébként igen,összefontam a két vezetéket,sőt,még a TESTre is rákötöttem a felét.
Tegyél bele ellenállást, akkor lehúzza egyenáramúlag a rácsot a GND-re, le is kell. a szűrést egyelőre ne tedd bele, a feriit nem fog sokat érni. inkább tegyél a két puffer (+ lábai) közé 100ohm/2W-ot.
Idézet: „összefontam a két vezetéket,sőt,még a TESTre is rákötöttem a felét.” Ezt hogy értetted? Kiközepelted?
Az AC egyik "felét" (egyik lábát a fűtésnek) a GND-re kötötte.
Hát... az szerintem nemigen jó dolog. Én is megépítettem ezt a "pikokó"-t a rajz szerint, és semmi brumm. De nem is földeltem a fűtést.
Biztos, hogy az anódfesz sok Neki, egy 12V-os trafóra kötött egy 9V-osat, és annak a primerén egyenirányít. Tetettem Vele a két kondi közé 220ohm/2W-ot, így a szűrése is jobb lesz a tápnak. Nekem sem volt benn egy deka brumm sem (220µF szűrés, semmi RC tag). Még a trióda anódjának 100K-ját is egyszerre az anódfeszre kötöttem, ugyan oda, ahova megy a kimenő primerje.
Nagyon picit még hallani a brummot,de nem vészes,a zene úgy is elnyomja. A hangja viszont nagyon bejön,szerintem ebből lesz még1 építve,mind2 nyákra.
Hibás , hiányos a rajz !
Hiányzik egy elkó is , 100k és a 47k közös pontjába kell 1 47u és a cső 1 kivezetésére 100k-470k.
Szia!
A csö egyes kivezetésén rajta van 320Kohm. A másikat nem igazán értettem,mire gondoltál? Idézet: Szerinted hol tálálkozik egy 100 K ohm meg egy 47 k ohm ? Ott a rajz ! Segítek : Bal sarok „A másikat nem igazán értettem,mire gondoltál? ”
Megvan!
De az a 47µF elkó az mire lenne jó ott? Csak nem kerül oda brumm?
Milyenre gondoltál? Szoló gitárra kell? Nagyon-nagy a választék ezekből. Hány vattosat akarsz építeni? Hangszóród van,mert ennek az a lelke, nagy érzékenység, (db) 10-12-"os átmérő.
Pl. ezt én is megépítetem:Orange AD 15 |
Bejelentkezés
Hirdetés |


Aztán azzal olyan egyszerű erősítőt lehet építeni, mint a satu


