Fórum témák
» Több friss téma |
Erre:
Idézet: „Ha tekerek rajta akkor ilyen kis ivet látok rajta a villanócsövön,ha tekerem tovább akkor egyszer csak beindúl a villanás!”
Szerintem az azért lehet,mert a fényerőt leviszi olyan kis értékre,hogy szinte nincs is fényerő.Ezt fázishasítással szabályozod.Értelemszerűen ha növelem,úgy jön meg a fényerő.A villogás frekvenciájához ennek semmi köze.
Az ellenállás teljesítménye nem kritikus.Ahova kell a power,azt odaírtam.Az 1Mohmos és a 2,2Mohmos ellenállás a kondikat söntöli.
Így van,a kondik cseréjével tudod a teljesítményt változtatni.Ezek az értékek vannak ebben a strobiban.
Akkor valóban a trafó primer induktivitása a meghatározó. Nagyobb teljesitményű trafó (mint ami a tápellátás miatt szükséges) a kisebb primerinduktivitásával jobb eredményt adhat a nagy fázisszögeknél.
Kérdés a dobozolással kapcsolatban. Ha minden forrasztás rendben van, kábelek szigetelve van, olvadó biztosíték beépítve, és körbe van zárva műanyaggal, akkor veszélyes e beleépíteni egy alu dobozba egy strob kapcsolást.
Tudom hogy az eredetiek is fém dobozban vannak, de azok a falon lógnak általában és nem házi barkács. Csak azért kérdezem mert a műanyag műszerdobozok marha igénytelenek, legalábbis amiket néztem.
Ha betartod az ehez tartozó előírásokat és földeled a dobozt,akkor minden probléma nélkül beépítheted.
A földelés az kimerül abban hogy a földelést rákötöm a fémházra, vagy nem ilyen egyszerű az élet?
Tudom sokat kérdezek, ha zavar szóljatok nyugodtan.
![]() De ha már meg kell venni az alkatrészeket akkor egyben venném meg. Lent a linken ott egy kapcsolás, amelyik elvileg előerősítő, sávszűrő, erősítő, és opto kimenettel rendelkezik. Nah ebből nekem ki kéne szedni a sávszűrést, mert a vonalszintű bemenet már alapból szűrt, amin max 80Hz-es jel jön. A 2db 220as és az 1db 470es kondit tudom hogy ki kell szedni de gondolom, 1-2 ellenállásnak meg kell maradnia.
Ebből már semmit nem kell kiszedned! Ha ezt így megépíted,akkor a mély hangokra fog villogni!
A földelést elég rákötnöd a fém dobozra,csak arra ügyelj,hogy ha bontható a doboz,minden része azonos potenciálon legyen.
Köszi, akkor már minden alkatrész megvan, még 1-2 ZHt megírok, aztán összedobom a cuccot.
![]() Aztán majd jönnek a képek, meg egy video is. ![]()
Képek
Nem rossz hogy ilyen dobozba raktad,nekem régen egy ilyen strobi egy fadobozban volt és utánna átraktam egy rendes aluminium dobozba ami majdnem úgy nézett ki mint az AS 400-as!
Neked meg majdnem olyan mint az AS 50-es! Az a villanócső szabadon lóg azon a dobozon? Nem akarod felszerelni a dobozra mint akogy az AS 50-esen van,de lehet állítva is?!
Sziasztok.
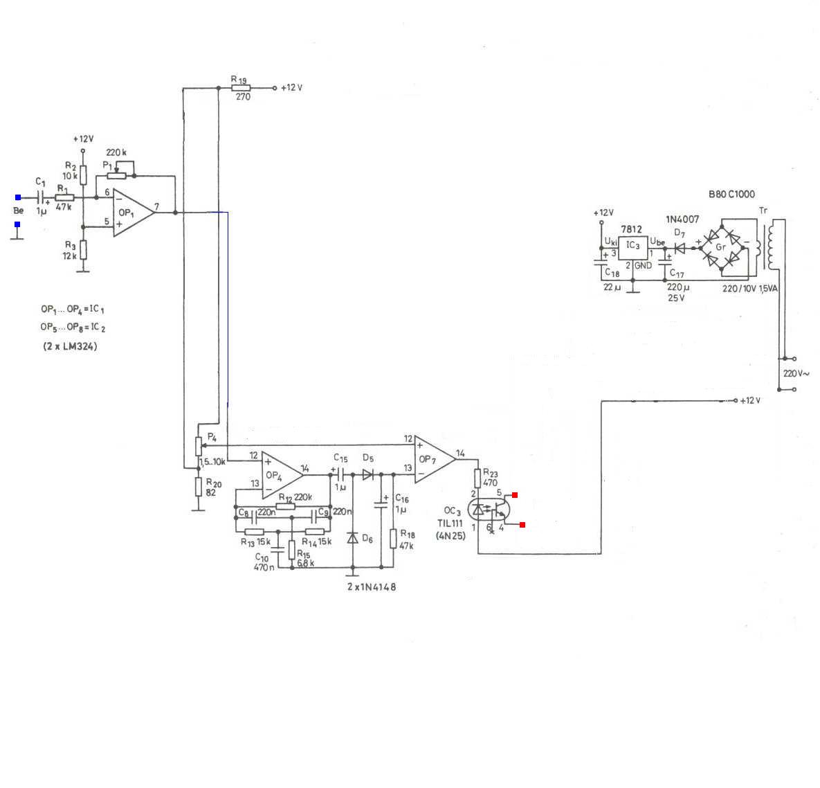
a bikastrobi semajaban miert van rovidre zarva a diodahid? igy 220V-bol fel periodust kap a lampa, es majdnem rovidre zarja a halozatot. nem kel oda ellenallas?
Es ebben a kapcsolasi rajzban L tekercs mekkora? Nem akkoranak kel lennie hogy 1500W-os teljesitmenyt a villanas idelye alatt? Mert ha nincs ez a filter megint rovidre zarodik a 220V. Es nem lehet helyettesiteni egy ellenallassal? kb25W/520Ohm? Ami persze hutodne...
Pár HSZ-el odébb le van irva egy pár dolog a strobiról, amúgy nem zárja rövidre a hálózatot
Nem tudom, de feltjuk a lampat, mert ellenallas nelkul nagyon nagy aram magy ra a lampara, es szet is robbanhat. es hogy hogy nem zarja rovidre?
nem lámpa, hanem villanócső
, Amugy nekem is ez van megépítve. és eddig kivállóan működött :yes:
Egy sima csőhöz elég egy 170V/4kV-os gyújtótekercs, vagy biztos ami biztos szerezzek egy 300V/11kVosat. Lesz e valami baja a csőnek ha többet kap mint kéne (nem tudom mennyi kell neki)
Georgee. Bocs ha hulyesegeket irok, de ez fontos lene. A mellekelt kapcsolasi rajzon, az ''L'' tekercs mekkora?
Hello! Nem a pontos értéket nem tudom, én tápból bontottam ki.
Egyszeru kompjuter tapbol?
a haverom egy non lamba ballasztjat(drosszerjet) szeretne hasznalni. Amugy pontosan tenyleg csak arra szolgal az a kistekercs(vagy nagy) hogy ne engedjen vissza magas frekvenciast a halozatba, es nem arra hogy a villanocso szet ne robbanjon a 220V-tol? Es a bikastrobi kapcsrajzan, miert van attzarva a diodahid? Bocs ha mar az agyadra mentem.
A diódahídra le van irva a magyarázat, lapozz vissza
. A tekercs a zavarszűrést végzi.
Üdv! Tudna nekem valaki a ZTR200-as gyújtótrafó helyett ajánlani olyat ami kapható is? Az adatlapja szerint 170V pri 4kV sec, primer t:10menet szekunder t:500menet Ez szerintetek igaz???
A ZTR-200-as (224.-) típus kapható pl az Elektrokonthában, de a ZTR-32-es(297.-) típust is tartják.
Köszi! Már csak itt nem kerestem.
Szívesen
Sajna a konthában sincs nem tudják beszerezni. 170V feszültséghez nem kevés a 10 menet?
|
Bejelentkezés
Hirdetés |












