Fórum témák
» Több friss téma |
Mielőtt kérdezel, a következő két dolgot ellenőrizd!
I. A helyes tápfeszültségek megléte.
II. A kimeneten van-e egyenfeszültség.
Élesztés.
Ok! Ha hazaértem meg is nézem! Azokat még nem is mértem,a többi áramot mértem ami a rajzon be van jelölve, azok frankón egyeznek. Köszi a tippet!
Csak páldának hoztam fel, az LM IC.-t és ugyanazt próbáltam röviden leírni amit köbzoli is ír.
-Fém burkolat. -Csillagpont bekötés a földnek. A kábel minősége nem látszik a képen, csak az egyértelmű hogy a hibát az alkalmazott hangszínszabályzón kívűl a kábelezés is okozhatja. Rendezetté kelene tenni a leírtak szerint bekötni és nem lesz gerjedés.
halo!
hu nézegettem a ez erösítöről készült fotót, elmondanám a véleményem,elöször azt a hilti szalagot a traforól levenném igaz egy menet de mégiscsak rövidzár arra vigyázz hogy 1 panel csak 1 helyről kapja a tápot föképp a testet még a hangszorók is!!csillagpontosan a pufferől,a bemneti csati is! az összekötő árnyékolt vezetékeknek csak az 1ik vége legyen a panelen testelve kivétel a bemenet a csatlakozotól itt le7et mind a két végét bekell kötni,puffer elég nagy?a trafó is szórhat !én igy szoktam és bevált még mindég,fölösleges vezeték ne legyen benne,sok sikert!
Sziasztok! Most terveztem egy TDA7265 ic-hez panelt, szerintetek nem lesz gerjedékeny, hogy a kimenetek így lettek elvezetve? A Figure 16 kapcsolás lenne a 7. oldalon. Beültetés felőli oldal.
Szevasztok.
A segítségeteket szeretném kérni. Van 1 erősítőm amiben az egyik biztosíték folyton kimegy. Eleinte mind a kettő kiégett de miután a 4700 mikrofarados elektrolit kondikat kicseréltem már csak az egyik ég ki. Nézegettem, mértem már, de nem tudok rájönni mi lehet a baja. Nagyon szépen megköszonném a segítséget.
Egy rajz,kep,valami maskep nemtud segiteni senki.Az bisztos hogy zarlat van ilyenkor a vegfok megy ki altalaban vagy a diodahid is szokot roszalkodni
SARAHA!
Itt vannak a rajzok, lágy inditó a kis panel, az erősítő panelen meg rá van építve a hangfalvédelem!
A többi! Apanelt tükrözni kell,mert nincs a pdf-ben!
Mellékeltem képeket.
Szia!
Köszönöm a jó tanácsokat! ![]() A + és - táp is legyen csillagpontos? :eek2: A hilti szalag az kell mert az rögzíti a trafót. A puffer elegendő.
Probald meg hogyha nem kotod ra a vegfok reszt.Amugy ket kulon erosito van benne?Vagy osze van kotve a trafo ket diodahidal egyeniranyitva?
Megpróbáltam így is ,ugy is és akkor is kimegy a biztosíték. Asziszem együtt van a erősítő. A 2 trafó külön van asziszem. Nem tudom még pontosan ezeket a dolgokat mivel még kicsit kezdő vagyok.
Szia TSM! Megvettem ma a tranyókat... 2N3055 és MJ2955 (Ez a 2N2955 utódja, csak ezt már a thomson gyártja, míg a régit a motorola), Azt mondta az eladó, hogy a 2N3055-nek ez a párja. 160wattos. Ugye nem hibáztam semmit? Kiváncsi vagyok, hogy ha berakják akkor lesz e még valami gond vele, vagy csak ez volt. Jut eszembe, ha ez most 160w-os akkor ennyi lesz a teljesítménye is? nem kell az ekkora teljesítmény növelés miatt nagyobb hűtőborda vagy valami? Amúgy megjöttek ma az új hangfalak
(Videoton Sonus C101), már csak helyre kell hozni egy picikét![]() Itt vannak a képek:
És akkor mi lehet a probléma? Mert szerintem biztosan nem valami nagy a hiba.
Nem hozzam szolt a kerdes de belekotyogok ha nem baj.A hutobordat nem kell cserelni,a telyesitmeny lehet no egypicit de nem szamottevoen es az utolso hogy sokkal strapabirobb lesz ha erosebb tranzistorok vannak benne
Akkor mar valami a tapal lehet.Jol kototed be a diodahidat?A kondenzatorok nincsenek-e forditva bekotve?Hogy kototted be a ket trafot a diodahidakra?
üdv
Nem hibáztal,jók az MJ tranyók is.A teljesitménye nemhinném,hogy több lenne,legalábbis nemsokkal mivel,hogy a teljesitmény függ a trafó teljesitményétöl és a tápfeszültségtöl meg puffer kondiktól,no meg persze a visszacsatoló ellenállásoktol is.De viszont stabilabb lessz a végfok,lessz a tranzisztorokban elég tartalék,nehezebben lehet túlterhelni,kevésbé fognak melegedni mivel sokkal nagyobb áram átadására is képesek.De nemazt jelenti,hogy most már nyugodtan rövidre lehet zárni ,ha nagy hangerön van akkor egy teljes rövidzár ugyanugy kárt tehet benne,hiába kicsiny a trafó,de rövididöre képes leadni annyi áramot ami elég hogy szétküldje a tranyókat.
Nem kötöttem be semmit rosszul. Minden úgy van ahogy a gyárban összerakták. A kondenzátorokat pedig jól tettem vissza.
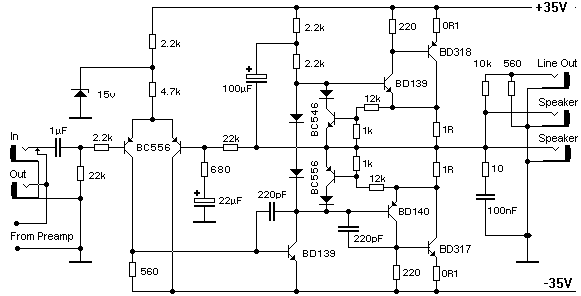
BD311 BD312 végtranyókhoz keresek 50-60 Wattos kapcsolásirajzot.
Nezd meg a diodahid nem zarlatos mert akor lehet tonkre vagta a vegfokot is! Ha szerencsed van akkor csak a diodahid szalt el
Itt van egy ami jo lenne.A tapfesz az lehet+-30v- +-35v-ig de ahogy neztem a datashet-ot+-30V fole nem mennek.Ebben a rajzban van zarlat vedelem ha nem kell akkor kihagyod de jo am ha benne van :yes:
Vagy itvan megegy szinte ugyanez de ezt megepitettem es nekem tetszik a hangja
Sziasztok. Van egy SM85A trafóm. 2x24volt váltó van rajta. Van egy másik, egy STK-s erősítő trafója volt. kb +- 28volt egyent tud olyan 70va-s lehet. Tudnátok ajánlani valami egyszerű erősítőt valamelyikhez itthoni diszkó gyakorlási célra?
Helló!
Én azt szeretném megkérdezni,hogy szerintetek érdemes-e megépiteni a rajzon szereplő kapcsolást erősitők hidalásához? Az érdemes alatt arra gondolok,hogy tényleg növeli az erősitők teljesítményét? Nekem négy darab végfokom van(Dracula-az oldalon szereplő cikk alapján készültek!) Köszi a választ előre is! Üdv Erik!
A tapasztaltabb szakiktól kérdem, hogy ha egy nagy teljesítményű (4-500W) végfokkal szinusz, háromszög és négyszög jelet szeretnék "hallgatni" akkor mire érdemes odafigyelni az építés közben, mi az aminek erősebbnek kéne legyen, mi az amit ugyanúgy építhetek mintha normál zene hallgatásra készíteném a végfokot?
Gondolom a tápot, mivel kvázi folyamatos nagy terhelésnek van kitéve, illik viszonylag túlméretezni. Hozzá a puffer kondikat is? Vagy oda elég éppen valamekkora, mert úgy sincsenek nagy csúcsok,..... Na inkább úgy kezdem, hogy olyan 100kHz-re (és még a fölé) kéne építenem nagy teljesítményű végfokot. A fentebb említett nagy teljesítmény lenne az igény, sőt lenne még dupla ekkora igény is. Pénz nem számít, csak nagy teljesítményű legyen (és minnél nagyobb teljesítményű, egy feltalálónak kell, de az alkalmazás az titok), nyúzható legyen, és képes legyen ennek a nagy frekinek is a leadására kellő teljesítmény mellett. És nem baj, ha ezen a magas frekvencián már nem csak egy kása halmazt jelenítene meg, hanem a szinuszt szinusznak, a háromszöget háromszögnek és a négyszöget is négyszögnek. Nem elvárás a 10Hz-500kHz-ig lineáris frekvenciamenet. Ha 100Khz-nél esik a görbe akkor nagy ügy, esik. Persze normális határok között... Van-e ötletetek kapcsolásra? Első körben gondoltam KD mester 400W FET-es végfokára, mert az egyszerű, és már van belőle 2db majdnem teljesen kész példányom, igaz...nem tudom képes lenne-e ekkora frekvencia leadására. De az a valószínű, hogy legelőször ezt fogom kipróbálni. Ötlete van valakinek?
Ez nagyon úgy hangzik, mint amikor valaki ultrahanggal akar tisztítani folyadékba mártott tárgyakat és a sugárzó meghajtására kell a brutál erősítő.
De ezt nem kell feltalálni, írd be a googliba és találni fogsz utrahang sugárzókhoz POWER-t
De ez nem arra kell. Viszont utánna nézek ennek a tippnek.
|
Bejelentkezés
Hirdetés |




elmondanám a véleményem,elöször azt a hilti szalagot a traforól levenném igaz egy menet de mégiscsak rövidzár
arra vigyázz hogy 1 panel csak 1 helyről kapja a tápot föképp a testet még a hangszorók is!!csillagpontosan a pufferől,a bemneti csati is! az összekötő árnyékolt vezetékeknek csak az 1ik vége legyen a panelen testelve kivétel a bemenet a csatlakozotól itt le7et mind a két végét bekell kötni,puffer elég nagy?a trafó is szórhat !én igy szoktam és bevált még mindég,fölösleges vezeték ne legyen benne,sok sikert! 
Nagyon szépen megköszonném a segítséget.














