Fórum témák
» Több friss téma |
10K-s nem túl kicsi hangerőszabályzásra?
Fúró: A a potin két szélső láb a rajzon is a két szélső láb, a potin középső is a középső láb a rajzon
Jaa, csak csövesnek kell 50-100K?
Sziasztok!
Most építettem egy erősítőt TDA2003-as IC-vel ( http://english.cxem.net/amplifier/amplifier11.php ez az erősítő) és az lenne a kérdésem hogy mekkora feszültséget bír el max? építettem egy tápot hozzá a trafó elméletileg 9 Volt AC-t ad le, gyakorlatilag 12 volt körül jön le 150 mA-el egyenirányítottam graetz hídba kapcsoltam 4 db 1N4007 típusú diódát, a pufferkondi 1000 µF-os kimeneti feszültsége a tápnak: 17,5 V DC Ezt a feszültséget elbírja még az IC?, ha nem akkor pedig hogy tudnám csökkenteni? Előre köszönöm a válaszokat!
hello, megint én
![]() nahszóval, megépítettem a párját is, így szereóba szól, müködik minden fantasztikusan, csak van egy ki alapbúgása...ez mitől lehet? a táptól esetleg? (fentebb leírtam hogy milyen a táp) meg mikor bekapcsolom búg kb 1-2 másodpercig..ez csak amiatt van hogy a kondik feltöltenek?, meg ha a táp rossz akkor milyet javasoltok hozzá? számgépre van kötve 2 hangfalata hajt meg a hangfalak felépítése: 1db magas 1 db mély hangszóró (4 ill 5 ohm-osak) egyszerű 6db/oktávos passzív hangváltóval vannak különszedve (tekercs a mélyre, kondi a magasra)
Tegyél a táphoz nagyobb kapacitású kondit, akkor nem fog búgni. Nálam 3db van párhuzamosan kötve 1 2200 µF-os, 1 1000-es és 1 470-es, de csak 1 TDA-t járatok róla. Nekem is búg egy kicsit kb fél mp-ig a bekapcsoláskor, lehet nekem is növelnem kellene a pufferkondit, de utána elhallgat. Szerintem az a trafó elég kicsi 2 TDA-nak.
köszi PetAd! erre gondoltam én is, csak gondoltam azért megkérdezem vmi jobban hozzáértőtől, most kicseréltem egy 4700 µF-osra, így már nem búg
mégegyszer köszi!
és mekkora feszültséget, illetve áramerősséget javasoltok 2db TDA2003-nak?
Sziasztok az alább mellékelt kapcsolást építettem meg ami egy PC aktív hangfalba került egy sztereo IC-s kapcsolás mellé.
Egy mélysugárzót hajtana meg (10W) de túl halk, hiába veszem a hangerejét maxra a sztereo ic-s végfok még így is bőven elnyomja. Hogyan lehetne ennek a kapcsolásnak az erősítésést szabályozni? Melyik alkatrészen kell változtatni, hogy nagyobb legyen az erősítése? Köszi minden segítséget!
1000 µF-os kondival én mondjuk nem hogy mélynyomót, de még normál hangfalat sem hajtok meg, mert annyira kevés mély hangot visz át. A kimenetre legalább egy 2200-3300 µF-os elkót rakj, az az 1000 a mély hangokhoz nagyon kevés!
Ettől nem feltétlen oldódik meg a problémád, de hangzásilag egész biztosan értékelhetőbb eredményt kapsz. Így a mélynyomóból még az is előfordulhat, hogy mély hangok fognak kijönni.
Sziasztok!
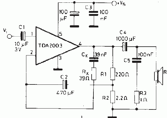
Megépítettem a TDA2003-as végfokot az adatlapján lévő kapcsolás szerint, de sajnos nem működik! Bár a kapcsolási rajzon egy 100µF-os olko-val több van, vagyis a beültetésiről az hiányzik és nem is raktam bele. - Morog a hangszóró intenzíven és erőteljesen - Mérhető a tápfesz: 11,89V a kicsatoló kondi után a kimeneten! /1000µF helyett 2200µF került bele./ /Régen is összeraktam, és ugyanez volt az eredmény.../ Szerintetek mi lehet a probléma???
Milyen tápegységet kötöttél rá?
Az IC lábait jól kötötted be? A kimeneten nem szabadna megjelenni a tápfesznek. A felhasznált IC új? A bemenetre mit kötöttél? Lehetséges, hogy valami miatt gerjed?
Trafó 15 váltó fesz, Graetz, 2db 2200uF, 7812-es stabil /100nf,100nf az in out lábakon/ egy BD246-os tranyóval megfejlve 1ohm/2W/ és 0,33ohm /9W/. Ami ugye azt eredményezi, hogyha 4A áram folyik át akkor kb.: 1A jut a Stabra, a BD246-ra meg kb.: 3A.
Igen minden alkatrész új! Tutira minden jó helyre került mert tök egyszerű kapcsolás. Többször átnéztem. Azt nézem még, hogy nálam az Rx: 39ohm és a Cx:33nF amit lehet bele sem kellett volna raknom? Itt is ki lettek hagyva ezek Visszaolvasva láttam, hogy valami tekercsről volt szó, de azt nem tudom milyen... így az nem került a kimenet után. Esetleg valamelyik alkatrészen átmehet a tápfesz és kijut az Out-ra? Régen is tényleg ugyanez volt vele a baj. Morgott a hangszóró, kiszedtem pár alkatrészt aztán úgy már működött... csak furcsa, hogy nem lenne jó a kapcsolás?
Véletlenül nem zárlatos a 2200µF-os kondi? A negatív oldalán hogy lehet közel tápfesz? A + oldalon(kimenet) milyen feszültség van? Testre zárt bemenetnél féltápnak kell ott lennie.
Nálam ott egy 47 Ohm-os ellenállás és egy 100nF-os kondenzátor figyel. Ezt feltétlenül építsd be. Én is megépítettem már ezt a kapcsolást, úgy, hogy kispóroltam ezeket, és nem működött, valami gerjedésszerűt produkált, de hangot nem adott ki.
Testre zárt bemetnél az IC 4-es lábán 5,43V van, ugye ez a 2200µF-os Puffer negatív lába. Az Elko + lábánál a kimenetnél 7,57V mérhető ,illetve alapban a konnektorból kihúzva nem csökken le 2,14V alá. /Ez utóbbi jelent valamit?/
Ezek szerint a végfok IC jó?
Ha a leírtak szerint van bekötve az kimeneti elkód, akkor cseréld meg a polaritását. Az elkó negatív lába megy a hangszóró + sarkára, a 4-es lábra, az elkó + sarka megyen. Ahogyan a képen is látható
Nekem is van ilyen végfokom. Rx és Cx helyére én 47 ohmos és 47 nanós kondit raktam. Pár hónapig működött, aztán a kimeneti kondik kiszáradtak és elég nagy feszültségek jelentek meg a kimeneten.
Köszi! Tényleg fordítva van a 2200µF-es. Amúgy a többi jól van.
Ezt nem hiszem el... még le is írtam és nem vettem észre a bibit... Szerintetek ettől már működni fog? /Ez majd csak holnap derül ki.../
Szerintem menni fog, azért én az Rx, Cx-et is beletenném, de majd holnap kiderül mi az igazság.
Hello! Megfordítottam a 2200µF-os kondit, sajnos most is morog erőteljesen a hangszóró!
Az IC 4-es lábánál 5,43V a puffer kimeneténél 6,24V a feszültség. Aztán megkapta az Rx: 47 ohm-ot meg a Cx: 100nF-ot és még mindig morog! És végül kipróbáltam azzal a hiányzó C6: 100µF -os kondival és a morgás még mindig megvan Még valami ötletetek??? /Eselteg másik bevált kapcsolás?/
Ez így elég gyanus. Valamelyik alkatrészed lehet, hogy zárlatos, vagy az IC rossz. A 470µF-os elkó jól van bekötve? Más variáció nincs.
Ma sokat foglalkoztam a cuccal! Elsőként újra kábeleztem vastagabbakkal, de nem változott.
Tavaly ősszel amikor megépítettem ezt a gyári kapcsolást, akkor is ugyanígy szívtam vele. Aztán rátaláltam Ronin kolléga egy másik, de nagyon csak egyszerűbb TDA2003 kapcsolására amire esküdözött. Össze is raktam és a mai napig jól működik (2200µF-es kicsatoló kondival). Az 1-es lábon lévő 100nF-es kondit földre kötve morog az a cucc, tehát az a levegőbe lóg, ahogy javasolta. És az 1-es helyett a 2-es láb az Input. Szépen szól, alapzaj mentes a stabilizásnak köszönhetően! De most nem akartam ilyen kevés alkatrészből, mivel abban nincs benne visszacsatolás sem. Ezt alapul véve kísérletezgettem az újjal. Így kivettem a C2:470µF-et és az erős morgás megszűnt, és így már szól a cucc, de maradt benne egy alapzaj. Bármilyen értékű kondit a helyére téve morgás az eredmény. Aztán kivettem az R2: 2,2ohm-ot, de az nem változtatott. - Ami gáz, hogy eléggé hallhatóan szól a végfokon valami "beszédműsoros" magyar rádióadó csak úgy alapban, jelforrás nélkül... Az 1-es lábra kötve szinte a teljes zenei sávot hallani, de a Rx-Cx közé rakva a jelet egy mélyebb frekin több basszussal jól szól (,de itt kissé torzít, amikor erősebb a jel.) - Nagyon fűt a BD246 egy vastagabb bordával. Pedig a réginél alig langyos kicsi alu lemezkével (ott 16,23V van stabilizálva 11,86V-ra). Ez mitől lehet? Esetleg most gyenge lehet a trafóm (az is melegszik azért)? Meg valami miatt nem stabil a 12V, hanem 11,89V-12,11V között mindig máshol toporog 0,08V tartományokban. A rajz szerint elég lenne bele 1A-es Graetz híd? És, ha sztereót építek? Biztosíték mekkora legyen és a 220V-ra vagy a 15V váltóra kerüljön? Valamit segítene a 100nF-os kondi a váltófesznél? /Azt nem szoktam oda alkalmazni... vagy esetleg illő lenne minden trafó után?/ Ha nincs más ötletetek, akkor ismét megpróbálom a Ronin féle kapcsolást. Aztán beszálmolok róla...
A trafó szekunderén lévő 100nF nem kötelező, azt el is hagyhatod, én már rég csináltam meg ezt a kapcsolást, de tudom, hogy elsőre megszólalt. Az is biztos, hogy egy "játékszintetizátor" adapterjéről ment, amin 3-12V-ig fokozatba lehetett kapcsolni a feszt.
Az erősítővel valami nagyon nincs rendbe Nagyon nagy áramot vesz fel, ha a BD tranzisztorod ennyire melegszik. A rajzon lévő C6-ot én nem hagynám ki. A táp és az erősítő között milyen hosszú vezeték megy? Szerintem az IC rossz. Vagy a tápodat nem komálja valamiért. Én a képen láthatót szoktam megépíteni. De szerintem nálad elég lenne egy sima 7812 stab IC is. Ez az erősítő nem "zabál" olyan sokat. Esetleg próbáld ki egy kezedügyébe kerülő adapterrel. (Még egy régi trafós mobiltöltővel is működött nálam) Más ötletem nincs. C6-ot tedd be, és esetleg vegyél egy másik 2003-at.
Kipróbáltam 13,8V -os stabilizálatlan 500mA-es adapterrel és 2200µF -os kondival. Tökéletesen működik!!! Morgásnak nyoma sincs...
- Talán mégis a BD246 zavarhat be? - Ha 7812 helyett 7815-öt alkalmazok, akkor nem melegszenek annyira a dolgok? (a trafóm 19,6V egyenirányítva.) - Még egy TDA2003-as IC is lesz mellé. Így a maximális teljesítmény 20W lenne, nem fogom bömböltetni, de azért basszussal néha megküldeném. Így sem fogom átlépni a Stabil IC 1,5A-es határát? Esetleg ahhoz valami bevált "Stab IC védő" kapcsolás? (kezdek nem bízni a BD246-ban...) De, ha szerintetek elég simán 7812 vagy 7815, akkor kihagyom a tranyót. - Tényleg, 12V vagy 15V legyen a tápfesz?
Szia!
Hangfrekis erősítőkhöz nem igazán szoktak stabilizált tápot használni, többek között felesleges disszipációt is okozna, teljesen felesleges lenne. Hagyd úgy inkább ahogy most működik ,csak az adapterrel +a puffer kondival használd bármiféle stabilizálás nélkül! Üdv: Mcsanyi!
egyet értek MCsanyi kollégával én már sok tda-s erősítőt épitettem, de soha nem tetem stabilizáló áramkört a tápra, a közeli rádió adást azért veszi, mert a a bemeneti kábel antennaként funkcionál és nagy a jel erősítése és az ic-nek, 100-szoros :220/2.2 ohmos ellenállások aránya hat.meg. Mondjuk én rég készítettem evvel az ic-vel erősítőt, de kb. 20-30 szoros erősítés értéke bőven elégséges volt és az alapzaj is eltűnt.
15 voltos táp feszel nagyobb teljesítmény ad le, persze jó lenne tudni mekkora trafót használ javaslóm min 20wattos legyen, mert a trafón is van veszteség meg a végfoknak is a hatásfoka 60 %- korul mozog magyarán csak a felvet energiának a fel;t tudja hasznositani.
Hello!
Saját magam sem alkalmaznék Stabot. Elég sok trafóm van itthon, de megfelelő teljesítményű 19V alatt nincs. És 18V felett elposszan ez a végfok. Egyszerűbbnek tűnt alacsonyabbra stabilizálni a feszültséget, mint új trafót venni. Az adapterrel szerencsére nem volt benne rádióadás. Hány mA-es trafóra vagy adapterre lenne szükségem a 2db végfokhoz? /Mégegyszer körbenézek a választékban.../
Mar miert durranna el, most toltottem le az adatlapjat, miszerint jarathato akar 28V-rol is, rovid idore max 40V-t visel el.ADATLAP
|
Bejelentkezés
Hirdetés |











15 voltos táp feszel nagyobb teljesítmény ad le, persze jó lenne tudni mekkora trafót használ javaslóm min 20wattos legyen, mert a trafón is van veszteség meg a végfoknak is a hatásfoka 60 %- korul mozog magyarán csak a felvet energiának a fel;t tudja hasznositani.





