Fórum témák
» Több friss téma |
1.5Voltos beépített akkuról működő villanyborotva. Ez egyben tápegység és töltő is
Hello mindenkinek a segitsegeteket kerem egy negativ tap kapcsolasi rajzat keresem 0-vagy kozel 0-tol -50v-ig(pontosabban forditva) az aram nem szamit mert alig par 10 mA.Eloszor a 337-es ic-e gondoltam de szeretnek egy piciy lennebb menni -50V-ig. Kosz a segitseget
Hello!
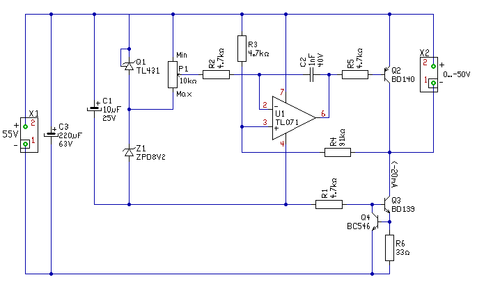
Én ilyen kis terhelésre shunt szabályzót készítenék. Rajzoltam neked egyet, ha ez megfelelő. - 0..-50V-ig szabályozható, maximális terhelése kb. 20mA - A kimenőfeszültséget kb. 50mV-ig lehet leszabályozni. Ha ez sok, akkor a PNP tranyó helyett egy N-csatornás Fet-et alkalmazva, kb. 5mV-ra lehet leszabályozni a feszültséget. - A bemenő feszültségét, 55..60V között érdemes megválasztani. - Az áramkorlát értéke fixen kb. 20mA értékű. (ezt minden esetben a végranyók elfűtik, így 60V-ról, kb. 1,2W hő keletkezik. A két végranzisztort kis hűtőfelületre lehet rakni, egymástól elszigetelni nem kell. (De a készülékháztól érdemes, mert egyben ez a negatív kimeneti pont is.) üdv! proli007
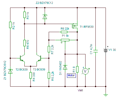
Ugy latom ez egy jo kis kapcsolas de en egy egyszerubbre gondoltam,nem mindha ez tul bonyolult lenne de en egy poti kivaltasat szeretnem megoldani vele.Egy katometert epitek es a racsfesz szabajzasat szeretnem megoldani vele.En egy ojan megoldasra gondoltam amikor egy stabkocka labat felemelem es ugy szabajzom,csak nem lattam ijet 337-tel.A lenyeg,hogy egyszru es nemkell hogy preciz legyen de megis konyebb a mai feltetelekkel a folosleges hot egy felvezeton ,parologtatni, el mint egy potin.A fogyasztas elerheti az 50-60 mA.
Helo!
Nem egészen véletlen, hogy nem találtál ilyen háromlábú IC-t, mert objektív nehézségek vannak egy ilyen tervezésénél. De lehet nem figyelmesen olvastam el a topik nevét? Mert utolsó hozzászólásodból úgy tűnik, hogy neked egy PNP tranzisztoros emitterkövetőre van csak szükséged. Ekkor nem a potenciométernek kell eldisszipálni a hőt, hanem a tranzisztornak. (Ha lehet ékezetes írjál, ne csak kisilabizálva jöjjön rá az ember mit is írsz.. Ha nem titok elárulnád mi is ez a "katometer"? Mert még erről nem hallottam.)
A katometer vagy maskeppen csomero gondolom igy mar tudod mirol vanszo. Tehat nekem a racs elofeszultseg beallitasara volna szukseg a negativ tapra.Persze a legegyszerubb megoldas az altalad is kozolt PNP tranzisztoros de gondoltam elkerulte a figyelmem es valaho letezik IC-s valtozat is.Tobb mint
valoszinu hogy eszt fogom alkalmazni,az ekezet nelkuli irasert utolag is bocs de en erdejbol irok es at kellene alitani a billentyuzetet mgyarra de en igy szoktam meg.Ha nagyon zavar majd atallitom.Kosz a segitseget.
Szia! Állítsd át magyarra, ha van rá lehetőséged, mert végül is magyarul írunk egymásnak. Így nagyon zavaró olvasni a magyar szöveget, ékezetek nélkül. Köszönöm!
Hello!
Hát ha csőmérőt (csőtesztert) készítesz és a rácsfeszültség negatív, akkor elég vicces, hogy 60mA rácsáram van.. Mert az csak pozitív rácsfeszültségnél lenne lehetséges. Csak gázos csőnél van rácsáram, de az nem ilyen mértékű, meg akkor kuka.. üdv! proli007
Hello!
Tudnátok egy olyan kapcsolást adni, ami 20-55V-os bemenőfesz mellett stabil 12V-ot ad, (vagy 15V-ot egy stabilizátornak)? Egy step-down konverterre gondoltam, de speciális ic nélkül. Pár tranzisztorral megvalósítható? Kimeneten max. 1A terhelhetőség elég.
Hello!
Miből gondolod, hogy egy Step-Down konverter, néhány tranyóval megoldható. PWM-végfok-referencia-szabályozás...üdv! proli007
Nem oldható meg egy 555-el felépített step-down konverterrel? Az a lényeg, hogy kis disszipáció keletkezzen, széles bemenőfesz. mellett is.
Helllo!
Ha abból indulunk ki, hogy meglehet-e oldani, akkor természetesen az lesz a válasz, hogy igen, csak kérdés, hogy célszerű-e. - Az 555-nek szükséges a tápját is előállítani, mert az csak maximum 15V lehet. - A referenciát és a PWM szabályozását is meg kell oldani. - Az 555 a minusz oldalon van, így a végtranzisztornak is célszerű ha ezen oldalon van. Így viszont a szabályzókör a negatív oldalon lesz és a pozitív tápfeszültség lesz a közös. Ha a tranzisztort még is a másik oldalra kell tenni, akkor még egy plusz fokozat kell, ami a vezérlőjelet a plusz tápra viszi és ismét ki kell alakítani a meghajtó fokozatot. Azaz elveszítjük az 555 kimenetéből származó előnyt. Tehát nem véletlen, hogy erre a feladatokra cél IC-t gyártanak. Az 55V így is gond, mert a gyártás technológia miatt általában 40V a felső működési határ. De ez a téma, közel sem az "egyszerű tápegység" topikba való dolog, ahogy gondoltad. Javaslom, hogy menj át egy kapcsolóüzemű topikba, ott a kollégák segíteni fognak, mert ezt itt szerintem nem olvasgatják! üdv! proli007
Szinte minden megoldható.
Megoldható bonyolultan egy zsák alkatrészből, és megoldható egyszerűen 4-5 alkatrészből. Ebben az esetben a kevés, de erre a célra való alkatrészek használata javasolt ha valóban használni akarod és nem csak a forrasztgatás, és "miért nem működik" ? a cél.
Üdv!
UA7824 és 2N3055 segítségével megoldható lenne 24 V mellett az 5 A-es terhelhetőség? Kösz előre is!
Hello!
A kérdésre igen a válasz, de.. - Alapvetően nem NPN, hanem PNP tranyó lenne célszerű hozzá. Ha a tranyód NPN, akkor kell elé egy PNP is, amivel komplementer darlingtonná alakítod. - Nem mellékes a nyers tápfeszültség értéke sem, mert a stabinak minimum kb. 3V kell, és a tranyómeghajtó ellenálláson is fog kb. 1V feszültség esni. - A nyers táp és a 24V kimeneti feszültség különbsége fogja fűteni a tranyót is. Nem mindegy, hogy számítasz-e rövidzárlatra vagy sem. - Ha 5A-es áramkorlátot is ki szeretnél hozzá kialakítani, akkor az áram figyelő ellenálláson még több lesz a veszteség. üdv. proli007
Egy kerdesem lenne, ha valaszoltok.
egy trafo teljesitmenyet legegyszerubben hogy merem le? terhelem a szekundert, s merek aramerosseget, meg feszultseget, s szorzom? koszi
Hogy jártam....
Akartam csinálni weller páka trafójáról egy stabil 12v -ot. 1.5A ig. Össze is raktam szépen a dolgot. Egy L78S12 stab Ic vel de az istennek nem tudtam levenni róla 1.5A Holott 2A kéne tudnia. A táp 24 váltó 70VA bírná még a pákával együtt is. Igen ám de egyen irányítás után 32v jön Grécz hidból. Ezzel nem lenne gond hiszen az ic max 35v elviseli a bemenetet. De ezen a feszültségen előbb lekapcsol (1A -nál) az "S" széria védelme minthogy elérné a max ára erősséget. Ezek szerint minél jobban közeledünk a küszöb értékhez annál előbb beindul az ic védelme. Ezt nem tudtam, legalábbis az adat lapjából nekem nem derült ki. Minden esetre jó tudni. Kipróbáltam kisebb bemenő feszről (18v) tökéletesen működik. Most vagy asz kell csinálnom, hogy a szabályzó előtt ejteni a feszültséget vagy más szabályzót használni? Az Lm 350 Stab IC nagy feszkülömbségre ugyan igy csinál?
Üdv.Van egy DVD-ből kiszerelt tápom.Eddig minden gond nélkül müködött de ma megadta magát.Hiába dugom be nem ad feszt és csak halkan kattog.Mi lehet a hibája szükség lenne rá.Ja és nem melegszik rajta semmi ,biszti jó
Sziasztok!
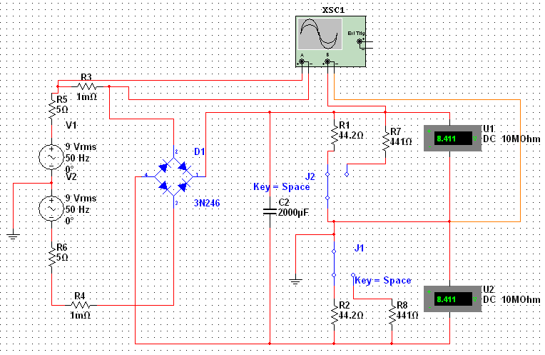
PC hangkártya szkóp programhoz szeretnék műveleti erősítős előtétáramkört készíteni és ennek a szimmetrikus tápegységének a méretezéséhez kérnék segítséget. A problémám abból adódik, hogy a stabilizált feszültséget maximalizálni szeretném, és a határok feszegetése miatt az elméleti alapok pontosabb megismerése is fontossá vált. Van egy 2x110/2*9 V, 7VA-es Puskás trafóm, és e mögé raknák egy feszültségstabilizátort. Egyrészt megmértem a szekunder tekercsek ellenállását, ami tekercsenként kb 5 ohm-nak adódott. Másrészt kiszámoltam, hogy Imax(AC)=7VA/18V=0,388 A oldalanként. Ez viszont még a 220V-os korszak állapota, amiből következik az első elméleti kérdésem: 230V-ra áttérve a kivehető teljesítménye nőt ezzel arányosan, vagy a kivehető árama csökkent? Gyakorlatban nyilván biztonságra fogok törekedni, ezért biztos bőven az elvi maximum alatt fogom csak terhelni. Egyenirányítás után elvben U=sqrt(2)*9=12.7V, így Imax(DC)=7VA/25.4V=0.275A oldalanként. Biztosra menve ezért úgy szeretném belőni a rendszert, hogy a stabilizátor és ami mögötte van 0.2A tartós terhelésig nyugodtan elmehessen. Ez kb 5W. Elkezdtem a Multisimben kísérletezni, és Deguss cikkéhez nagyon hasonló áramkőrt építettem fel. Terhelésnek oldalanként 44.2 ohm-os ellenállásokat (ez volt a virtuális polcon ) raktam, ami a 7W-os terhelést utánozta, hogy lássam hogyan alakulnak a dolgok. A kapcsolásban a trafót két AC feszültség generátorral helyettesítettem. A pufferkondik üresben felmentek 11.7V-ig ill terhelve megjelent rajtuk valamennyi brumm. Ez eddig OK, de amíg a szimulációban egy ideális feszültség forrás dübörög, addig itt kint egy elég vérszegény trafócska fog erőlködni. Ezt úgy próbáltam kompenzálni, hogy a trafó szekunder tekercsein mért ohmos ellenállást is beépítettem és megnéztem, hogy akkor mi történik. A hatás elég durva, a brumm akár 8.2V-ig is leviheti a pillanatnyi feszültséget, ami a stabilizátor működését is jelentősen behatárolja. Emellett, ha ez nem lenne elég a így a terhelő ellenállás 8.4V középfeszültség mellett csak 1.6 W-ot vesz fel, ami fele az ideális feszültségforrásnál mérthez képest.Itt vagyok most elakadva, mert bár kísérletezhetnék az igazi trafóval amellett, hogy a 220-al nem szívesen játszom, multiméterrel a jelalakot úgysem látom. Ezért kérem a segítségeteket, hogy egyrészt elméleti síkon is fejlődjek, illetve a konkrét problémára is megoldást találjak. A meghajtott áramkör két csatornát fog kezelni, amit 1 db ne5532 elintéz, illetve egy mini jelgenerátor lesz még benne, amiben az egyetlen aktív elem egy 4011. Összefoglalva a kérdéseim: 1, A 220V-ról 230V-ra átállás hogyan befolyásolta a trafók kimenő paramétereit terhelhetőség szempontjából? 2, A szimulált kapcsolási rajzban helyesen helyettesítettem-e a trafó szekunder oldalát? Ha nem hogyan kellett volna? 3, Ha a terveim szerint DC 200mA folyamatos terhelésnek megfelelő áramot (kb 5W) szeretnék biztosítani a stabilizátoroknak, és ehhez szeretném megtalálni azt a maximális feszültséget amit a stabilizátor kimenetén biztosan tarthatok, akkor milyen módszert javasoltok? (Lehet, hogy félig sem lesz kihasználva az a 200mA, de mondjuk induljunk el ebből.) Feszültség stabilizátor IC, Zener, valami más? 4, Deguss kapcsolásához képest én csak egy pufferkondit raktam, a 0V-ot a trafótól vezetem csak el. Van-e minőségi különbség a két illetve az egy puffer kondenzátoros megoldás között? Pl trafó miatti zajozás, meg ilyenek. 5, A Puskás trafót többet hallottam szidni, mint dicsérni. Van valami alapja? Ha igen lehet rajta kívülről segíteni? Ha valamilyen konkrét mérést el kellene végezni a számolgatáshoz, akkor írjátok meg, megpróbálom elvégezni. Ha kell tudom hajtani a 230V-ról, illetve van 2*10 és 2*20 V AC-m amit kedvemre kuszálhatok. Digitális multimétereim vannak a méréshez. Megj.: A Graetzet csak úgy hasraütésszerüen választottam, mivel még nem ismertem ki magam annyira a programban, hogy az adatlapjából kiderítsem mit is tud. A 441 ohm csak a pufferkondi gyorsabb feltöltése miatt került bele. A képeken egy már állandósult állapot látszik, a szkóp képén az "egyenes" (Channel B) a pufferkondi feszültsége, a "huplik" (Channel A) pedig kondi töltőáramával arányos jelet mutatják. A trigger a töltés megkezdésére van állítva, T1 (kék marker) a töltés kezdetére jellemző állapotot mutatja (UCmin), a T2 (sárga marker) pedig a töltés végén létrejövő értékeket (UCmax) Üdv: Rascal
Miért szükséges a határokat feszegetni? használj olyan OPA-t és akkora tápot, amivel optimálisan fedheted a kívánt kimeneti tartományt. A trafóbólkivehető teljesítmény nem függ ilyen egyértelműen a feszültségektől, az vasmag-limitált első körben, aztán még beleszól a rézveszteség is, de megintcsak az lenne az ildomos, hogy egy trafót ne a határértékei közelében használj, mert az élettartamára nem feltétlen lesz jó hatással.
Lehet, hogy félreérthető voltam. Nem az a célom, hogy a trafó vörös izzásban menjen. Írtam is, hogy belül akarok maradni azon, amit a trafó tartósan kibír. Egyrészről spórolni akarok azzal, hogy itthon meglevő eszközöket használok fel amennyiben lehet, másrészt ha nem itt és most, akkor más helyzetben felmerülhet a kérdés, hogy mit lehet egy adott dologból kihozni.
Már megoldódott .A konnektor volt a rossz.
Hali!
Olyan rajzot keresnék, ami egyszerű viszonylag (pár tranyó) Nem kell rövidzár védelem, de ha állítható a feszültsége állítható lenne annak örülnék. Bemenő feszültség 23V AC, amiről menne egy 24VDC motor. Induláskor ez ezért megrántja a tápot. Fontos lenne, hogy a kimenetet lehető legjobban ki lehessen tolni a bemenő feszhez, a min értéke viszont csak a bemenőfesz fele lenne minimum. Üdv Kiborg
Hello!
A motoráram sem mellékes dolog... üdv! proli007
Szia Igen, nem mellékes, max 2-3 A.
Kiborg
Hello!
Valami ilyesmire gondolsz? De ha egyenirányítod a 23V-ot, akkor megfelelő szűrés esetén, kb. 30V feszültséget kapsz. Ez kb. 12..24V-ig szabályozna, de a Fet-et rendesen meg kell hűtened, mert 54W fog benne hővé alakulni. üdv! proli007
Sziasztok
Ez megoldható-e? sima (tán aszimetrikus) trafó -Szimetrikus tápot szeretnék csinálni. Lenne egy sima 24v-os trafóm TDA7294-erősítőhöz KÖszönöm
Hello!
Nem ártana érthetően fogalmazni, mert úgy kell kitalálni mire gondolsz... Ha a trafónak csak egy szekunder tekercse van (vagy több de nincs rajta szimmetrikus feszültség, akkor csak egyutas egyenirányítással lehet belőle szimmetrikus tápot készíteni. Ez nem a legszerencsésebb a kb. háromszor nagyobb brummfeszültség miatt.. üdv! proli007
Bocsi a fogalmazásért ( de nem igazán tudom a szakifejezéseket)
Köszi a választ. egyutas egyenirányítás: (esetleg egy kapcsolási rajzot ha tudnál csatolni még is mi az .) háromszor nagyobb brummfeszültség : ezel mi a gond? köszi
Sziasztok!
Én más okból, de hasonló problémát akarok megoldani. Nekem csak az a célom, hogy minél stabilizált nagyobb feszültséget nyerhessek ki, és ezért arra jutottam, hogy egy stabilizátort alkalmazok, és belül oldom meg a szimmetrizációt. Az alábbi kapcsolást találtam egy tápegységekről szóló könyvben, ez esetleg neked is segíthet. A könyvben a tranzisztorokról annyit írtak, hogy komplementerek legyenek. A boltban ahol vásároltam, nem árultak párba válogatottat, így egyszerűen vettem kettőt-kettőt, aztán majd megnézem a Bétájukat. Az alábbiakról nem írt a könyv, de én kíváncsi lennék rájuk, hátha tudja valaki: Az ilyen szimmetrizáló áramkör hogy viselkedik, ha a két tranzisztor nem teljesen egyforma, és ha ez befolyásolja a középen megjelenő feszültséget, akkor az kompenzálható-e valahogy? Egy ilyen szimmetrizáló áramkör állandó fogyasztást vesz fel, vagy csak a tápegységre kötött terheléstől függ? Zsa: Mekkora teljesítményt szeretnél az erősítődből kivenni? Ha csak 1*24V AC-d van, akkor 4 ohmnál kb 20 W reális. Mekkora áramot tud leadni a trafód, vagy mekkora a teljesítménye? 4-5 Amper, 100 VA egy sztereó rendszer esetén minimum jó ha van. |
Bejelentkezés
Hirdetés |






PWM-végfok-referencia-szabályozás...








