Fórum témák
» Több friss téma |
Ha át kell alakítani egy sztereó VF3-hoz,akkor igen.
Oké,először szerezni kell egy működőképeset!
A nyákon nincs felcserélve a FET-nek két lába? Még hozzá a G és az S?
De nincs ám. Bővebben: Link
Oké,köszönöm szépen! Csak mintha az eredeti nyákon(beültetést nézve)fordítva lenne a tápág. Mintha a G-re kapná a tápot,és az S-re a jelet.
Nem tudom mely eredeti nyákról beszélsz, de amit belinkeltél LAY-t azt nézve és az adatlapot összevetve, azon a LAY-on jól van bekötve a fet, nézd csak meg, a G-láb megy az IC-re, az S láb kapja a tápot, a D láb megy a kimenetre. Mi ezen a rossz?
Üdv.
Ezek szerint semmi!
Köszönöm hogy utánanéztél!
Üdv
Ha csak kb +-8V-ról járatnám, akkor romlana a hangminősége? Tudom, hogy a teljesítménye csökkenne, de az engem nem érdekel.
Üdv! SZerintem semmi nem indokolja, hogy romoljon a minőség. Viszont a kapcsolást át kéne alakítani, mert azzal a potenciométerrel nem biztos, hogy be fogod tudni állítani a megfelelő nyugalmi feszültséget!
Szerintem maximum a potit kell kisebbre cserélni. A fetek kb 4V-on kezdenek kinyitni annyira, hogy beálljon a normális nyugalmi áram. Ehhez a tápáramban lévő 470 ohmos ellenállásokon kb 7mA-nek kell átfolynia, amiből kb 4-5mA az IC-nek, és 2-3mA jut a potméterre. 4-4V elveszlkik a fet gatejáig, a maradék 8V az meg rájut az IC-re és potira
8V / 2mA = 4kohm. ez szerintem beállítható a 47kohmos helipotival, de ha nem, akkor ki lehet cserélni egy kisebb 15kohmosra. Azért nézze át vki a számolást, hátha elszámoltam valamit.
A helipotival csak óvatosan, mert az drága mulatság. Annyiból már egy STK IC is kijön.
Én normál feszültségről járatom, de a potit beállítani egy rémálom volt :S picit többet adtam neki, túlmelegedett, aztán vissza, megint kevés... egy óráig járattam és közben mértem/állítottam, helivel könnyebb lett volna, bár télleg megvan az ára.
Egy aszimmetrikus 12V-os trafóról akartam járatni, egyenirányítás után 2 4700µF-os kondival kettéosztottam a feszt, de ha rátettem a végfokot akkor a 2 oldal közt 2-3V különbség is lett és hangos zúgás jött a hangszóróból alig lehetett hallani a zenét. Nem ugyanannyira terheli a két ágat az erősítő? Helipotit nem teszek bele, ezzel is be tudom állítani. Sajna az egyik diódát eltörtem amikor felcsavartam egy nagyobb bordára és lehet, hogy leöltem a feteket, mert a borda elég meleg lett gyorsan.
Ugye bármilyen diódát betehetek a 4148 helyett? Vsn itthon pár régi bontott dióda, amik pont úgy néznek ki mint a 4148, csak a felirat egy része kopott le. Sajna nincs itthon most egy darab 4148 se, tranyót meg nem akarok betenni helyette.
a kondis feszültségkettéosztás nem a legjobb, helyette inkább a feszültségkétszerezőt ajánlom. Nekem 1x10V-os trafórom megy. A két dióda helyére egy grétz híd is jó. a két ~ összekötve, az a trafó egyik végére. A - a negyatív feszültség lesz, a + meg a pozitív, trafó másik vége meg lesz a test. Bővebben: Link
Az 1n4148 helyett szerintem jó bármilyen kisáramú dióda, csak ne zener legyen. Valószínű azért erre esett a választás, mert kicsi, így hamarabb átveszi a hőt a fetről. A fet leölése még nem biztos, nekem leolvadt a bordáról, mert nyugalmi áram állítgatása közben hívtak, és elfelejtettem lekapcsolni, pechemre túlmelegedett. Gyorsan kikapcs, lehült, bekapcsoltam, ment. Idézet: Itt nem a fet olvadt természetesen, hanem a szigetelőgyűrű, és teljesen elvált a bordától a fet. „leolvadt a bordáról”
Utána így csináltam meg, terhelés hatására kb 12-13v van a tápágakon, de így se nagyon akar működni csak búg, át kell néznem, hogy mindenhol jó-e a forrasztás, meg a feteket kell ellenőriznem. A poti kb a feléig van elcsavarva. Az jó ha a multival 200 Ohmos állásban rámérek a fet lábaira és nem változik semmi a kijelzőn? Elvileg, ha elromlik szakadást kell mutatnia.
A potit a legnagyobb állásba kell csavarni, és visszavenni, amíg a pozitív tápágban be nem áll stabilan a nyugalmi áram. Járatni kell egy kicsit, ha elkezdene túlmelegedni, akkor visszább kell venni az áramot a potival. A fetek mérését nem tudom. :S
Élesztésről itt olvashatsz bővebben
Igen, így csináltam az írás alapján, de nem akar rendesen szólni. Lehet, hogy földhurok. A nyákon körbevittem a földet és oda csatlakozik a táp, be és kimenet földje is. Ha hazaérek bekötöm őket az elkók közös pontjára hátha az a baja.
Szia!
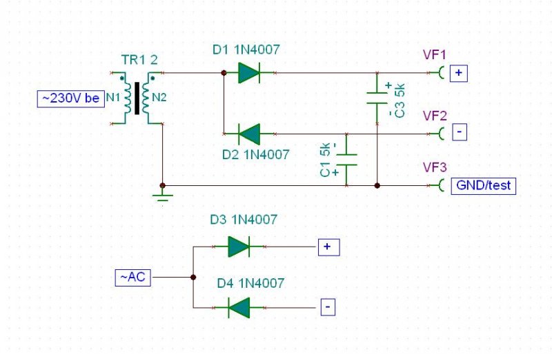
Érdekes ez a kapcsolás,én is VF3-ban gondolkodom,de a táp lenne számomra a legnagyobb probléma. Viszont ha ez a kapcsolás télleg így működik,akkor nem lesz rá gondom. Írja,hogy minimum 4700µF-os kondi kell hozzá,nos nekem van 2 5000µF-os kondim,csak annyi a bibi hogy az egyik 25 a másik pedig 16V-os. Ezekkel az eltérő értékekkel meg lehet csinálni neki a szimmetrikus tápot?
Ha már így vagyunk,rajzoltam egy kicsit jobban áttekinthető rajzot.
Ha az alsó rajzot külön megoldásnak veszed, nem fog működni, mint feszkétszerező. Az 1N4007 csak 1A-es. Ha nem lesz nagyobb a feszültséged 16V-nál, akkor használhatod. (Tudom, Te bekötöd a 16V-os kondit 25V-ra is, de ezt a megoldást most hanyagoljuk), ha 16V felett lesz a tápfesz, akkor vegyél mégegy 5000u/25V-osat.
Szia!
Az alsót csak odarajzoltam,hogy a kedves kolléga miről is beszélt. 16V-nál tuti nem lesz nagyobb a táp! maximum 1-2 V-al. Azt még el KELL bírnia! Az alsó rajz az egy sima feszültség kétszerező pufferelés nélkül,azon rajtamarad a szinusz! Egyébként ez hogy működik? belevezetek 30V-ot,és +- 30V-ot csinál belőle elvileg?
Ha csak egycsatornás, akkor nem gond a panelon való közösítés. A búgás/recsegés az nálam előjött első indítás után, nekem az elektrolit kondenzátorok cseréje oldotta meg a dolgot. Tantál kondenzátorokat tettem bele, csak a 47pF kondi maradt kerámia. Így már nem gerjed be a kapcsolás.
Összeraktam újra, most már tisztán szól, de nagyon kevés a teljesítménye, 1W sincs. Teljesen feltekertem a gépen a hangerőt és kb olyan halkan szól mint egy kis PC-s hangszóró negyed-harmad hangerőn. Sikerült féltápfeszt küldenem rá, mert az egyik egyenirányító diódát elengedte a forrasztás, de szerencsére nem halt bele.
nem a teljesítménye kevés, hanem a kivezérlése: Miről van meghajtva, milyen kimeneti paraméterekkel?
Lényegtelen, ennyire éppenhogy nem méretezünk tápellátást. Ez a dióda ekkora ármanál elég nagy nyitóirányú feszt produkál, így relatív nagy teljesítményt is, amit nehezen disszipál el, ettől tovább csökken az engedélyezett maximum áramerőssége, nagyobb eséllyel fog tőle tönkremenni intenzívebb zenehallgatás közben. Megéri ezen legózni, mint 30Ft-ért venni két 3-5A-es diódát? Esetleg párhuzamosan is lehetne kötni párat, ha közel azonos sorból származnak (de csak akkor).
A teljesítmény féltápfeszültséggel kb a negyede lesz. Tehát 4ohmos hangszórón kb 8W, 8ohmos hangszórón kb 4W. Sajnos vannak halk hangkártyák. A vezérlőfeszültség (ami a hangkártya kimenete) felére csökkentésekor tovább negyedelődik a kimenő teljesítmény
Nekem voltak amugy ilyen problémáim, amikor a boltos a 470 helyett 680 ohmos ellenállást adott. Halk volt. Kicseréltem, és jól szól mostmár. Lehet hogy csökkentened kéne egy kicsit a 470 ohmos ellenállásokat, mondjuk 390 - 330 ohmra SZERK: Ha kicseréled, a nyugalmi áramot újra be kell állítani
Szia!
Mivel a makrók közt nem volt más,ezért tettem bele az 1N4007-et. Vannak itt még PC tápból származó diódák is. Azok tutira veszem,hogy bírják a gyűrődést!
Egy hangkártyáról van meghajtva, nem hiszem, hogy kicsi a kimenő jele, mert eddig 2 erősítőt is normálisan meghajtott. Érdekes, hogy ugyanannyi áramot vesz fel ha nincs bemenő jel meg ha maxon van hangerő. Lehet, hogy elforrasztottam valamit és átalakítottam A osztályúvá?
|
Bejelentkezés
Hirdetés |










