Fórum témák
» Több friss téma |
Ez a harmadik, semmitmondó hozzászólásod volt.
Vagy írd le, mik azok a fizikai, elektrokémiai, stb. alaptézisek, vagy fejezd be az oktalan és céltalan fikázást, légy szíves! Kösz.
Hi! Leterveztem a panelt. Tudnál segíteni az ellenőrzésben? Én jelenleg nem látok rajt hibát.
Kösz előre is.
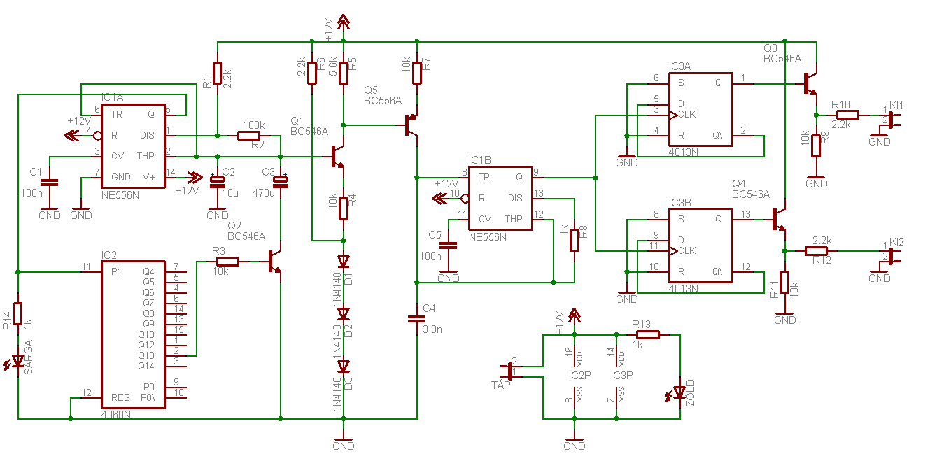
Eddig annyi hibát találtam, hogy a kimenetnél a BC182 emiteréről a testre is kellene mennie egy ellenállásnak (R9 - 10K). Ezen kívűl az 556/9 lábnál nem tudom az a forrasztási pont mi célt szolgál, mivel direktbe az IC lábai között van egy elvezetés a 4013/3 lábhoz. Végül is ez funkcionálissan nem hiba, de zavaró lehet.
Javítottam a hibát. Így már jó lesz.
Hiányt nem látok, inkább csak felesleges dolgokat. Ilyen pl. a tápfesz figyelése LED-el. Ha a másik LED villog, akkor biztosan van táp is, sőt még az a rész működik is. Amit a legutóbbiban hiányoltam az 10K-s és nem 2,2K, ahogy a panelrajzon van. Van még ilyen más is, ahol a rajzon szereplő érték más mint, amit a panelrajzra írtál. Pl. C3 a rajzon 2,2nF a panelon 1nF. A BC212-nél a panelon van egy 3,3K-s ellenállás írva, amit nem tudok beazonosítani, mert a forrpontjai hiányoznak. Egyébként ilyen ellenállás a kapcsolási rajzon nincs is. Lehet, hogy nem ugyan azt a kapcsolási rajzot nézzük??? Még egy javaslat. Az első BC182 emiterkörében lévő diódákról már korábban írtam, hogy valószínű alkatrész szórás miatt a számuk változhat. Ezért én beterveznék még egy plussz helyet, amit legfeljebb egy átkötéssel összekötsz, de ha mégis kell a harmadik dióda, akkor ne utólag kellejen babrálni a panelen. Ha jól emlékszem a legelső panelrajzodon volt is több diódahely betervezve.
TESZT LEHETŐSÉG
A pékségben ahól néha javítok rendszeresen elvízkövesednek a gőzfejlesztő víztálcái és fűtőbetétjei. Három készülékből kettő egyforma igy az egyik mint referencia a másik "vizkőmentesített" lehetne. A rendszeres tisztítgatás és fűtőbetétcsere nem olcsó, igy hatásosan működő készüléket a tulaj megvenné.
Ez a kapcsolásom amit leterveztem.
Egyezik az enyémmel. Amit írtam észrevételeket akkor azok jogossak.
Szombaton vagy vasárnap összedobok egy kapcsolást, amilyet én a leginkább használhatónak vélek. Sajna tápom már nincs hozzá. Az adapterekből kifogytam mint özvegyasszony az urából.
azannyát!
hogy tolonganak a jelentkezök a teszt lehetöségre. persze nem véletlenül. nyugodj meg lesz ott még némi szerelgetnivalod a jövöben is a vizkövel kapcsolatban.
Ahogy igértem, összeállítottam egy nem túl bonyolult kapcsolást. Bedobozolva elvihető díjmentesen. Adaptert venni kell hozzá a már korábban említett ok miatt. A neten láttam 900Ft. körüli árban. (12V 500mA) Mindenféleképpen csak műanyag csőre érdemes feltenni. KPE a lepraktikusabb. Az 5 rétegüvel vigyázni kell, mert abban van egy rétek AL köpeny. Egyéni címemre írj, hogy egyeztessünk az átadásról.
Helló!
Arra az elhatározásra jutottam, hogy építek egy ilyen vízkőmentesítőt, bár más célból (szomszédkutya riasztó/nevelő). Nekem leginkább Vicsys kapcsolása (Bővebben: Link) teszik, elég meggyőző a bemutató videó is. Tulajdonképpen ez a videó adta az ötletet, hogy más célra használjam fel. Viszont úgy vélem, hogy kicsit gyorsabb ütemben, és magasabb tartományban kellene szólnia. A gyorsabb ütem azt hiszem megvalósítható, ha a 4060-as valamelyik alacsonyabb számú kimenetét használom fel. Viszont a magasabb tartományról (15kHz-től felfelé az ultrahang tartományba) csak sejtésem van. Talán Q3 körül (R7-C4) kellene módosítani, vagy még előrébb Q2 környékén? Nem tudom miként lehet egyszerre az alsó és a felső frekvenciahatárt is eltolni. Azt hiszem fel kellene használnom a 4013 másik részét is (ugye a jó szomszédság, erről és arról is jön az áldás), ebben az esetben ugye az 556 9-es lábát csak ketté kell osztanom? Nagyon örülnék, ha adnátok pár tanácsot, mert a fentebb említett okból eredő zavaró tényezőt (ugatás) eddig még semmilyen módszerrel nem sikerült megszüntetnem. A szép szó nem segít, az erőszak pedig... Értitek. Hatásos lenne, de... Krisz
Szia!
A fordított tranzisztoros megoldással nekem is hasonló problémáim voltak. A legelső variációban egyáltalán nem is működött, aztán vettem egy másik BC183-at, azzal már igen, egy harmadik újjal megint nem. Az volt a tapasztalatom, hogy van amelyik tranzisztorral működik, van amelyikkel nem, és a működésben is hatalmas eltérések voltak. Néhány oldallal ezelőtt írták, hogy a tranzisztornak ebben az alkalmazásában nagyon számít a karakterisztika, és attól függően, hogy a tranzisztor karakterisztikája milyen az eredmény is nagyon változó lehet. Ezek szerint lehet valakinek akkora szerencséje, hogy kap egy olyan tranzisztor, ami pont olyan, ami oda kell, és tényleg megjelenik a kimeneten egy 2Hz-től 15-20Khz-ig sweepelő jel.
Kössz, hogy írtál.
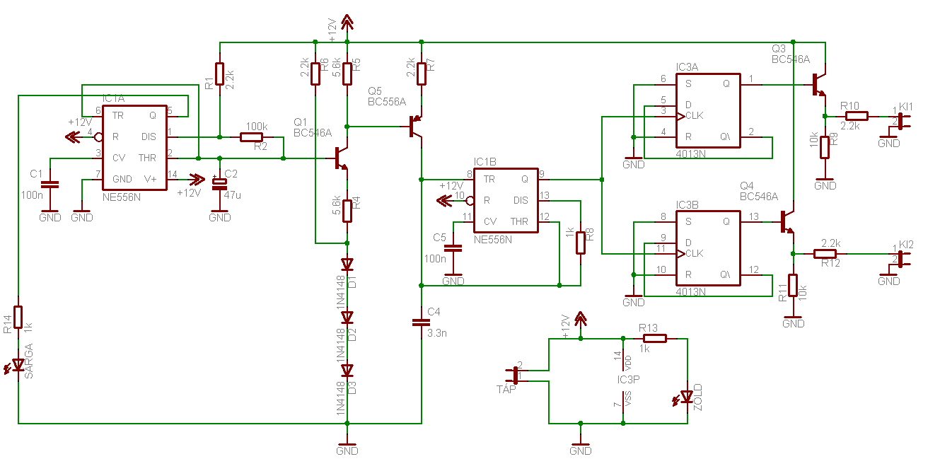
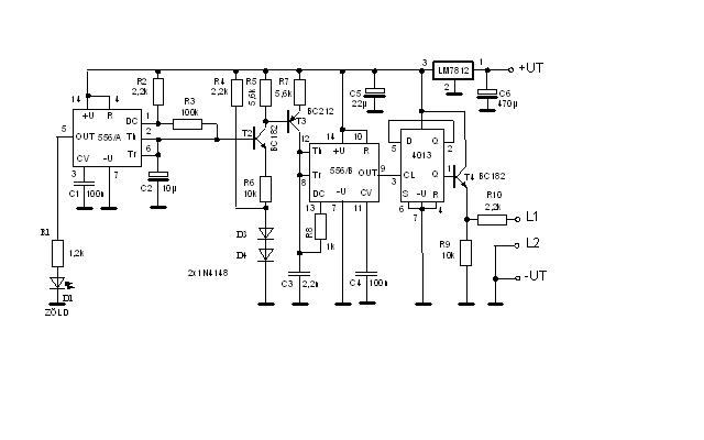
Én is erre jutottam, nagy a szórás. Viszont eléggé értelmetlennek tartottam a pár Hz-et, ezért hagytam 4kHz-12kHz között. Már felrakta a srác, akinek csináltam, majd referál, hogy hova tűnt a vízkő... Üdv Inhouse Idézet: „Arra az elhatározásra jutottam, hogy építek egy ilyen vízkőmentesítőt” Az elhatározást tett követte, Vicsys kapcsolási rajza, és a videóban látható képek alapján terveztem magamnak egy panelt, majd megépítettem az áramkört. Csatolom a kapcsolási és a beültetési rajzot, illetve belinkelem a kész panelről készült fényképeket: Bővebben: Link. Minden szép és jó, csak van egy kis baj. Ad hangot alacsony frekitől magasig, de az első fázisból nem lép át a másodikba. Tranyóknak BC546-547-et, illetve 557-et használtam, de itt úgyis csak kollektor-emitter feszültségben van különbség. Meg aztán van jópár átkötés, de ettől még jól kellene működnie. A panel alján a 4060-nál az az összefolyatás, az az, hogy így könnyebb megoldani, ha a hangváltozás sebességét szeretném módosítani. Szóval csak annyit szeretnék, hogy legyetek szívesek nézzetek rá a képekre, hátha észrevesztek valami hibát, ami miatt nem lép át az áramkör a második fázisba. Krisz
Rájöttem. Túl magas számú (vagyis azt, ami fel volt tüntetve a rajzon) kimenetét használtam a 4060-nak.
Most már csak el kellene tolni a hangját az ultrahang tartományba, mert kutyariasztóként szeretném használni. A csatolt rajzomon R7=10k-val párhuzamosan kötöttem még egy ugyanilyet, így az eddigi 15kHz-ről 22kHz-re változott a maximum frekvencia. Most arra kérnék választ, hogy mit módosítsak ahhoz, hogy az alsó pár Hz, ahonnan indul, az olyan 18kHz körülire emelkedjen?
- Én tudom a választ, segítek Neked! R4=10k értékét csökkentsd felére, vagy még kisebbre.
- Köszi! Tényleg ez volt a megoldás. - Szívesen! Félre a hülyeséget! Ez is megvan, az első fázis már tényleg a hallható tartomány felső részén szól, illetve átnyúlik ultrahangba is, viszont a második megint néhány Hz-ről indít. Felmegy ultrahangig, de vissza már csak kb 15kHz-ig jön vissza, majd újra fel, stb. Van egy olyan érzésem, hogy nem is lehet megoldani, hogy mind a két fázis a hallható tartományon kívülről induljon. Inkább kiszedem a felesleges alkatrészeket, és marad az első tartomány, vagy attól valami lassabbat állítok be C2=10µF növelésével.
Olyan jól elbeszélgetek magamban...
R4=10k-t potira cserélve 5.18k-n már csak ultrahang tartományban sugároz (R7=2.2k mellett). Nosza kicseréltem a vezetékeken lógó potit egy panelba ültetett 5.1k-ra. Áhh, miért is működne rendesen! Alacsony frekiről felmegy magasig, de vissza már nem jön. Tehát csak az első fázis fele játszódik le. Fura...
Mármint azért, mert meghülyültem? Hát, talán.
Egyébként már csak azt kellene kitalálni és megoldani, hogy a vezetéken lógó potival miért jó, és beforrasztott ellenállással miért nem. Pedig az értékük szinte ugyanannyi, és az ellenállás javára szól, hogy rövidebb a lába, így nem szedhetne össze semmiféle zavart. Mellesleg köszi, hogy legalább Te hozzászólsz a témához!
Kész vagyok. Működik. 5.6k-ra meg kellett növelni az értékét, alatta bizonytalanul működött.
Csatolom a végleges rajzot, töröltem is belőle a 4060-at is, mert nem használom. Helyette 47µF van az 556/A-n, hogy ne is legyen túl gyors, de túl lassú se a hangok váltása.
Most akkor tulajdonképp csak kettő fix hangmagasságod van, és mindkettő az ultrahangtartományban?
Nem, dehogy. 18-30kHz-ig változik. Kb 3-4mp a periódusidő, ennyi alatt megy fel 18-tól 30-ig, majd vissza 30-tól 18-ig. Nincs teljes egészében az ultrahang tartományban, mert az alsó frekvenciákat még éppen hallom.
Lényegében ugyanúgy működik, mint a sokat emlegetett egyszerűbb változat (4060 nélküli), csak más tartományban. Muszáj is volt így beállítanom, hogy az emberek számára ne legyen hallható. Amikor még sima 555-öst használtam légszereléssel, az egyszer begerjedt, és felfedezte a szomszéd a kihelyezett piezó magassugárzót. Mondjuk ugyanúgy nem törődött vele, mint a kutyája állandó ugatásával...
Ezt pusztán az 556-al is meg lehetne oldani, nem kellene a 4013, és az össz tranyó sem. A timer első fele adná az ütemet, a kimenete meg vezérelné a második fél kontrollábát egy ellenálláson keresztül, amire még kellene egy elkót is rákötni, hogy a vezérlőfeszültség ne azonnal változzon, igy a hangmagasság is viszonylag folyamatosan változna az alsó-felső határérték közt amit a második fél időzitőkondija lehetővé tesz.
Sziasztok,
Sajnos nincs időm elolvasni mind a 22 oldalt (beleuntam technika fikázásába, az 5. oldalnál!), ezért kérném valaki segítségét a hasznos infók összefoglalásában! Milyen feszültséget kall kapcsolgatni, milyen frekvenciatartományban. Csinálni akarok egyet mikrovezérlővel, mert már unom, hogy havonta kell szétszednem a csapokat, meg a zuhanyrózsát! Nem beszélve arról, hogy a gázszerelőnek már szinte szobát kéne csinálnom, annyit jön savazni, az átfolyós vízmelegítőt!
Szerintem kattints a kis fényképezőgép ikonra a lap jobb felső sarkán (az oldalszámok felett). Akkor ki listázza a topcban található képeket. Köztük több már működő kapcsolás. Ha a hozzájuk tartozó szövegeket olvasod kimarad a fikázás. Ebben a topcban ez népszokás. Általában azok fikáznak akik nem építettek még semmit.
Olvastad ebben a hozzászólásomban, hogy mire szeretném használni?
Idézet: „építek egy ilyen vízkőmentesítőt, bár más célból (szomszédkutya riasztó/nevelő)” Tehát csak az volt a lényeg, hogy egy áramkörrel x és y frekvencia között folyamatosan változó hangot kapjak. A vízkőhöz csak annyi köze, hogy ebben a topikban találtam meg a nekem megfelelő kapcsolást.
Off
Ebben az egyben tényleg igazad van, hogy kutyariasztóként hasznos. De ha ezen kívül más jó dolgot találtál itt, az nem a fikázók elriasztásán szorgalmasan dolgozókon múlott.
Nekem az alapelv tetszett meg, az ultrahangos tisztítás elve szerintem itt mindeenkinek ismert, és id használok NYÁK tisztításra ilyen mosót. Kazán elektronikákról nagyon szápen lehozza a vízkövet. Abban reménykedtem, hogy eljutott a fórumon a megvalósítás erre a szintre! A sok hozzáértő, aki eddíg csak fikázott, mosz szólhatna hozzá! Kell tervezni egy tekercset, műanyagcsöre, ami meg tudja mozgatni a vízet kb 25-45kHz-el, megfelelő teljesítménnyel! Ezen kéne gondolkodni! Most pedig lehet fikázni, de előtte ezt érdemes átolvasni!
http://www.interelectronic.hu/download.php?f4db2786f8fe1a5539552df53602e80c
A méretezés azért fontos, hogy ne robbanjon le a falról a cső. Úgy tervezem, hogy van egy átfolyási mennyiség mérőm, és csak akkor működtatam, a berendezést, ha van átfolyás, és a mennyiség függvényében szabályozom a teljesítményt!
|
Bejelentkezés
Hirdetés |











