Fórum témák
» Több friss téma |
Heló!
Megvan mindennek a szerepe. A 2N3904 a vezérlő felfutást gyorsítja az 1N4148 nem engedi addig a 2N3904-et nyitni míg a TL belső tranyója nyit. A BD139/140 a nagy áramú meghajtófokozat, a diódák pedig a gate felől jövő tüskéktől védik a tranyót, mivel a nyákon a hozzávezetés eléggé hosszú és lehetnek rajta zavarok. (IR2110-ben is van dióda, de 1x már az is elhalálozott így) Ez egy régi terv most már másként csinálnám, de ettől függetlenül használható.
Kerestem ferritmagokat, 1,68cm2-en 1,5mm légréssel mekkora teljesítményt lehet átvinni? PC tápból való. A hő árthat a ferritmagnak, (mivel tűzhelyen lett szétszedve)?
Légréssel szerintem nem lesz jó.
Nagy lesz a szórása és a kimenőfeszültség esni fog mint a fene. A hő nem árt neki! De 12-24V-ra javaslom inkább a toroidot.
Kettő ilyen trafó elég lenne a 2KW-hoz? (3,36mm2 összesen)
Tekercsnek ezek jók lesznek, (egy trafóhoz számolva): Primer (2X): 7menet 10mm2, Szekunder: 49 2,33mm2? Ha 24V-ról fele teljesítményen menne, akkor is maradhat a primer menetszám?
Kettő ilyen trafó elég lenne a 2KW-hoz, légrés nélkül? (3,36mm2 összesen)
Tekercsnek ezek jók lesznek, (egy trafóhoz számolva): Primer (2X): 7menet 10mm2, Szekunder: 49 2,33mm2? Ha 24V-ról fele teljesítményen menne, akkor is maradhat a primer menetszám?
A mm2-ek cm2 akartak lenni. Légrés nélkül nem telítődik a mag 40 ampernál?
Szia!
A képlet: u*10000/ (4*B*A*f) U= alkalmazott feszültség B = a vasmag gerjesztése Tesla (0.25-0.3) A= vaskeresztmetszet cm2 f =frekvencia Hz a frekvencia 75kHz is lehet, és ha egy uj csévetestet csinálsz, amibe belefér a 2 db E mag, akkor elvileg 4* teljesítmény is kijön a vasmagból.Légréses trafó nem jöhet szóba. színusz inverter rajz nincs elfelejtve..
Ezzel a képlettel számoltam a menetszámot, csak érdekes, hogy nincs benne térerő. Frekvencia-keresztmetszet-teljesítmény grafikonod nincs?
A vasmag elegendő, csak ne legyen légréses.
Nem tudom mekkora frekire számoltál, de én egy közepes indukcióval 50kHz-re 2,5menet primert számoltam. Valamint 10mm^2 kicsit kevés inkább legyen 15. Ez egy transzformátor itt nem az áram fog telíteni. Pontosabban nem az áram okozza a telítést, hanem pl a magasabb feszültség. Idézet: „Frekvencia-keresztmetszet-teljesítmény grafikonod nincs?” Ilyen nemigazán létezik. Ugyanis a képletbe bejön még egy csatolási tényező amit nehéz előre megjósolni illetve számszerüsíteni. Pontosabban a szórás ami gondot okoz. A szórás nagyon legyszerüsítve a dolgot a terheléssel sorban elhelyezkedő induktivítás, ami hasonlóan egy feszültségosztóhoz bekorlátozza a kimenőteljesítményt.
A szekundernek 2 tekercset csinálok a 24V-os tápfesz miatt, akkor ha 48V-ról van használva, okoz-e zavart a közös leágazású szekunder, ami épp nincs használva?
Ugyan nem engem kérdeztél, De elsiklottunk az a tény felett,hogy te 24V meg 48V -ról is szeretnéd használni... Nos ha 24V-ra méretezed a trafódat akkor 48V mellett nem lesz jó a primer menetszám, mert túl nagy lesz a gerjesztésed telítődni fog a mag mint a fene... Ha nem akarod azt h dupla primer tekercsed legyen (ami mellesleg fizikailag is nehezen kivitelezhető) Akkor talán azt lehetne csinálni,hogy mikor 48V-ról használod akkor a 24V-hoz képesti kapcsolófrekit megduplázod így a gerjesztésed ugyan annyi marad (elvileg...) tehát pl.: ha 24V 25khz-en kapcsolgattak a fet-jeid akkor 48V-on 50khz-en kéne...
De nem tudom ez a gyakorlatban majd mennyi fejfájást fog okozni... A Primer keresztmetszettet meg megválasztod 24V-ra mert 48V-on valamennyivel úgy is kevesebb áram fog folyni ugyanokkra teljesítmény mellett is...
Alapból 48V ról menne, de két sorbakötött trafóval. Arra is gondoltam, hogy a primereket 48V-nál sorosan, 24-nél párhuzamosan kapcsolom, de 40A-t mégis nehezebb kapcsolgatni, mint 7-et. Ha nem kelt zavart a szabadon maradt drótvég, akkor a szekunder oldalon lesz kapcsolgatva. A frekvenciát hiába változtatnánk, attól még az áttételt is növelni kell.
Sztem a szabadon maradt kivezetés nem gond ha mondjuk pár kohm-on keresztül le van húzva.. hogy azért mégse a levegőbe lógjon
A szabad kivezetés egyáltalán nem okoz gondot.
Viszont akkor 48V-ra kell méretezni a primer mondjuk 0,2T-ra. 24V-on ez 0,1T-t jelent. Mivel 24V nál kevesebb a szekunder menet, így kisebb lesz a primer-szekunder csatolása. Ez annyit tesz, hogy pl 48V-on átmegy feszültségcsökkenés nélkül 1kW, 24V-on már lehet nem fog.
Szia!
Mivel fet-tel kapcsolod a trafóra az áramot, aminek kb 0.047R az ellenállása, ezért szinte mindegy a kapcsolt áram. A kért teljesítmény képlet toroid magra: P= A2 *4*f P a trafó teljesítménye mVA A a vasmag keresztmetszete cm2 f a trafót működtető frekvencia Hz Mivel ez toroidra vonatkozik, EI vasra szerintem 0.8 -cal még szorozni kell. rosszabb a mágnesköre. üdv: Foci
Csupán kételkedem:
PC-táp "300W" 40khz-en megy 1,26cm^2 EI vas=*0,8 Ebből csak 160W jön ki.
P= A2 *4*f az A után a kettes nem szorzó akar lenni?
Az áramkorlát nevű képen lévő áramváltós megoldást lehetne alkalmazni a másik képen látható kapcsolásban? Ez hogyan működik, mert a komparátorra megy a jel, így letiltja a működést, vagy a kitöltést változtatja? A kimeneti részen a szűrőtekercsek milyen értékűek legyenek, az optós részben mit kell módosítani a 330V-hoz?
Helló!
Ezekkel a kapcsolásokkal nem tudom mi a célod. Lerajzoltam, hogy s mint kellene: 2db 1kW-os push-pull a kimenetei sorbakötve. Fojtó méretezésről már írtam: Bővebben: Link 2kW-nál 400V-on a kimenőáram 5A Akkor méretezz 10%-os áramingadozásra (0,5A) A kimenő kondit feszültség hullámosságra számolhatod. dU=(dI*T)/(8*C) dU= feszültségingadozás dI= a fojtóbó jövő áramingadozás T=az áramingadozás periódusideje C=kondi
Azokkal a kapcsolásokkal az lesz a célom, hogy a fetmeghajtó IC-t lecserélem, de egy ilyen egység marad 2*4db fettel, csak a trafók lesznek sorbakötve. Az áramkorlátozásra mit mondasz? Így jó, hogy a tl494-re lenne rákötve, vagy a tápfeszültségét kapcsolja? A kimeneten a tekercs az áramlökést korlátolja, vagy a nagyfrekit szűri?
Még mindig nem egészen értem.
Ez egy félhidas kapcsolás, semmi sem vehető át belőle. Max a TL494 elötti 1-2 darab ellenállás. De TL494 helyett használj inkább SG 3525-t, nagyobb kitöltésig elmegy. A szekunder meneteket csak akkor lehet összekötni, ha a primeren a fetek közösítve vannak, de ekkor nehezebb lesz a nyáktervben az elrendezés. Ugyanazt az eredményt kapod, ha az előbb mellékelt kapcsolásom szerint kötöd sorba a 2 kimenetet. Ekkor a 2 primer oldali vezérlés és a fetek meg minden teljesen külön lehet. Szerintem ez a könnyebb megoldás, de nekem mindegy melyiket csinálod. Áramkorlátozást nem így csinálnám, hanem: A 400V-os kimenetre betennék egy söntöt és arra egy optót. Ha a söntön 1V fesz lesz akkor az optó jelez. És visszább venné a kitöltést a primeren. Nem feltétlen kell tiltás nehogy megrogyjon a táp, hanem csak egy egészséges feszültségesés történne. A kimeneten a tekercs az áram hullámosságát simítja. Anélkül max kitöltésen áramimpulzusok lennének. Így hogy be van rakva kellően nagy fojtó az áram folyamatosan folyhat és a kondiknak minimális áramot kell vinniük.
Most vettem észre, hogy azon félhíd van. A tl494 és alkatrészei maradnának, meg a visszacsatolás, csak egy fetmeghajtó ic-t kap még, push pull topológiával, csak két sorbakötött trafó lesz. Nekem jobbnak tűnik az áramváltós korlátozás, de használható így? Milyen értékek legyenek, ha a 40A-t figyelem?
Mindegyik fet gatejére külön ellenállás menjen, vagy párhuzamosítható?
Egyáltalán, hogyan korlátozhatná az áramot a kitöltéssel, ha a kimenőfeszültség vissza van csatolva? Tehát a kimenőfesz mindig ugyan annyi, ezért a túlterhelés esetén nem a kimenőfeszt. kéne lejjebb venni.
Ha a primerre teszed az áramváltót akkor fogsz egy kis toroidot és a mindkét drain ágnak a huzalát átviszed rajta.
Akkor az 1 menetnek számít. Az áramváltó szekunderén annyi amper fog folyni (addig míg nem telítődik a mag) amekkora az áttétel. Tehát 1:100 az áttétel akkor 40:0,4A fog folyni. Ezt a 0,4A-t ráviszed egy ellenállásra amin feszültséget ejt, majd azt egyenirányítod Használható áramváltó, csak nem értem miért azt akarod, sokkal pontosabb képet ad egy söntön+optó. És egyszerűbb is. Szerintem meg fog szivatni az áramváltó a primeren.
Egy működő kapcsolást rajzolnál a szekunder oldali söntös áramméréshez az opto meghajtó részéig? 7A legyen a maximum. Egy időzítőt is rakok bele, ha túl van terhelve, akkor 10mp-ig letiltja a vezérlést.
A fenti kapcsolás 400V alsó kivezetésével tegyél sorba egy 0,17Ohmos ellenállást és tedd rá az optót polarításhelyesen.
Ha az ellenálláson 7A folyik akkor rajta annyi feszültség esik, hogy nyitja az optót.
Hali!
nálam az a trafó amit számoltál 250VA -re jön ki, és csak a biztonság kedvééert írtam a 0.8-as szorzót. Egyébként ránézésre eleve nem lehet tudni a kivehető teljesítményt, ezt te is tudod. olvasd el ezt:
Sziasztok!
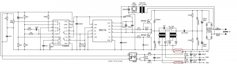
Míg SKY fejlesztget én is kedvet kaptam és elkezdtem törni a fejem, egy másik megoldáson. Arra gondoltam, hogy fogok egy push-pull tápot. A kitöltését szinuszosan modulálom 50-100kHz-el, a szekunderen pedig 50Hz-el szinkron egyenirányítok. Mellékeltem a főáramkör kapcsolását. A szinkronegyenirányításról annyit, hogy tulajdonképpen egy 2 irányú vezérelhető dióda, 2 fet szembekapcsolva. A fetek meghajtása a trafóról leágazó segédtápokról történik, és a vezérlés optokapukon keresztül történne. Ideális esetben a primer oldallal szinkronban kellene kapcsolgatni a szekunderen, csak az a véleményem, hogy akkor nagy lenne a kapcsolási veszteség és problémák adódhatnak a vezérlések késésével és a fetek lassúságával. Érdekelne, hogy mi a véleményetek. Nem tudom így hirtelen érthető e az elképzelésem, de ha nem kérdezzetek. üdv!
Sziasztok! Olyan problémám lenne, hogy van egy 400 VA-es trafóm, de ennek nincs 12V-os kimenete, csak 24 és 48V-os. Viszont az inverter bizosan nem bírná ki a 24v tápfeszültséget. Ebben az esetben mit tegyek?
|
Bejelentkezés
Hirdetés |















